- 快召唤伙伴们来围观吧
- 微博 QQ QQ空间 贴吧
- 文档嵌入链接
- 复制
- 微信扫一扫分享
- 已成功复制到剪贴板
cnSchema中⽂文知识图谱本体规范 以及⾦金金融领域应⽤用探索
展开查看详情
1 . ) TC BD ( cnSchema中⽂文知识图谱本体规范 会 大 术 以及⾦金金融领域应⽤用探索 技 据 数 大 国 丁⼒力力 博⼠士 中 海海知智能联合创始⼈人及CTO 18 20 北北京 2018.12.08
2 . ⽬目录 ) TC BD ( 会 大 • 知识图谱101 术 技 • cnSchema:开放中⽂文知识图谱的普通话 据 数 • 知识图谱在⾦金金融领域的应⽤用 大 国 中 18 20
3 .20 18 中 国 大 数 据 技 术 大 会 ( BD 知识图谱101 TC )
4 .知识图谱简史 ) TC knowledge graph (2012) BD rich snippet, Schema.org (2010) ( 会 大 linked data (2007) 术 技 dbpedia, data.gov 据 数 semantic web (2001) 大 RDF, DAML, OWL, SPARQL 国 中 18 20 semantic network (1956)
5 .知识图谱的五个境界 ) TC 结构 关系 本体 图融合 BD (命名)实体 ( 000588 2014-03-25 结构化知识组织(实体关系图+本体推理理) 会 成⽴立⽇日期 大 基⾦金金编码 现任基⾦金金经理理(Role) 开始⽇日期:2014-03-25 Company 术 向霈 招商招钱宝货币A (基⾦金金经理理) (公募基⾦金金) 技 全名 subClassOf 据 基⾦金金管理理⼈人 (Role) 招商基⾦金金 招商招钱宝货币 (基⾦金金管理理公司) 基⾦金金管理理公司 数 市场基⾦金金A类 天天基⾦金金 ⽂文本与知识图谱互联(实体识别) 大 sameAs 跨领域知识图谱互联(实体链接) 国 中 招商基⾦金金管理理有限公司 (Company) 18 股东 (Role) 20 占⽐比:55% 开始时间: 2017-09-08 招商银⾏行行 基⾦金金公告 (Company) ⼯工商总局
6 . ) TC BD ( 会 cnSchema: 大 术 技 开放中⽂文知识图谱的普通话 据 数 大 国 中 18 20
7 .cnSchema:中⽂文开放知识图谱的普通话 ) TC cnSchema ⾯面向中⽂文信息处理理,为开放中⽂文知识图谱的建模、⽣生产、推理理、学 BD 习、交互以及应⽤用落地提供可解释、可迭代、可复⽤用的数据接⼝口定义与标准。 ( 会 大 术 ● 基于中⽂文 技 据 ● 以⼈人为本 数 ● 领域扩展 大 国 中 ● 共享计算 18 20
8 . cnSchema 1.0:中⽂文知识图谱的普通话 cnSchema.org ) TC BD ( 会 大 术 技 cnSchema.org 的 Autocomplete 词汇搜索服务 据 数 大 国 中 18 20 概念定义:中⽂文翻译+WIKI链接。 基于schema.org 3.2 核⼼心词汇,由清华⼤大 KGAPI接⼝口规范 学,浙江⼤大学,复旦⼤大学,东南⼤大学,海海知智能,以及社区志愿者共同完成
9 . cnSchema2.0:开放中⽂文知识图谱的模板化解决⽅方案 ) TC BD ( 产品设计 图谱⽣生产 图谱⽣生产 图谱⽣生产 图谱⽣生产 图谱服务 会 use-case Schema parse/link infer release KGAPI 大 术 技 据 SELECT … WHERE ...JOIN CnsTemplate KG/NLP tools KG release report 数 分类 属性 覆盖率 变更更占 大 实体 属性 值 国 分类 属性 值域 数据类型解析 ⽐比 奔驰 Integer,Float, Date 张三 200 张三 p1 v1 c1 p1 100% 0% 中 c1 p1 Integer 复杂结构抽取与溯源记录 股东 18 55% 购买 张三 p2 v2 c1 p2 Q...Value {p:v; p:v, p:v, c1 p2 80% 5% 事件1 endDate:v, statedIn:v} 20 A公司 p3 v3 B公司 c2 p3 30% 3% c2 p3 Person 实体链接与关系抽取 B公司 ref:X ... ... ...
10 .cnSchema基本概念 ) TC CnsOntology( 本体) BD class ( 实体分类 会 大 relation 复杂⼆二元关系 术 技 link 据 简单⼆二元关系 数 大 attribute 实体描述属性 国 中 datatype 18 简单数据类型 20 struct 复杂数据类型
11 . JSONLD承载cnSchema ) TC 格式 • 知识表示 BD • 逻辑层/语义:RDF/RDFS ( 分类 会 • 语法层/格式:JSON-LD 大 术 • 本体 ID 技 • 词汇集: 属性,分类,关系, ... 名称 据 数 • 实体⽹网络 属性 属性值 • 大 国 ID 中 关系 • 名称 18 • 属性与关系 20 http://schema.org/MusicRecording
12 .cnSchema2.0 实体属性模版1/4 ) TC BD ( 会 大 术 技 据 数 大 国 中 18 20
13 .cnSchema2.0 实体属性模版2/4 ) TC BD ( 会 大 术 技 据 数 大 国 中 18 20
14 .cnSchema2.0 实体属性模版3/4 ) TC BD ( 会 大 术 技 据 数 大 国 中 18 20
15 .cnSchema2.0 实体属性模版3/4 ) TC BD ( 会 大 术 技 据 数 大 国 中 18 20
16 .基于cnSchema, 实现中⽂文知识图谱⼯工程化应⽤用落地 ) TC 图谱使⽤者 BD 产品经理理 ( 服务 数据发布 "What kind of data is needed" 会 (图谱) 大 分发 术 知识图谱⾏行行业分析师 技 "What kind of data is available" 数据更更新 纠错 据 (⼈人⼯工修订) 数 融合 知识图谱算法⼯工程师 大 数据发布 (数据库) 国 数据更更新 “data manipulation, automated ! ” (增量量/全量量) 抽取 中 数据发布 18 (⽹网⻚页) 知识图谱系统⼯工程师 建模 20 “system deployed, reliable!” 数据提供者
17 .Next:cnSchema 的存储体系 ) TC BD class Thing Node ( relation row 会 CnsClass CnsLink Edge 大 datatype 术 技 struct 据 CnsSimpleLink 数 link CnsProperty 大 attribute 国 CnsAttribute attribute col 中 DataType 18 CnsDataStructure value cell 20 ⽂文档数据库 cnSchema/RDF 图数据库 关系数据库 JSONLD
18 .Next: cnSchema的⽤用户视⻆角 ) TC BD ● 知识⼯工程师视⻆角(全局视⻆角):从常⽤用数据接⼝口和图谱平台系统的⻆角度看,在没有 具体数据集和具体项⽬目应⽤用的时候,预⻅见考可能⽤用到的实体和属性,为后续复⽤用概 ( 会 念打基础 大 ● 数据发布者视⻆角(⽤用户发布视⻆角):从拥有的原始数据出发,以及融合的外部数据, 术 技 ⽬目标是发布可共享复⽤用的图谱(发布者规范数据接⼝口,⽀支持多种应⽤用开发)。说明 据 ⽣生产的图谱中如何覆盖⽤用户关注的原始数据,包含了了哪些实体分类,属性模版 数 大 ● 数据使⽤用者视⻆角(⽤用户应⽤用视⻆角):从具体应⽤用项⽬目出发,⽬目标是为了了定制图谱⽀支 国 持应⽤用落地(规范应⽤用的数据接⼝口,可以切换图谱提供商)。说明项⽬目要⽤用到哪些 中 18 数据,需要什什么实体分类,属性模版 20
19 .20 18 参与cnSchema开放社区 中 国 大 数 据 技 术 大 会 ( BD TC )
20 .20 18 中 国 大 数 据 技 术 大 会 ( BD TC ) 知识图谱在⾦金金融领域的应⽤用
21 .20 18 中 国 大 数 据 知识图谱在⾦金金融领域典型应⽤用场景 技 术 大 会 ( BD TC )
22 . 知识图谱的关键技术 20 18 中 国 大 数 据 技 术 大 会 ( BD TC )
23 . 知识图谱平台架构 20 18 中 国 大 数 据 技 术 大 会 ( BD TC )
24 .知识图谱⼯工程化 ) TC BD ( 业务开发 算法应⽤用,⼈人机交互,⼈人机协同数据处理理,接⼝口设计... 会 大 术 技 数据存储与检索 Redis/ElasticSearch/Neo4/MySQL/MongoDB... 据 数 ⼤大数据计算 大 Hue/Hive/HBase/Hadoop/Spark... 国 中 18 虚拟化云计算 Docker/Kubernetes 20
25 .20 18 中 国 案例例:摩羯智投问答机器器⼈人 大 数 据 技 术 大 会 ( BD TC )
26 .公募基⾦金金Schema概要设计 ) TC BD 基⾦金金公司 ( 基⾦金金产品 基⾦金金数据 现象 事件 会 基⾦金金经理理 大 投研报告 观点 术 技 ⾦金金融教材 ⾦金金融概念 据 数 国内/国外 股市/债市 ⾦金金融市场 ⼈人物 ⼀一级市场/⼆二级市场 大 国 股票 债券 中 沪深300 基准指数 机构 ⼯工商数据 18 能源板块 ⾏行行业板块 地点 客服⽇日志 20 ⾦金金融产品 业务操作 公⽹网基⾦金金问答
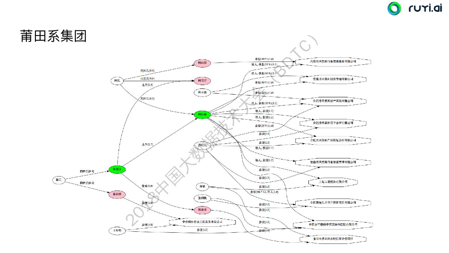
27 .案例例:莆⽥田系企业集团发现 ) TC ⼈人物实体链接 单位实体链接 BD 莆⽥田系⼈人物搜索 医疗、医院类公司搜索 医院名单 ( 会 1 2 8 ⼈人 公司 实体 大 诊所 医疗类* ⻔门诊 术 莆⽥田核⼼心⼈人 3 9 医院 技 733 医院类 据 个⼈人 数 4 投资 7 大 莆⽥田系医疗公司 国 10 莆⽥田相关⼈人 5 ⼦子⺟母公司 莆⽥田系指数>t (t=0.5) 莆⽥田系医院 6 中 ? 的医疗类公司 18 20 ⼯工商企业图谱:股权控制关系 药监局许可证图谱
28 .组织机构Schema(cns_organization) ) TC BD ( 会 大 术 技 据 数 大 国 中 18 20
29 . 莆⽥田系集团 20 18 中 国 大 数 据 技 术 大 会 ( BD TC )





































