- 快召唤伙伴们来围观吧
- 微博 QQ QQ空间 贴吧
- 视频嵌入链接 文档嵌入链接
- 复制
- 微信扫一扫分享
- 已成功复制到剪贴板
徐鹏- EKS 下的实践之路(基础建设,CICD,弹性伸缩,监控日志,服务治理与AI)
徐鹏- EKS 下的实践之路(基础建设,CICD,弹性伸缩,监控日志,服务治理与AI)
展开查看详情
1 .基于 EKS 的实践之路 演讲人: 徐鹏 2021年12月11日
2 .智慧芽简介 -关于智慧芽
3 .公司规模 • 公司总部位于苏州,全球化布局 • 全球员工近1000多人,其中中国团队600人,70%为技术研发人员 ★ 中国 · 苏州 全球研发中心 中国 · 北京 加拿大 · 多伦多 中国 · 上海 英国 · 伦敦 日本 · 东京 中国研发中心 人工智能研发团队 中国 · 深圳 ★ 全球总部 研发基地 新加坡 人工智能数据挖掘研发团队
4 .发展历程 2020 2021 D 轮融资 2 0 1 8-20 19 C 轮融资 • 新产品发布:科创金融评估体系 • 荣誉 A 轮融资 • 苏州市生产性服务业领军 2016 企业 正式落户 中国苏州 2014 • 新产品发布:垂直生物及化学数据库、 • 世界知识产权组织技术与 管理系统 创新支持中心 2008 • 荣誉 2015 • 苏州市知识产权数据分析与人 2011 B 轮融资 工智能应用工程技术研究中心 • 国家高新技术企业 新产品发布:专利数据库 • 苏州市独角兽培育企业 • 全国知识产权服务品牌机构
5 .2020年 新起点、新征程 智慧芽获得腾讯、软银愿景领投的3亿美元E轮融资,创2020年以来国内 SaaS领域最大一笔融资! 3亿美元 2020年以来全球企业服务最大笔融资 E轮融资 独角兽 企业创新服务赛道第一只独角兽
6 .智慧芽产品 贯穿创新研发的全生命周期 全方位为创新赋能 为科技创新指路 Synapse 全球专利数据库 专利分析系统 序列数据库 化学数据库 生物医药情报库 知识产权管理系统 智慧芽学院企业版 专利检索 专利分析 序列检索分析 化学检索分析 创新情报 知产管理 人才培养
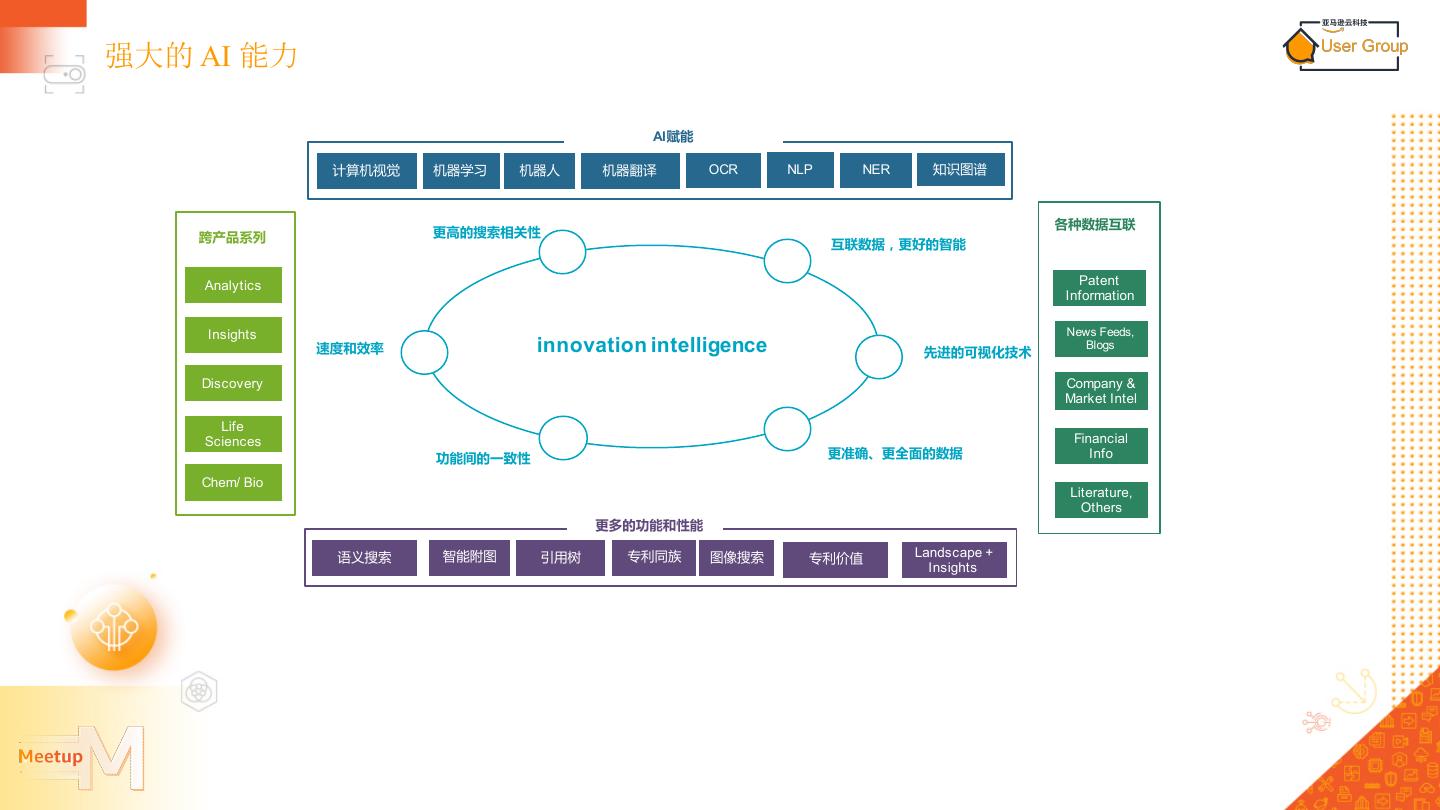
7 .多维度大数据 【专利数据】 116个国家/地区专利覆盖 超过1.4亿专利数据 1.7亿化学结构数据 4600万商标数据 500万软著数据 【多维度创新数据】 生物基因、蛋白 论文期刊数据 上市公司财务数据 国家/行业标准数据 药品审批数据 药品临床数据 等数据 所有数据每周更新 所有数据源均通过合法渠道取得,保证了数据权威、安全合规、更新及时和持续获得。数据维 6.8万技术支持信息 度丰富,以专利数据为主包涵了数十亿级的论文、期刊、标准、报告和生物医药等数据,形成 了真正意义上科技情报大数据。
8 .强大的 AI 能力 AI赋能 计算机视觉 机器学习 机器人 机器翻译 OCR NLP NER 知识图谱 各种数据互联 跨产品系列 更高的搜索相关性 互联数据,更好的智能 Analytics Patent Information Insights News Feeds, 速度和效率 innovation intelligence 先进的可视化技术 Blogs Discovery Company & Market Intel Life Sciences Financial 功能间的一致性 更准确、更全面的数据 Info Chem/ Bio Literature, Others 更多的功能和性能 语义搜索 智能附图 引用树 专利同族 图像搜索 专利价值 Landscape + Insights
9 .EKS 基础建设 -EKS使用概览
10 .• 关于网关 – kong • EKS架构简介 • 多集群multi-board + k8s-api • Service mesh 落地 • Kubeflow
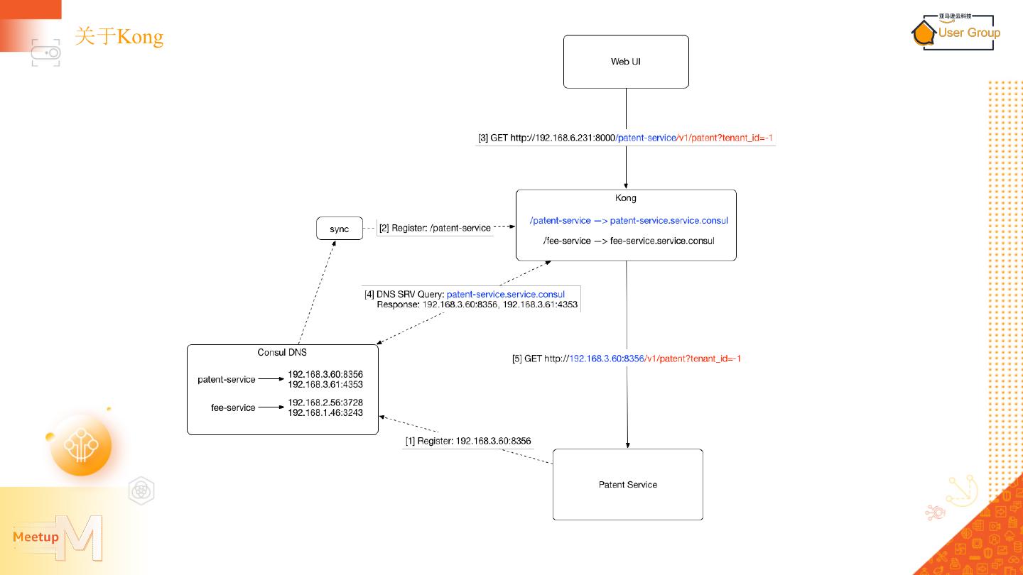
11 .关于Kong Kong LB Support: wait for v0.10 https://github.com/Mashape/kong/issues/157 https://github.com/Mashape/kong/pull/1735
12 .关于Kong
13 .EKS 架构简介 ❌ ❌ Listener: HTTP Listener: HTTPS Listener: HTTP Listener: HTTPS Product Public ALB Common Public ALB TargetGroup: TargetGroup: TargetGroup: TargetGroup: Service A Service B Service A Service B (Mode IP) (Mode instance) (Mode IP) (Mode instance) Public Subnet 1a/1c √ Good Bad √ Good Bad NP: NodePort SA Service Accounts NP: A NP: B NP: A NP: B product-kong product-kong Service A SA Pod A Pod A Task A Task A A A common-kong common-kong SA Service B Pod B Pod B Task B Task B B B Update Status API Server alb-ingress- alb-ingress- Service C SA Pod C Pod C Task C Task C controller controller Watch Changes Node 1a Node 1c Node 1c Node 1a Node 1c Node 1a ASG Gateway ASG Service ASG Spot amazon-k8s-cni Private subnet 1a/1c
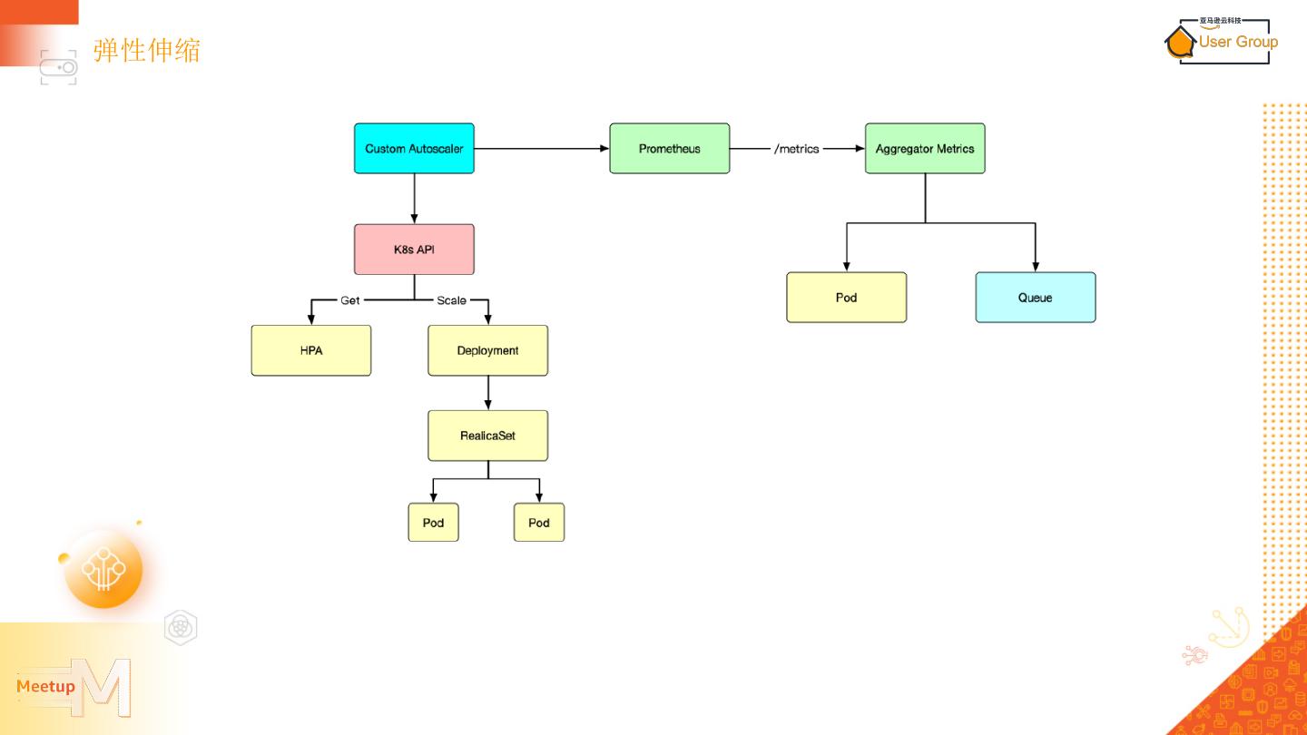
14 .多集群管理
15 .多集群管理 统一登录 操作审计 权限分配 临时提权
16 .多集群管理 LDAP + 正向代理 + RBAC https://github.com/icyxp/kubernetes- dashboard-ldap
17 .多集群管理
18 .Multi K8S API
19 .Service Mesh 落地 为什么要引入Service Mesh? 遇到了哪些问题?
20 .Service Mesh 落地
21 .Service Mesh 落地
22 .Service Mesh 落地 启动顺序问题 426 Upgrade Required
23 .Kubeflow
24 .Kubeflow
25 .Kubeflow
26 .Kubeflow
27 .持续集成 -CICD
28 .• CICD流程概览 • 内部细节 • 定制化
29 .CICD 流程 IAM CI





































































