- 快召唤伙伴们来围观吧
- 微博 QQ QQ空间 贴吧
- 文档嵌入链接
- 复制
- 微信扫一扫分享
- 已成功复制到剪贴板
亿欧智库-2021中国AI/计算制药产业报告:药物发现篇
序言
人类可以设计一艘宇宙飞船精准到达38万公里之外的月球, 但却无法设计出一枚直击疾病的完美药物分子。
也就是说, 凭借我们掌握的生命科学知识加之物理、 化学的底层逻辑, 还无法推导出完美药物的设计方案。
传统的新药研发是一项复杂的系统工程,通过大规模的筛选发现先导化合物后, 还需要药物专家反复的体外实验、动物试验和人体内试验来进行测试、优化,直到证明这个分子足够安全有效才会被获批上市。
这门至今以实验科学为基础的领域, 仍高度依赖药物学家的个人经验与创造力, 还无法摆脱周期长、成本高、成功率低等问题。一个创新药从研发到最后上市, 需要花费数十亿美元和10 ~ 15 年的时间 。
鉴于种种痛点,如何将计算机等新技术和新方法应用于药物研发领域是制药行业一直以来探索的革新方向。
亿欧大健康持续关注人工智能等新技术如何同医疗产业结合,推动行业带来的效率提升乃至行业变革。近年来,我们注意到, 伴随着人工智能等新技术的突破性发展,人工智能为代表的计算机技术也被越来越广泛应用于药物研发领域, 特别是在临床前药物研发领域, 诞生了一批AI和计算驱动的药物研发公司, 它们或以人工智能和计算为核心驱动力研发自有管线药物, 或作为第三方服务于制药公司。 同时, 这些公司受到资本市场关注的热度也越发高涨。
本报告旨在梳理现阶段中国人工智能/计算制药行业发展阶段以及人工智能/计算新技术 在药物研发中的应用情况, 为希望了解这个行业的创业者、医药企业以及跨界企业、投资人等提供参考。
展开查看详情
1 . 亿欧智库 https://www.iyiou.com/research Copyright reserved to EqualOcean Intelligence, January 2021 2021中国AI/计算制药 研究报告 产业报告:药物发现 篇
2 . 序言 INTRODUCTION 人类可以设计一艘宇宙飞船精准到达38万公里之外的月球,但却无法设计出一枚直击疾 病的完美药物分子。 也就是说,凭借我们掌握的生命科学知识加之物理、化学的底层逻辑,还无法推导出完 美药物的设计方案。 传统的新药研发是一项复杂的系统工程,通过大规模的筛选发现先导化合物后,还需要 药物专家反复的体外实验、动物试验和人体内试验来进行测试、优化,直到证明这个分 子足够安全有效才会被获批上市。 这门至今以实验科学为基础的领域,仍高度依赖药物学家的个人经验与创造力,还无法 摆脱周期长、成本高、成功率低等问题。一个创新药从研发到最后上市,需要花费数十 亿美元和10 ~ 15 年的时间 。 鉴于种种痛点,如何将计算机等新技术和新方法应用于药物研发领域是制药行业一直以 来探索的革新方向。 亿欧大健康持续关注人工智能等新技术如何同医疗产业结合,推动行业带来的效率提升 乃至行业变革。近年来,我们注意到,伴随着人工智能等新技术的突破性发展,人工智 能为代表的计算机技术也被越来越广泛应用于药物研发领域,特别是在临床前药物研发 领域,诞生了一批AI和计算驱动的药物研发公司,它们或以人工智能和计算为核心驱动 力研发自有管线药物,或作为第三方服务于制药公司。同时,这些公司受到资本市场关 注的热度也越发高涨。 本报告旨在梳理现阶段中国人工智能/计算制药行业发展阶段以及人工智能/计算新技术 在药物研发中的应用情况,为希望了解这个行业的创业者、医药企业以及跨界企业、投 资人等提供参考。
3 . 序言 INTRODUCTION 主要观点: 1.AI和物理计算制药是两种新型的药物研发范式,前者是数据驱动,后者是基于物理规则 的计算驱动。目前我们还无法利用AI直接设计出完美药物,或者计算出药物在人体中的 安全有效性,这两种新研发范式的价值主要体现在优化现有药物研发环节,部分替代实 验实现降本增效,未来有望实现量变到质变的蜕变。 2.从全球行业发展阶段来看,AI/计算公司已经从技术概念过渡到价值验证阶段,全球已 披露超过30款AI/计算技术参与研发的药物进入临床试验阶段;资本市场上也受到认可, 全球已有10多家公司成功上市。 3.在全球行业发展的带动之下,中国AI/计算制药公司的发展迎来第一波浪潮,国内应用 以小分子药物居多,且主要集中在药物发现领域,包括分子生成、活性预测,虚拟筛选 等领域,近期目标是提升药物研发效率,最终目标是实现规模化平台制药的能力。 4.未来,AI/计算制药技术将成为广泛应用的工具,越来越多的AI和计算公司倾向于将自 身定位为biotech公司,而不是CRO公司。可以预见,未来将诞生一批以AI和物理计算为 主要技术驱动的新型Biotech公司。
4 . 目录 药物发现篇 CONTENTS 序言及主要观点 1.1 术语解释与研究范围界定 1.2 历史演进:从神农尝百草到AI自动生成类药分子:药物研发模式有赖于科技进步向前推动 1.3 新范式:AI和物理计算是目前流行的两种新范式,各有优劣 中国AI和计算制药产业兴起第一波浪潮 2.1 驱动力:传统药物研发模式周期长、成本高、风险大,需要新技术、新模式来改变现状 2.2 驱动力:行业需求下,大数据、人工智能、计算技术的快速发展以及资本大力助推 等因素的共同作用下,全球AI/计算制药领域掀起发展热潮 2.3 突破元年:2020年是全球AI/计算制药突破元年:资本市场和技术均实现重大突破 2.4 上市热潮:2020年以来,全球已有十多家公司成功上市,涉猎领域较多元,包括细胞 图像处理,分子生成、变构药物开发等 2.5 技术规模验证:AI/计算技术从概念走向规模化的验证期:至今,全球超过30款AI/计算技术 参与的候选化合物进入临床试验阶段,其中中国披露两款 2.6 中国浪潮:全球AI/计算制药迅速发展叠加中国创新药产业崛起,中国AI/计算制药产业 迎来第一波浪潮,虽然起步稍晚但发展势头迅猛 2.7 投融资:国内AI/计算制药公司投资热度高涨,特别是近两年达到高峰期 2.8 国内AI/计算制药公司投资热度高涨,单笔投资金额曾破全球记录,互联网巨头纷纷入局 2.9 中国AI/计算制药产业图谱 中国AI和计算制药技术应用实现“单点突破”,在药物研发多环节落地发挥价值 3.1 计算机和AI技术在药物研发中的历史近50年时间,中间经历高潮和低谷后, 新一轮探索刚刚开始 3.2 应用阶段:目前,AI/计算在药物研发中的应用处于“单点突破”阶段,仍需要专家参与 以及实验验证相互配合 3.3 应用目标:从降本增效到实现规模化、平台化产出,最终实现量变到质变的革命 3.4 代表性应用场景:靶点发现、分子生成、活性预测、ADMET预测、虚拟筛选、化合物 合成路线预测等 挑战与展望 4.1 数据问题:医药行业的数据存在不充足、数据私有化和数据不规范等问题 4.2 AI/计算制药属于多学科交叉领域,交叉复合型人才少限制行业发展 4.3 当前的经典AI技术更适合在确定性环境下解决单领域、单任务问题,药物研发仍存在 不确定性,知识不够完备,而且需要创造性和灵活性 4.4 人类生物学的发展仍有很多未解之困 4.5 未来会诞生一批以AI和计算为主要驱动力的新型Biotech公司:越来越多AI/计算制药公司 从服务走向自主研发管线为主的Biotech之路
5 .AI和计算制药领域概览及驱动力 序言及主要观点 1.1术语解释与研究范围界定 术语解释与研究范围界 定 本报告研究范围:中国AI/计算驱动的新药研发产业发展现状 历史演进与研究对象介 绍 两种企业类型 中国AI和计算制药产业兴 起第一波浪潮 本报告所包含的公司分两类:一类是以人工智能为核心技术的公司,此类公司 驱动力分析 主要为数据驱动;另一类是以物理计算为核心技术的公司,是从基本的物理定 全球AI/技术制药产业 律出发对微观世界的分子和原子如何运动进行计算模拟的一种研究范式,不依 核心进展 赖于数据,由物理原理和算力驱动。(本报告所提及“计算”均指物理计算) 中国AI/技术制药产业 概览 产业图谱 AI和计算制药技术应用范围: 中国AI和计算制药技术应 用实现“单点突破”, 目前,药物研发是指从实验室发现活性化合物后反复测试并优化成为安全有效 在药物研发多环节落地发 药物的系统工程,其包含了发现和开发两大阶段。药物发现包括三个步骤,分 挥价值 别是疾病相关治疗靶点的确认,先导化合物的发现及先导化合物的优化,最终 AI/计算技术发展大事 记 获得候选药物,进入药物的开发阶段。发现活性化合物的方法包含偶然发现、 AI/计算技术应用特点 随机筛选以及理性设计等手段。药物开发阶段是对候选药物进行临床前评价和 及目标 临床试验评价的过程,需要对候选药物的药代、药理、毒理、安全性、有效性 AI/计算技术应用场景 介绍 进行系统的评价。 挑战与展望 本报告涉及应用和企业主要集中在临床前阶段的药物发现阶段。 亿欧智库:药物研发阶段流程图 资料来源:《药物研发基本原理》 2021中国AI/计算制药产业报告:药物发现篇 5
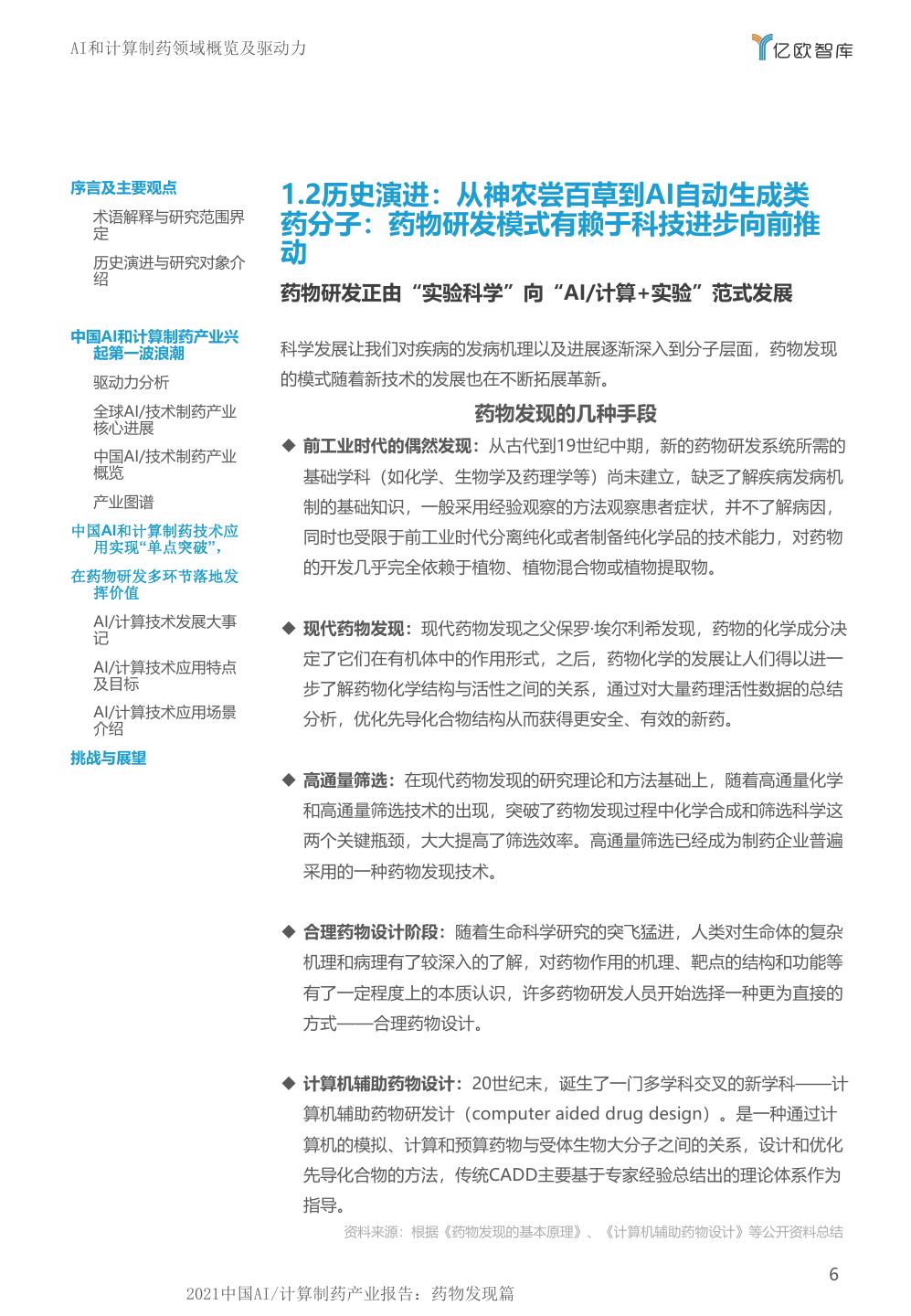
6 .AI和计算制药领域概览及驱动力 序言及主要观点 1.2历史演进:从神农尝百草到AI自动生成类 术语解释与研究范围界 定 药分子:药物研发模式有赖于科技进步向前推 历史演进与研究对象介 动 绍 药物研发正由“实验科学”向“AI/计算+实验”范式发展 中国AI和计算制药产业兴 起第一波浪潮 科学发展让我们对疾病的发病机理以及进展逐渐深入到分子层面,药物发现 驱动力分析 的模式随着新技术的发展也在不断拓展革新。 全球AI/技术制药产业 药物发现的几种手段 核心进展 u 前工业时代的偶然发现:从古代到19世纪中期,新的药物研发系统所需的 中国AI/技术制药产业 概览 基础学科(如化学、生物学及药理学等)尚未建立,缺乏了解疾病发病机 产业图谱 制的基础知识,一般采用经验观察的方法观察患者症状,并不了解病因, 中国AI和计算制药技术应 同时也受限于前工业时代分离纯化或者制备纯化学品的技术能力,对药物 用实现“单点突破”, 在药物研发多环节落地发 的开发几乎完全依赖于植物、植物混合物或植物提取物。 挥价值 AI/计算技术发展大事 u 现代药物发现:现代药物发现之父保罗·埃尔利希发现,药物的化学成分决 记 AI/计算技术应用特点 定了它们在有机体中的作用形式,之后,药物化学的发展让人们得以进一 及目标 步了解药物化学结构与活性之间的关系,通过对大量药理活性数据的总结 AI/计算技术应用场景 分析,优化先导化合物结构从而获得更安全、有效的新药。 介绍 挑战与展望 u 高通量筛选:在现代药物发现的研究理论和方法基础上,随着高通量化学 和高通量筛选技术的出现,突破了药物发现过程中化学合成和筛选科学这 两个关键瓶颈,大大提高了筛选效率。高通量筛选已经成为制药企业普遍 采用的一种药物发现技术。 u 合理药物设计阶段:随着生命科学研究的突飞猛进,人类对生命体的复杂 机理和病理有了较深入的了解,对药物作用的机理、靶点的结构和功能等 有了一定程度上的本质认识,许多药物研发人员开始选择一种更为直接的 方式——合理药物设计。 u 计算机辅助药物设计:20世纪末,诞生了一门多学科交叉的新学科——计 算机辅助药物研发计(computer aided drug design)。是一种通过计 算机的模拟、计算和预算药物与受体生物大分子之间的关系,设计和优化 先导化合物的方法,传统CADD主要基于专家经验总结出的理论体系作为 指导。 资料来源:根据《药物发现的基本原理》、《计算机辅助药物设计》等公开资料总结 6 2021中国AI/计算制药产业报告:药物发现篇
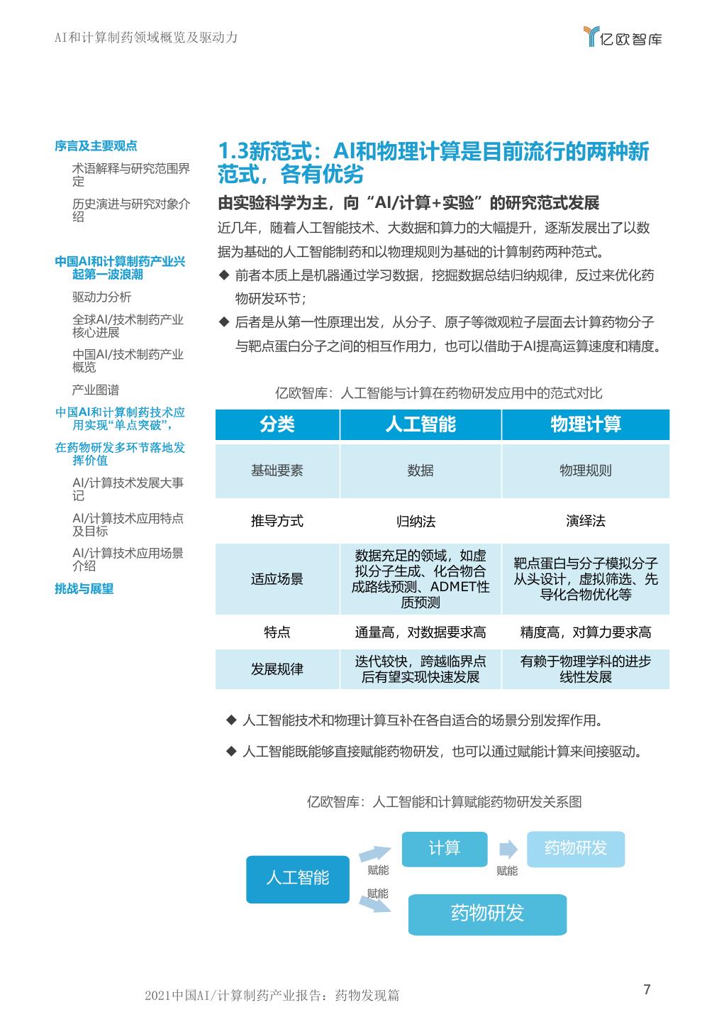
7 .AI和计算制药领域概览及驱动力 序言及主要观点 1.3新范式:AI和物理计算是目前流行的两种新 术语解释与研究范围界 定 范式,各有优劣 历史演进与研究对象介 由实验科学为主,向“AI/计算+实验”的研究范式发展 绍 近几年,随着人工智能技术、大数据和算力的大幅提升,逐渐发展出了以数 据为基础的人工智能制药和以物理规则为基础的计算制药两种范式。 中国AI和计算制药产业兴 起第一波浪潮 u 前者本质上是机器通过学习数据,挖掘数据总结归纳规律,反过来优化药 驱动力分析 物研发环节; 全球AI/技术制药产业 u 后者是从第一性原理出发,从分子、原子等微观粒子层面去计算药物分子 核心进展 与靶点蛋白分子之间的相互作用力,也可以借助于AI提高运算速度和精度。 中国AI/技术制药产业 概览 产业图谱 亿欧智库:人工智能与计算在药物研发应用中的范式对比 中国AI和计算制药技术应 用实现“单点突破”, 分类 人工智能 物理计算 在药物研发多环节落地发 挥价值 基础要素 数据 物理规则 AI/计算技术发展大事 记 AI/计算技术应用特点 推导方式 归纳法 演绎法 及目标 AI/计算技术应用场景 数据充足的领域,如虚 介绍 靶点蛋白与分子模拟分子 拟分子生成、化合物合 适应场景 从头设计,虚拟筛选、先 挑战与展望 成路线预测、ADMET性 导化合物优化等 质预测 特点 通量高,对数据要求高 精度高,对算力要求高 迭代较快,跨越临界点 有赖于物理学科的进步 发展规律 后有望实现快速发展 线性发展 u 人工智能技术和物理计算互补在各自适合的场景分别发挥作用。 u 人工智能既能够直接赋能药物研发,也可以通过赋能计算来间接驱动。 亿欧智库:人工智能和计算赋能药物研发关系图 计算 药物研发 赋能 赋能 人工智能 赋能 药物研发 2021中国AI/计算制药产业报告:药物发现篇 7
8 .中国AI/计算制药产业第一波浪潮兴起
9 .AI和计算制药领域概览及驱动力 序言及主要观点 2.1驱动力:传统药物研发模式周期长、成本高、 术语解释与研究范围界 定 风险大,需要新技术、新模式来改变现状 历史演进与研究对象介 药物研发越来越难,成本越来越高 绍 u 制药行业的反摩尔定律使得药品开发的成本越来越高,成功率不断下降。 从全球来看,自1950年以来,每10亿美元研发投入获得批准的新药数 中国AI和计算制药产业兴 量几乎每9年减少一半。 起第一波浪潮 u 2019年,英国德勤会计师事务所的一份报告指出,当年新药研发的投 驱动力分析 资回报率仅为1.8%,而如果倒退10年,回报率则高达10%左右。 全球AI/技术制药产业 核心进展 亿欧智库:制药行业的反摩尔定律 中国AI/技术制药产业 概览 产业图谱 近十年药物 中国AI和计算制药技术应 研发回报率 用实现“单点突破”, 近60年每10 从10%降至 亿美元获批 1.8% 在药物研发多环节落地发 新药数量每9 挥价值 年减少50% 10% 1.8% AI/计算技术发展大事 记 AI/计算技术应用特点 近10年 及目标 近60年 资料来源:Nature文章 AI/计算技术应用场景 介绍 u 现代药物研发流程是药物研发人员总结出的一套统一的科学研究规范, 正是有了这套规范,人类在新药的研究上就能取得巨大的进步。不能否 挑战与展望 认传统模式取得的成就,但也必须正视其中的问题:这种以实验科学为 主的研究方式,高度依赖于药物研发人员的个人经验与创造力,周期长, 成本高,效率低。 亿欧智库: 创新药研发流程图 临床前 药物发现 临床试验 上市 研究 FDA 批准后承诺 Ⅰ Ⅱ Ⅲ 审核 Ⅳ期临床 期 期 期 5000- 1个经 10000 250个化合物 FDA批准 个化合 5-10个化合物 的药物 物 NDA IND 申请 申请 2-3年 2-3年 5-7年 3-5年 8亿美元 18亿美元 26亿美元 高投入、高风险、长周期 资料来源:塔夫茨(ufts)药物开发研究中心数据 2021中国AI/计算制药产业报告:药物发现篇 9
10 .AI和计算制药领域概览及驱动力 序言及主要观点 2.2驱动力:行业需求下,大数据、人工智能、 术语解释与研究范围界 定 计算技术的快速发展以及资本大力助推等因素 历史演进与研究对象介 的共同作用下,全球AI/计算制药领域掀起发展 绍 热潮 大数据、人工智能/计算技术推动 中国AI和计算制药产业兴 起第一波浪潮 驱动力分析 第二代高通量测序技术、冷冻电镜等 全球AI/技术制药产业 核心进展 为代表的各类组学技术飞速发展,使 得生命科学研究获得了强大的数据产 中国AI/技术制药产业 生物大数据 出能力,包括基因组学、转录组学、 概览 爆发式积累 蛋白质组学、代谢组学等生物学数据, 产业图谱 为人工智能在新药研发领域发挥价值 中国AI和计算制药技术应 提供了原材料。 用实现“单点突破”, 在药物研发多环节落地发 人工智能/计算的发 展进入新高潮阶段 自2006年以来,在大计算能力和深 挥价值 度学习的推动下,人工智能发展迅 AI/计算技术发展大事 速,进入第三次浪潮,开始广泛应 记 用于图像分类、语音识别、知识问 AI/计算技术应用特点 答、人机对弈、无人驾驶等领域。 及目标 也促使很多创业公司以及互联网科 AI/计算技术应用场景 技企业开始探索人工智能在药物研 介绍 发中的应用。 挑战与展望 资本大力助推 亿欧智库:全球AI制药投融资情况2012-2021H1 资料来源:Emersion Insights 10 2021中国AI/计算制药产业报告:药物发现篇
11 .序言及主要观点 2.3 突破元年:2020年是全球AI/计算制药突 术语解释与研究范围界 定 破元年:资本市场和技术均实现重大突破 历史演进与研究对象介 绍 首家计算药物研发公司Schrodinger上市 中国AI和计算制药产业兴 起第一波浪潮 驱动力分析 全球AI/技术制药产业 核心进展 中国AI/技术制药产业 概览 产业图谱 中国AI和计算制药技术应 用实现“单点突破”, 在药物研发多环节落地发 挥价值 AI/计算技术发展大事 记 AI/计算技术应用特点 首个AI设计的分子进入临床试验 及目标 AI/计算技术应用场景 介绍 挑战与展望 2012年 2014年 2020年 Exscientia创立, 与住友制药达 成功将全球首个完全由人 总部位于英国 成开发CNS药 工智能设计的小分子药物 牛津 物协议 候选化合物DSP-1181推 进至临床试验阶段 DeepMind发布AlphaFold DeepMind Health(现 Deepmind 伦敦大学医院NHS基金会信托 已纳入Google Health) 基金放射治疗部门正在开发一种分析头颈癌 使用与AlphaGo系统相同 的人工智能系统。 的深度学习技术。 2016年3月 2018年9月 2018年4月 2020年11月 Deepmind 加入了伦敦帝国理工 Google旗下DeepMind 学院的一项开创性的新研究,探讨 的AlphaFold发布取得重 人工智能技术是否可以帮助临床医 大突破,解决了困扰科学 生更快更有效地诊断乳腺癌。 家50年的生物学难题-蛋 白折叠。 11 2021中国AI/计算制药产业报告:药物发现篇
12 .AI和计算制药领域概览及驱动力 序言及主要观点 2.4上市热潮:2020年以来,全球已有十多家 术语解释与研究范围界 定 公司成功上市,涉猎领域较多元,包括细胞图 历史演进与研究对象介 像处理,分子生成、变构药物开发等 绍 亿欧智库:2020年上市的AI/计算制药公司汇总 中国AI和计算制药产业兴 企业名称 成立时间 核心业务 市值 起第一波浪潮 AbCellera(ABCL) 2012年 靶点发现、化合物合 42.84亿美元 驱动力分析 成 全球AI/技术制药产业 核心进展 Schrodinger 1990年 全新药物设计、虚拟 35.51亿美元 筛选、分子对接 中国AI/技术制药产业 概览 Relay 2016年 变构药物开发 26.10亿美元 产业图谱 Therapeutics 中国AI和计算制药 技术应 用实现“单点突破”, Bekeley Lights(BLI) 2011年 数字细胞生物学公司 12.14亿美元 在药物研发多环节落地发 挥价值 Black Diamond Therapeutics(BDT 2017年 精准癌症医学公司 2.77亿美元 AI/计算技术发展大事 X) 记 AI/计算技术应用特点 及目标 Lantern Pharma 2013年 精准医疗 1.23亿美元 AI/计算技术应用场景 介绍 挑战与展望 亿欧智库:2021年上市的AI/计算制药公司汇总 企业名称 成立时间 核心业务 市值 计算机模拟细胞图 Recurison 像,通过分析细胞 2013年 31.47亿美元 Pharmaceuticals 特征来评估疾病细 胞药后反应结果 小分子生成、活性、 Exscientia 2012年 ADMET预测、虚拟 28.36亿美元 筛选 Erasca(ERAS) 2018年 AI驱动的癌症药物开发 21.06亿美元 Icosavax(ICVX) 2017年 疫苗生物技术 11.97亿美元 AI驱动的合成生物学公 AbSci(ABSI) 2011年 9.28亿美元 司 Landos 2017年 AI平台驱动新药研发 5.82亿美元 Biopharma(LABP) Evaxion 2008年 AI免疫学平台 1.62亿美元 Biotech(EVAX) 注:数据截至2021年10月13日 资料来源:根据公开资料整理 2021中国AI/计算制药产业报告:药物发现篇 12
13 .AI和计算制药领域概览及驱动力 序言及主要观点 2.5技术规模验证:AI/计算技术从概念走向规 术语解释与研究范围界 定 模化的验证期:至今,全球超过30款AI/计算 历史演进与研究对象介 技术参与的候选化合物进入临床试验阶段,其 绍 中中国披露两款 u 一款药物进入临床研究是药物研发过程中重要的里程碑事件。据亿欧智库 中国AI和计算制药产业兴 起第一波浪潮 不完全统计,目前,多款AI/计算制药公司的产品陆续进入临床试验阶段, 驱动力分析 全球共公开披露超30款产品进入临床研究阶段(或者获批临床试验申请还 全球AI/技术制药产业 未开启试验)。 核心进展 u 其中,中国披露了两款产品。今年9月,有两家中国AI制药公司公布两项 中国AI/技术制药产业 概览 产品通过临床试验申请的消息。 产业图谱 中国AI和计算制药技术应 用实现“单点突破”, 亿欧智库:全球 AI/计算技术制药公司参与的临床试验阶段药物 在药物研发多环节落地发 挥价值 AI/计算技术发展大事 AbCellera Accutar Biotechnology Berg 记 bamlanivimab AC0682 BPM31510 AI/计算技术应用特点 及目标 AI/计算技术应用场景 Benevolent AI 介绍 AI Therapeutics BioXcel Therapeutics BEN-2293 LAM-001 BXCL501 挑战与展望 AIT-101 BXCL701 LAM-002 LAM-004 Exscientia DSP-1181 EXS21546 Evaxion Biotech DSP-0038 EVX-01 EVX-02 Cotinga Pharmaceuticals COTI-2 Pharos iBT Gritstone Oncology /BMS PHI-101-001 Recursion SLATE PHI-101-002 Undisclosed GRANITE REC-4881 CORAL SOM Biotech SOM0226 Schrodinger/Agios SOM3355 ivosidenib、enasidenib Lantern Pharma/Eisai SOM1311 LP-100 SOM0061 LP-300 未知君生物 Relay Therapeutics XBI-302 RLY-1971 BlackThorn Therapeutics RLY-4008 BTRX-335140 注:数据截至2021年10月11日 资料来源:根据公开资料整理 2021中国AI/计算制药产业报告:药物发现篇 13
14 .AI和计算制药领域概览及驱动力 序言及主要观点 2.6 中国浪潮:全球AI/计算制药迅速发展叠加 术语解释与研究范围界 定 中国创新药产业崛起,中国AI/计算制药产业迎 历史演进与研究对象介 来第一波浪潮,虽然起步稍晚但发展势头迅猛 绍 u 中国AI/计算制药起步相对较晚,国内公司主要是在2014年之后成立,其 中国AI和计算制药产业兴 中2018年和2020年最为集中,分别有8家和10家公司在这两个年份成立。 起第一波浪潮 驱动力分析 全球AI/技术制药产业 亿欧智库:中国AI/计算制药公司成立时间与国际上市公司对比图 核心进展 中国AI/技术制药产业 概览 产业图谱 中国AI和计算制药技术应 用实现“单点突破”, 在药物研发多环节落地发 挥价值 AI/计算技术发展大事 记 AI/计算技术应用特点 及目标 AI/计算技术应用场景 介绍 挑战与展望 注:数据截至2021年10月11日 资料来源:根据公开资料整理 亿欧智库:AI/计算制药公司发展阶段预测 行 业 预 期 AI/计算制药 创新萌发期 过热期 低谷期 复苏期 生产力成熟期 时间 资料来源:根据公开资料整理 2021中国AI/计算制药产业报告:药物发现篇 14
15 .AI和计算制药领域概览及驱动力 序言及主要观点 2.7投融资:国内AI/计算制药公司投资热度高 术语解释与研究范围界 定 涨,特别是近两年达到高峰期 历史演进与研究对象介 绍 薛定谔等公司上市坚定了资本和创业者的信心 亿欧智库:国内AI/计算制药领域投融资情况(2015-2021) 中国AI和计算制药产业兴 起第一波浪潮 驱动力分析 单位:亿元 61.69 20 全球AI/技术制药产业 60 18 核心进展 16 中国AI/技术制药产业 50 概览 14 产业图谱 12 40 中国AI和计算制药技术应 10 用实现“单点突破”, 27.86 30 8 在药物研发多环节落地发 挥价值 6 20 AI/计算技术发展大事 4 记 10 2 AI/计算技术应用特点 5.19 6.02 4.76 及目标 2.59 0 0.29 AI/计算技术应用场景 0 2015201620172018201920202021 介绍 战略融资 D轮 C轮 年 年 年 年 年 年 年 15 16 17 18 19 20 21 挑战与展望 B+轮 B轮 Pre-B轮 20 20 20 20 20 20 20 A+轮 A轮 Pre-A+轮 Pre-A轮 天使+轮 天使轮 注:数据截至2021年10月12日 资料来源:亿欧数据 亿欧智库:国内AI/计算制药领域投资机构的布局数量情况 14 12 10 8 6 4 2 0 百 海… i… SI 本 本 国 本 本 本 BA 金 高 投 腾 投 君 资 元 本 斯 本 线 本 晶 本 Fo 技 I资 资 中 资 资 资 基 风 创 投 资 资 资 资 科 ef G 源 杉 榕 码 瑞 格 度 瓴 讯 联 璟 道 性 泰 rc 五 红 高 源 峰 真 注:数据截至2021年10月12日 注:(布局超过3家的投资机构) 资料来源:亿欧数据 2021中国AI/计算制药产业报告:药物发现篇 15
16 .AI和计算制药领域概览及驱动力 序言及主要观点 2.8国内AI/计算制药公司投资热度高涨,单笔 术语解释与研究范围界 定 投资金额曾破全球记录,互联网巨头纷纷入局 历史演进与研究对象介 u 中国AI/计算制药公司投资热度不断高涨,多家公司两轮融资时间间隔不超 绍 过一年,甚至有公司在一年内完成3轮融资;披露融资金额最高的晶泰科 技从成立以来,已累计完成 6轮融资,其中 C 轮在当时创下全球 AI 药物 中国AI和计算制药产业兴 起第一波浪潮 研发领域单笔融资额的最高纪录。 驱动力分析 亿欧智库:部分AI/计算制药公司融资情况 全球AI/技术制药产业 晶泰科技 英矽智能 核心进展 中国AI/技术制药产业 2015.12 A轮 2400万人民币 概览 2017.06 A+轮 800万人民币 2014.04-07 种子轮 150万美元 2017.01-2018.06 A轮 1370万美元 2018.01 B轮 1500万美元 2019.09 B轮 3700万美元 产业图谱 2018.10 B+轮 4600万美元 2021.06 C轮 2.55亿美元 中国AI和计算制药技术应 2020.09 C轮 3.188亿美元 用实现“单点突破”, 望石智慧 2021.08 D轮 近4亿美元 在药物研发多环节落地发 2019.07 天使轮 数百万美元 挥价值 2020.03 A轮 近千万美元 2020.09 A+轮 数百万美元 星药科技 AI/计算技术发展大事 2020.12 B轮 数千万美元 记 2021.04 B+轮 数千万美元 2019.11 天使轮 数百万美元 AI/计算技术应用特点 星亢原生物 及目标 2020.08 Pre-A轮 千万级美元 2020.12 A轮 未披露 AI/计算技术应用场景 2018.08 天使轮 数百万美元 2020.12 A+轮 数千万美元 2019.12 股权融资 未披露 介绍 2020.07 Pre-A轮 千万级美元 2021.08 战略融资 未披露 2021.02 A轮 3000万美元 挑战与展望 2021.07 A+轮 数千万美元 互联网科技巨头的AI制药布局 企业 AI平台 入局时间 简介 阿里云的医疗AI可以根据少量实验数据以及化合物结构,建立高 资料来源: 效的机器学习模型,快速过滤无活性概率较大的分子,从而富集 潜在有效分子,提升研究效率。此外,还可以用于生成全新化合 阿里巴巴 阿里云 2018年 物,形成虚拟化合物库。此前,阿里云的医疗AI已在基因测序、 甲状腺结节识别、肺结节识别、数字化模拟临床实验等领域发挥 作用。 云深智药是一个人工智能驱动的临床前新药研发开放平台,基于 腾讯AI Lab自主研发的深度学习算法,同时提供数据库和云计算 腾讯 云深智药 2020年 支持,该平台的AI模型覆盖了临床前新药研发的全流程,包括五 大模块——蛋白质结构筛选、虚拟筛选、分子设计/优化、 ADMET性质预测(即将开源)及合成路线规划。 AILab主要是在AI算法支持下研究药物的发现和制造,并在基于结 构或配体的药物设计、分子动力学模拟、晶体结构预测等领域具 字节跳动 AILab 2020年 备丰富的经验。AI Lab的定位是字节跳动内部研发所和技术服务 商。 百图生科通过AI技术+前沿生物技术的融合创新,打造了多组学 百度 百图生科 2020年 联合挖掘平台、AI药物设计平台、高通量体外模拟及药物验证平 台,以加速新靶点转化和药物研发等。 EIHealth主要覆盖基因组、临床研究和药物研发三个方向。其中, 华为云盘古药物分子大模型首次采用「图-序列不对称条件变分自 华为云 华为 2021年 编码器」架构,可以对市面上真实存在的17亿个药物分子的化学 EIHealth 结构进行预训练,在化学无监督学习模式下,实现结构重构率、 合法性、唯一性等指标全面优于现有方法。 资料来源:公开资料 资料来源:根据公开资料整理 资料来源:公开资料 16 2021中国AI/计算制药产业报告:药物发现篇
17 .AI和计算制药领域概览及驱动力 序言及主要观点 2.9中国AI/计算制药产业图谱 术语解释与研究范围界 定 历史演进与研究对象介 u 亿欧智库绘制了当前AI/计算制药行业各个角色之间的关系图以及列举了中 绍 国市场上的部分代表公司供参考。 亿欧智库:AI/计算制药产业链角色关系图 中国AI和计算制药产业兴 起第一波浪潮 驱动力分析 人工智能/计算技术 全球AI/技术制药产业 核心进展 中国AI/技术制药产业 概览 AI/计算制药 创业公司 互联网科技巨头 产业图谱 中国AI和计算制药技术应 用实现“单点突破”, CRO服务 药企 在药物研发多环节落地发 挥价值 AI/计算技术发展大事 记 AI/计算制药 药企& 互联网科技巨头 计算底层 创业公司 CRO公司 公司 技术公司 AI/计算技术应用特点 及目标 AI/计算技术应用场景 介绍 挑战与展望 资料来源:根据公开资料整理 2021中国AI/计算制药产业报告:药物发现篇 17
18 .中国AI和计算制药技术应用实现“单点突破” 在药物研发多环节落地发挥价值
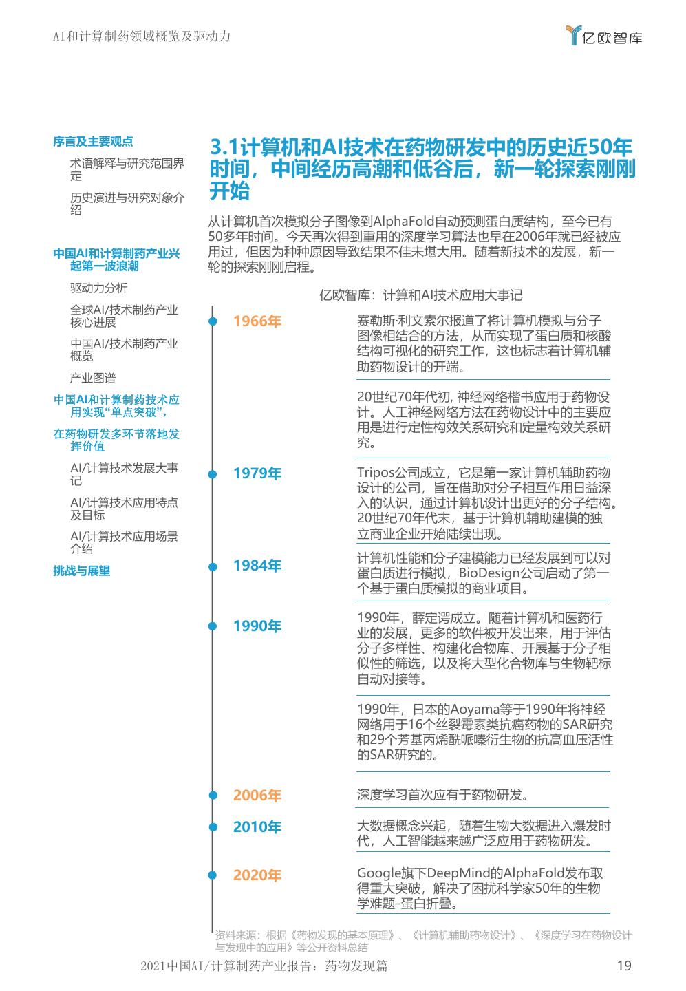
19 .AI和计算制药领域概览及驱动力 序言及主要观点 3.1计算机和AI技术在药物研发中的历史近50年 术语解释与研究范围界 定 时间,中间经历高潮和低谷后,新一轮探索刚刚 历史演进与研究对象介 开始 绍 从计算机首次模拟分子图像到AlphaFold自动预测蛋白质结构,至今已有 50多年时间。今天再次得到重用的深度学习算法也早在2006年就已经被应 中国AI和计算制药产业兴 用过,但因为种种原因导致结果不佳未堪大用。随着新技术的发展,新一 起第一波浪潮 轮的探索刚刚启程。 驱动力分析 亿欧智库:计算和AI技术应用大事记 全球AI/技术制药产业 核心进展 1966年 赛勒斯·利文索尔报道了将计算机模拟与分子 图像相结合的方法,从而实现了蛋白质和核酸 中国AI/技术制药产业 概览 结构可视化的研究工作,这也标志着计算机辅 助药物设计的开端。 产业图谱 中国AI和计算制药技术应 20世纪70年代初, 神经网络楷书应用于药物设 用实现“单点突破”, 计。人工神经网络方法在药物设计中的主要应 在药物研发多环节落地发 用是进行定性构效关系研究和定量构效关系研 挥价值 究。 AI/计算技术发展大事 记 1979年 Tripos公司成立,它是第一家计算机辅助药物 设计的公司,旨在借助对分子相互作用日益深 AI/计算技术应用特点 入的认识,通过计算机设计出更好的分子结构。 及目标 20世纪70年代末,基于计算机辅助建模的独 AI/计算技术应用场景 立商业企业开始陆续出现。 介绍 计算机性能和分子建模能力已经发展到可以对 挑战与展望 1984年 蛋白质进行模拟,BioDesign公司启动了第一 个基于蛋白质模拟的商业项目。 1990年,薛定谔成立。随着计算机和医药行 1990年 业的发展,更多的软件被开发出来,用于评估 分子多样性、构建化合物库、开展基于分子相 似性的筛选,以及将大型化合物库与生物靶标 自动对接等。 1990年,日本的Aoyama等于1990年将神经 网络用于16个丝裂霉素类抗癌药物的SAR研究 和29个芳基丙烯酰哌嗪衍生物的抗高血压活性 的SAR研究的。 2006年 深度学习首次应有于药物研发。 2010年 大数据概念兴起,随着生物大数据进入爆发时 代,人工智能越来越广泛应用于药物研发。 2020年 Google旗下DeepMind的AlphaFold发布取 得重大突破,解决了困扰科学家50年的生物 学难题-蛋白折叠。 资料来源:根据《药物发现的基本原理》、《计算机辅助药物设计》、《深度学习在药物设计 与发现中的应用》等公开资料总结 2021中国AI/计算制药产业报告:药物发现篇 19
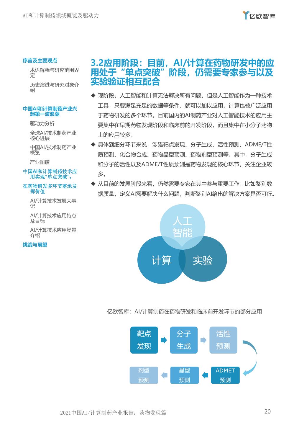
20 .AI和计算制药领域概览及驱动力 序言及主要观点 3.2应用阶段:目前,AI/计算在药物研发中的应 术语解释与研究范围界 定 用处于“单点突破”阶段,仍需要专家参与以及 历史演进与研究对象介 实验验证相互配合 绍 u 现阶段,人工智能和计算无法解决所有问题,但是人工智能作为一种技术 工具,只要满足充足的数据等条件,就可以加以应用,计算也被广泛应用 中国AI和计算制药产业兴 起第一波浪潮 于药物研发的多个环节。目前国内的AI制药产业对人工智能技术的应用主 驱动力分析 要集中在早期药物发现阶段和临床前的开发阶段,而且集中在小分子药物 全球AI/技术制药产业 上的应用较多。 核心进展 中国AI/技术制药产业 u 具体到细分环节来说,涉猎靶点发现、分子生成、活性预测、ADME/T性 概览 质预测、化合物合成、药物晶型预测、药物剂型预测等。其中,分子生成 产业图谱 和分子的活性以及ADME/T性质预测是药物发现的核心环节,关注企业较 中国AI和计算制药技术应 用实现“单点突破”, 多。 在药物研发多环节落地发 u 从目前的发展阶段来看,仍然需要专家在其中参与重要工作。比如鉴别数 挥价值 据质量,定义AI需要解决什么问题,判断鉴别AI给出的解决方案是否可行。 AI/计算技术发展大事 记 AI/计算技术应用特点 及目标 人工 AI/计算技术应用场景 介绍 智能 挑战与展望 计算 实验 亿欧智库:AI/计算制药在药物研发和临床前开发环节的部分应用 靶点 分子 活性 发现 生成 预测 剂型 晶型 ADMET 预测 预测 预测 2021中国AI/计算制药产业报告:药物发现篇 20
21 .AI和计算制药领域概览及驱动力 序言及主要观点 3.3应用目标:从降本增效到实现规模化、平台 术语解释与研究范围界 定 化产出,最终实现量变到质变的革命 历史演进与研究对象介 绍 持续迭代,降本增效;实现规模化、平台化产出 中国AI和计算制药产业兴 u 人工智能和计算的应用可以在多个环节实现降本增效,比如,在药物研发的 起第一波浪潮 过程中,对化合物活性的预测需要多轮实验进行验证,AI/计算有望减少实 驱动力分析 验次数。 全球AI/技术制药产业 核心进展 亿欧智库: 药物研发中的活性筛选需要多轮实验验证 中国AI/技术制药产业 概览 产业图谱 新一轮的结构改造 是 生物活性 筛选 保留改造的结构 中国AI和计算制药技术应 生物 先导化合物 新类似物 活性 用实现“单点突破”, 增强? 否 在药物研发多环节落地发 放弃改造的结构 挥价值 新一轮的结构改造 AI/计算技术发展大事 记 资料来源:《药物设计:方法、概念和作用模式》 AI/计算技术应用特点 及目标 AI/计算技术应用场景 u 人工智能在很大程度上实现人类在体能、智力等全方位增强,同时也可以避 介绍 免人工偏向性,减少人力成本;而且具有技术延展性优势,随着数据数量增 挑战与展望 加、质量提升以及算法的训练突破,可以实现叠加式进步发展。其目标不局 限于实现降本增效,尽量减少合成化合物进行实验的次数;更大的目标在于 试图通过新技术实现平台化、规模化产出新药的能力。 u 物理计算是一种从第一性原理出发的方法论,探讨的是分子之间的作用力, 然而目前基于物理学原理的计算化学方法的速度和精度,还难以精确描述分 子间的作用力,当前,通过借助AI等新技术可以提高计算效率的方式,有望 提高物理计算的速度和精度。 AlphaFold2实现量变到质变的巨大改变 ——提高了蛋白质结构预测的可信度和覆盖度 u 过去半个多世纪,生物学家主要利用X射线晶体学或冷冻电镜(cryo-EM) 等实验技术来破译蛋白质的三维结构。但这类方法耗时长、成本高。目 前,科学界已经在生命体内发现了2亿多个蛋白质,但只有约17万蛋白 质的结构经实验破解;而 AlphaFold 在一年之内就实现了预测58%的 结构(因为无固定结构的氨基酸比例很大,58%的结构预测已经接近极 限了。) u 这被科学界认为是量变到质变的革命。 2021中国AI/计算制药产业报告:药物发现篇 21
22 .AI和计算制药技术层发展情况 序言及主要观点 3.4代表性应用场景:靶点发现、分子生成、 术语解释与研究范围界 定 活性预测、ADMET预测、虚拟筛选、化合 历史演进与研究对象介 物合成路线预测等 绍 靶点发现 中国AI和计算制药产业兴 起第一波浪潮 u 靶点发现环节一般通过人工智能对基因等医学大数据的挖掘分析来实现, 驱动力分析 通过对正常组织和疾病组织比较,分析这两个组织的RNA或/和蛋白质差 全球AI/技术制药产业 异表达,结合通路分析和强大的数据整合来发现靶点信息。 核心进展 u 难点:发现新靶点需要极其专业的生物学知识,数据量较小人工智能更 中国AI/技术制药产业 概览 适合解决确定性场景问题。 产业图谱 靶点鉴定 中国AI和计算制药技术应 u 具有已知生物活性的分子,如天然药物分子,需要鉴定其作用靶点以阐 用实现“单点突破”, 在药物研发多环节落地发 明其作⽤机制,进入药物开发阶段,通过分析和学习目标分子的已知类 挥价值 似分子的靶点,为目标分子预测其靶点。 AI/计算技术发展大事 u 难点:两种场景应用较困难,一是目标分⼦是全新结构,无法匹配到合适 记 AI/计算技术应用特点 的类似物分⼦;二是⽬标分⼦的靶点为新靶点,该靶点尚未有已知的配体 及目标 分⼦。 AI/计算技术应用场景 介绍 分子生成 挑战与展望 u 分子生成/设计是药物研发的源头,可以为进一步优化或者筛选提供先导 化合物。AI开创了一种全新高通量的新分子设计手段。 u 研究人员在《Chemical Neuroscience》上发表了一篇关于“化学空间” 的研究报告,该报告指出:理论上潜在药物小分子的数量达10^60,但 目前研究人员合成的药物仅占潜在药物中的很小一部分。 u AI分子生成是计算机程序通过对海量的化合物或者药物分子进行学习, 基于已有分子结构及活性,自动学习它们的性质,总结提取化合物分子 的结构等规律,并根据这些规律生成很多自然界从未存在过的化合物作 为候选药物分子,有效构建拥有一定规模且高质量的分子库。 u 分子生成一方面可以拓展化学空间,为药物研发提供更多的先导化合物, 另一方面可以通过机器学习提高先导化合物的质量,减少实验。 u 难点:人工智能缺乏变通性,药物设计往往需要药物学家的创造力、灵 感甚至运气成分,人工智能可能会剔除掉一些不符合其提取的规律特征 的高潜力药物分子。 2021中国AI/计算制药产业报告:药物发现篇 22
23 .AI和计算制药技术层发展情况 序言及主要观点 3.4代表性应用场景:靶点发现、分子生成、 术语解释与研究范围界 定 活性预测、ADMET预测、虚拟筛选、化合 历史演进与研究对象介 物合成路线预测等 绍 活性预测 中国AI和计算制药产业兴 起第一波浪潮 u 活性预测是通过让机器学习某个靶标蛋白与分子的相互作用数据或者多个靶 驱动力分析 标与分子的相互数据来建立预测模型,从而预测新分子的活性;或者用无标 全球AI/技术制药产业 记数据的方法提取分子特征,再针对单一靶标建模的方法来做活性预测。目 核心进展 的是减少实验次数,节省时间和成本。 中国AI/技术制药产业 概览 u 难点:由于数据来源于不同的实验室,不同实验室在实验过程中可能会存在 产业图谱 误差,导致数据的整合缺乏标准。数据本身就会存在系统误差,导致数据精 中国AI和计算制药技术应 准度不高,从而会影响到进一步的预测。 用实现“单点突破”, 在药物研发多环节落地发 虚拟筛选 挥价值 u 虚拟筛选(virtual screening,VS)也称计算机筛选,即在进行生物活性实验 AI/计算技术发展大事 记 筛选之前,利用计算机上的分子对接软件模拟目标靶点与候选药物之间的相 AI/计算技术应用特点 互作用,计算两者之间的亲和力大小,以降低实际筛选化合物数目,同时提 及目标 高先导化合物发现效率。从原理上来讲,虚拟筛选可以分为两类,即基于受 AI/计算技术应用场景 介绍 体的虚拟筛选和基于配体的虚拟筛选。虚拟筛选可快速从几十至上百万化合 挑战与展望 物中,遴选出具有潜在成药性的活性化合物,大大降低实验筛选化合物数量, 缩短研究周期,降低药物研发的成本。 化合物合成 u 相较于制药行业的其他环节,化合物合成环节的数据量充足,化学反应的数 据量达到了四五千万之多,且这些数据质量较高。 u 难点: 1.这些反应的数据库主要掌握在Scifinder以及Reaxys国外两家数据库公司手里。 2.化合物合成虽然是药物研发上的重要一环,但并不被认为是核心环节,所以 目前对于AI制药公司来说,给予的重视度与资源投入较少。 上述场景主要集中在小分子药物的发现、开发环节,除此之外,人工智能和计 算还可以进行药物成药性预测(ADMET预测)、晶型预测、剂性预测(老药 新用以及解决核酸药物的递送问题),以及应用于大分子药物的研发等。 2021中国AI/计算制药产业报告:药物发现篇 23
24 .挑战与展望 24
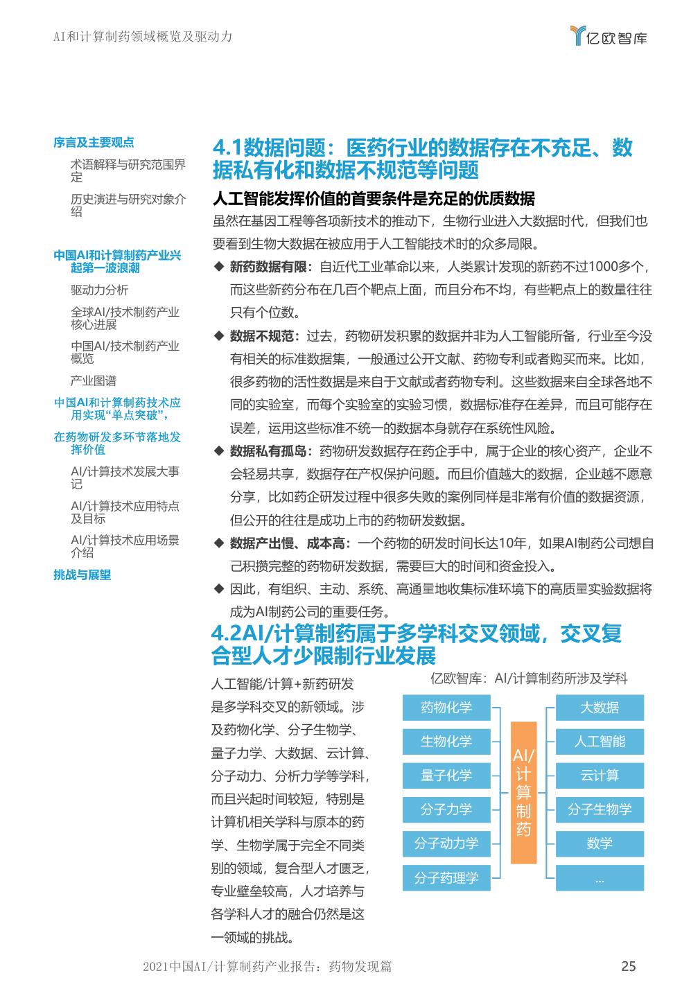
25 .AI和计算制药领域概览及驱动力 序言及主要观点 4.1数据问题:医药行业的数据存在不充足、数 术语解释与研究范围界 定 据私有化和数据不规范等问题 历史演进与研究对象介 人工智能发挥价值的首要条件是充足的优质数据 绍 虽然在基因工程等各项新技术的推动下,生物行业进入大数据时代,但我们也 要看到生物大数据在被应用于人工智能技术时的众多局限。 中国AI和计算制药产业兴 起第一波浪潮 u 新药数据有限:自近代工业革命以来,人类累计发现的新药不过1000多个, 驱动力分析 而这些新药分布在几百个靶点上面,而且分布不均,有些靶点上的数量往往 全球AI/技术制药产业 只有个位数。 核心进展 u 数据不规范:过去,药物研发积累的数据并非为人工智能所备,行业至今没 中国AI/技术制药产业 概览 有相关的标准数据集,一般通过公开文献、药物专利或者购买而来。比如, 产业图谱 很多药物的活性数据是来自于文献或者药物专利。这些数据来自全球各地不 中国AI和计算制药技术应 同的实验室,而每个实验室的实验习惯,数据标准存在差异,而且可能存在 用实现“单点突破”, 误差,运用这些标准不统一的数据本身就存在系统性风险。 在药物研发多环节落地发 挥价值 u 数据私有孤岛:药物研发数据存在药企手中,属于企业的核心资产,企业不 AI/计算技术发展大事 会轻易共享,数据存在产权保护问题。而且价值越大的数据,企业越不愿意 记 分享,比如药企研发过程中很多失败的案例同样是非常有价值的数据资源, AI/计算技术应用特点 及目标 但公开的往往是成功上市的药物研发数据。 AI/计算技术应用场景 u 数据产出慢、成本高:一个药物的研发时间长达10年,如果AI制药公司想自 介绍 己积攒完整的药物研发数据,需要巨大的时间和资金投入。 挑战与展望 u 因此,有组织、主动、系统、高通量地收集标准环境下的高质量实验数据将 成为AI制药公司的重要任务。 4.2AI/计算制药属于多学科交叉领域,交叉复 合型人才少限制行业发展 人工智能/计算+新药研发 亿欧智库:AI/计算制药所涉及学科 是多学科交叉的新领域。涉 药物化学 大数据 及药物化学、分子生物学、 生物化学 人工智能 量子力学、大数据、云计算、 AI/ 分子动力、分析力学等学科, 量子化学 计 云计算 而且兴起时间较短,特别是 算 分子力学 制 分子生物学 计算机相关学科与原本的药 药 学、生物学属于完全不同类 分子动力学 数学 别的领域,复合型人才匮乏, 分子药理学 ... 专业壁垒较高,人才培养与 各学科人才的融合仍然是这 一领域的挑战。 2021中国AI/计算制药产业报告:药物发现篇 25
26 .AI和计算制药领域概览及驱动力 序言及主要观点 4.3 当前的经典AI技术更适合在确定性环境下 术语解释与研究范围界 定 解决单领域、单任务问题,药物研发仍存在不 历史演进与研究对象介 确定性,知识不够完备,而且需要创造性和灵 绍 活性 中国AI和计算制药产业兴 u 从人工智能的角度来讲,当前,该领域处于第三次浪潮的初始阶段,这一 起第一波浪潮 波人工智能的发展主要受到大数据,机器学习尤其是深度学习技术的推动, 驱动力分析 整体上还处于弱人工智能阶段,此阶段的人工智能仍然有一些局限性。 全球AI/技术制药产业 核心进展 中国AI/技术制药产业 u 应用场景必须满足具有丰富的数据或知识、完全信息、确定性信息、静态 概览 (或按确定性规律演化)、单领域和单任务五个条件。总结起来就是“照 产业图谱 章办事”,对灵活性要求不高。 中国AI和计算制药技术应 用实现“单点突破”, 在药物研发多环节落地发 挥价值 亿欧智库:人工智能应用场景需满足的条件 亿欧智库:人工智能可解决问题 AI/计算技术发展大事 记 AI/计算技术应用特点 及目标 丰富的数 所有问题 据或知识 AI/计算技术应用场景 数学问题 介绍 挑战与展望 单领域 完全 可计算问题 和单任 信息 务 条 图灵机能解决的问 件 题 人工智能可以解 决的问题 静态或按确 确定性 人工智能 已经找到 定性规律演化 信息 解决方案 的问题 4.4人类生物学的发展仍有很多未解之困 从人类对生物的认知来看, 虽然工业革命以来,大量新 技术的出现让人类的认知已 经达到分子水平,但仍有大 量未解领域。 2021中国AI/计算制药产业报告:药物发现篇 26
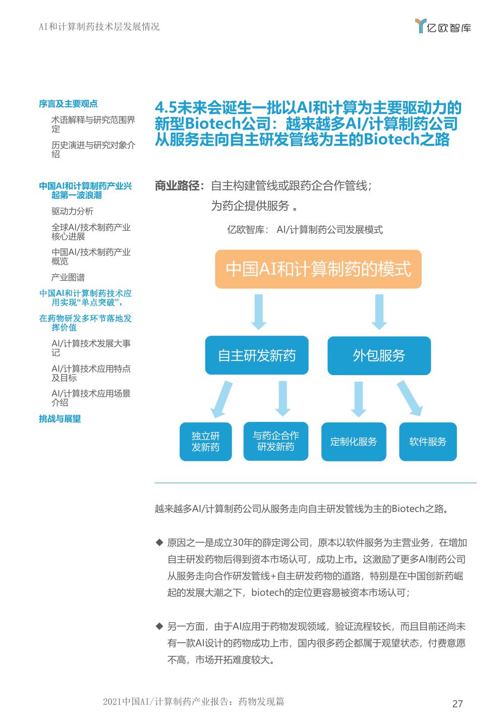
27 .AI和计算制药技术层发展情况 序言及主要观点 4.5未来会诞生一批以AI和计算为主要驱动力的 术语解释与研究范围界 定 新型Biotech公司:越来越多AI/计算制药公司 历史演进与研究对象介 从服务走向自主研发管线为主的Biotech之路 绍 中国AI和计算制药产业兴 商业路径:自主构建管线或跟药企合作管线; 起第一波浪潮 驱动力分析 为药企提供服务 。 全球AI/技术制药产业 亿欧智库: AI/计算制药公司发展模式 核心进展 中国AI/技术制药产业 概览 产业图谱 中国AI和计算制药的模式 中国AI和计算制药技术应 用实现“单点突破”, 在药物研发多环节落地发 挥价值 AI/计算技术发展大事 记 自主研发新药 外包服务 AI/计算技术应用特点 及目标 AI/计算技术应用场景 介绍 挑战与展望 独立研 与药企合作 定制化服务 软件服务 发新药 研发新药 越来越多AI/计算制药公司从服务走向自主研发管线为主的Biotech之路。 u 原因之一是成立30年的薛定谔公司,原本以软件服务为主营业务,在增加 自主研发药物后得到资本市场认可,成功上市。这激励了更多AI制药公司 从服务走向合作研发管线+自主研发药物的道路,特别是在中国创新药崛 起的发展大潮之下,biotech的定位更容易被资本市场认可; u 另一方面,由于AI应用于药物发现领域,验证流程较长,而且目前还尚未 有一款AI设计的药物成功上市,国内很多药企都属于观望状态,付费意愿 不高,市场开拓难度较大。 2021中国AI/计算制药产业报告:药物发现篇 27
28 .AI和计算制药领域概览及驱动力 序言及主要观点 4.6AI/计算制药技术将成为被广泛应用的工具 术语解释与研究范围界 定 型技术,在越来越多的环节发挥作用 历史演进与研究对象介 绍 从中国AI/计算制药公司对外披露的合作信息来看,多数合作是在2020年和 2021年这两年公布的,这也反映出AI/计算技术逐渐受到药企认可。 中国AI和计算制药产业兴 起第一波浪潮 驱动力分析 全球AI/技术制药产业 亿欧智库: AI/计算制药公司与药企合作披露数量 核心进展 中国AI/技术制药产业 概览 产业图谱 16 15 中国AI和计算制药技术应 14 13 用实现“单点突破”, 12 在药物研发多环节落地发 挥价值 10 AI/计算技术发展大事 8 记 8 AI/计算技术应用特点 6 及目标 4 4 3 3 AI/计算技术应用场景 介绍 2 2 2 2 2 2 1 1 1 1 1 1 挑战与展望 0 0 0 0 君 技 药 慧 技 物 能 耀 o 物 lic 知 科 医 智 科 生 智 智 生 si 未 泰 泰 石 药 道 坤 度 原 In 晶 剂 望 星 宇 燧 深 亢 星 2020年 2021年1月-9月 资料来源:企业提供/根据公开资料整理 2021中国AI/计算制药产业报告:药物发现篇 28
29 .团队介绍 亿欧智库(EqualOcean Intelligence)是亿欧EqualOcean旗下的研究与咨询机构。为全球 企业和政府决策者提供行业研究、投资分析和创新咨询服务。亿欧智库对前沿领域保持着敏 锐的洞察,具有独创的方法论和模型,服务能力和质量获得客户的广泛认可。 亿欧智库长期深耕科技、消费、大健康、汽车、产业互联网、金融、传媒、房产新居住等领 域,旗下近100名分析师均毕业于名校,绝大多数具有丰富的从业经验;亿欧智库是中国极 少数能同时生产中英文深度分析和专业报告的机构,分析师的研究成果和洞察经常被全球顶 级媒体采访和引用。 以专业为本,借助亿欧网和亿欧国际网站的传播优势,亿欧智库的研究成果在影响力上往往 数倍于同行。同时,亿欧EqualOcean内部拥有一个由数万名科技和产业高端专家构成的资 源库,使亿欧智库的研究和咨询有强大支撑,更具洞察性和落地性。 报告作者 刘聪 亿欧大健康主编 Email: liucong@iyiou.com 报告审核 高昂 亿欧公司董事总经理 Email: gaoang@iyiou.com 29


































