- 快召唤伙伴们来围观吧
- 微博 QQ QQ空间 贴吧
- 文档嵌入链接
- 复制
- 微信扫一扫分享
- 已成功复制到剪贴板
中国信创产业发展白皮书2021
前言
“数字化”是当今社会最先进和最具穿透力的生产力,近十年可谓是在气势磅礴的发展。十四五时期, 中国的高质量发展,就需要建立在数字产业化和产业数字化基础上,通过推动数字服务、数字贸易集群化发展,推动智慧城市建设,最终提高中国城市整体运行效率和经济活力。但多年来,国际巨头几乎垄断了中国的数字化基础设施基 础软硬件, 集聚了大量信息系统风险。随着全球 IT生态格局的演变, 迫使中国必须要建立基于安全的 IT 底层架构和标准,形成全新的开放生态,以保障中国经济数字化转型平稳健康发展。
信创产业,即信息技术应用创新产业,信创产业发展的核心就在于通过行业应用拉动构建国产化信息技术软硬件底层架构体系和全周期生态体系,解决核心技术关键环节“卡脖子”的问题,为中国未来发展奠定坚实的数字基础。本白皮书将从政产学研用多个角度对我 国信创产业的发展基础、发展态势、产业链构成、产业集群发展现状 进行梳理, 深入分析各核心产业环节的能力和要求,总结出我国发展 信创产业所面临的核心问题, 并对下一步建设实施提出合理的策略建议。
展开查看详情
1 . 中臧壹子等舍 CHINESE INSTITUTE OF ELECTRONICS 中国信创产业发展白皮书 (2021) 中国电子学会 众诚智库咨询顾问(北京)有限公司 2021年1月
2 . 前言 “数字化”是当今社会最先进和最具穿透力的生产力,近十年可 谓是在气势磅礴的发展。十四五时期,中国的高质量发展,就需要建 立在数字产业化和产业数字化基础上,通过推动数字服务、数字贸易 集群化发展,推动智慧城市建设,最终提高中国城市整体运行效率和 经济活力。但多年来,国际巨头几乎垄断了中国的数字化基础设施基 础软硬件,集聚了大量信息系统风险。随着全球 IT 生态格局的演变, 迫使中国必须要建立基于安全的 IT 底层架构和标准,形成全新的开 放生态,以保障中国经济数字化转型平稳健康发展。 信创产业,即信息技术应用创新产业,信创产业发展的核心就在 于通过行业应用拉动构建国产化信息技术软硬件底层架构体系和全 周期生态体系,解决核心技术关键环节“卡脖子”的问题,为中国未 来发展奠定坚实的数字基础。本白皮书将从政产学研用多个角度对我 国信创产业的发展基础、发展态势、产业链构成、产业集群发展现状 进行梳理,深入分析各核心产业环节的能力和要求,总结出我国发展 信创产业所面临的核心问题,并对下一步建设实施提出合理的策略建 议。
3 . 主要撰写单位 中国电子学会 众诚智库咨询顾问(北京)有限公司 联合发布单位 无锡先进技术研究院 北京中企伍佰信息技术研究院 金蝶国际软件集团有限公司 联想控股股份有限公司 麒麟软件有限公司 统信软件技术有限公司 北京鸿腾智能科技有限公司 江苏汤谷智能科技有限公司 航天信息系统工程(北京)有限公司 国能信控互联技术有限公司 中国民航信息集团有限公司 北京中科院软件中心有限公司 曙光星云信息技术(北京)有限公司 北京元年科技股份有限公司 北京东华合创科技有限公司 中国智能终端操作系统产业联盟
4 . 目录 一、信创产业发展背景 ........................................... 1 (一) 美国对中国核心科技封锁,迫使中国必须坚持自主创新发展2 (二) 科技自立自强成为国家发展的战略支撑 ................. 4 (三) 完善信创产业体系,开启万亿级市场 ................... 4 (四) 异构计算和开源趋势重塑 IT 底层架构,产业走向生态多元 7 二、 中国信创产业发展态势 ...................................... 9 (一) 信创产业全景图 .................................... 10 (二) CPU 芯片 ........................................... 10 (三) 操作系统 .......................................... 13 (四) 数据库 ............................................ 16 (五) 中间件 ............................................ 20 (六) 网络和信息安全 .................................... 21 三、 信创产业推进策略与建议 ................................... 25 (一) 不忘初心,自始至终瞄准突破核心基础关键技术,建立自主 工具体系、产品体系和生态体系 ............................. 26 (二) 行业应用是信创产业发展的源动力,以应用为抓手,向上健 全产业发展核心技术,向下为数字中国发展赋能 ............... 27 (三) 产业发展扶持政策落地与适配服务平台结合实施,使资源配 置集约化,高效化,助力实现产业提质增效 ................... 27
5 .一、信创产业发展背景
6 . 在全球产业从工业化向数字化升级的关键时期,中国明确提出 “数字中国”建设战略,以抢占下一时期的技术优先权。但 2018 年 以来,受“华为、中兴事件”影响,我国科技尤其是上游核心技术受 制于人的现状对我国经济持续高质量发展提出了严峻考验,为了摆脱 这一现状,国家将信创产业纳入国家战略,提出“2+8”发展体系, 2020-2022 年中国 IT 产业在基础硬件、基础软件、行业应用软件、信 息安全等诸多领域迎来了黄金发展期。 (一)美国对中国核心科技封锁,迫使中国必须坚持自 主创新发展 近年来,美国屡次通过商务部实体清单制度对中国企业实施极限 施压,实施制裁或者禁运,遏制中国科技的发展。事实上,美国对华 技术封锁是长期策略,早在 2007 年 6 月美国就公布管制清单规定, 激光器、航空发动机、先进导航系统、光学纤维、水下摄像机及推进 器、先进复合材料以及高科技通信器材等 20 个大类的美国高科技产 品不得向中国出口。2017 年以来,美国逐步剥夺中国科技企业的生 存空间:一是夺取数据所有权和控制权,施压中国修改《网络安全法》, 力主数据自由流动;二是严格审查中国对美技术并购,在半导体和信 息通信领域封杀我国企业拟收购的 9 个项目,包括蚂蚁金服收购美国 汇款公司、TCL 收购美国移动热点业务以及华芯收购美国半导体测试 公司等;三是发动多起“301”调查,重点是通信设备、集成电路、 半导体、新能源汽车等高技术领域的知识产权保护和技术转让;四是 2
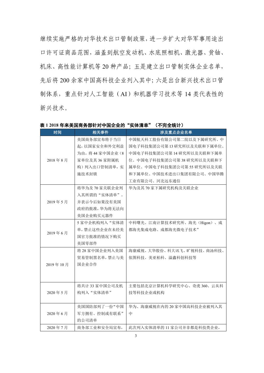
7 .继续实施严格的对华技术出口管制政策,进一步扩大对华军事用途出 口许可证商品范围,涵盖到航空发动机、水底照相机、激光器、贫铀、 机床、高性能计算机等 20 种产品;五是建立出口管制实体企业名单, 先后将 200 余家中国高科技企业列入其中;六是出台新兴技术出口管 制体系,重点针对人工智能(AI)和机器学习技术等 14 类代表性的 新兴技术。 表 1 2018 年来美国商务部针对中国企业的“实体清单”(不完全统计) 时间 相关事件 涉及重点企业名单 美国商务部宣布将于当日 中国航天科工股份有限公司第二院以及下属研究所、中 起,以国家安全和外交利益 国电子科技集团公司第 13 研究所以及关联和下属单位、 为由,将 44 家中国企业(8 中国电子科技集团公司第 14 研究所以及关联和下属单 2018 年 8 月 家单位及其 36 家附属机 位、中国电子科技集团公司第 38 研究所以及关联和下 构)列入出口管制清单,实 属单位、中国电子科技集团公司第 55 研究所以及关联 施技术封锁 和下属单位、中国技术进出口集团有限公司、中国华腾 工业有限公司、河北远东通信 将华为及 70 家关联企业列 华为及其 70 家下属研究机构及关联企业 入其所谓的“实体清单”。 2019 年 5 月 并表示今后如果没有美国 政府的批准,华为将无法向 美国企业购买元器件 5 家中企机构列入“实体清 中科曙光、江南计算技术研究所、海光(Higon)、成 单,禁止这些企业在未经美 都海光集成电路、成都海光微电子技术” 2019 年 6 月 国官方批准的情况下购买 美国零部件 将 28 家中国企业列入美国 海康威视、大华股份、科大讯飞、旷视科技、商汤科技、 贸易管制黑名单,禁止与美 依图科技、美亚柏科、溢鑫科创科技等 2019 年 10 月 国企业合作 将共计 33 家中国公司及机 主要包括北京计算机科学研究中心、奇虎 360、云从科 2020 年 5 月 构列入“实体清单” 技等科技企业或机构 美国国防部列了一份“中国 华为、海康威视在内的 20 家中国高科技企业被列入其 2020 年 6 月 军方拥有、控制或有联系” 中 的公司清单 2020 年 7 月 商务部工业和安全局宣布, 此次列入实体清单的 11 家公司并非都是科技类企业, 3
8 . 就新疆问题将 11 家中国企 具体涉及到纺织、轨道交通设备、电子设备,甚至是发 业纳入“实体清单” 饰品等多个领域。科技类企业包括华大基因、欧菲光、 碳元科技、今创集团、美菱集团等上市公司或其关联方 美国商务部工业与安全局 中芯国际,大疆创新,同方威视,中交建,北京理工大 (BIS)将 77 个实体列入所 学,北京邮电大学,南京航空航天大学,南京理工大学, 谓的“实体清单”,其中中 天津大学,中船旗下包括 701 所在内的几十个研究所, 2020 年 12 月 国企业达到 60 家。大部分 天津诺思等 为中国船舶制造企业、高校 以及个人等 将 9 家企业列入“与中国军 小米、中国商飞、中微半导体设备、箩筐技术、北京中 2021 年 1 月 方相关”的黑名单 关村发展投资中心、高云半导体、大新华航空有限公司、 中译语通科技股份有限公司、中国航空集团有限公司 资料来源:公开资料,中国电子学会,众诚智库联合整理,2021.01 美国能够针对中国进行科技封锁,正是因为美国垄断了上游核心 技术,主宰了整个产业发展。为了避免类似的现象重复发生,中国必 须要坚持自主创新,在科技发展中打牢自身的基础。 (一)科技自立自强成为国家发展的战略支撑 《中共中央关于制定国民经济和社会发展第十四个五年规划和 二〇三五年远景目标的建议》提出,坚持创新在我国现代化建设全局 中的核心地位,把科技自立自强作为国家发展的战略支撑。在《规划》 建议部署的 12 方面重大任务中,“坚持创新驱动发展,全面塑造发展 新优势”列在首位,明确要求面向世界科技前沿、面向经济主战场、 面向国家重大需求、面向人民生命健康,深入实施科教兴国战略、人 才强国战略、创新驱动发展战略,完善国家创新体系,加快建设科技 强国。《规划》建议对创新发展进行四方面系统部署,包括强化国家 战略科技力量,提升企业技术创新能力,激发人才创新活力和完善科 技创新体制机制。同时指出要瞄准人工智能、量子信息、集成电路、 4
9 .生命健康、脑科学、生物育种、空天科技、深地深海等前沿领域进行 重点布局。 新一轮科技革命和产业变革深入发展,国际力量对比深刻调整, 新冠肺炎疫情影响广泛深远,经济全球化遭遇逆流,世界进入动荡变 革期。面对复杂多变的发展环境,中国坚定和加速了核心器件的自主 创新之路,信创产业主要产品和核心技术已经从“基本可用”向“好 用易用”大跨步迈进,体系化、生态化和产业集群初步形成,成为了 拉动经济发展的重要抓手。中国已经逐步建立基于自身的 IT 底层架 构和标准,形成自由开放生态,在信创产业成长壮大的历史进程中, 国家和各地方政策支持起着举足轻重的重用,助力信创产业持续发 展。 表 2 国家级信创产业相关政策 时间 部门 政策名称 相关内容 《关于扩大战略性新 加大 5G 建设投资,加快 5G 商用发展步伐, 发改委 兴产业投资培育壮大 加快基础材料、关键芯片、高端元器件、 科技部 2020 年 9 月 新增长点增长级的指 新型显示器件、关键软件等核心技术攻关, 工信部 导意见》 大力推动重点工程和重大项目建设,积极 财政部 扩大合理有效投资 《关于新时期促进集 为进一步优化集成电路产业和软件产业发 成电路产业和软件产 展环境,深化产业国际合作,提升产业创 业高质量发展若干政 新能力和发展质量,制定出台财税、投融 策的通知》 资、研究开发、进出口、人才、知识产权、 市场应用、国际合作等八个方面政策措施。 2020 年 8 月 国务院 进一步创新体制机制,鼓励集成电路产业 和软件产业发展,大力培育集成电路领域 和软件领域企业。加强集成电路和软件专 业建设,加快推进集成电路一级学科设置, 支持产教融合发展 《网络安全审查办 关键信息基础设施运营者采购网络产品和 公安部、国家安 2020 年 4 月 法》 服务,影响或可能影响国家安全的,应当 全部、财政部等 按照办法进行网络安全审查 5
10 . 《关于推进国家技术 到 2025 年,布局建设若干国家技术创新中 2020 年 3 月 科技部 创新中心建设的总体 心,突破制约我国产业安全的关键技术瓶 方案(暂行)》 颈 《国家政务信息化项 政务信息化项目在报批阶段,需要对产品 2020 年 1 月 国务院 目建设管理办法》 的安全可靠情况进行说明 资料来源:公开资料,众诚智库整理,2021.01 (二)完善信创产业体系,开启万亿级市场 2006 年,国务院发布《国家中长期科学和技术发展规划纲要 (2006-2020)》将“核高基”(核心电子器件、高端通用芯片及基 础软件产品)列为 16 个重大科技专项之一,标志着信创的起步,经 过多年发展,目前我国的芯片、网络、操作系统及周边配套产品基本 实现了从无到有,从可用到好用的跨越式进步。未来三年,信创产业 将开始在重点行业领域全面推广,产业迎来黄金发展期。 据初步估算,到 2023 年,全球计算产业市场空间 1.14 万亿美元。 中国计算产业市场空间 1043 亿美元,即 7300 亿元,接近全球的 10%, 是全球计算产业发展的主要推动力和增长引擎。按照 50%为信创产业 市场规模计算,2023 年,中国信创产业市场规模将突破到 3650 亿元,市 场容量将突破万亿。 6
11 .表 3 2023 年中国与全球计算机产业市场空间预测(亿美元) 全球 中国 领域 产品 市场空间 5 年 CAGR 市场空间 5 年 CAGR 全球占比 服务器 1121 3.7% 340 12.4% 30% 硬件 企业存储 311 1.0% 60 6.9% 19% 基础架构软件 1525 5.3% 29.2 198% 2% 数据库 569 7.5% 40 26.9% 7% 软件 中间件 434 10.3% 14 15.7% 3% 大数据平台 410 15.6% 27 44.7% 6% 企业应用软件 4020 8.2% 156 1170% 4% 公有云 1410 31.4% 289 51% 20% 云计算 其中 SaaS 296 44.8% 数据来源:IDC,众诚智库整理,2021.01 (三)异构计算和开源趋势重塑 IT 底层架构,产业走 向生态多元 以 Wintel(即 Windows-Intel 联盟)为代表的海外 IT 巨头凭借先 发优势和长期积累,依靠英特尔的摩尔定律和微软 Windows 系统的 升级换代形成技术兼容壁垒,垄断桌面端长达 20 多年,一度占全世 界电脑份额的 90%以上,通过共同辖制下游 PC 生产而不断获取巨额 利润。随着全球 IT 技术向多元异构计算、开源趋势发展,原本 Wintel 联盟垄断逐步被打破,未来 IT 世界有望形成多种 IT 标准和生态并存 的产业格局。 7
12 .表 4 国内外芯片+操作系统生态联盟对比 操作系统 CPU 平台 数据库 中间件 信息安全 应用软件 主要客户 Wintel Microsoft Intel Oracle Weblogic KnowBe4 Oracle Amazon 联盟 Windows DB2 Websphere Raytheon Autodesk GE MariaDB Tuxedo FireEye Adobe WalMart MySQL Jboss RSA ... ... Tomcat Symantec 国内 麒麟 龙芯 武汉达梦 东方通 启明星辰 金山软件 中共中央办公室 体系 统信 飞腾 人大金仓 中创软件 奇虎 360 慧点科技 商务部 中科方德 申威 神州通用 金蝶天燕 星网锐捷 泛微软件 发改委 红旗 鲲鹏 南大通用 奇安信 ... 中国石油 普华 海光 中孚信息 中国联通 兆芯 中山大学 ... 资料来源:众诚智库,2021.01 8
13 .二、中国信创产业发展态势
14 . (一)信创产业全景图 信创产业生态体系庞大,从产业链角度,主要由基础硬件、基础 软件、应用软件、信息安全 4 部分构成,其中芯片、整机、操作系统、 数据库、中间件是最重要的产业链环节。 图 1 信创产业体系全景图 资料来源:众诚智库,2021.01 (二)CPU 芯片 中国 CPU 市场规模和潜力巨大。庞大的整机制造能力意味着巨 量的 CPU 采购,近年来中国集成电路自给率不断提升,根据国务院 印发的《新时期促进集成电路产业和软件产业高质量发展的若干政 策》要求,中国芯片自给率要在 2025 年达到 70%。 中国 CPU 头部企业逐步形成。目前我国国产处理器芯片主要参 与者包括龙芯、兆芯、飞腾、海光、申威和华为。从技术路线上兆芯 和海光是 X86 内核授权,基于指令集系统进行 SoC 集成设计;飞腾 10
15 .和华为采用的是 ARM 指令集授权,是基于指令集架构授权自主设计 CPU 核心;龙芯是基于 MIPS 架构的自研指令集,申威是 SW64 的自 研指令集,其自主化程度最高。 图 2 国内主要 CPU 厂商按指令集分类及应用场景分类 资料来源:众诚智库,2021.01 中国 CPU 沿三大技术路线成长。CPU 指令集(Instruction Set) 是 CPU 中计算和控制计算机系统所有指令的集合,属于计算机中硬 件与软件的接口,它向操作系统定义了 CPU 的基本功能。现阶段的 指令集可以被划分为复杂指令集(CISC)与精简指令集(RISC)两 类。上世纪 90 年代,以复杂指令集(CISC)为代表的英特尔凭借着 与微软联合打造的 Wintel 体系,在通用 CPU 领域占据了绝对份额, 至今仍牢不可破。近年来随着智能手机兴起使得精简指令集(RISC) 获得新生,ARM 通过构筑与 Android 的生态合作,占据了全球 95% 的移动芯片授权市场。 对于以海光、兆芯为代表的 X86 内核授权的厂商其生态最为完 11
16 .善,但发展存在自主程度低和技术授权两大壁垒,海光被美国政府列 入实体清单后,AMD 表示最新的架构不再进行授权,兆芯使用威盛 电子的 x86 早期授权,性能相对落后;对于以华为和飞腾为代表的 ARM 指令集授权厂商,拥有长期自主研发能力,但 ARM 暂停更新 授权后,面临着极大挑战;以龙芯和申威为代表的自研架构厂商,是 完全自主可控的引领者,厚积而薄发,其目前面临最大的挑战在于生 态体系的完善和丰富。 表 5 我国六大 CPU 技术路线比对 指令集授权方式 技术路线 核心代表厂商 自主化程度 IP 内核授权 基于指令系统进行 SoC 兆芯 自主化程度较低,未来扩充指 集成设计 海光 令集难度较大,生态为 X86 生 X86 内核授权 态体系,易迁移 指令集架构授权 基于指令集架构授权自 华为 自主化程度较高,安全基础相 主设计 CPU 核心 飞腾 对牢靠,拥有自主发展权,但 ARM 指令集授权 随着 ARM 停止授权新一代指 令集,有发展断代的风险 授权+自主研制指令集 自主研制指令集 龙芯 自主化程度最高,申威已经基 MIPS+自研 申威 本实现了完全自主可控,但生 自研 SW64 指令集 态体系建立需要培育 资料来源:各厂商官网,公开资料,众诚智库整理,2021.01 中国 CPU 产业链逐步完善。CPU 产业链的巨头大多集中在海外, 它们位居产业链各个环节核心,对全球 CPU 行业起着决定性的作用。 中国在 IC 设计环节,已经拥有华为海思、展讯等一批达到世界先进 水平的龙头企业;封测环节,通富承接 AMD7nmCPU 封测,达到世 界领先水平;但在 14nm 及以下结点的先进制程,设备、材料、EDA/IP、 制造等上游核心环节与国外领先龙头差距巨大,目前仍采用“外循环 为主+内循环为辅”的模式,急需补齐短板。 12
17 .图 3 国内外先进制程数字芯片产业链对比 资料来源:各厂商官网,公开资料,众诚智库整理,2021.01 国家大基金通过资本市场助力芯片产业发展壮大。2014 年 9 月, 国家集成电路产业基金正式成立,彰显了国家意志,助力国产芯片企 业快速发展。从基金投资金额看,国家集成电路产业基金关注全产业 链企业,在芯片制造、设计和封测领域分别投资了 311 亿、163 亿和 70 亿,占总投资的 54%、29%和 12%。从投资企业数量看,国家集 成电路产业基金在芯片制造、设计和封测领域分别投资了 11 家、15 家和 6 家,占总投资企业数的 24%、32%和 13%。 (三)操作系统 信创操作系统竞争格局初定。操作系统是连接硬件和数据库、中 间件、应用软件的纽带,是承载各种信息设备和软件应用运行的基础 平台的重要基础性软件。随着中国在操作系统领域研发力度的持续加 13
18 .大,发展成效日渐显著,部分产品已完成自主研发与生产,产品性能 大幅提升,进入规模化阶段。 表 6 中国本土操作系统主要企业概况 主流操作系统 所属企业 应用场景 芯片适配 银河麒麟与中标麒麟操 麒麟软件 桌面、服务器 飞腾、鲲鹏、龙芯、申威、海 作系统 光、兆芯 统信系统 统信软件 桌面、服务器 龙芯、飞腾、申威、鲲鹏、兆 芯、海光等 普华操作系统 普华软件 桌面、服务器 龙芯、申威等 中科方德 中科方德 桌面、服务器 兆芯等 欧拉 OS 华为 服务器 鲲鹏、X86 中兴新支点 中兴通讯 桌面、服务器 龙芯、兆芯、ARM 资料来源:各厂商官网,公开资料,众诚智库整理,2021.01 国产操作系统快速适配。操作系统对下承接硬件,对上承载软件, 对于操作系统来说,兼容性认证和适配工作是最重要也是最繁琐的, 目前主流操作系统已经初步完成关键软硬件的适配,生态体系初步建 立。从生态适配进程看,主流国产操作系统均已完成了对联想、华为、 清华同方、中国长城、中科曙光等整机厂商发布的数十款终端和服务 器设备适配;在软件方面,基本能兼容流式、版式、电子签章厂商等 等发布的办公类应用、兼容数据库、中间件、虚拟化、云桌面、安全 等软件厂商发布的数百种应用和业务。 14
19 .表 7 麒麟系统和统信系统 2020 年适配情况 操作系统 系统简介 适配最新版本 适配情况 统信 UOS 统信软件专注基于 Linux 的国产操 桌面操作系统 V20 统信 UOS 在北京、武汉、广 作系统研发与服务。之前的深度操 服务器操作系统 州三地分别建设了通用软硬 作系统下载超过 1 亿次,提供 30 V20 件适配中心,适配中心投入 种不同的语言版本,以及遍布六大 设备上千台/套,专业适配支 洲 33 个国家的 105 个镜像站点。 持人员数百人。仅 2020 年一 目前 UOS 主要由统信软件基于深 年,统信 UOS 生态网站就有 度操作系统来打造。UOS 操作系统 超过 12 万余次生态用户注 已经正式获得了工信部的测试认 册,超过 2000 家生态伙伴与 证,以桌面版为主,支持 X86、龙 统信 UOS 完成 2.3 万余次适 芯、飞腾等主流国产处理器,具备 配服务,国际知名外设厂商 较好的社区和生态建设基础。通过 主动支持统信 UOS 生态建 深度绑定华为,渗透党、政、军、 设,知名品牌常用主流型号 企、金融、教育、能源、电力、交 基本全部适配。除此之外, 通等多行业市场,不仅在华为 PC 还有超过 7000 款产品正在进 端预装 UOS 操作系统,更为华为 行适配中,统信 UOS 软硬件 泰山硬件平台打造了全线操作系 生态正以惊人速度成长壮 统软件产品,针对华为鲲鹏平台陆 大。 续发布了三款操作系统产品 银河麒麟和中 银河麒麟和中标麒麟是公认的党 银河麒麟桌面操作 麒麟操作系统集成了丰富的 标麒麟 政、国防领域的国产 OS 龙头,中 系统 V10 软件生态,截止到 2020 年底 国电子通过整合两家企业成立麒 银河麒麟服务器操 累计适配软硬件已经超过 麟软件有限公司, 在占据党政市 作系统 V10 30000 款,同时,系统独有的 场优势的同时,快速推进其在金 安卓兼容环境可将海量安卓 融、能源、医疗、交通等行业领域 应用在银河麒麟桌面操作系 的布局。支持飞腾、鲲鹏、龙芯、 统上运行。2020 年在天津、 申威、海光、兆芯等国产 CPU 平 北京、长沙、广州、江西五 台。 地建立了 软硬件适配测试 中心,全年麒麟软件为 1109 个合作伙伴提供了 48889 次 适配服务,完成 11431 款软 硬件产品适配。2021 年还将 在太原、上海、郑州建立软 硬件适配测试中心。 资料来源:各厂商官网,公开资料,众诚智库整理,2021.01 持续构建更加完善且丰富的生态。操作系统之上的“生态”包含 了开发者生态和用户生态,二者相辅相成构成互联网的“自循环”。 15
20 .基础软件发展与生态社区建设是相辅相成的,在开源社区中,思维最 容易产生碰撞,是思维最活跃的地方,也是行动力最强的地方,将持 续引领整个软硬件基础快速同步发展。因此构建开放完善以及丰富的 生态应用体系,不仅需要主流软硬件厂商积极合作,更需要吸引到全 球众多开源社区开发者源源不断的涌入,同时为用户提供越来越丰富 的使用场景。展望未来,除了传统 PC 和服务器领域外,将有更多的 智能终端和软件产品会与国产操作系统进行适配,在新兴的 AIoT 市 场开展更广泛的兼容和更丰富的应用。 (四)数据库 数据爆炸性增长叠加复杂度提升驱动数据库市场持续高速增长。 数据库是一种用于存储和管理拥有固定格式和结构数据的仓库型数 据管理系统。数据库已经成为数字经济时代的软件底座,几乎所有的 企业级数据、终端数据和边缘设备数据都需要通过数据库管理系统的 管理和分析才能够赋能上层应用或企业决策,发挥其最大的价值。在 中国进入数字时代后,随着数字经济渗透的加速,5G 网络技术逐渐 成熟,应用蓬勃发展,驱动着全球数据量高速增长,数据结构复杂度 不断提高,非结构化数据占整体数据量比重高达 80%,随着存储技术 和云计算的发展,用户需要通过数据库管理系统对非结构化数据进行 调用、处理和分析,再通过人工智能技术让数据资产化并赋能自身发 展。根据 IDC 数据,2020 年全球数据量达到 40ZB,同比增长 22.5%, 其中中国数据总量达到 12ZB,同比增长 50%。随着 5G 在车联网、 16
21 .智能制造、无线医疗等数据密集型场景深入应用,将驱动全球数据和 数据流量持续高速增长,预计未来 5 年复合增长率将超过 28%。 信创数据库市场容量大,处于群雄逐鹿阶段。2020 年中国数据 库市场规模预计达到 200 亿元,同比增长超过 20%,且近年来增速呈 现不断提高趋势。其中关系型数据库规模约 160 亿元,同比增长 17.6%,占比 80%。非关系型数据库规模约 40 亿元,同比增长 43.5%, 占比 20%。在海量非结构数据分析需求驱动下,非关系型数据库成长 更快。现阶段国内市场上海外巨头仍然占据最大市场份额,但随着云 趋势和国产化进程推进,国内厂商的生存成长空间逐步扩大。国内市 场的主要参与者为海外巨头(Oracle、Microsoft、IBM、AWS 等), 国内共有云厂商(阿里云、腾讯云等),设备商(华为、中兴通讯), 传统四大数据库厂商(武汉达梦、人大金仓、南大通用、神州信息) 以及新兴数据库厂商(巨杉大数据、PingCAP、易鲸捷等)。其中云 厂商和设备商产品线完整,工具生态方面也较为丰富,而大部分新兴 数据库公司则聚焦于细分领域产品,拥有独特竞争优势,国内传统数 据库厂商专注于关系型数据库产品,只有武汉达梦拥有图数据库产 品。实时数据库作为数据库领域发展的重要分支。广泛应用于电力、 石油、化工、钢铁、环保等工业领域,用于处理不断更新快速变化的 国外厂商主要有 OSI Software 数据,以及具有时间限制的事务处理等, (PI)、GE(iHistorian) 等,国内厂商以中国科学院软件研究所安捷 (Agilor)、国能信控(VeStore)等为代表。现阶段国内市场中国内厂 商技术比较成熟,占据较大市场份额,海外产品的市场份额逐步缩小。 17
22 .表 8 国产数据库标杆案例(按客户领域分类) 厂商 互联网 银行金融 电信 政府 其他 阿里 中国人保健康 南京银行“鑫云 浙江移动 IT 系统 杭州政府城市 上汽集团仿真 Oceanbase 互联网保险云 +”互金平台 自主可控能力建 数据大脑 2.0 建 计算云 核心业务系统 设 设 亿滋集团数字 数据库 化升级 阿里云 ET 大脑 腾讯 快手云端视频 建设以行-腾讯 中国联通沃云 深圳市公安局 滴滴出行订单 服务 金融科技联合 Powored by Tecent 民生警务解决 快速分发业务 BILIBILI 直播 创新实验室 cloud 方案 与点播服务 华为 国家测绘地理 工商银行分布 浙江移动与华为 江淮汽车高并 GaussDB 信息局地理信 式架构大数据 GaussDB 联合创 发真实车联网 / 息综合服务网 服务平台 新项目 业务 站“天地图” 中兴通讯 江苏省农村信 中信银行信用 广东省农信档 GoldenDB 用社联合社互 卡核心系统和 案管理系统 联网金融平台 总行核心系统 中国银联信用 卡系统 / / 浦发银行信用 卡系统 东莞农商行信 用卡系统 万里开源 瑞银信订单交 中国移动经营分 国家气象局突 国家电网全业 易系统 析系统 发预警系统 务数据中心项 / 光大银行云缴 目 费系统 PingCAP 知乎内容推送 光大银行关键 吉林祥云政务 万达网络科技 系统 业务系统分布 大数据平台 集团实时风控 式数据库 平台 / 中国银行 Zabbix 监控方 案 星海·维 中国国电集团 华北电力大学 国家能源集团 思通数据 电力物资网上 大数据能源工 江苏公司及所 库 交易服务中心 控系统应用项 属泰州公司智 项目 目 慧企业 / / 华北电力大学 大唐集团新能 新能源电力系 源公司生产监 统国家重点实 控系统 验室发电过程 国家能源集团 18
23 . 大数据中心项 龙源环保大数 目 据平台 中海油炼油化 工科学研究院 巨杉数据 去哪儿网分布 民生银行云架 / / / 库 式数据库 构升级 星环科技 与腾讯视频合 全国中小企业 中国联通集团实 上海市大数据 同济-星环“数 作星环家庭影 股份转让系统 时上下文处理平 中心数据交换 据科学与大数 院系统 台 共享平台项目 据实践平台” 云和恩墨 墨天轮数据库 华泰证券数据 三峡云计算中 社区 库自动化运维 心高性能高弹 河北电信 CRM3.0 方案 性分层式数据 新疆电力(营销 系统分布式架构 库一体机项目 业务应用系统 下 PaaS 平台运维 北京天坛医院 双活改造) 项目 核心数据库升 级迁移项目 武汉达梦 建设银行业务 上海浦东新区 海关金管工程 / 收发文应用平 / 数据中心 (二期)项目 台 南大通用 中国银行总行 中国移动总部集 天津市滨海新 大数据平台 中经营分析系统 燃气公司预警 / 区工业信息资 银监会非现场 浙江移动大数据 指挥智慧平台 源管理系统 检查系统项目 基础平台 人大金仓 光大银行对公 中国电信山东分 北京市政务云 国家电网智能 / 负债系统数据 公司综合网管系 平台、电子公文 电网 D5000 项 库项目 统 系统 目 神舟通用 中国建设银行 公安部办公厅 中国航天科技 国家互联网中 粤龙云数据分 档案局档案系 中国联通全国集 集团型号设计、 心某工程 A 系 析平台项目 统项目 中综合结算系统 测试、运维数据 统 德州市电子政 管理系统 务大集中项目 资料来源:各公司官网、公司公告、公开资料,众诚智库整理,2021.01 国产数据库公司发展的战略重点在生态扩展。对于非开源数据库 厂商,合作伙伴生态的核心就是渠道伙伴建设,数据库管理系统是数 据管理架构的底层产品,每个客户核心系统架构都不同,意味着需要 针对不同客户做大量定制化的开发,集成商、二次开发商、IT 咨询 公司都是数据库厂商生态伙伴体系中的重要参与者,生态伙伴体系建 19
24 .设能够帮助企业快速实现业务扩张,同时最大程度减少成本的增长, 使数据库厂商能将有限的人员和资金投入到数据库技术和产品的开 发上。对于开源项目,开发者社群维护和渠道伙伴建设均处于核心地 位。开发者社区是开源项目活力的来源,也是立身之本。开源数据库 项目对管理者的社群维护能力提出极高的要求,也带来技术更新快、 产品迭代快、人才聚集、奉献分散等优势。国内开源数据库项目以华 为 GaussDB 和 PingCAP TiDB 为代表,其中 PingCAP TiDB 项目在 GitHub 上累计获得超过 25000 颗星,近 12000 名开源代码贡献者。 在重视开发者社群维护的同时,也要同样重视商业合作伙伴的建设, 才能实现开源项目商业化目标。 (五)中间件 市场容量稳步持续增长。中间件是与操作系统、数据库并列三大 基础软件,在云计算、物联网等新技术推动下日益衍生成产品线众多 的基础软件设施。中间件位于数据库平台和应用软件之间,是一种跨 平台的基础软件。目前,中间件主要用于解决分布式环境下数据传输、 数据访问、应用调度、系统构建和系统集成、流程管理等问题,是分 布式环境下支撑应用开发、运行和集成的平台。从竞争格局看,目前 国内中间件市场份额第一梯队仍然是 IBM 和 Oracle,市场份额合计 51%。第二梯队为五大国产厂商,包括东方通、普元信息、宝兰德、 中创中间件、金蝶天燕,市场份额合计 15%。目前政府领域每年中间 件的稳定需求超过 22 亿元,而金融和电信领域预计市场规模超过 20
25 .28.67 亿元,未来市场潜力空间巨大。 稳定化、商业化、中台化是国产中间件的重要发展方向。国内厂 商重点针对于以政企为主的国产化业务和以中小企业为主的商业化 业务,国产化业务中稳定迁移才是重中之重,国产化业务主要面向以 应用服务器为主的狭义中间件,此类产品由于长期开源,并在大量主 流互联网企业存在定制化需求,所以在技术壁垒与人才培养上问题较 小,国产化中间件产品的稳定迁移能力才是产品落地的重点。因而, 与国际巨头产品相似度高,长期与政企类客户建立合作,并具备一定 股东优势的公司有望在国产化业务中取得竞争优势商业化业务中向 上拓展能力至关重要,商业化业务主要面向存在信息化需求的中小企 业客户。由于商业化项目往往以公司信息化转型为根本立足点,因此 针对具体行业应用场景的业务拓展能力是商业化业务的核心竞争力。 在商业化业务中,具备完整产品栈,并有足够的中台化业务拓展能力 的公司有望脱颖而出。长远来看,“中台”化是中间件更为广阔的发 展蓝图。中台是面向企业 IT 系统拓展的新兴概念,意在提高企业开 发效率,成为现代企业 IT 落地手段的演变趋势。中台业务市场空间 广阔,中间件与中台有相似之处,是中台实现的前提。 (六)网络和信息安全 合规和风险管理保障数字中国有序建设,信息安全市场潜力巨 大。信息安全是为数据处理系统建立和采取的技术和管理的安全保 护,随着互联网及云计算渗透率不断提升,信息安全逐步进入网络空 21
26 .间安全时代。类似于 IT 基础设施,信息安全具有较强的普适性,全 球产业规模已经达到千亿美元量级,增速维持在两位数。等保 2.0 的 发布将等级保护制度上升到法律层面,保护对象也从体制内到体制外 全方位覆盖,除基础网络和信息系统外,将大数据中心、云计算平台、 物联网、工控系统、公众服务平台、互联网企业等全部纳入等级保护 监督。政府、军队、金融等基础性关键领域的机构一般需达到三到四 级安全等级随着网络安全法、等保 2.0 的推广,监管的范围有所扩大, 中小型客户需求有望加速释放,加之内生的安全需求,下游客户将由 中央直属部委向省市级地方政府拓展,企业用户也将从总部机构向下 属分支机构渗透。 表 9 等保 2.0 与等保 1.0 差异 等保 1.0 等保 2.0 监管范围 信息系统 网络基础设施、信息系统、大数据、物联 网、云计算平台、工业控制系统、移动互 联网等 基本要求 技术要求:物理安全、网络安全、主机安 技术要求:安全物理环境、安全通讯网络、 (要求项) 全、应用安全、数据安全及备份恢复 安全区域边界、安全计算环境、安全管理 管理要求:安全管理制度、安全管理机构、 中心 人员安全管理、系统建设管理、系统运维 管理要求:安全管理制度、安全管理机构、 管理 安全管理人员、安全建设管理、安全运维 管理 定级要求 自主定级 自主定级后由公安机关组织成立的网络 安全等级保护专家进行评审 测评周期 三级每年一次,四级半年一次 三级(含三级)以上系统一年一次 评分 60 分以上 75 分以上 新增要求 —— 安全管理中心、主动防御、可信计算、态 势感知、自主可控 资料来源:中国国家标准化管理委员会,众诚智库整理,2021.01 云计算和物联网等新技术将驱动新场景和信息安全需求。信息安 22
27 .全具有较强的伴生属性,全新的技术将带来全新的应用场景。随着云 计算技术的普及、渗透率的不断提升,相关基础设施与应用场景的安 全防护应运而生。根据《2019 中国网络安全发展白皮书》数据,预 计未来三年都将保持在 40%以上的高增长,预计到 2023 年市场规模 将达到 226.77 亿元。除了传统的云防火墙、DDooS、流量或日志的 审计等传统安全服务外,针对云计算多租户、虚拟化等新特点衍生出 的新的技术正在逐步落地,例如数据中心的微隔离 (Microsegmentation)、CWPP、基于云服务供应商与消费者之间的 CASB、云安全的态势管理 CSPM、基于虚拟化技术的云安全资源池。 信息安全市场竞争激烈,将向服务型转型,向头部企业集中。目 前我国信息安全行业产业集中度较低,竞争格局较为分散。在细分领 域环节,具有深信服、启明星辰、奇安信、绿盟科技、天融信、新华 三等领军企业;随着云计算的发展壮大,互联网厂商成了网络信息安 全的重要成员,其中阿里和腾讯通过整体业务协同参与安全市场竞 争,以增加其云计算业务的竞争力,奇虎 360 作为老牌的信息安全厂 商则是通过政企安全服务,以“安全大脑”为核心力推网络安全运营 服务;而零信任、数据安全、云安全、工控安全、物联网安全、开发 安全、业务安全、威胁检测与管理、安全 SaaS 服务和网络靶场等十 初创公司和成长公司覆盖的热点赛道,说明安全领域具有强技术推动 性和高资本关注度。产品本身的发展趋势是竞争力的决定性因素,产 品功能一体化趋势明显,整套的解决方案和服务是未来趋势,市场份 额将向具备综合实力的头部厂商集中,向服务化发展。 23
28 .表 10 2019 年中国信息安全主要功能子市场市场占有率情况 产品形态 产品分类 第一名 第二名 第三名 防火墙 新华三 华为 天融信 统一威胁管理 网御星云 深信服 奇安信 UTM 硬件 入侵检测与防 启明星辰 绿盟科技 新华三 御 IDS/IPS VPN 深信服 天融信 启明星辰 安全内容管理 深信服 奇安信 新华三 终端安全软件 奇安信 亚信安全 奇虎 360 身份与数字信 吉大正元 亚信安全 数字认证 软件 任软件 政企浏览器 火狐 奇虎 360 海泰方圆 资料来源:中国网络安全产业联盟,众诚智库整理,2021.01 国资力量跑步入场,将向头部集中。2019 年信创产业提出以来, 国资力量也纷纷入场信息安全领域,国资的入场将为信息安全公司获 取下游客户资源,市场竞争格局进一步向头部厂商集中。 表 11 国资入股信息安全行业 国资背景 时间 信息安全企业 具体情况 国投智能 2019.4 美亚柏科 国投智能直接持有美亚柏科 1.25 亿股,占 总股本 15.79%,拥有 22.59%表决权,变更 为美亚柏科实控人 中国电子信息产业集团 2019.5 奇安信 CEC 与奇安信签订战略合作协议,以人民币 37.31 亿元持有奇安信 22.59%股权,成为其 第二大股东 中国电子科技集团 2019.8 绿盟科技 CETC 全资子公司电科投资通过竞价交易方 式增持绿盟科技 1.6292%股权,电科投资及 其一致行动人中电基金、网安基金合计持有 绿盟科技 15.5%的股权,成为第一大股东 中电科(天津)网络信息 2019.11 南洋股份 以 13.77 元/股作价约 7.99 亿元协议入股南 科技合作企业 洋股份 资料来源:公开资料,众诚智库整理,2021.01 24
29 .三、信创产业推进策略与建议




































