- 快召唤伙伴们来围观吧
- 微博 QQ QQ空间 贴吧
- 文档嵌入链接
- 复制
- 微信扫一扫分享
- 已成功复制到剪贴板
《2021研究前沿》战略院
背景和方法论
1.背景 5
2.方法论 6
2.1研究前沿的遴选与命名 6
2.2研究前沿的分析及重点研究前沿的遴选和解读 7
农业科学、植物学和动物学
1.热点前沿及重点热点前沿解读 11
1.1农业科学、植物学和动物学领域Top 10热点前沿发展态势 11
1.2重点热点前沿——“植物泛基因组研究” 12
1.3重点热点前沿——“动植物碱基编辑器研究” 16
2.新兴前沿及重点新兴前沿解读 19
2.1新兴前沿概述 19
2.2重点新兴前沿解读——“产ACC脱氨酶根际促生菌对作物干旱胁迫的缓解作用” 19
生态与环境科学
1.热点前沿及重点热点前沿解读 21
1.1生态与环境科学领域Top 10热点前沿发展态势 21
1.2重点热点前沿 “昆虫衰退现状、灭绝危机与驱动因素” 22
1.3重点热点前沿——"全氟和多氟烷基化合物的分布、暴露、毒理和污染控制技术” 26
2.新兴前沿及重点新兴前沿解读 30
2.1新兴前沿概述 30
2.2重点新兴前沿解读——"大气二氧化氮水平与新冠肺炎死亡率升高相关” 30
地球科学
1.热点前沿及重点热点前沿解读 33
1.1地球科学领域Top 10热点前沿发展态势 33
1.2重点热点前沿——“基于多个卫星数据的全球火灾排放评估” 34
1.3重点热点前沿——“全球降水数据集的研制与评估” 37
2.新兴前沿及重点新兴前沿解读 41
临床医学
1.热点前沿及重点热点前沿解读 43
1.1临床医学领域Top 10热点前沿发展态势 43
1.2重点热点前沿——“新冠肺炎病例临床特征” 44
1.3重点热点前沿——“新冠肺炎孕妇临床表现与母婴结局” 47
2.新兴前沿及重点新兴前沿解读 50
2.1新兴前沿概述 50
2.2重点新兴前沿解读——“新型冠状病毒感染致脏器损伤及并发症”前沿群 52
2.3重点新兴前沿解读——“新型冠状病毒疫苗研发”前沿群 52
生物科学
1.热点前沿及重点热点前沿解读 55
1.1生物科学领域Top 10热点前沿发展态势 55
1.2重点热点前沿——“新冠肺炎病原鉴定、病毒全基因组序列分析和ACE2受体识别” 57
1.3重点热点前沿——“新型冠状病毒刺突糖蛋白的结构、功能和抗原性” 58
2.新兴前沿及重点新兴前沿解读 60
2.1新兴前沿概述 60
2.2重点新兴前沿解读——“新型冠状病毒主蛋白酶的结构解析和抑制剂发现” 61
化学与材料科学
1.热点前沿及重点热点前沿解读 63
1.1化学与材料科学领域Top 10热点前沿发展态势 63
1.2重点热点前沿——“非共价相互作用(卤键、硫键等)” 65
1.3重点热点前沿 “化学动力学疗法” 68
2.新兴前沿及重点新兴前沿解读 71
2.1新兴前沿概述 71
2.2重点新兴前沿解读——“化学传感器在新型冠状病毒检测中的应用” 71
物理学
1.热点前沿及重点热点前沿解读 73
1.1物理学领域Top 10热点前沿发展态势 73
1.2重点热点前沿 “高压下富氢化合物的高温超导电性研究” 75
1.3重点热点前沿 “反铁磁自旋电子学” 78
新兴前沿及重点新兴前沿解读 81
展开查看详情
1 .2021 研究前沿 RESEARCH FRONTS 中国科学院科技战略咨询研究院 中国科学院文献情报中心 科睿唯安
2 .研究前沿 地球科学 2021 2
3 .目 录 Contents 背景和方法论 1. 背景 5 2. 方法论 6 2.1 研究前沿的遴选与命名 6 2.2 研究前沿的分析及重点研究前沿的遴选和解读 7 农业科学、植物学和动物学 1. 热点前沿及重点热点前沿解读 11 1.1 农业科学、植物学和动物学领域 Top 10 热点前沿发展态势 11 1.2 重点热点前沿――“植物泛基因组研究” 12 1.3 重点热点前沿――“动植物碱基编辑器研究” 16 2. 新兴前沿及重点新兴前沿解读 19 2.1 新兴前沿概述 19 2.2 重点新兴前沿解读――“产 ACC 脱氨酶根际促生菌对作物干旱胁迫的缓解作用” 19 生态与环境科学 1. 热点前沿及重点热点前沿解读 21 1.1 生态与环境科学领域 Top 10 热点前沿发展态势 21 1.2 重点热点前沿――“昆虫衰退现状、灭绝危机与驱动因素” 22 1.3 重点热点前沿――“全氟和多氟烷基化合物的分布、暴露、毒理和污染控制技术” 26 2. 新兴前沿及重点新兴前沿解读 30 2.1 新兴前沿概述 30 2.2 重点新兴前沿解读――“大气二氧化氮水平与新冠肺炎死亡率升高相关” 30 地球科学 1. 热点前沿及重点热点前沿解读 33 1.1 地球科学领域 Top 10 热点前沿发展态势 33 1.2 重点热点前沿――“基于多个卫星数据的全球火灾排放评估” 34 1.3 重点热点前沿――“全球降水数据集的研制与评估” 37 2. 新兴前沿及重点新兴前沿解读 41 2.1 新兴前沿概述 41 2.2 重点新兴前沿解读――“洞察号对火星地震的探测研究” 41 1
4 . 临床医学 1. 热点前沿及重点热点前沿解读 43 1.1 临床医学领域 Top 10 热点前沿发展态势 43 1.2 重点热点前沿――“新冠肺炎病例临床特征” 44 1.3 重点热点前沿――“新冠肺炎孕妇临床表现与母婴结局” 47 2. 新兴前沿及重点新兴前沿解读 50 2.1 新兴前沿概述 50 2.2 重点新兴前沿解读――“新型冠状病毒感染致脏器损伤及并发症”前沿群 52 2.3 重点新兴前沿解读――“新型冠状病毒疫苗研发”前沿群 52 生物科学 1. 热点前沿及重点热点前沿解读 55 1.1 生物科学领域 Top 10 热点前沿发展态势 55 1.2 重点热点前沿――“新冠肺炎病原鉴定、病毒全基因组序列分析和 ACE2 受体识别” 57 1.3 重点热点前沿――“新型冠状病毒刺突糖蛋白的结构、功能和抗原性” 58 2. 新兴前沿及重点新兴前沿解读 60 2.1 新兴前沿概述 60 2.2 重点新兴前沿解读――“新型冠状病毒主蛋白酶的结构解析和抑制剂发现” 61 化学与材料科学 1. 热点前沿及重点热点前沿解读 63 1.1 化学与材料科学领域 Top 10 热点前沿发展态势 63 1.2 重点热点前沿――“非共价相互作用(卤键、硫键等)” 65 1.3 重点热点前沿――“化学动力学疗法” 68 2. 新兴前沿及重点新兴前沿解读 71 2.1 新兴前沿概述 71 2.2 重点新兴前沿解读――“化学传感器在新型冠状病毒检测中的应用” 71 物理学 1. 热点前沿及重点热点前沿解读 73 1.1 物理学领域 Top 10 热点前沿发展态势 73 1.2 重点热点前沿―― “高压下富氢化合物的高温超导电性研究” 75 1.3 重点热点前沿――“反铁磁自旋电子学” 78 2. 新兴前沿及重点新兴前沿解读 81 2.1 新兴前沿概述 81 2.2 重点新兴前沿――“无限层型镍氧化物的超导电性研究” 81 2
5 .天文学与天体物理学 1. 热点前沿及重点热点前沿解读 83 1.1 天文学与天体物理学领域 Top 10 热点前沿发展态势 83 1.2 重点热点前沿――“原初黑洞观测及其与暗物质的关系” 85 1.3 重点热点前沿――“标量 - 张量引力修正理论及引力波事件的影响” 88 2. 新兴前沿及重点新兴前沿解读 92 2.1 新兴前沿概述 92 2.2 重点新兴前沿解读――“更多致密双星并合引力波事件观测” 92 数学 1. 热点前沿及重点热点前沿解读 95 1.1 数学领域 Top 10 热点前沿发展态势 95 1.2 重点热点前沿――“高维非线性偏微分方程的求解方法” 96 1.3 重点热点前沿――“非线性时间序列的复杂网络分析” 100 信息科学 1. 热点前沿及重点热点前沿解读 105 1.1 信息科学领域 Top 10 热点前沿发展态势 105 1.2 重点热点前沿――“面向视频动作识别的深度神经网络研究” 106 1.3 重点热点前沿――“基于无人机的无线通信技术” 110 2. 新兴前沿及重点新兴前沿解读 113 2.1 新兴前沿概述 113 2.2 重点新兴前沿解读――“利用医学影像检测和诊断新冠肺炎的深度神经网络研究” 113 经济学、心理学及其他社会科学 1. 热点前沿及重点热点前沿解读 115 1.1 经济学、心理学及其他社会科学领域 Top 10 热点前沿发展态势 115 1.2 重点热点前沿――“新冠肺炎大流行的心理健康影响研究” 116 1.3 重点热点前沿―― “机器人在旅游、营销、服务等方面的应用及新冠疫情对其的促进作用” 120 2. 新兴前沿及重点新兴前沿解读 123 2.1 新兴前沿概述 123 2.2 重点新兴前沿――“新冠肺炎恐惧量表的心理测量评估” 123 附录 研究前沿综述:寻找科学的结构 124 编纂委员会 134 3
6 .研究前沿 背景与方法论 4
7 . 研究前沿 背景与方法论 1. 背景 科学研究的世界呈现出蔓延 背景不同或来自不同的学科领域。 《2017 研究前沿 》、《2018 研究 生长、不断演化的景象。科研管 前沿 》、《2019 研究前沿 》和《2020 总之,研究前沿的分析提供 理者和政策制定者需要掌握科研 研究前沿 》分析报告。这一系列 了一个独特的视角来揭示科学研 的进展和动态,以有限的资源来 报告引起了全球广泛的关注。2021 究的脉络。研究前沿的分析不依 支持和推进科学进步。对于他们 年,在以往系列研究前沿报告的 赖于对文献的人工标引和分类(因 而言,洞察科研动向、尤其是跟 基础上,推出了《2021 研究前沿 》 为这种方法可能会有标引分类人 踪新兴专业领域对其工作具有重 分析报告。报告仍然以文献计量 员判断的主观性),而是基于研 大的意义。 学中的共被引分析方法为基础, 究人员的相互引用而形成的知识 基于科睿唯安的 Essential Science 为此,科睿唯安发布了“研 之间和人之间的联络。这些研究 IndicatorsTM (ESI) 数据库中的 12147 究前沿”(Research Fronts)数据 前沿的数据连续记载了分散的研 个研究前沿,遴选出了 2021 年自 和报告。定义一个被称作研究前 究领域的发生、汇聚、发展(或 然科学和社会科学的 11 大学科领 沿的专业领域的方法,源自于科 者是萎缩、消散),以及分化和 域排名最前的 110 个热点前沿和 学研究之间存在的某种特定的共 自组织成更近的研究活动节点。 61 个新兴前沿。 性。这种共性可能来自于实验数 在演进的过程中,每组核心论文 据,也可能来自于研究方法,或 的基本情况,如主要的论文、作者、 者概念和假设,并反映在研究人 研究机构等,都可以被查明和跟 员在论文中引用其他同行的工作 踪。通过对该研究前沿的施引论 这一学术行为之中。 文的分析,可以发现该领域的最 新进展和发展方向。 通过持续跟踪全球最重要的 科研和学术论文,研究分析论文 2013 年科睿唯安发布了《2013 被引用的模式和聚类,特别是成 研究前沿—自然科学和社会科学的 簇的高被引论文频繁地共同被引 前 100 个探索领域 》白皮书。2014 用的情况,可以发现研究前沿。 年和 2015 年科睿唯安与中国科学 当一簇高被引论文共同被引用的 院文献情报中心成立的“新兴技 情形达到一定的活跃度和连贯性 术未来分析联合研究中心”推出了 时,就形成一个研究前沿,而这 《2014 研究前沿 》和《2015 研究 一簇高被引论文便是组成该研究 前 沿 》 分 析 报 告。2016 年、2017 前沿的“核心论文”。研究前沿 年、2018 年、2019 年和 2020 年, 的分析数据揭示了不同研究者在 中国科学院科技战略咨询研究院、 探究相关的科学问题时会产生一 中国科学院文献情报中心和科睿 定的关联,尽管这些研究人员的 唯安联合发布了《2016 研究前沿 》、 5
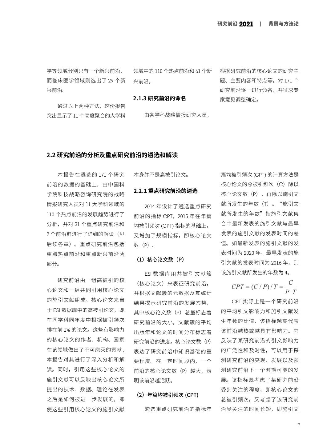
8 .研究前沿 背景与方法论 2. 方法论 整个分析工作分为两个部分: 其施引论文的数据提供由科睿唯 科技战略情报研究所主持完成。 研究前沿的遴选和命名由科睿唯 安负责;研究前沿的分析和重点 此次分析基于 2015-2020 年的论文 安和中国科学院科技战略咨询研 研究前沿(包括重点热点前沿和 数据,数据下载时间为 2021 年 3 究院科技战略情报研究所合作完 重点新兴前沿)的遴选及解读由 月。 成,171 个研究前沿的核心论文及 中国科学院科技战略咨询研究院 2.1 研究前沿的遴选与命名 《2021 研究前沿 》分析报告 重新排序,遴选出每个领域中那 基础文献即核心论文的时效性是 反映了当前自然科学与社会科学 些“最年轻”的研究前沿,并由 优先考虑的因素。这就是为什么 的 11 大学科领域的 171 个研究前 各学科战略情报研究人员进行调 我们称其为新兴前沿。为了识别 沿(包括 110 个热点前沿和 61 个 整和归并。通过上述几个步骤在 新兴前沿,我们对研究前沿中的 新兴前沿)。我们以 ESI 数据库中 每个大学科领域分别选出 10 个热 核心论文的出版年赋予了更多的 的 12147 个研究前沿为起点,遴选 点 前 沿, 共 计 110 个 热 点 前 沿。 权重或优先权,只有核心论文平 目标是要找到那些较为活跃或发 因为每个领域具有不同的特点和 均出版年在 2019 年 6 月之后的研 展迅速的研究前沿。报告中所列 引用行为,有些学科领域中的很 究前沿才被考虑,将每个 ESI 学科 的 171 个研究前沿的具体遴选过 多研究前沿在核心论文数和总被 的研究前沿按被引频次从高到低 程如下: 引频次上会相对较小,所以从 11 排序,选取被引频次排在前 10% 大学科领域中分别遴选出的排名 的研究前沿,然后各学科战略情 2.1.1 热点前沿的遴选 前 10 的热点前沿,代表各大学科 报研究人员经过调研和评审,遴 领域中最具影响力的研究前沿, 选出每个 ESI 学科中的新兴前沿, 首先把 ESI 数据库的 20 个学 但并不一定代表跨数据库(所有 并将其整合到 11 大学科领域中, 科划分到 11 ①个高度聚合的大学科 学科)中最大最热的研究前沿。 从而遴选出了 11 大学科领域的 61 领域中,然后对每个 ESI 学科中的 研究前沿的核心论文,按照总被 个新兴前沿,这 61 个新兴前沿最 2.1.2 新兴前沿的遴选 引频次进行排序,提取排在每个 早的平均出版年是 2019.5。遴选不 ESI 学科前 10% 的最具引文影响力 一个研究前沿有很多新近的 限定学科,因此 61 个新兴前沿在 的研究前沿,并将其整合到 11 大 核心论文,通常提示其是一个快 11 大学科领域中分布并不均匀, 学科领域中,以此数据为基础, 速发展的专业研究方向。为了选 例如,数学领域没有新兴前沿入 再根据核心论文出版年的平均值 取新兴的前沿,组成研究前沿的 选,物理学、地球科学、信息科 ①不含工程学领域 6
9 . 研究前沿 背景与方法论 学等领域分别只有一个新兴前沿, 领域中的 110 个热点前沿和 61 个新 根据研究前沿的核心论文的研究主 而临床医学领域则选出了 29 个新 兴前沿。 题、主要内容和特点等,对 171 个 兴前沿。 研究前沿逐一进行命名,并征求专 2.1.3 研究前沿的命名 家意见调整确定。 通过以上两种方法,这份报告 突出显示了 11 个高度聚合的大学科 由各学科战略情报研究人员, 2.2 研究前沿的分析及重点研究前沿的遴选和解读 本 报 告 在 遴 选 的 171 个 研 究 本身并不是高被引论文。 篇均被引频次 (CPT) 的计算方法是 前沿的数据的基础上,由中国科 核心论文的总被引频次(C)除以 2.2.1 重点研究前沿的遴选 学院科技战略咨询研究院的战略 核心论文数(P),再除以施引文 情报研究人员对 11 大学科领域的 2014 年设计了遴选重点研究 献所发生的年数(T)。“施引文 110 个热点前沿的发展趋势进行了 前沿的指标 CPT,2015 年在年篇 献所发生的年数”指施引文献集 分析,并对 31 个重点研究前沿和 均被引频次 (CPT) 指标的基础上, 合中最新发表的施引文献与最早 2 个前沿群进行了详细的解读(见 又增加了规模指标,即核心论文 发表的施引文献的发表时间的差 后续各章)。重点研究前沿包括 数(P)。 值。如最新发表的施引文献的发 重点热点前沿和重点新兴前沿两 表时间为 2020 年,最早发表的施 (1)核心论文数(P) 部分。 引文献的发表时间为 2016 年,则 ESI 数 据 库 用 共 被 引 文 献 簇 该施引文献所发生的年数为 4。 研究前沿由一组高被引的核 (核心论文)来表征研究前沿, 心论文和一组共同引用核心论文 并根据文献簇的元数据及其统计 的施引文献组成。核心论文来自 CPT 实际上是一个研究前沿 结果揭示研究前沿的发展态势, 于 ESI 数据库中的高被引论文,即 的平均引文影响力和施引文献发 其中核心论文数(P)总量标志着 在同学科同年度中根据被引频次 研究前沿的大小,文献簇的平均 生年数的比值,该指标越高代表 排在前 1% 的论文。这些有影响力 出版年和论文的时间分布标志着 该前沿越热或越具有影响力。它 的核心论文的作者、机构、国家 研究前沿的进度。核心论文数(P) 反映了某研究前沿的引文影响力 在该领域做出了不可磨灭的贡献 , 表达了研究前沿中知识基础的重 的广泛性和及时性,可以用于探 本报告对其进行了深入分析和解 要程度。在一定时间段内,一个 测研究前沿的突现、发展以及预 读。同时,引用这些核心论文的 前沿的核心论文数(P)越大,表 测研究前沿下一个时期可能的发 施引文献可以反映出核心论文所 明该前沿越活跃。 展。该指标既考虑了某研究前沿 提出的技术、数据、理论在发表 受到关注的程度,即核心论文的 (2)年篇均被引频次 (CPT) 之后是如何被进一步发展的,即 总被引频次,又考虑了该研究前 使这些引用核心论文的施引文献 遴选重点研究前沿的指标年 沿受关注的时间长短,即施引文 7
10 .研究前沿 背景与方法论 献所发生的年数。 沿和 2 个新兴前沿群。因此从 171 文献每年均有一定程度的增长,因 个研究前沿中共遴选出 31 个重点 此气泡图也有助于对研究前沿发展 在研究前沿被持续引用的前提 前沿和 2 个前沿群进行深入解读。 态势的理解。 下,当两个研究前沿的 P 和 T 值分 别相等时,则 C 值较大的研究前 2.2.2 研究前沿的分析和解读 对每个学科领域遴选出的两个 沿的 CPT 值也较大,指示该研究 重点热点前沿,深入分析解读其概 在报告遴选的 171 个研究前沿 前沿引文影响力较大。 念内涵、发展脉络、研究力量布局 的数据基础上,综合分析 11 大学 等,揭示被引频次较高的核心论文 当两个研究前沿的 C 和 P 值 科领域的 110 个热点前沿的发展趋 的研究内容、价值、影响。 分别相等时,则 T 值较小的研究前 势,研究揭示新兴前沿的研究主题, 沿的 CPT 值会较大,指示该研究 并对 33 个重点研究前沿(群)进 每个重点热点前沿的第一张表 前沿在短期内受关注度较高。 行了详细的解读。 对该热点前沿的核心论文的产出国 家、机构活跃状况进行了统计分析, 当两个研究前沿的 C 和 T 值 (1)热点前沿分析及重点热点前 有助于揭示出哪些国家、机构在该 分别相等时,P 值较小的研究前沿 沿的解读 热点前沿中有较大贡献。第二张表 的 CPT 反而会较大,指示该研究 对 于 每 个 学 科 领 域, 结 合 则对该热点前沿的施引文献的产出 前沿中核心论文的平均引文影响力 TOP10 热 点 前 沿 的 核 心 论 文 的 数 国家和机构进行了统计分析,有助 较大。 量、被引频次、核心论文平均出版 于探讨哪些国家、机构在该热点前 年,以及施引论文的年度变化,分 沿的发展中的研究布局。 《2021 研 究 前 沿 》 在 重 点 研 析 TOP10 热点前沿的发展趋势, 究前沿的遴选过程中,从每个大学 (2)新兴前沿分析及重点新兴前 包括覆盖的重点方向、前沿(群) 科领域的 10 个“热点前沿”中, 沿的解读 分布特征及演变趋势。 利 用 核 心 论 文 数(P) 和 CPT 指 新兴前沿的体量(核心论文及 标,结合战略情报研究人员的专业 每个学科领域的第一张表展示 其施引文献)较小,统计数据的分 判断,遴选出两个重点热点前沿。 各自的前 10 个热点前沿的核心论 析意义不大。因此,主要由战略情 专业判断主要考虑该前沿是否对解 文的数量、被引频次以及核心论文 报研究人员揭示新兴前沿的研究主 决重大问题有重要意义。一方面, 平均出版年。每个领域的 10 个热 题,并对重点新兴前沿的核心论文 选择核心论文数(P)最高的前沿, 点研究前沿中引用核心论文的论文 及相关信息进行内容方面的定性分 如果 P 最高的前沿已经在往年的研 (施引文献)的年度分布用气泡图 析解读,籍此可以了解重点新兴前 究前沿中解读过且核心论文没有显 的方式展示。气泡大小表示每年施 沿的基本概念、最新科研突破及未 著 变 化, 则 选 择 P 次 高 的 前 沿, 引文献的数量,对于那些施引文献 来发展前景。 依次类推。同时,用 CPT 指标结 量大、而施引文献所发生的年数少 合专业判断遴选出一个重点热点前 的前沿,也就是 CPT 值的前两种 沿。综合这两种方法共遴选出 22 情况,可以从图中直观地看出哪些 个重点热点前沿。从新兴前沿中, 是重点热点前沿。但是对于核心论 利用 CPT 指标结合战略情报研究 文(P)较少的情况,则需要结合 人员的判断遴选出 9 个重点新兴前 数据来看。大部分研究前沿的施引 8
11 .研究前沿 背景与方法论 9
12 .研究前沿 农业科学、植物学和动物学 10
13 . 研究前沿 农业科学、植物学和动物学 1. 热点前沿及重点热点前沿解读 1.1 农业科学、植物学和动物学领域 Top10 热点前沿发展态势 农 业 科 学、 植 物 学 和 动 物 学 沿,分别在研究茶树基因组、植物 子领域的热点前沿较受关注,其中 领域居于前十的热点前沿主要分布 泛基因组及动植物碱基编辑器。动 智能包装持续出现两次,2020 年 在食品科学与工程、植物基因组与 物传染病、健康饮食、植物进化、 重点在研究食品智能包装薄膜的制 编辑、动物传染病、健康饮食、植 植物抗病子领域各有 1 个热点前 备与表征,2021 年重点在研制多 物进化、植物抗病研究等六个子领 沿,分别在研究非洲猪瘟的流行病 功能食品智能包装膜。此外,动物 域(表 1)。其中,食品科学与工 学和病毒学、间歇性禁食的影响、 传染病研究也在近两年持续出现, 程子领域有 3 个热点前沿,分别在 早期陆地植物进化、植物免疫受 2020 年重点研究猪圆环病毒,2021 研究肉制品加工中植物抗氧化剂的 体 NLR(富含亮氨酸的重复受体蛋 年重点研究非洲猪瘟。此外,2021 应用、多功能食品智能包装膜、褪 白)及其介导的抗病机制。与往年 年首次出现了有关饮食方式的研 黑素在果实储藏中的应用。植物基 相 比,2021 年 入 选 的 Top10 热 点 究,即间歇性禁食对健康、衰老和 因组与编辑子领域也有 3 个热点前 前沿再次凸显近年食品科学与工程 疾病进程的影响。 表 1 农业科学、植物学和动物学领域 Top10 热点前沿 核心论文 排名 热点前沿 核心论文 被引频次 平均出版年 1 植物提取物作为抗氧化剂在肉制品中的应用 22 841 2019 2 茶树基因组研究与品质性状形成的分子机理 25 1131 2018.8 3 植物泛基因组研究 16 900 2018.8 4 多功能食品智能包装膜的研制 34 1757 2018.5 5 非洲猪瘟的流行病学和病毒学研究及防控 19 962 2018.5 6 间歇性禁食对健康、衰老和疾病进程的影响 17 1553 2018.4 7 早期陆地植物进化研究 23 1522 2018.4 8 动植物碱基编辑器研究 46 7308 2018.2 9 褪黑素处理对果实储藏品质的影响及作用机理 16 905 2018.2 10 植物免疫受体 NLR 及其介导的抗病机制 36 2509 2018.1 11
14 .研究前沿 农业科学、植物学和动物学 2015 2016 2017 2018 2019 2020 植物提取物作为抗氧化剂在肉制品中的应用 茶树基因组研究与品质性状形成的分子机理 植物泛基因组研究 多功能食品智能包装膜的研制 非洲猪瘟的流行病学和病毒学研究及防控 间歇性禁食对健康、衰老和疾病进程的影响 早期陆地植物进化研究 动植物碱基编辑器研究 褪黑素处理对果实储藏品质的影响及作用机理 植物免疫受体 NLR 及其介导的抗病机制 图 1 农业科学、植物学和动物学领域 TOP10 热点前沿的施引论文 1.2 重点热点前沿——“植物泛基因组研究” 泛基因组是指存在于整个物 因组这一概念。该概念最初于 2005 产的农业动植物品种等意义重大。 种或群体而不是单个个体中的所有 年由美国马里兰大学医学院微生物 该前沿共有核心论文 16 篇, 基因组序列的集合,分为核心基因 与免疫学系、基因组科学研究所的 包括 13 篇研究性论文和 3 篇综述 组和附属基因组。核心基因组的序 Herve Tettelin 等人在微生物组学领域 性论文。13 篇研究性论文的研究 列存在于所有个体中,附属基因组 提出,之后很快被拓展并应用于动 对 象 涉 及 甘 蓝 型 油 菜、 番 茄、 水 序列仅存在于某个或某些个体中。 植物基因组学领域,有专家 2019 年 稻、小麦和向日葵等,主要研究内 近年来,随着不同物种参考基因组 发表综述文章指出,随着泛基因组 容包括:甘蓝型油菜泛基因组的结 的公布及同一物种内不同个体基因 从细菌到植物和动物的应用,基因 构和生态型分化、组装与比较及抗 组间的比较研究,人们逐渐认识到 组研究进入了泛基因组学时代。泛 病基因的鉴定,基于泛基因组研究 每个个体都有极具个性特征的遗传 基因组研究对充分挖掘生物遗传变 的番茄水果风味基因的挖掘及拉 性状,单一参考基因组并不能代表 异资源、鉴定品系特有性状调控基 丁美洲栽培番茄的驯化历史,栽 物种内的多样性,因此出现了泛基 因、培育更适应不同环境和高质优 培稻和野生稻的基因组变异,向 12
15 . 研究前沿 农业科学、植物学和动物学 日葵的遗传多样性及栽培种与野 的影响等。在这 16 篇论文中,被 构的研究人员合作完成,研究了 生种的亲缘关系等。3 篇综述性论 引频次最高的 1 篇是研究性论文, 3010 个亚洲栽培水稻基因组的遗 文主要综述了植物泛基因组学的 被引用了 252 次(图 2)。该论文 传变异、群体结构和多样性,为水 研究方法、在作物改良中的应用 于 2018 年 发 表 在《Nature》 期 刊 稻基因组学研究和育种提供了重要 和研究进展,并探讨了基因存在 上,由来自中国农业科学院、国际 资源。 和缺失变异的起源,及泛基因组 水稻研究所、上海交通大学、深圳 对植物生物学、育种和进化研究 华大基因、美国亚利桑那大学等机 被引频次 300 250 200 150 100 50 0 1 2 3 4 5 6 7 8 9 10 11 12 13 14 15 16 核心论文序号 图 2 “植物泛基因组研究” 研究前沿中核心论文的被引频次分布曲线 13
16 .研究前沿 农业科学、植物学和动物学 核 心 论 文 Top10 产 出 国 家 和 第二位的中国,贡献率也较高,为 在 Top10 机构中名列第一,贡献率 机构中(表 2),澳大利亚贡献率 43.8%;美国贡献率为 37.5%,排名 为 43.8%;中国的中国农业科学院 最高,超过一半,为 56.3%;排在 第三。澳大利亚的西澳大利亚大学 贡献率为 31.3%,位列第二。 表 2 “植物泛基因组研究”研究前沿中核心论文的 TOP 产出国家和机构 核心 核心 排名 国家 比例 排名 机构 所属国家 比例 论文 论文 1 澳大利亚 9 56.3% 1 西澳大利亚大学 澳大利亚 7 43.8% 2 中国 7 43.8% 2 中国农业科学院 中国 5 31.3% 3 美国 6 37.5% 3 墨尔本大学 澳大利亚 4 25.0% 4 法国 5 31.3% 3 昆士兰大学 澳大利亚 4 25.0% 法国国家农业食品 德国 法国 与环境研究院 5 3 18.8% 3 4 25.0% 6 以色列 2 12.5% 6 乔治亚大学 美国 3 18.8% 6 加拿大 2 12.5% 6 华中农业大学 中国 3 18.8% 8 英国 1 6.3% 6 法国国家科学研究中心 法国 3 18.8% 8 新加坡 1 6.3% 6 巴黎 - 萨克雷大学 法国 3 18.8% 8 捷克 1 6.3% 10 佛罗里达大学 美国 2 12.5% 8 菲律宾 1 6.3% 10 中国科学院 中国 2 12.5% 8 巴基斯坦 1 6.3% 10 南十字星大学 澳大利亚 2 12.5% 8 西班牙 1 6.3% 8 南非 1 6.3% · 核心论文 · 9 10 8 7 6 6 5 4 3 2 2 2 1 1 1 1 1 1 1 0 澳大利亚 中国 美国 法国 德国 以色列 加拿大 英国 新加坡 捷克 菲律宾 巴基斯坦 西班牙 南非 14
17 . 研究前沿 农业科学、植物学和动物学 施引论文产出国家和机构中 二,占比近 23%;核心论文产出排 出。施引机构方面,中国的中国农 (表 3),核心论文产出排名第二 名第一的澳大利亚排名第三,占比 业科学院、中国科学院、华中农业 的中国贡献最大,占比近 44%;核 约 12%。中美澳在核心论文和施引 大学依次排名前三。 心论文产出排名第三的美国排第 论文贡献方面均名列前三,表现突 表 3 “植物泛基因组研究”研究前沿中施引论文的 TOP 产出国家和机构 施引 施引 排名 国家 比例 排名 机构 所属国家 比例 论文 论文 1 中国 272 43.7% 1 中国农业科学院 中国 93 15.0% 2 美国 141 22.7% 2 中国科学院 中国 55 8.8% 3 澳大利亚 76 12.2% 3 华中农业大学 中国 49 7.9% 4 德国 60 9.6% 4 国际农业研究磋商小组 菲律宾 29 4.7% 法国国家农业食品与环境研 英国 法国 究院 5 46 7.4% 5 27 4.3% 6 法国 37 5.9% 6 西澳大利亚大学 澳大利亚 26 4.2% 7 日本 29 4.7% 7 美国农业部 美国 19 3.1% 7 菲律宾 29 4.7% 8 中国农业大学 中国 18 2.9% 9 印度 27 4.3% 8 法国国家科学研究中心 法国 18 2.9% 10 加拿大 18 2.9% 10 吉森大学 德国 17 2.7% 272 300 · 施引论文 · 250 200 141 150 76 60 100 46 37 29 29 27 18 50 0 中国 美国 澳大利亚 德国 英国 法国 日本 菲律宾 印度 加拿大 15
18 .研究前沿 农业科学、植物学和动物学 1.3 重点热点前沿——“动植物碱基编辑器研究” 碱基编辑器(Base Editor)是 《Science》 或 其 子 刊 上。 研 究 主 次排名前 2 位的分别被引了 1174 基于 CRISPR/Cas 基因编辑系统发 要集中于 DNA 碱基编辑器,其中 次 和 786 次, 均 是 哈 佛 大 学 教 授 展起来的新型靶基因修饰技术,可 研究胞嘧啶碱基编辑器的论文偏 David Liu 团队的论文。第 1 篇论文 以在不切断核酸骨架的情况下实现 多,研究腺嘌呤碱基编辑器的论文 即首度报道构建出一种新的碱基编 单核苷酸定点突变,在基因组和 数量相对较少。编辑对象涉及小 辑器的论文,该论文于 2016 年发 转录组编辑过程中能够直接化学 鼠、 斑 马 鱼、 拟 南 芥、 水 稻、 小 表在《Nature》上开发出了胞嘧啶 修 饰 靶 核 碱 基。 有 专 家 认 为, 如 麦、玉米、番茄、甘蓝型油菜、马 碱 基 编 辑 器 (Cytidine base editors, 果说 CRISPR 是基因编辑的皇冠, 铃薯等。对小鼠、斑马鱼和拟南芥 CBEs), 将 G.C 碱 基 对 变 换 为 T.A 那么碱基编辑器就是皇冠上的明 的基因编辑主要是将其作为模式动 碱基对。第 2 篇论文,于 2017 年 珠。2017 年, 哈 佛 大 学 David Liu 植物开展研究,旨在改进碱基编辑 发表于在《Nature》上报道了他们 教授因创建新型碱基编辑器被评为 器,或者构建人类疾病模型。对水 开发的腺嘌呤碱基编辑器(Adenine “Science 年度十大突破”,并入 稻、小麦、玉米、番茄等作物的编 Base Editor,ABEs),实现了腺嘌 选“Nature 年度十大人物”。 辑应用,主要是为了建立相应的编 呤编辑,即 A.T 碱基对变换为 G.C 辑技术实现作物遗传改良,其中 碱基对,这两篇论文意味着利用碱 该前沿共有核心论文 46 篇, 对水稻进行碱基编辑的研究应用 基编辑器可以实现碱基之间的自由 其 中 42 篇 发 表 在《Nature》、 较多。在这 46 篇论文中,被引频 转换。 被引频次 1400 1200 1000 800 600 400 200 0 1 3 5 7 9 11 13 15 17 19 21 23 25 27 29 31 33 35 37 39 41 43 45 核心论文序号 图 3 “动植物碱基编辑器研究” 研究前沿中核心论文的被引频次分布曲线 16
19 . 研究前沿 农业科学、植物学和动物学 核心论文产出国家和机构分 有 32 篇,占比近 70%;其次是中 得研究所名列前三,占比分别为 析显示(表 4),主要来自 5 个国 国, 有 14 篇, 占 比 约 30%; 其 余 47.8%、37% 和 37%。 总 体 而 言, 家,分别是美国、中国、韩国、日 三国贡献 5 篇或以下。机构中,美 美国在该前沿表现突出,占据明显 本和德国,其中美国贡献率最高, 国的哈佛大学、麻省理工学院和博 优势。 表 4 “动植物碱基编辑器研究”研究前沿中核心论文的 TOP 产出国家和机构 核心 核心 排名 国家 比例 排名 机构 所属国家 比例 论文 论文 1 美国 32 69.6% 1 哈佛大学 美国 22 47.8% 2 中国 14 30.4% 2 麻省理工学院 美国 17 37.0% 3 韩国 5 10.9% 2 博德研究所 美国 17 37.0% 4 日本 4 8.7% 4 中国科学院 中国 10 21.7% 5 德国 2 4.3% 5 韩国基础科学研究所 韩国 5 10.9% 5 首尔国立大学 韩国 5 10.9% 7 Beam Therapeutis 公司 美国 4 8.7% 7 波士顿儿童医院 美国 4 8.7% 7 中国农业科学院 中国 4 8.7% 7 加州大学圣迭戈分校 美国 4 8.7% 7 马萨诸塞州综合医院 美国 4 8.7% · 核心论文 · 美国 32 中国 14 韩国 5 日本 4 德国 2 17
20 .研究前沿 农业科学、植物学和动物学 施引论文产出国家和机构中(表 41%,中国与核心论文排名一样,依 右。中国科学院、哈佛大学和麻省 5),核心论文产出排名第一的美 然排在第二位,占比约为 28%。其 理工学院在机构排名中位于前三, 国其施引论文产出也最多,占比约 后依次是德国和英国,占比为 6% 左 占比在 5% ~ 10% 之间。 表 5 “动植物碱基编辑器研究”研究前沿中施引论文的 TOP 产出国家和机构 施引 排 施引 排名 国家 比例 机构 所属国家 比例 论文 名 论文 1 美国 841 40.5% 1 中国科学院 中国 192 9.2% 2 中国 580 27.9% 2 哈佛大学 美国 148 7.1% 3 德国 130 6.3% 3 麻省理工学院 美国 109 5.2% 4 英国 122 5.9% 4 博德研究所 美国 91 4.4% 5 韩国 99 4.8% 5 哈佛医学院 美国 77 3.7% 6 日本 98 4.7% 6 中国农业科学院 中国 55 2.6% 7 法国 71 3.4% 7 上海科技大学 中国 53 2.5% 8 加拿大 61 2.9% 8 斯坦福大学 美国 43 2.1% 9 澳大利亚 53 2.5% 9 上海交通大学 中国 39 1.9% 9 印度 53 2.5% 9 加州大学圣迭戈分校 美国 39 1.9% · 施引论文 · 841 900 800 700 580 600 500 400 300 200 130 122 99 98 71 61 53 53 100 0 美国 中国 德国 英国 韩国 日本 法国 加拿大 澳大利亚 印度 18
21 . 研究前沿 农业科学、植物学和动物学 2. 新兴前沿及重点新兴前沿解读 2.1 新兴前沿概述 农业科学、植物学和动物学领域有 4 个方向入选新兴前沿(表 6),聚焦农田土壤污染修复和植物抗逆研究。 表 6 农业科学、植物学和动物学领域新兴前沿 核心 被引 核心论文 序号 新兴前沿 论文 频次 平均出版年 1 农田土壤铜污染的植物修复研究 15 320 2019.8 2 植物抗胁迫的系统信号传导 12 230 2019.7 3 提高植物抗非生物胁迫性的调节因子 7 182 2019.7 产 ACC 脱氨酶根际促生菌 对作物干旱胁迫的缓解作用 4 6 125 2019.7 2.2 重点新兴前沿解读——“产 ACC 脱氨酶根际促生菌对作物干旱胁迫的缓解作用” 一 直 以 来, 植 物 与 微 生 物 的 有广阔的应用前景。ACC 脱氨酶具 主要研究内容包括:干旱胁迫下产 有益互作,尤其是植物根际促生菌 有降解乙烯前体物 ACC,能有效抑 生 ACC 脱 氨 酶 的 PGPR 对 小 麦 生 (PGPR)如何调控和影响作物抗旱 制乙烯的生物合成,达到延缓植物 长和产量参数的影响;在无菌条件 性,是旱作农业重点关注的问题之 衰老的效果。用含 ACC 脱氨酶的 下筛选含可以提高玉米耐旱性的 一。其中含 1- 氨基环丙烷 -1- 羧酸 PGPR 接种植物,可降低乙烯含量, ACC 脱 氨 酶 的 PGPR; 含 ACC 脱 (ACC)脱氨酶活性的植物根际促 从而减轻非生物胁迫对植物生长和 氨酶的 PGPR 和生物炭的联合施用 生细菌更是目前国内外的研究热点 发育产生的影响。 之一,其在促进植物生长,延缓植 对缓解小麦干旱,及干旱胁迫下提 物衰老和增强植物抗逆性等方面具 该新兴前沿共有核心论文 6 篇, 高玉米生长和生产力的有效性等。 19
22 .研究前沿 生态与环境科学 20
23 . 研究前沿 生态与环境科学 1. 热点前沿及重点热点前沿解读 1.1 生态与环境科学领域 Top 10 热点前沿发展态势 生态与环境科学领域的 Top 10 间的封锁隔离措施对空气质量的影 毒理和污染控制技术”。这三个前 热点前沿主要分布在生态科学和环 响”。空气污染是 2021 年热点前 沿所涉及污染物均是在全球范围内 境科学两个子领域(表 7 和图 4), 沿的焦点,相关前沿包括 3 个,分 带来重大、长期生态环境风险,受 全球性的生态环境问题及新冠肺炎 别是“低成本大气颗粒物传感器性 到全球关注的典型污染物,多年入 疫情相关的生态环境问题是主要关 能评估”、“气溶胶与大气边界层 选环境领域的热点前沿。如汞污染 注点。 相互作用及其对空气质量的影响” 相关研究分别在 2016、2017、2020 和“全球空气污染造成的死亡率和 年入选热点前沿;微塑料污染相关 具体来看,环境科学子领域的 疾病负担估计”。其中,“气溶胶 研 究 分 别 在 2015、2016、2017、 热点前沿主要涉及新冠肺炎疫情相 与大气边界层相互作用及其对空气 2020 年入选热点前沿;全氟化合 关环境研究,空气污染相关研究, 质量的影响”相关研究曾入选 2020 物相关研究在 2020 年和 2021 年连 及全氟化合物、汞、微塑料等全球 年的热点研究前沿。此外,“新冠 续被列入热点前沿。 性传统和新污染物的环境特征、风 肺炎疫情期间的封锁隔离措施对空 险与控制研究。2020 年新冠肺炎 生态科学子领域的热点前沿主 气质量的影响”也同时是空气污染 疫情在全球肆虐,该领域的 2 个热 要涉及生物多样性和物种分类两个 相关的前沿。全球性污染物相关前 点前沿展现了新冠肺炎疫情与环境 方面,具体包括“昆虫衰退现状、 沿包括“燃煤及工业烟气中汞污染 的相互影响,包括“空气、水体、 灭绝危机与驱动因素”和“物种界 的消除”、“微塑料在土壤中的暴 物体表面等环境中新型冠状病毒的 定方法的改进”。 露及对土壤生态系统的影响”和“全 检测与传播”和“新冠肺炎疫情期 氟和多氟烷基化合物的分布、暴露、 表 7 生态与环境科学领域 Top 10 热点前沿 核心 被引 核心论文 排名 热点前沿 论文 频次 平均出版年 1 空气、水体、物体表面等环境中新型冠状病毒的检测与传播 31 1843 2020 2 新冠肺炎疫情期间的封锁隔离措施对空气质量的影响 27 1295 2020 3 昆虫衰退现状、灭绝危机与驱动因素 20 1828 2019.4 4 燃煤及工业烟气中汞污染的消除 27 1225 2018.9 5 微塑料在土壤中的暴露及对土壤生态系统的影响 29 2657 2018.2 6 全氟和多氟烷基化合物的分布、暴露、毒理和污染控制技术 36 3008 2018.1 7 低成本大气颗粒物传感器性能评估 17 1395 2018.1 21
24 .研究前沿 生态与环境科学 核心 被引 核心论文 排名 热点前沿 论文 频次 平均出版年 8 气溶胶与大气边界层相互作用及其对空气质量的影响 22 1977 2018 9 全球空气污染造成的死亡率和疾病负担估计 3 1884 2018 10 物种界定方法的改进 11 1351 2018 2015 2016 2017 2018 2019 2020 空气、水体、物体表面等环境中新型冠状病毒的检测与传播 新冠肺炎疫情期间的封锁隔离措施对空气质量的影响 昆虫衰退现状、灭绝危机与驱动因素 燃煤及工业烟气中汞污染的消除 微塑料在土壤中的暴露及对土壤生态系统的影响 全氟和多氟烷基化合物的分布、暴露、毒理和污染控制技术 低成本大气颗粒物传感器性能评估 气溶胶与大气边界层相互作用及其对空气质量的影响 全球空气污染造成的死亡率和疾病负担估计 物种界定方法的改进 图 4 生态与环境科学领域 Top10 热点前沿的施引论文 1.2 重点热点前沿——“昆虫衰退现状、灭绝危机与驱动因素” 昆虫是生态系统的重要组成 样性和数量的减少,不仅会影响包 济损失。 部分,对整个生物圈包括人类的生 括植物授粉在内的生态系统服务功 存影响深远。昆虫在生态系统中扮 能,还会影响食物链中以它为食的 近年来,随着人类活动导致的 演着分解者、植食者、传粉者、捕 动植物等的生存,造成食物网和生 生境破碎化、栖息地丧失、化肥农 食者或寄生者的角色,而其本身又 态系统的崩溃,引起巨大的生态、 药的大量使用和有毒化学品在环境 是其它动植物的猎物。昆虫生物多 环境级联效应,进而造成社会和经 中的广泛扩散、气候变化等,全球 22
25 . 研究前沿 生态与环境科学 昆虫生物多样性已经呈现急剧下降 科学证据。2017 年,荷兰奈梅亨大学 是被引频次第二高的论文。 的趋势。但是,由于昆虫衰退的过 等机构的研究人员在《Plos One》上 2020 年, 欧 盟 发 布 了 面 向 程是很宏观的,身处其中的人类很 发表的论文显示,1989-2016 年,德 2030 年的生物多样性战略,七国 难获得足够直观、深刻的体会,且 国各地飞虫生物量普遍减少了 76%。 集团科学院发布关于全球昆虫衰退 除美欧等部分发达国家外,昆虫生 该文基于数据揭示的昆虫多样性和生 及对关键生态系统服务的潜在危害 物多样性的监测极不充分,其衰退 物量衰退的现象引起很大震动,论文 的联合声明,联合国第五版《全球 和多样性丧失状况被严重低估。 被引频次最高,达到 663 次(图 5)。 生物多样性展望》指出当前生物多 澳大利亚悉尼大学的研究人员 2019 该热点前沿的核心论文有 20 篇, 年在《Biological Conservation》上刊发 样性的丧失速度之快在人类历史中 研究内容主要是飞虫、节肢动物等 前所未见。今年,《生物多样性公 了一篇关于全球范围内昆虫减少现状 陆生和水生昆虫的种类和丰度在全球 约》第十五次缔约方大会在中国召 及其驱动因素的综述,强调了全球近 开。该热点前沿揭示的研究与这些 范围以及美欧等地区的监测与下降状 一半的昆虫物种正在迅速减少,三分 国际行动共同为人类拉响了警报, 况,昆虫衰退的主要驱动因素,及昆 之一正濒危灭绝,指出栖息地丧失、 呼吁人类亟需采取变革行动,保护 虫多样性的下降与生态系统功能的相 农业集约化、污染、病原体和生物入 地球的生物多样性。 互作用。该前沿的论文给出了全球多 侵等生物因素,及气候变化是最主要 地出现昆虫多样性衰退的令人震惊的 的驱动因素。该论文被引用 446 次, 被引频次 700 600 500 400 300 200 100 0 1 2 3 4 5 6 7 8 9 10 11 12 13 14 15 16 17 18 19 20 核心论文序号 图 5 “昆虫衰退现状、灭绝危机与驱动因素” 研究前沿中核心论文的被引频次分布曲线 23
26 .研究前沿 生态与环境科学 统计分析核心论文产出的国家 有 10 篇,占核心论文总数的一半; 最多的前两位机构分别是荷兰的奈 和机构(表 8),核心论文来源国 德国与英国分别以 8 篇核心论文排 梅亨大学和奥地利的萨尔茨堡大 有 23 个,发表 3 篇及以上核心论 并列第二位;荷兰与澳大利亚分别 学。 文的国家有 9 个。美国核心论文数 以 6 篇并列第四位。发表核心论文 表 8 “昆虫衰退现状、灭绝危机与驱动因素”研究前沿中核心论文的 Top 产出国家和机构 核心 核心 比例 排名 国家 比例 排名 机构 所属国家 论文 论文 1 美国 10 50.0% 1 奈梅亨大学 荷兰 5 25.0% 2 德国 8 40.0% 2 萨尔茨堡大学 奥地利 4 20.0% 2 英国 8 40.0% 3 生物多样性综合研究中心 德国 3 15.0% 4 荷兰 6 30.0% 3 斯坦陵布什大学 南非 3 15.0% 4 澳大利亚 6 30.0% 3 亥姆霍兹联合会 德国 3 15.0% 6 奥地利 4 20.0% 3 慕尼黑工业大学 德国 3 15.0% 7 芬兰 3 15.0% 3 新英格兰大学 澳大利亚 3 15.0% 7 南非 3 15.0% 3 哈珀亚当斯大学 英国 3 15.0% 7 瑞士 3 15.0% · 核心论文 · 10 8 8 6 6 4 3 3 3 美国 德国 英国 荷兰 澳大利亚 奥地利 芬兰 南非 瑞士 24
27 . 研究前沿 生态与环境科学 从施引论文的来源国家和机构 农业食品与环境研究院。 机构表现突出。荷兰奈梅亨大学和 来看(表 9),美国、德国和英国是 瓦格宁根大学,德国生物多样性综 综合核心论文和施引论文的表 施引论文的前三位来源国。施引论文 合研究中心和亥姆霍兹联合会,法 的 Top 来源机构主要来自德国和法国 现,美国、德国、英国、荷兰、法 国国家科学研究中心和国家农业食 等,施引论文前十位机构中,德国有 国等美欧发达国家表现突出,这些 品与环境研究院,奥地利萨尔茨堡 5 家,法国有 3 家。施引论文最多的 国家均是昆虫多样性研究与监测工 大学等贡献了较大比例的核心论文 3 家机构分别是法国国家科学研究中 作开展较早、较系统的国家。机构 或施引论文,在该前沿中具有重要 心、德国亥姆霍兹联合会和法国国家 中主要以德国、法国、荷兰和奥地利 地位。 表 9 “昆虫衰退现状、灭绝危机与驱动因素”研究前沿中施引论文的 Top 产出国家和机构 施引 所属 施引 排名 国家 比例 排名 机构 比例 论文 国家 论文 1 美国 309 26.7% 1 法国国家科学研究中心 法国 65 5.6% 2 德国 227 19.6% 2 亥姆霍兹联合会 德国 37 3.2% 3 英国 187 16.1% 2 法国国家农业食品与环境研究院 法国 37 3.2% 4 法国 103 8.9% 4 瓦格宁根大学 荷兰 34 2.9% 5 澳大利亚 89 7.7% 5 瑞士联邦理工学院 瑞士 31 2.7% 6 瑞士 88 7.6% 6 生物多样性综合研究中心 德国 30 2.6% 7 加拿大 79 6.8% 7 赫尔辛基大学 芬兰 29 2.5% 8 荷兰 66 5.7% 8 德国森肯贝格自然研究学会 德国 27 2.3% 9 意大利 58 5.0% 9 法国发展研究所 法国 26 2.2% 10 瑞典 57 4.9% 9 瑞典农业科学大学 瑞典 26 2.2% · 施引论文 · 瑞典 57 意大利 58 荷兰 66 加拿大 79 瑞士 88 澳大利亚 89 法国 103 英国 187 德国 227 美国 309 0 50 100 150 200 250 300 350 25
28 .研究前沿 生态与环境科学 1.3 重点热点前沿——“全氟和多氟烷基化合物的分布、暴露、毒理和污染控制技术” 全氟及多氟烷基化合物 该热点前沿的核心论文有 36 化合物的浓度超过了美国环保局 (Perfluorinated alkyl substances, 篇,主要集中在 4 个方向:(1)全 制定的终身健康建议量。该论文 PFAS, 下 文 简 称 全 氟 化 合 物 ) 球全氟化合物的污染状况及来源解 被引用 267 次,是该前沿被引频次 是一大类新型持久性有机污染物 析,重点是地表水、地下水和饮用 最高的一篇核心论文(图 6)。该 (POPs),被广泛应用于工业生 水等水环境中的污染;(2)全氟 前沿影响力较高的另一篇论文指 产和生活消费领域,如纺织品的表 化合物的毒理学和健康风险研究, 出在 3000 多种全氟化合物中,只 包括人体暴露途径、肝毒性、对胎 有少数长链化合物得到了较充分的 面防污处理剂、不粘锅炊具、方便 儿及儿童生长发育的影响等;(3) 研究并成为国际管控清单的对象或 食品包装等。全氟化合物具有持久 全氟化合物的控制技术,包括水体 潜在候选物质,绝大多数其他的全 性和远距离迁移性,可在生物体内 中的吸附技术、氧化还原技术等; 氟化合物也需要得到关注。该文来 蓄积与放大,可产生脏器毒性、神 (4)长链全氟化合物的潜在替代品, 自瑞典斯德哥尔摩大学等机构, 经毒性、免疫和内分泌毒性、生殖 包括新的短链和超短链全氟及多氟 发 表 在《Environmental Science & 毒性和致癌性,已在全球各类环境 化合物的环境和毒理特征。 Technology》上,被引频次为 256 次。 介质及生物体内检出,其对人类和 随着全氟化合物研究持续成为研究 环境的危害已经引起了广泛关注和 全氟化合物首次引起关注是 热点,更多的科学证据不断呈现, 国际控制行动。全氟辛酸及其盐类 其在美国引发的饮用水污染危机。 越来越多的该类化合物得到了深入 和相关化合物(PFOA)及全氟辛 哈佛大学陈曾熙公共卫生学院等 研究,不断引起国际关注并推动对 基磺酸及其盐类和全氟辛基磺酰氟 机 构 的 研 究 人 员 2016 年 发 表 在 其强化管制的国际行动。如近期, (PFOS)是代表性的全氟化合物, 《Environmental Science & Technology 全氟己基磺酸(PFHxS)及其盐类 已被列入《关于持久性有机污染物 Letters》上的论文对全美饮用水中 已在美欧多国引起讨论,已经被纳 的斯德哥尔摩公约》的新增 POPs 全氟化合物的浓度进行了分析,发 入《关于持久性有机污染物的斯德 名单。 现 600 万美国居民的饮用水中全氟 哥尔摩公约》的候选 POPs 名单。 26
29 . 研究前沿 生态与环境科学 被引频次 300 250 200 150 100 50 0 1 3 5 7 9 11 13 15 17 19 21 23 25 27 29 31 33 35 核心论文序号 图 6 “全氟和多氟烷基化合物的分布、暴露、毒理和污染控制技术”研究前沿中 核心论文的被引频次分布曲线 统计分析核心论文产出的国家 第二位,中国核心论文占 16.7%, 国环保局,各有 4 篇。贡献核心论 和机构(表 10)表明,美国是贡 排第三。其他国家都低于 10%。核 文达到 2 篇及以上的 17 家机构中, 献最大的核心论文产出国,核心论 心论文的产出机构主要来自美国和 美国有 10 家,瑞典有 3 家。中国 文占论文总数的 47.2%,约占半数。 瑞典。其中,核心论文最多的两家 科学院也贡献了 2 篇核心论文。 瑞典贡献的核心论文占 22.2%,排 机构为美国科罗拉多矿业大学和美 表 10 “全氟和多氟烷基化合物的分布、暴露、毒理和污染控制技术”研究前沿中 核心论文的 Top 产出国家和机构 核心 所属 核心 排名 国家 比例 排名 机构 比例 论文 国家 论文 1 美国 17 47.2% 1 科罗拉多矿业大学 美国 4 11.1% 2 瑞典 8 22.2% 1 美国环保局 美国 4 11.1% 3 中国 6 16.7% 3 斯德哥尔摩大学 瑞典 3 8.3% 4 挪威 3 8.3% 3 寂静的春天研究所 美国 3 8.3% 5 德国 2 5.6% 5 卡罗林斯卡学院 瑞典 2 5.6% 5 意大利 2 5.6% 5 隆德大学 瑞典 2 5.6% 5 荷兰 2 5.6% 5 绿色科学政策研究所 美国 2 5.6% 5 瑞士 2 5.6% 5 中国科学院 中国 2 5.6% 27











































































































































