- 快召唤伙伴们来围观吧
- 微博 QQ QQ空间 贴吧
- 文档嵌入链接
- 复制
- 微信扫一扫分享
- 已成功复制到剪贴板
2019-2020 年度中国PAAS市场研究报告
一、2020 年中国 PAAS 市场发展概况… 6
(一) PAAS 概念界定… 6
(二) 2020 年 PAAS 市场发展状况分析…6
1、2018 年-2020 年 PAAS 市场规模分析… 6
2、发展特征分析…7
(三) 2020 年 PAAS 细分市场分析…8
1、 IPAAS… 8
2、 APaaS… 9
3、云原生 PAAS…10
二、2020 年中国 PAAS 市场竞争分析… 13
(一) 2020 年中国 IaaS+PaaS 市场竞争分析… 13
(二) 2020 年中国云原生 PaaS 市场竞争分…13
三、2020 年中国 PAAS 应用领域分析… 15
(一) 电信行业… 15
(二) 智慧城市… 16
(三) 企业上云… 17
四、2021-2023 年 PAAS 市场预测分析… 19
(一) 未来三年市场规模预测…19
(二) 2021 年 PAAS 市场趋势分析…19
五、主要厂商分析…22
(一) 华为… 22
1、PAAS 业务整体分析…22
2、主要 PAAS 产品及解决方案分析… 23
(二) 中国移动… 26
1、PAAS 业务整体分析…26
2、主要 PAAS 产品及解决方案分析… 26
(二) 亚信科技… 28
1、PAAS 业务整体分析…28
2、主要 PAAS 产品及解决方案分析… 29
(三) 思特奇… 31
1、PAAS 业务整体分析…31
2、主要 PAAS 产品及解决方案分析… 32
表目录
表 1 2018 年-2020 年中国 PAAS 市场规模与增长… 7
表 2 2020-2023 年中国 PAAS 市场规模预测… 19
表 3 华为 PAAS 产品 FusionStage 核心优势分析… 25
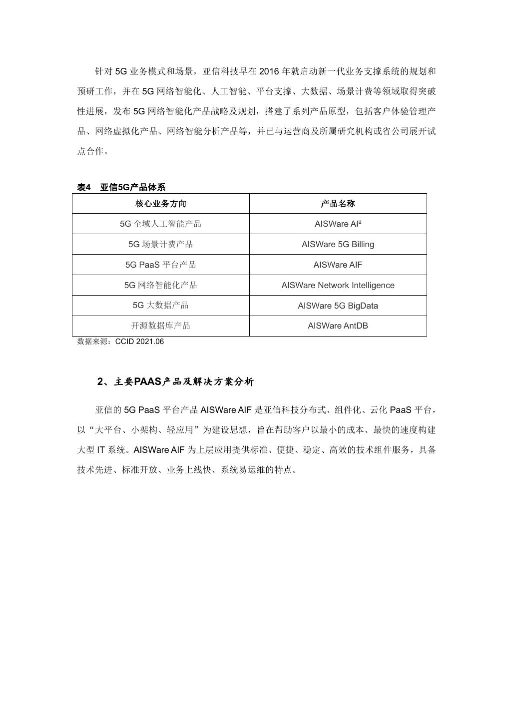
表 4 亚信 5G 产品体系…29
表 5 亚信 PAAS 产品 AISWare AIF 核心优势分析… 30
表 6 思特奇 PAAS 产品及解决方案分析… 33
图目录
图 1 2018 年-2020 年中国 PAAS 市场规模与增长… 7
图 2 中国 PAAS 产品在企业级应用场景及优势… 8
图 3 中国 APAAS 主要应用场景…10
图 4 5G PaaS 平台典型功能架构… 12
图 5 2018 年-2020 年中国 PAAS 市场规模与增长…13
图 6 2018 年-2020 年中国 PAAS 市场规模与增长…14
图 7 智慧城市整体架构图… 16
图 8 智慧城市技术实施层架构图… 17
图 9 2020-2023 年中国 PAAS 市场规模与增长预测…19
图 10 华为 PaaS 平台设计构想… 23
图 11 华为 PaaS 平台应用场景… 23
图 12 华为 PaaS 平台定位… 24
图 13 华为企业级 PAAS 平台产品 FusionStage 功能架构… 25
图 14 中国移动磐基 PaaS 平台架构图… 27
图 15 亚信科技 PAAS 平台产品 AISWare AIF 功能架构… 30
图 16 思特奇通用 PAAS+行业应用解决方案… 32
图 17 思特奇 PAAS 产品功能架构… 32
展开查看详情
1 .2019-2020 年度中国 PAAS 市场研 究报告 2021.6
2 .
3 . 目 录 一、2020 年中国 PAAS 市场发展概况............................................................................................. 6 (一) PAAS 概念界定.................................................................................................................... 6 (二) 2020 年 PAAS 市场发展状况分析......................................................................................6 1、2018 年-2020 年 PAAS 市场规模分析......................................................................... 6 2、发展特征分析.................................................................................................................7 (三) 2020 年 PAAS 细分市场分析..............................................................................................8 1、 IPAAS........................................................................................................................... 8 2、 APaaS............................................................................................................................ 9 3、云原生 PAAS...............................................................................................................10 二、2020 年中国 PAAS 市场竞争分析........................................................................................... 13 (一) 2020 年中国 IaaS+PaaS 市场竞争分析............................................................................ 13 (二) 2020 年中国云原生 PaaS 市场竞争分..............................................................................13 三、2020 年中国 PAAS 应用领域分析........................................................................................... 15 (一) 电信行业............................................................................................................................ 15 (二) 智慧城市............................................................................................................................ 16 (三) 企业上云............................................................................................................................ 17 四、2021-2023 年 PAAS 市场预测分析.......................................................................................... 19 (一) 未来三年市场规模预测....................................................................................................19 (二) 2021 年 PAAS 市场趋势分析............................................................................................19 五、主要厂商分析.............................................................................................................................22 (一) 华为.................................................................................................................................... 22 1、PAAS 业务整体分析....................................................................................................22 2、主要 PAAS 产品及解决方案分析.............................................................................. 23 (二) 中国移动............................................................................................................................ 26 1、PAAS 业务整体分析....................................................................................................26 2、主要 PAAS 产品及解决方案分析.............................................................................. 26 (二) 亚信科技............................................................................................................................ 28
4 . 1、PAAS 业务整体分析....................................................................................................28 2、主要 PAAS 产品及解决方案分析.............................................................................. 29 (三) 思特奇................................................................................................................................ 31 1、PAAS 业务整体分析....................................................................................................31 2、主要 PAAS 产品及解决方案分析.............................................................................. 32
5 . 表目录 表1 2018 年-2020 年中国 PAAS 市场规模与增长................................................................7 表2 2020-2023 年中国 PAAS 市场规模预测....................................................................... 19 表3 华为 PAAS 产品 FusionStage 核心优势分析............................................................... 25 表4 亚信 5G 产品体系...........................................................................................................29 表5 亚信 PAAS 产品 AISWare AIF 核心优势分析............................................................. 30 表6 思特奇 PAAS 产品及解决方案分析............................................................................. 33 图目录 图1 2018 年-2020 年中国 PAAS 市场规模与增长................................................................7 图2 中国 PAAS 产品在企业级应用场景及优势................................................................... 8 图3 中国 APAAS 主要应用场景...........................................................................................10 图4 5G PaaS 平台典型功能架构......................................................................................... 12 图5 2018 年-2020 年中国 PAAS 市场规模与增长..............................................................13 图6 2018 年-2020 年中国 PAAS 市场规模与增长..............................................................14 图7 智慧城市整体架构图..................................................................................................... 16 图8 智慧城市技术实施层架构图......................................................................................... 17 图9 2020-2023 年中国 PAAS 市场规模与增长预测...........................................................19 图 10 华为 PaaS 平台设计构想............................................................................................. 23 图 11 华为 PaaS 平台应用场景............................................................................................. 23 图 12 华为 PaaS 平台定位..................................................................................................... 24 图 13 华为企业级 PAAS 平台产品 FusionStage 功能架构................................................. 25 图 14 中国移动磐基 PaaS 平台架构图................................................................................. 27 图 15 亚信科技 PAAS 平台产品 AISWare AIF 功能架构................................................... 30 图 16 思特奇通用 PAAS+行业应用解决方案...................................................................... 32 图 17 思特奇 PAAS 产品功能架构....................................................................................... 32
6 .一、2020年中国PAAS市场发展概况 (一) PAAS概念界定 云服务按照服务模式可分为 IaaS、PaaS 和 SaaS 三类。 PaaS 服务(Platform as a Service),平台即服务,为客户提供应用程序开发所需要的 工具,包括中间件,应用开发平台,数据库等。用户可通过 PaaS 服务可以控制发布的应用 程序、配置应用程序运行环境。 PaaS 服务可以看作是指将软件开发平台作为一种服务,以 SaaS 的模式提交给用户。 因此,PaaS 也是 SaaS 模式的一种应用。但 PaaS 服务的出现可以加快 SaaS 应用的开发 速度,推动 SaaS 服务的发展。PaaS 服务能够为企业进行定制化研发中间件、数据库、应 用服务器等,可以提高在 Web 平台上利用的资源数量,用户基于 PaaS 平台可以快速开发自 己所需要的应用和产品。 三种云服务类型中,相比成熟度较高的 IaaS 和 SaaS 市场,PaaS 的起步最为晚。目前 可追溯到的第一款 PaaS 产品出现于 2006 年,其后谷歌推出更加成熟的 PaaS 产品 GAE, 新浪随即将 PaaS 引入国内市场推出 SAE。PaaS 经过十年多的发展,在总体公有云市场中 所占的份额逐渐提升。 PaaS 平台是 IaaS 或 SaaS 平台的导流工具,龙头 IaaS 服务和 SaaS 服务供应商在经 验和资源积累达到一定程度后,纷纷构建 PaaS 平台打造生态环境。SaaS 厂商提供的产品 偏“软”,例如应用开发平台;IaaS 厂商提供的产品偏“硬”,例如数据库和中间件。 (二) 2020年PAAS市场发展状况分析 1、2018年-2020年PAAS市场规模分析 企业上云进程持续加快,对云的理解也不断加深。当前,对已经上云的企业,在获得充 足的云资源后,已逐步开始依托云资源,开展更具挑战的业务创新。总体来看,上云进程的 加快将扩大市场对云资源的需求,上云思维的转变,以及对能力的聚焦,将推动 PaaS 的成 长。未来,“云能力”将成为驱动云市场保持高速增长的驱动因素。 2020 年,中国 PaaS 市场规模为 271.7 亿元,同比增长近 50%。
7 .表1 2018年-2020年中国PAAS市场规模与增长 单位:亿元 2018 年 2019 年 2020 年 市场规模 144.7 183.8 271.7 增长率 38.1% 27.0% 47.8% 数据来源:CCID 2021.06 图1 2018年-2020年中国PAAS市场规模与增长 数据来源:CCID 2021.06 2、发展特征分析 (1) 国家政策助推各产业的数字化转型进程,政策与技术加速融合 2020 年,国家发改委发布《关于推进“上云用数赋智”行动 培育新经济发展实施方案》, 国家“十四五”规划明确指出:加快建设数字经济、数字社会、数字政府,以数智化转型整 体驱动生产方式、生活方式和治理方式变革,实施“上云用数赋智”行动。数智化转型是提 升产业生产力和生产效率,提高竞争力和实现产业现代化的根本性改革举措。从单个组织的 角度看,数智化转型是组织利用诸如云计算、大数据和人工智能等数智化技术,改造原有的 业务流程和服务方式,通过对产品、服务和商业模式的创新,实现生产效率、服务质量或市 场竞争力等方面质的提升。 (2) PaaS 赋能企业加速上云事项数字化转型 新冠肺炎疫情发生以来,各行各业都意识到数字化建设的重要性,纷纷加快数字化转型, 企业对于上云的需求也愈发迫切;而随着企业 IT 云化的深入,企业用户面临如何更快速地构 建云上应用,以及如何在数字化转型过程中在成本与效率上更具竞争力的需求。PaaS 作为 云计算三大模式的中间层,随着企业数字化转型进入纵深领域,PaaS 平台建设的需求开始
8 .不断增强,向上可支撑应用开发和集成,向下可提升资源利用效率的关键服务层。从市场层 面来看,伴随 2017 年以来的数字化转型浪潮,截至 2019 年,整个 PaaS 市场有 360 多家 厂商,在 21 个品类下提供 550 多种云平台服务,而到 2022 年,市场规模还将增加一倍,这 也说明 PaaS 赋能企业数字化转型战略意义显著。 PaaS 在帮助企业级应用实施方面的天然优势极速凸显,已成为互联网产品研发的标配, 融合在日常的基础设施中。PaaS 可以帮助解决企业在云环境下应用程序开发过程中关键问 题,提升敏捷性和可扩展性,同时对专业知识的需求有限,易于部署并可帮助企业降低成本 和开发时间。目前市场中占据主导地位的 PaaS 服务可分为应用程式平台即服务(aPaaS) 和集成平台即服务(iPaaS)。相比 iPaaS 尚处于发展的早期阶段,增长势头强劲但玩家数 量有限,aPaaS 领域中通信、推送、数据及统计、智能识别、位置服务、存储及云视频等主 要细分领域均已获得企业客户和资本市场的认可。 图2 中国PAAS产品在企业级应用场景及优势 数据来源:CCID 2021.06 (三) 2020年PAAS细分市场分析 1、 IPAAS iPaaS,也称为集成平台即服务,是一个基于云的平台,连接云内或内部的各种应用程 序、系统和技术。它允许部署和维护集成流,而不需要在组织内部或组织与第三方软件之间 使用硬件或中间件,可降低集成和运营成本。iPaaS 通常用于云服务集成、应用程序集成、 数据集成和 B2B 生态系统集成,并日益用于 API 发布、移动应用程序集成和物联网等场景, 满足端到端企业集成需求。2020 年,中国 IPaaS 细分市场规模约为 50 多亿元。
9 . 未来 SaaS 服务和应用开发型 PaaS 将逐步融合。PaaS 平台既能够打造生态环境,还 能降低应用开发的门槛。SaaS 产品开始开放 API 是未来趋势之一。大多数 SaaS 企业不可 能无限制扩展自己的赛道,但是客户都不希望孤立使用自己的业务数据。解决这个问题的唯 一办法是通过开放授权的 API 建立高效率的集成服务。这个集成服务可以由任何用户和厂商 来完成。用户量较少的厂商可以主动集成其他主流服务,主流服务则可以进一步开放自己的 接口,让更多人来建立与它的集成。甚至可能会出现专门的第三方集成服务 SaaS,又被称 为 IPaaS。产品的开放度既能够给客户信心,也能够促进更多的互利合作。 2、 APaaS APaaS(应用平台即服务)是一种基于 PaaS 的解决方案,支持应用程序在云端开发、 部署和运行,通过为开发者提供可视化的应用开发环境,提供软件开发中的数据对象、权限 管理、用户界面等基础工具,降低或去除应用开发对原生代码编写的需求量,进而实现便捷 构建应用程序的一种解决方案。首先,aPaaS 能够降低应用开发门槛,利用低代码开发,使 非技术人员也能构建应用程序。支持用户以低代码或零代码的方式,快速完成应用开发、测 试、部署。其次,aPaaS 可大幅降低用户的开发成本。aPaaS 能够大幅提高应用开发的速度, 应用开发的主要成本项目为人力成本,在其他条件相同的情况下,开发天数越少,项目成本 越低。aPaaS 在功能强大可支持绝大部分行业软件应用的同时,还具备强大的扩展性,同时 提供灵活的前端支持。 因此,APaaS 平台也常被称为低代码/零代码平台。主流市场上的 PaaS 平台可以分为 APaaS-应用、IPaaS-整合和其他。近三年中国 PaaS 产品市场规模及增速率逐年上升,而 aPaaS 作为 PaaS 产品的一个重要的细分市场,是 SaaS 与 PaaS 融合的体现,能够助力 SaaS 服务加速发展,打通“业务到 IT”的最后一公里。 2020 年,中国 APaaS 细分市场规模约为 130 多亿元。 (1) 传统软件开发成本高,APaaS 降低使用门槛综合优势明显 目前来看,传统软件开发仍存在开发成本高、定制化能力差、效率低、迭代周期长等痛 点,而 APaaS 开发平台通过降低开发人员门槛,减轻对专业工程师的依赖,使普通业务人员 也可以进行软件开发,大幅降低人力成本。平台形式的开发模式省去反复沟通、折返修改的 流程,进而缩短项目整体沟通成本和开发周期。此外,针对企业个性化应用或二次开发, APaaS 平台具备可扩展性,迭代周期短等优势,能够快速交付产品满足企业特定需求。在后
10 .期运维上 APaaS 开发通过将高质量模块进行封装,大幅减少后期因代码质量低而产生的运维 成本。综合来看,APaaS 开发相对传统软件开发优势明显。 (2) 以核心业务管理应用为主,延伸特定环节应用需求 APaaS 具有可视化、模块化、可拖拉拽等一系列敏捷开发特性,主要用于核心业务管理 应用、移动应用采集数据、API 接口写入数据并构筑管理看板、流程应用、流程自动化应用、 部门级小应用等主要场景。对于业务人员来说,APaaS 可以减少业务团队与 IT 部门的沟通成 本, 降低人为差错带来的损失。对于开发人员来说,APaaS 平台解放了开发过程中繁冗、重 复性编码工作,可以有效的降低人工成本,提升开发效率,此外,APaaS 平台支持跨平台部 署,可以同时为多个平台构建应用程序。 图3 中国APAAS主要应用场景 数据来源:CCID 2021.06 3、云原生 PAAS 传统的云计算技术架构,主要采用全集中的方式进行云计算中心的建设和运营,随着云 计算技术的发展和应用的普及,这种全部集中模式的云计算未必是最优的解决方案,尤其面 对 5G 衍生的垂直业务场景,如影像数据的采集和处理的 AR/VR 应用场景、需要即时交互的 车联网场景、对业务连续性要求比较高的业务远程诊疗场景,如果数据全部上传,在中央节 点处理后再下发,往往传输成本高、时延长、效率低,如果遇到网络问题或者中央节点故障, 即便是短时间的云服务中断都会带来严重影响。 在这样的背景下,边缘计算技术作为云计算技术的延伸和补充,迅速发展和成长起来。
11 .边缘计算是云计算由全集中模式向分布式演进的升级,并不是独立的颠覆性技术,边缘计算 节点与云计算中心是一个逻辑整体。过分布式计算技术和合理的资源调度管理,把边缘计算 节点的算力、存储等资源和云计算中心进行统一,形成逻辑集中、物理分散的高效运转的云 边协同计算平台。PaaS 平台作为原生云化架构中的关键技术层,向上可支撑应用开发和集 成,向下可提升资源利用效率的关键服务层,有效实现从“基础设施上云”迈入“应用和系 统上云”。 2020 年,中国云原生 PaaS 细分市场规模约为 30 亿元。 此外,5G 为行业客户带来的大规模连接数字化以及切片专网,进一步提升基础连接的 数字化水平和数字化运营能力。5G 衍生的一系列垂直业务的高可靠、低时延的需求,对 IT 技术也提出更高的要求,推动云计算从集中化向分布式的边缘计算演进,云计算与边缘计算 的协同,必将成为 5G 的主流。 PaaS 平台通过提供微服务管控、DevOps 及容器资源管理能力,如网络服务敏捷构建、 网络服务治理、网络服务开放、网络服务多协议接入、网络服务安全访问认证、网络服务编 排、部署资源弹性调度等,实现 5G 核心网的软件化、敏捷化、开放化、易扩展等特点。边 缘计算作为 5G 演进的关键能力,在更靠近客户的移动网络边缘提供网络、计算和 IT 服务环 境和能力,具备超低时延、超大带宽、本地化、高实时性分析处理等特点。这些需要 PaaS 平台在支撑云计算架构的基础上提供边缘应用开发框架、边缘应用部署、边缘资源调度、边 缘任务调度、边缘设备信息采集和指令下发、边缘应用运维监控、边缘应用高速消息传递等 的支撑。5G PaaS 平台通过构建全域通用、标准统一、云边协同和灵活扩展的新一代 PaaS 平台,助力 5G,赋能业务支撑系统(BSS)、运营支撑系统(OSS)、物联网、5G 网络功 能虚拟化(NFV)、5G 垂直业务等数字化创新,为系统提供智能化运维,提升软件系统的 开发、运行、运维效率。 5G PaaS 平台功能主要包括中台交互运营视图、微服务开放组件、全域组件服务、通用 能力、分布式服务开发框架、DevOps、弹性计算平台。基于统一 PaaS 门户构建的一站式 开放运营平台,面向全渠道、全业务,提供统一的体验管理能力。
12 .图4 5G PaaS 平台典型功能架构 数据来源:CCID 2021.06
13 .二、2020年中国PAAS市场竞争分析 (一) 2020年中国IaaS+PaaS市场竞争分析 2020 年,中国 IaaS+PaaS 市场格局相对稳定。从营收结构看,市场收入仍以 IaaS 为主。 所以在 IaaS 市场中排名靠前的头部厂商,在 IaaS+PaaS 赛道中仍居于主导地位。不过,随着 上云企业逐步开始聚焦云能力建设,在数据库、大数据、人工智能等典型 PaaS 领域具有优势 的综合性云厂商,依托其在 PaaS 领域的持续投入,通过先发优势抢占市场份额,基于技术能 力塑造差异化优势。因此,在该市场中,具备上述特质的云厂商其市场份额并没有被稀释, 并有望在未来更强调云资源及云能力协同发展的市场环境中,持续保持强竞争力和高增长态 势。 图5 2018年-2020年中国PAAS市场规模与增长 数据来源:CCID 2021.06 (二) 2020年中国云原生PaaS市场竞争分 2020 年,中国原生云 PaaS 市场中,华为、阿里云凭借再运营商领域和基础云服务领域 的深厚积累,加大原生云 PaaS 平台产品的投入和建设,市场份额遥遥领先,总份额超过 35%。 三大运营商顺应 5G 技术和业务的发展,原生云 PaaS 市场累计份额超过 12%。思特奇在深 耕运营商领域的基础上,积极开拓智慧城市、企业上云和物联网等细分领域,在云原生 PaaS 市场份额未 4.2%,未来发展情景可期。
14 .图6 2018年-2020年中国PAAS市场规模与增长 数据来源:CCID 2021.06
15 .三、2020年中国PAAS应用领域分析 (一) 电信行业 面对多样性、差异化、不断增长的网络需求,电信运营商展现了对高效、可 扩展网络管 理解决方案的强烈需求。特别是随着 5G 的成熟落地,2B 行业应用、 切片、边缘计算等对 业务灵活性、平台高效性和运营敏捷性提出了更高要求。电信行业云原生旨在将云原生理念 与技术体系应用于通信网络中,其应用包括网络功能(如 5G、4G、IMS 网络等),也包括 运营运维支撑系统。电信行业云原生要求应用及系统设计开发初期就需要采用云的思维、云 的架构、云的技术,将云的弹性伸缩、快速迭代、敏捷运维的原生特性带入到网络中,增加 网络云化的灵活性和适应性,提高资源利用率,缩短部署周期,提升迭代开发效率。 从电信运营商网络的角度,网络云一般采用分布式分层网络架构,包括核心网, 边缘节 点以及相应的运营运维支撑系统,在这三个网络领域都有云原生应用需求。 (一)核心网 借助 5G 切片技术,核心网可以构建逻辑隔离、功能按需组合、紧贴业务特性的虚拟网 络,能够根据第三方需求以更低的成本提供个性化网络服务,有效满足 5G 新业务的灵活性 需要。基于云原生技术推进网络功能原子化重构,增加网络 的灵活性,以实现业务快速部署。 (二)边缘计算 边缘节点需要提供ー站式边缘计算服务和敏捷交付能力。边缘云上按需部署各类时延敏 感、服务本地用户的应用。应用要求快速迭代,简化运维,实现业务的高效弹性伸缩等特征。 同时边缘云需支持开放灵活的网络能力,支持创新生态 环境建设。边缘云需要方便与核心网 对接,实现中心与边缘网络的高效协同。 (三)运营运维支撑系统 电信运营商运营和运维管理等!T 支撑系统也需要适配电信业务的快速发展 和迭代需求, 除了网络部署、传统的 FCAPS 能力以外,还需要支持大数据分析、 能力开放、切片化网络 运维、差异化计费、弹性伸缩、业务敏捷等运营支撑能力。同时在 5G 2B 网络中用户需求差 异大,商务模式和运营策略均不相同。 综上所述,在核心网、边缘计算和运营运维支撑系统中使用云原生的设计理念和工程实 践(如微服务、容器、DevOps 等核心技术),以满足灵活多样的业务需求、高效可靠的平 台需求、敏捷快速的运营运维需求,从而提升服务质量、降低管理成本、应对多样化挑战。
16 . (二) 智慧城市 中国推进智慧城市建设以来,住建部发布 3 批智慧城市试点名单,截至 2020 年 7 月, 住建部公布的智慧城市试点数量已经到达 290 个,加上科技部、工信部、国家测绘地理信息 局、发改委等确定的智慧城市试点数量,目前我国智慧城市试点数量累计已经达到 749 个。 2020 年底,国家发布《依托智慧服务,共创新型智慧城市——智慧城市白皮书(2021 年)》,针对智慧城市当前的发展情况,提出一系列智慧城市建设的新理念、新架构、新建 议,旨在为建设应用技术先进、社会效益良好、生态环境友好的新型智慧城市提供参考。经 过 2020 年的疫情冲击,智慧城市在实践中经受考验,但也存在很大的进步空间。后疫情时 期,智慧城市建设在创新协同、为民服务、数据共享、产业赋能、应急安全等方面都出现新 的发展导向。未来新型智慧城市或将呈现以下特点:“先进技术+全程服务”成为智慧城市的新 抓手;“数字空间+现实空间”成为智慧城市的新落脚点;“普惠民生+生态和谐”成为智慧城市的 新目标。 智慧城市的整体框架分为发展战略层、技术实施层和目标效用层三大层次,即新型智慧 城市是以城市的战略定位、建设规划、措施保障、组织合作为指导规划,通过“端-边-网-云- 智”的技术架构,实现管理高效、服务便民、产业发展、生态和谐的目标效用,达成新一代信 息技术与城市现代化深度融合,迭代演进的新模式。 图7 智慧城市整体架构图 数据来源:CCID 2021.06
17 . “端-边-网-云-智”作为新型智慧城市的技术实施层,蕴含巨大的创新发展空间,有望成为 我国智慧城市技术应用方向的重要创新成果。“端”即智能终端,负责采集、存储、传递数据, 是智慧城市面向城市主体的智能化单元。“边”即边缘计算,智能化时代海量数据的爆发式计 算需求与应用低时延、灵活部署要求使得计算力下沉成为必然,边缘计算应运而生。“网”即 以 5G 为代表的数据传输的网络,是推动端、边、云协同工作的粘合剂。“云”即云计算,基于 网络实现异质设备间数据运算与共享的设备服务。“智”即行业智能解决方案,面向智慧城市 的不同细分场景,基于“端、边、网、云”四层结构,根据业务需求、行业知识及计算能力, 支持不同层次的数据计算和分析互动的行业智能化方案。 图8 智慧城市技术实施层架构图 数据来源:CCID 2021.06 在未来新基建和新技术的融合过程中,城市治理或将逐渐完成由“管理型”向“服务型”的转 变。智慧城市逐步走深向实,未来将重点在体制机制、发展思路、互动形式方面产生跃升。 即将出现的变化将包括:治理思路改变——从“城市数字化”到“数字化城市”;阶段重点改变 ——从“建设智慧城市”到“运营智慧城市”;互动形式升级——从“人与人的联接”到“万物互联”。 (三) 企业上云 2018 年,工信部发布《推动企业上云实施指南 (2018-2020 年)》,到 2020 年,力争实 现企业上云环境进一步优化,行业企业上云意识和积极性明显提高,上云比例和应用深度显
18 .著提升,云计算在企业生产、经营、管理中的应用广泛普及,全国新增上云企业 100 万家, 形成典型标杆应用案例 100 个以上,形成一批有影响力、带动力的云平台和企业上云体验中 心。 企业上云是适应企业业务快速发展需求的必然趋势。云计算可以让企业快速获取可持续、 敏捷发展的能力,其弹性和可灵活扩展的能力,可满足企业业务快速上线的需求,提升企业 创新速度。同时,新兴技术也在不断推动云计算的变革。在容器快速发展的同时,利用容器 搭配容器编排技术,可为轻量化应用提供敏捷部署运行、灵活资源调度、实时服务发现等一 系列完整功能,大大提高规模化容器集群管理的便捷性;利用微服务化整为零的概念,将复杂 的 IT 部署分解成更小、更独立的微服务,可实现从软件、硬件到基础架构朝着轻量化的方向 发展的目标;利用 DevOps 构建工具链,可实现软件产品的敏捷交付。 从政务领域来看,政府上云率近年快速提升,云应用的深度和广度超过其他行业。已实 现全国 31 个省级行政区的政务云全覆盖。 从金融领域来看,目前我国金融领域稳步推进云计算技术应用。已有超过 4 成的金融机 构开展应用云计算相关技术。由于行业的特殊性,金融机构更关注云计算是否满足其业务、 安全、政策符合性方面的需求。 从能源细分行业来看,目前我国电力企业上云水平稍高,其上云率已超过 60%。随着“智 慧能源”“云物大智”等战略的推进,中国电力行业正步入云计算 3.0 阶段,智能电网、绿 色电力以及配套电力大数据平台成为主要发力方向。 对大企业而言,随着企业规模和业务的进一步扩张,越来越多的大型企业开始使用混合 云架构替代单纯公有云或私有云模式,在实现业务灵活互联网化部署的同时满足安全可靠的 需求。与此同时,对于大型企业跨省跨国的业务覆盖范围,云网融合技术可以提供丰富的网 络产品和服务,很好地解决大型企业在不同云模式和业务场景下的互联互通,保证企业网络 的灵活、智能和可运维方面的需求。 对小企业而言,中小企业普遍更倾向于使用公有云模式。现阶段我国中小企业成长迅速, 已成为我国经济增长的重要力量,但其普遍存在的 IT 技术能力较弱、信息化工作开展晚等问 题,在一定程度上制约自身的发展。云计算技术的应用,尤其是云服务商提供的专业技术支 持和安全服务,能够帮助中小企业解决传统 IT 架构下技术、成本以及安全等方面的瓶颈。中 小企业亟需借助云计算灵活部署、敏捷交付、快速伸缩等特性,帮助其在实现业务稳定增长 的同时规避风险。
19 .四、2021-2023年PAAS市场预测分析 (一) 未来三年市场规模预测 未来三年,中国 PAAS 市场规模将保持 35%以上的增长率,预计 2021 年,中国 PAAS 市场规模将超过 400 亿元。2023 年,中国 PAAS 市场规模将超过 900 亿元。 表2 2020-2023年中国PAAS市场规模预测 单位:亿元 2020 年 2021 年 2022 年 2023 年 市场规模 271 405 613 918 增长率 47.8% 39.4% 36.3% 35.0% 数据来源:CCID 2021.06 图9 2020-2023年中国PAAS市场规模与增长预测 数据来源:CCID 2021.06 (二) 2021年PAAS市场趋势分析 1、PaaS 在公有云收入所占份额将持续增加 鉴于 2020 年疫情影响,企业界迅速转向居家工作模式,SaaS 提供商借助此需求激增加 大产品和平台投入。由于远程办公仍然是一种主流方法,各种各样的 SaaS 提供商都将为迅 猛增长做好准备。预计 2021 年,SaaS 仍将是收入最高的云计算市场领域。然而,由于企 业客户越来越重视云原生、容器化和无服务器云平台,基于 PaaS 的应用服务会更迅猛地增 长。 2021 年增长最快的 PaaS 细分市场之一将是来自多云无服务器产品。这些解决方案和
20 .相关的低代码平台将是更多企业实施应用软件现代化、数字化转型和业务连续性等战略的重 要组成部分。 2、PaaS 层部署更加关注应用部署和运行支持平台 企业未来仍然希望优先解决针对具体应用上线的问题,导入可靠的应用部署和运行支持 平台。PaaS 层部署主要包含四个方面的产品服务:针对应用部署和运行支持平台;针对维护 管控集成平台;针对软件开发工具环境;针对应用测试服务。 PaaS 层应用的目前主要面向企业提供针对应用的完整生命周期的支持,包括设计、开发、 测试和部署等阶段,减少企业在部署和管理应用的过程中所必须的软硬件基础设施,同时缩 减针对基础设施的成本,简化以上工作的复杂度。 所以未来,PaaS 层的部署将愈发集中在应用部署和运行支持平台。 3、云原生技术推动企业数字化转型 对于当前的企业用户而言,混合云的概念已深入人心,对其应用和部署业已成为一种新 常态。当前 93%的企业正在采用多云策略,而多云中部署混合云的比例高达 87%。中国传统 企业,面临数字化转型的压力,拓展互联网化业务,采用新技术和新应用的同时,统一管理 及运维的挑战,快速响应、快速迭代的迫切性,都会随之出现,因此,在混合架构的统一管 理、数据整合、应用快速开发与迭代等方面,对混合云都有要求。通过混合云,企业能够实 现数据和应用程序在私有云和公有云之间的切换,混合云天然给用户可以充分利用公有和私 有的优势,具有高灵活性,也兼具成本效益,能够更好地服务企业,满足企业市场。 与之同时,伴随云的普及,云原生应用则成为企业云时代的现实选择。预计到 2022 年, 75%的全球化企业将在生产中使用“云原生的容器化应用”。云原生技术以弹性可扩展、高可 用、高灵活、强兼容和低成本的方式将云的价值最大化,让使用方充分享受到云计算技术的 红利,具备敏捷、海量和简单的特点,满足经济社会数智化转型“线上化”、“智能化”和 “云化”的新要求。云原生技术全面支撑构建和运行可弹性扩展的应用,代表技术包括容器、 服务网格、微服务、不可变基础设施和声明式 API。这些技术能够构建容错性好、易于管理 和便于观察的松耦合系统。结合可靠的自动化手段,云原生技术使工程师能够轻松地对系统 做出频繁和可预测的重大变更。 随着 Docker、Kubernetes、Service Mesh、Serverless 和 DevOps 等云原生技术、理 念和文化的普及,PaaS 正在朝着自动化、简单化、标准化和通用性的方向发展,PaaS 平台 的构建、使用、治理及其应用的生命周期管理等任务正在变得越来越智能,而 PaaS 平台在
21 .技术实现上的简洁化和低成本,也正在助力各行业数字化转型的快速推进。 4、容器即服务(CaaS)与 Paas 和 SaaS 共同形成分层体系架构 容器平台是 IaaS 的最新形式。CaaS 服务提供商可让用户在容器中托管服务或应用程序, 或是让用户自己管理容器,而不再提供完整的服务器主机。与虚拟机相比,容器可更为高效 地利用底层的主机资源。人们可以将容器视为“微型机器”。它们能够快速启动,并且可在 单个服务器上运行多个实例。 CaaS 服务提供商提供一些工具,用以在服务器上部署容器以及调整容器实例的数量。 最先进的产品完全可为用户管理底层服务器,让用户能够专注于代码(或容器)而不是基础设 施。未来 CaaS 将迅速发展成为 PaaS 和 SaaS 的一个构建模块,从而形成一种分层的体系 结构。开发应用程序工作也逐步变成金字塔结构。由于目前可用的平台还不够灵活,无法提 供应用程序所需的一切,因此许多复杂的应用程序采取的办法是综合使用 SaaS、PaaS 和 CaaS。通过尽可能地依靠 SaaS,用户可以摆脱配置和可扩展性方面的顾虑。对于其余部分, 用户通常会考虑运行中的容器,这意味着他们仍然需要进行预置和配置。
22 .五、主要厂商分析 (一) 华为 1、PAAS业务整体分析 华为作为全球领先的 ICT 解决方案供应商,既有企业业务、运营商业务,也有消费者业 务,业务覆盖 170 多个国家。华为自身的 IT 系统是极其复杂的,要面向全球客户、供应商、 合作伙伴和员工等提供 IT 服务,涵盖 60 多个数据中心,超过 1000 种 IT 应用,业务流程高 达上万个,每年涉及的新增需求和变更超过几万次,研发投入资源巨大。 华为凭借自身在云、大数据、AI 等“Leading New ICT”领域的全面布局,以及业界最 为全面的 IT 产品线,成为运营商数字化转型的最佳合作伙伴。华为云 Stack 全栈混合云解决 方案可以基于跨公有云和私有云的统一服务、统一管理和统一 API 能力,支持运营商客户解 决云化转型过程中的核心挑战。华为云 Stack 的核心组件不仅包含服务器、存储和网络等硬 件,也包括 ManageOne 云管理平台、Fusionstage PaaS 平台、FusionSphere OpenStack IaaS 平台、FusionCompute 计算虚拟化、FusionStorage 存储虚拟化,以及 FusionNetworks SDN 网络虚拟化等软件,甚至还包含规划、集成和迁移等云转型专业服务解决方案。 PaaS 平台既是华为面向客户提供的一块业务,也是华为自身走向敏捷运营、敏捷 IT 应 用开发的基本要求。华为 FusionStage PaaS 平台正是基于这样的背景下进行开发的,其核 心是围绕“统一的研发流程自动化、统一的应用资源编排调度、统一的分布式/微服务治理” 来展开,以实现 IT 应用“研发态、部署态、运行态”的全流程自动化,支撑业务敏捷和运营 敏捷。 FusionStage PaaS 平台正在帮助华为自身的 IT 系统从 IT 1.0 向 IT 2.0 跨越式演进,实 现跨全球多个数据中心的 IT 全面云化。使 IT 应用可随时随地在华为全球 8 大区域的数据中 心中进行部署和升级,实现平均每天数十次、全年累计几千次的自动化部署上线,将 IT 应用 的整体上线周期从原来的数周时间缩短到天级,成功实现企业 IT 的敏捷和高效。 华为把 FusionStage PaaS 平台部署到华为企业云、德国电信 OTC 等合作伙伴的公有云 上,让企业基于 FusionStage PaaS 平台来开发 IT 应用。FusionStage 是通用的 PaaS 平台, 提供基础的开发部署管理、服务运行治理能力和各种通用的 IT 公共服务。这样企业就可以更 加专注于领域业务,基于 FusionStage PaaS 平台快速开发行业专有的服务和应用,极大提
23 .升效率,实现 IT 敏捷转型。 图10 华为PaaS平台设计构想 数据来源:CCID 2021.06 图11 华为PaaS平台应用场景 数据来源:CCID 2021.06 2、主要PAAS产品及解决方案分析 FusionStage 华为新一代 PaaS 平台,是在大规模高可靠的云服务和大量高性能互联网 应用的驱动下产生的新一代软件开发、集成、管理和运维的 PaaS 平台,以面向未来 Cloud Native 应用架构要求出发,同时充分考虑对企业现有 SOA 架构服务的兼容和平滑演进,解
24 .决应用的开发、部署和运行的管控一致性、组织协同一致性,从而实现开发敏捷,快速业务 创新和快速客户响应。 FusionStage 提供弹性高效的容器底座、开放共享的服务目录、面向云原生应用的微服 务架构、API 网关等丰富的中间件生态,帮助运营商、政府、公共安全、金融、大企业等众 多行业的客户,轻松应对业务涌浪、缩短应用上线周期、打破信息孤岛。 在开发态,FusionStage 引入流水线技术,实现从代码编写到编译打包、自动测试、部 署、上线、升级等一系列活动全部自动化,部门间在流水线自动化驱动下完成高效协作。在 部署态,通过 PaaS 自动化技术,实现开发、部署和运行态所有资源(主机、网络、OS/DB/ 中间件)申请和调度的自动化,使开发人员聚焦核心业务实现,节省 40% 以上非业务活动 时间。在运行态,提供统一的微服务治理框架,实现不同语言、不同技术堆栈之间的微服务 间相互发现、路由、调用链跟踪、熔断等复杂功能的屏蔽,开发者只需聚焦业务逻辑的开发, 无需关注分布式系统管理的复杂性,从而实现每个微服务团队快速独立开发和上线业务。 图12 华为PaaS平台定位 数据来源:CCID 2021.06
25 .图13 华为企业级PAAS平台产品FusionStage功能架构 数据来源:CCID 2021.06 表3 华为PAAS产品FusionStage核心优势分析 核心优势 详细说明 ·CI/CD 流水线:实现应用从设计到上线的自动化 ·多元化框架(JAVA/Go/C、RPC/Rest):兼容客户现有业务 敏捷开发 ·客户现有业务零侵入修改接入 ·高性能中间件服务:快速搭建分布式应用 ·混合负载调度:秒级调度 AI、IoT、5G、 大数据、视频等业务 敏捷部署 ·跨云部署:华为云线上线下无缝应用迁移 ·图形化编排:托拉拽一键式应用编排部署 ·应用拓扑、调用链跟踪、故障快照:快速定位定界 敏捷运维 ·端到端可视化应用健康状态监控,提升运维效率 ·统一 Open Service Broker API 标准 ·内置 broker,支持合作伙伴免开发集成 (针对物理多租服务和 API 低门槛接入 服务) ·总-分两级服务按需发布 ·数据化运营监控,持续提升伙伴服务质量 ·聚焦 5 大行业,10+业务场景 行业化生态开放 ·已聚合 300+合作伙伴,为客户提供最优选择 ·统一服务入口,开箱即用 友好的订购体验 ·自助申请,分钟级开通 数据来源:CCID 2021.06
26 . (二) 中国移动 1、PAAS业务整体分析 中国移动制定 “力量大厦”发展战略,明确“推进数智化转型,实现高质量发展”的主 线,聚焦“四个三”战略内核,推动公司转型升级、改革创新。同时在全力构建具有运营商 特色、中国移动特点的智慧中台能力即服务,作为数智化转型升级的关键基础设施,积淀能 力、支撑发展、注智赋能。 为更好的促使业务系统朝着云原生和微服务架构迁移,让传统应用摆脱对基础设施的依 赖,将传统应用中非业务逻辑的部分解耦下沉,更好地全栈治理复杂基础架构设施及其之上 的微服务,更好地推行基于 Dev Ops 的敏捷文化,将最新的 IT 技术集成并应用到业务系统 中。通过技术的快速创新驱动业务的高速增长,中国移动通信集团有限公司信息技术中心基 于云原生技术自主研发磐基 PaaS 平台和磐舟一体化交付平台,并以磐基 PaaS 平台为基础, 持续深化 IT 系统云化,实现能力的沉淀、共享、运营和汇聚,推动 IT 架构和能力的云原生 转型。 磐基 PaaS 平台作为智慧中台的通用技术底座,正在牵引应用从传统 IT 架构迁移至云原 生架构体系。在此过程中,将通用技术能力逐步的抽象标准沉淀,形成可共享服用的技术能 力;将上层应用微服化解耦,沉淀出可共享的业务服务能力和数据服务能力。通过在磐基平 台上基于云原生的重构,大力提升 IT 系统对企业业务需求的快速响应和敏捷交付能力,灵活 支撑新型业务或功能的快速创新、快速试错与高频迭代,持续加强企业在复杂多变和不确定 性环境下的核心竞争力,进一步巩固数智化转型支撑能力。 目前,磐基 PaaS 平台已为中国移动 B 域、M 域、O 域 3 种域提供超过 80 个集群,纳 管超过 8000 台主机,容器超过 20 万,提供各类技术服务组件 55 种,已上线业务系统 40 余个。 2、主要PAAS产品及解决方案分析 中国移动磐基 PaaS 平台以统一 K8S 技术栈为基础,完善以应用为核心的云原生技术标 准,重视多样化算力体系和标准化体系构建,构建 X86/ARM 双平面算力资源,优化 CPU/GPU 算力支持,满足在不同业务场景下的应用需求,丰富容器运行时;引入 Operator 模式,提升 技术服务组件和平台内部组件的供给效率;在容器编排和应用管理之间,增加 OAM 应用管 理平面,促进应用构建和部署的标准化。
27 . 平台提供操作简便的一键式服务自动化部署、统一配置管理、应用的弹性扩缩容、微服 务管控、Dev Ops 工具链、资源/服务/容器等多维度综合监控和安全管控等功能,并在此基础 上持续发展 Serverless 和 AI 等创新能力。 图14 中国移动磐基PaaS平台架构图 数据来源:CCID 2021.06 (1)多租户集中管理,多集群统一管理。基于 RBAC 模型的 3 级安全管理,实现多租 户安全管理,隔离不同租户的资源和访问权限。通过分区和分集群的方式既保持各项目的独 立性,又保持资源的共享。通过对接集群的节点,实现集群内资源管理和应用部署管理,将 多个集群纳入统一管理。多集群模式下,实现多集群应用的统一分发和部署、应用版本升级 和跨集群灰度发布和滚动升级,以及部署到不同集群的不同分区。 (2)跨集群资源调度,动态服务弹性伸缩。通过跨集群统一调度引擎,在资源调度过程 中,实现应用的多集群统一部署。根据算法指定同一应用在不同集群上部署容器数的比例; 支持跨地域跨集群容灾,在某一集群故障或割接时实现应用在不同地域之间集群间的无缝迁 移。基于 CPU 利用率、内存利用率和其它自定义的度量指标自动扩缩 Pod 的副本数量,使工 作负载服务的整体度量水平与用户所设定的目标值匹配,在微服务架构下实现秒级扩缩容。 该方案解决了全网扩地域、跨中心、跨集群的多网络域应用智能部署和调度,既保证系统质 量,又提高资源利用率和多业务的资源共享,大大减少对运维人员的依赖。 (3)提供服务流程编排能力,简化应用部署流程。平台服务配置与部署中心提供可视化
28 .的服务编排管理,提供简洁的可视化 Web UI 工具,基于 Node-Red 功能进行强化,用拖拉拽 的方式快速实现灵活自定义的服务编排,能够基于平台已存在的基础服务,迅速编排出业务 服务。支持一键发布至不同集群不同分区,通过 Helm 管理工具,提供打包应用,管理应用 依赖关系和应用版本,并发布应用到软件仓库的管理能力,实现应用发布可配置。该方案简 化应用管理的难度,使应用管理、升级、部署变得更加简单。 (4)扩展微服务网格能力,打造企业级服务网关。根据企业的业务、管理和安全的需求, 对原生的 lstio 数据平面核心组件 Envoy 进行了能力改造。开发了 Envoy 图形化管理工具,通 过 grpc 协议进行管控,实现安全、路由、流控等能力,提升系统负载均衡能力和稳定性。开 发了与硬件负载均衡器的对接接口,实现集群节点状态的变化,实时与硬件负载均衡器同步, 保证集群的扩张和节点的状态变化能够实时地反映到硬件负载均衡器的策略上,真正实现弹 性伸缩与硬件设备的同步。采用直接路由方式,跳过 Iptables NAT 转发,把跨 Node 之间的 Pod 访问网络损耗降到最低。 (5)提供 AIOps 服务,保障业务平稳运行。通过 AI 能力提升平台智能运维能力,提供 异常检测、指标预测、日志分析、智能客服和根因分析 5 个功能模块,采集了上百种指标数 据,包含主机类、K8S 类和组件类指标等。 (6)打造国产化组件,提升自主可控水平。引入 5 家国产 OLTP 数据库组件应用,并实 现 Paa S 平台对接,实现云化服务能力。同时与业界合作伙伴组成“产学研用”联合体,承 接工信部《2020 年基础支撑软件项目-中间件》项目。该项目在底层支撑平台、产品高端能 力、自主发展路线和关键领域应用等多个维度实现突破。 (二) 亚信科技 1、PAAS业务整体分析 亚信科技 5G 产品和技术战略,即“全域虚拟化、全域智能化和全域可感知”。“全域 虚拟化”是指面向 5G 的网络智能化和虚拟化的产品和解决方案,帮助运营商在网络体系内 实现网络和业务功能上的自动化和虚拟化。“全域智能化”是借助亚信科技积累多年的机器 学习、数据挖掘和人工智能等能力,帮助运营商建立一整套兼容 O 域和 B 域的通用 AI 平台, 助力其在通信生态系统内向各个垂直生态系统输出统一的能力。“全域可感知”是指亚信科 技所有面向 5G 研发的新产品,一定是以优化和提升运营商的消费者用户和垂直行业用户在 网络业务层面的感知与体验为目的,所有产品的终极目标都是优化 5G 用户的体验和感知。
29 . 针对 5G 业务模式和场景,亚信科技早在 2016 年就启动新一代业务支撑系统的规划和 预研工作,并在 5G 网络智能化、人工智能、平台支撑、大数据、场景计费等领域取得突破 性进展,发布 5G 网络智能化产品战略及规划,搭建了系列产品原型,包括客户体验管理产 品、网络虚拟化产品、网络智能分析产品等,并已与运营商及所属研究机构或省公司展开试 点合作。 表4 亚信5G产品体系 核心业务方向 产品名称 5G 全域人工智能产品 AISWare AI² 5G 场景计费产品 AISWare 5G Billing 5G PaaS 平台产品 AISWare AIF 5G 网络智能化产品 AISWare Network Intelligence 5G 大数据产品 AISWare 5G BigData 开源数据库产品 AISWare AntDB 数据来源:CCID 2021.06 2、主要PAAS产品及解决方案分析 亚信的 5G PaaS 平台产品 AISWare AIF 是亚信科技分布式、组件化、云化 PaaS 平台, 以“大平台、小架构、轻应用”为建设思想,旨在帮助客户以最小的成本、最快的速度构建 大型 IT 系统。AISWare AIF 为上层应用提供标准、便捷、稳定、高效的技术组件服务,具备 技术先进、标准开放、业务上线快、系统易运维的特点。



































