- 快召唤伙伴们来围观吧
- 微博 QQ QQ空间 贴吧
- 文档嵌入链接
- 复制
- 微信扫一扫分享
- 已成功复制到剪贴板
中国信通院--区块链白皮书(2018)
展开查看详情
1 .区块链白皮书 (2018 年) 中国信息通信研究院 可信区块链推进计划 2018年9月
2 . 版权声明 本白皮书版权属于中国信息通信研究院和可信区块链 推进计划,并受法律保护。转载、摘编或利用其它方式使用 本白皮书文字或者观点的,应注明“来源:中国信息通信研 究院和可信区块链推进计划”。违反上述声明者,编者将追 究其相关法律责任。
3 . 前言 2018 年 5 月, 习近平总书记在两院院士大会上的讲话中指出,“以 人工智能、量子信息、移动通信、物联网、区块链为代表的新一代信 息技术加速突破应用。”区块链凭借其独有的信任建立机制,成为金 融和科技深度融合的重要方向。在政策、技术、市场的多重推动下, 区块链技术正在加速与实体经济融合,助力高质量发展,对我国探索 共享经济新模式、建设数字经济产业生态、提升政府治理和公共服务 水平具有重要意义。 区块链作为点对点网络、密码学、共识机制、智能合约等多种技 术的集成创新,提供了一种在不可信网络中进行信息与价值传递交换 的可信通道。当前,基于区块链的应用探索一直在加速推进,跨链、 隐私保护、安全监管等区块链关键技术也正在成为研究热点。然而, 区块链技术仍处于社会实验阶段,各方对区块链的概念、架构、技术 特点、发展路线及治理与监管等尚未形成共识。 为推动区块链技术与实体经济深度融合,形成发展共识,中国信 息通信研究院和可信区块链推进计划共同组织编写了《区块链白皮书》 (2018 年)。本白皮书深入解读了区块链内涵概念,提出了区块链 技术体系架构,分析了区块链关键技术发展路线,剖析当前区块链在 政策、产业、技术和标准方面的最新形势和发展机遇,探讨了区块链 发展面临的挑战,并提出相应政策建议。
4 . 目录 一、 区块链的概念和特征 ........................................................................................... 1 (一) 区块链概念 ................................................................................................... 1 (二) 区块链的特征 ............................................................................................... 2 (三) 区块链适用的场景条件 ............................................................................... 3 二、 区块链关键技术架构和发展趋势 ....................................................................... 4 (一) 区块链的技术架构 ....................................................................................... 4 1. 基础设施(Infrastructure) ................................................................................. 5 2. 基础组件(Utility) ............................................................................................ 5 3. 账本(Ledger) ................................................................................................... 6 4. 共识(Consensus).............................................................................................. 7 5. 智能合约(Smart Contract) .............................................................................. 9 6. 系统管理(System Management) ................................................................... 10 7. 接口(Interface)............................................................................................... 11 8. 应用(Application) .......................................................................................... 11 9. 操作运维(Operation and Maintenance) ........................................................ 12 (二) 区块链的技术发展趋势 ............................................................................. 13 1. 架构方面,公有链和联盟链融合持续演进 ..................................................... 13 2. 部署方面,区块链即服务加速应用落地 ......................................................... 14 3. 性能方面,跨链及高性能的需求日益凸显 ..................................................... 15 4. 共识方面,共识机制从单一向混合方式演变 ................................................. 17 5. 合约方面,可插拔、易用性、安全性成为发展重点 ..................................... 18 三、 区块链发展现状 ................................................................................................. 19 (一) 各国竞相布局区块链产业制高点 ............................................................. 19 (二) 区块链与实体经济融合成为主旋律.......................................................... 20 (三) 区块链技术创新日趋活跃 ......................................................................... 25 (四) 区块链标准体系加速构建 ......................................................................... 29 四、 区块链面临的挑战 ............................................................................................. 31 (一) 技术成熟层面存在隐患 ............................................................................. 31 (二) 应用场景模式尚不明确 ............................................................................. 31 (三) 行业专业人才相对稀缺 ............................................................................. 32 (四) 相关法律法规有待完善 ............................................................................. 32 五、 发展措施和建议 ................................................................................................. 33 (一) 引导社会客观理性认识 ............................................................................. 33 (二) 加强核心关键技术研究 ............................................................................. 33 (三) 推动与实体经济深度融合 ......................................................................... 34 (四) 完善区块链发展政策环境 ......................................................................... 34
5 .中国信息通信研究院&可信区块链推进计划 区块链白皮书(2018 年) 一、 区块链的概念和特征 (一) 区块链概念 区块链(Blockchain)是一种由多方共同维护,使用密码学保证 传输和访问安全,能够实现数据一致存储、难以篡改、防止抵赖的记 账技术,也称为分布式账本技术(Distributed Ledger Technology)。 典型的区块链以块-链结构存储数据。作为一种在不可信的竞争环境 中低成本建立信任的新型计算范式和协作模式,区块链凭借其独有的 信任建立机制,正在改变诸多行业的应用场景和运行规则,是未来发 展数字经济、构建新型信任体系不可或缺的技术之一。 典型的区块链系统中,各参与方按照事先约定的规则共同存储信 息并达成共识。为了防止共识信息被篡改,系统以区块(Block)为 单位存储数据,区块之间按照时间顺序、结合密码学算法构成链式 (Chain)数据结构,通过共识机制选出记录节点,由该节点决定最 新区块的数据,其他节点共同参与最新区块数据的验证、存储和维护, 数据一经确认,就难以删除和更改,只能进行授权查询操作。按照系 统是否具有节点准入机制,区块链可分类为许可链和非许可链。许可 链中节点的加入退出需要区块链系统的许可,根据拥有控制权限的主 体是否集中可分为联盟链1和私有链2;非许可链则是完全开放的,亦 可称为公有链3,节点可以随时自由加入和退出。 1 联盟链:根据一定特征所设定的节点能参与、交易,共识过程受预选节点控制的区块链。 2 私有链:写入权限在一个组织手里,读取权限可能会被限制的区块链。 3 公有链:任何人都能读取区块链信息,发送交易并能被确认,参与共识过程,是真正意义上的去中心化区 块链,比特币区块链即是公有链最好的代表。 1
6 .区块链白皮书(2018 年) 中国信息通信研究院&可信区块链推进计划 (二) 区块链的特征 相对于传统的分布式数据库,区块链体现了以下几个对比特征: 一是从复式记账演进到分布式记账。传统的信息系统,每位会计各自 记录,每次对账时存在多个不同账本。区块链打破了原有的复式记账, 变成“全网共享”的分布式账本,参与记账的各方之间通过同步协调机 制,保证数据的防篡改和一致性,规避了复杂的多方对账过程。二是 从“增删改查”变为仅“增查”两个操作。传统的数据库具有增加、删除、 修改和查询四个经典操作。对于全网账本而言,区块链技术相当于放 弃了删除和修改两个选项4,只留下增加和查询两个操作,通过区块 和链表这样的“块链式”结构,加上相应的时间戳进行凭证固化,形成 环环相扣、难以篡改的可信数据集合。三是从单方维护变成多方维护。 针对各个主体而言,传统的数据库是一种单方维护的信息系统,不论 是分布式架构,还是集中式架构,都对数据记录具有高度控制权。区 块链引入了分布式账本,是一种多方共同维护、不存在单点故障的分 布式信息系统,数据的写入和同步不仅仅局限在一个主体范围之内, 需要通过多方验证数据、形成共识,再决定哪些数据可以写入。四是 从外挂合约发展为内置合约。传统上,财务的资金流和商务的信息流 是两个截然不同的业务流程,商务合作签订的合约,在人工审核、鉴 定成果后,再通知财务进行打款,形成相应的资金流。智能合约的出 现,基于事先约定的规则,通过代码运行来独立执行、协同写入,通 过算法代码形成了一种将信息流和资金流整合到一起的“内置合约”。 4 用户可以对本地数据进行删除和修改,但不影响全网共识后的数据一致性。 2
7 .中国信息通信研究院&可信区块链推进计划 区块链白皮书(2018 年) (三) 区块链适用的场景条件 作为一项新兴技术,区块链具有在诸多领域开展应用的潜力。然 而,区块链不是万能的,技术上去中心化、难以篡改的鲜明特点,使 其在限定场景中具有较高的应用价值,可以总结为“新型数据库、多 业务主体、彼此不互信、业务强相关”。 首先,源自于应用场景对数据库的需要。区块链本质上是一种带 时间戳的新型数据库,从对数据真实、有效、不可伪造、难以篡改的 组织需求角度出发,相对于传统的数据库来说,可谓是一个新的起点 和新的要求。其次,需要是一个跨主体、多方写入的应用场景。多个 主体各自维护账本,往往因为数据信息不共享、业务逻辑不统一等原 因,导致“账对不齐”的现象。与之相反,区块链中每个主体都可以拥 有一个完整的账本副本,通过即时清结算的模式,保证多个主体之间 数据的一致性,规避了复杂的对账过程。再次,适合于在不可信的环 境中建立基于数学的信任。区块链在技术层面保证了系统的数据可信 (密码学算法、数字签名、时间戳)、结果可信(智能合约、公式算 法)和历史可信(链式结构、时间戳),因此区块链提供了一种“机 器中介”,尤其适用于协作方不可信、利益不一致或缺乏权威第三方 介入的行业应用。最后,根据系统控制权和交易信息公开与否进行归 类。公有链允许任一节点的加入,不对信息的传播加以限制,信息对 整个系统公开;联盟链只允许认证后的机构参与共识,交易信息根据 共识机制进行局部公开;相比而言,私有链范围最窄,只适用于限定 的机构之内。 3
8 .区块链白皮书(2018 年) 中国信息通信研究院&可信区块链推进计划 图1 区块链适用的场景条件判定 二、 区块链关键技术架构和发展趋势 (一) 区块链的技术架构 各类区块链虽然在具体实现上各有不同,其整体架构却存在共性, 本白皮书建议了一种可划分为基础设施、基础组件、账本、共识、智 能合约、接口、应用、操作运维和系统管理 9 部分的架构。 来源:中国信息通信研究院,2018 年 8 月 图2 区块链技术架构图 4
9 .中国信息通信研究院&可信区块链推进计划 区块链白皮书(2018 年) 1. 基础设施(Infrastructure) 基础设施层提供区块链系统正常运行所需的操作环境和硬件设 施(物理机、云等),具体包括网络资源(网卡、交换机、路由器等)、 存储资源(硬盘和云盘等)和计算资源(CPU、GPU、ASIC 等芯片)。 基础设施层为上层提供物理资源和驱动,是区块链系统的基础支持。 2. 基础组件(Utility) 基础组件层可以实现区块链系统网络中信息的记录、验证和传播。 在基础组件层之中,区块链是建立在传播机制、验证机制和存储机制 基础上的一个分布式系统,整个网络没有中心化的硬件或管理机构, 任何节点都有机会参与总账的记录和验证,将计算结果广播发送给其 他节点,且任一节点的损坏或者退出都不会影响整个系统的运作。具 体而言,主要包含网络发现、数据收发、密码库、数据存储和消息通 知五类模块。 1)网络发现 区块链系统由众多节点通过网络连接构成。特别是在公有链系统 中,节点数量往往很大。每个节点需要通过网络发现协议发现邻居节 点,并与邻居节点建立链路。对于联盟链而言,网络发现协议还需要 验证节点身份,以防止各种网络攻击。 2)数据收发 节点通过网络通讯协议连接到邻居节点后,数据收发模块完成与 其他节点的数据交换。事务广播、消息共识以及数据同步等都由该模 块执行。根据不同区块链的架构,数据收发器的设计需考虑节点数量、 5
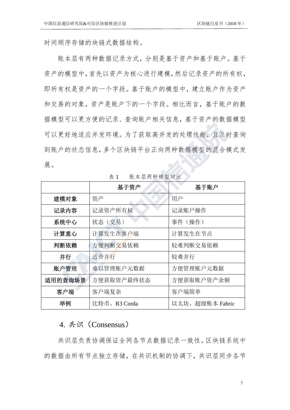
10 .区块链白皮书(2018 年) 中国信息通信研究院&可信区块链推进计划 密码学算法等因素。 3)密码库 区块链中多个环节使用密码学算法。密码库为上层组件提供基本 的密码学算法支持,包括各种常用的编码算法、哈希算法、签名算法、 隐私保护算法等。与此同时,密码库还涉及诸如密钥的维护和存储之 类的功能。 4)数据存储 根据数据类型和系统结构设计,区块链系统中的数据使用不同的 数据存储模式。存储模式包括关系型数据库(如 MySQL)和非关系 型数据库(如 LevelDB)。通常,需要保存的数据包括公共数据(例 如:交易数据、事务数据、状态数据等)和本地的私有数据等。 5)消息通知 消息通知模块为区块链中不同组件之间以及不同节点之间提供 消息通知服务。交易成功之后,客户通常需要跟踪交易执行期间的记 录和获取交易执行的结果。消息通知模块可以完成消息的生成、分发、 存储和其他功能,以满足区块链系统的需要。 3. 账本(Ledger) 账本层负责区块链系统的信息存储,包括收集交易数据,生成数 据区块,对本地数据进行合法性校验,以及将校验通过的区块加到链 上。账本层将上一个区块的签名嵌入到下一个区块中组成块链式数据 结构,使数据完整性和真实性得到保障,这正是区块链系统防篡改、 可追溯特性的来源。典型的区块链系统数据账本设计,采用了一种按 6
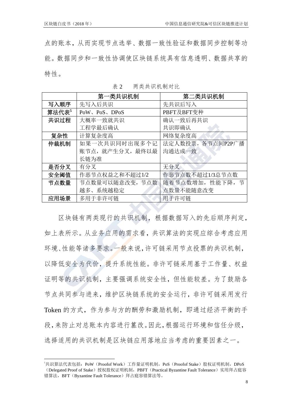
11 .中国信息通信研究院&可信区块链推进计划 区块链白皮书(2018 年) 时间顺序存储的块链式数据结构。 账本层有两种数据记录方式,分别是基于资产和基于账户。基于 资产的模型中,首先以资产为核心进行建模,然后记录资产的所有权, 即所有权是资产的一个字段。基于账户的模型中,建立账户作为资产 和交易的对象,资产是账户下的一个字段。相比而言,基于账户的数 据模型可以更方便的记录、查询账户相关信息,基于资产的数据模型 可以更好地适应并发环境。为了获取高并发的处理性能,且及时查询 到账户的状态信息,多个区块链平台正向两种数据模型的混合模式发 展。 表1 账本层两种模型对比 基于资产 基于账户 建模对象 资产 用户 记录内容 记录资产所有权 记录账户操作 系统中心 状态(交易) 事件(操作) 计算重心 计算发生在客户端 计算发生在节点 判断依赖 方便判断交易依赖 较难判断交易依赖 并行 适合并行 较难并行 账户管理 难以管理账户元数据 方便管理账户元数据 适用的查询场景 方便获取资产最终状态 方便获取账户资产余额 客户端 客户端复杂 客户端简单 举例 比特币、R3 Corda 以太坊、超级账本 Fabric 4. 共识(Consensus) 共识层负责协调保证全网各节点数据记录一致性。区块链系统中 的数据由所有节点独立存储,在共识机制的协调下,共识层同步各节 7
12 .区块链白皮书(2018 年) 中国信息通信研究院&可信区块链推进计划 点的账本,从而实现节点选举、数据一致性验证和数据同步控制等功 能。数据同步和一致性协调使区块链系统具有信息透明、数据共享的 特性。 表2 两类共识机制对比 第一类共识机制 第二类共识机制 写入顺序 先写入后共识 先共识后写入 算法代表5 PoW、PoS、DPoS PBFT及BFT变种 共识过程 大概率一致就共识 确认一致后再共识 工程学最后确认 共识即确认 复杂性 计算复杂度高 网络复杂度高 仲裁机制 如果一次共识同时出现多个记 法定人数投票,各节点间P2P广播 账节点,就产生分叉,最终以最 沟通达成一致 长链为准 是否分叉 有分叉 无分叉 安全阈值 作恶节点权益之和不超过1/2 作恶节点数不超过1/3总节点数 节点数量 节点数量可以随意改变,节点数 随着节点数增加,性能下降,节 越多、系统越稳定 点数量不能随意改变 应用场景 多用于非许可链 用于许可链 区块链有两类现行的共识机制,根据数据写入的先后顺序判定, 如上表所示。从业务应用的需求看,共识算法的实现应综合考虑应用 环境、性能等诸多要求。一般来说,许可链采用节点投票的共识机制, 以降低安全为代价,提升系统性能。非许可链采用基于工作量、权益 证明等的共识机制,主要强调系统安全性,但性能较差。为了鼓励各 节点共同参与进来,维护区块链系统的安全运行,非许可链采用发行 Token 的方式,作为参与方的酬劳和激励机制,即通过经济平衡的手 段,来防止对总账本内容进行篡改。因此,根据运行环境和信任分级, 选择适用的共识机制是区块链应用落地应当考虑的重要因素之一。 5 共识算法代表包括:PoW(Proofof Work)工作量证明机制,PoS(Proofof Stake)股权证明机制,DPoS (Delegated Proof of Stake)授权股权证明机制,PBFT(Practical Byzantine Fault Tolerance)实用拜占庭容 错算法,BFT(Byzantine Fault Tolerance)拜占庭容错算法等。 8
13 .中国信息通信研究院&可信区块链推进计划 区块链白皮书(2018 年) 表3 共识算法对比 特性 PoW PoS DPoS PBFT VRF 节点管理 无许可 无许可 无许可 需许可 需许可 交易延时 高(分钟) 低(秒级) 低(秒级) 低(毫秒级) 低(毫秒级) 吞吐量 低 高 高 高 高 节能 否 是 是 是 是 安全边界 恶意算力不 恶意权益不 恶意权益不 恶意节点不 恶意节点不 超过 1/2 超过 1/2 超过 1/2 超过 1/3 超过 1/3 代表应用 Bitcoin、 Peercoin Bitshare Fabirc Algorand Ethereum (Rev 0.6) 扩展性 好 好 好 差 差 5. 智能合约(Smart Contract) 智能合约层负责将区块链系统的业务逻辑以代码的形式实现、编 译并部署,完成既定规则的条件触发和自动执行,最大限度的减少人 工干预。智能合约的操作对象大多为数字资产,数据上链后难以修改、 触发条件强等特性决定了智能合约的使用具有高价值和高风险,如何 规避风险并发挥价值是当前智能合约大范围应用的难点。 智能合约根据图灵完备6与否可以分为两类,即图灵完备和非图 灵完备。影响实现图灵完备的常见原因包括:循环或递归受限、无法 实现数组或更复杂的数据结构等。图灵完备的智能合约有较强适应性, 可以对逻辑较复杂的业务操作进行编程,但有陷入死循环的可能。对 比而言,图灵不完备的智能合约虽然不能进行复杂逻辑操作,但更加 简单、高效和安全。 6 图灵完备(Turing completeness):指一系列操作数据的规则(如指令集、编程语言、细胞自动机)可以用 来模拟单带图灵机的可计算性系统。(Gannon, Paul, Colossus: Bletchley Park's Greatest Secret, London: Atlantic Books, 2006-01-10 [2006], ISBN 978-184-354-330-5) 9
14 .区块链白皮书(2018 年) 中国信息通信研究院&可信区块链推进计划 表4 部分区块链系统的智能合约特性 区块链平台 是否图灵完备 开发语言 比特币 不完备 Bitcoin Script 以太坊 完备 Solidity EOS 完备 C++ Hyperledger Fabric 完备 Go Hyperledger Sawtooth 完备 Python R3 Corda 完备 Kotlin/Java 当前智能合约的应用仍处于比较初级的阶段,智能合约成为区块 链安全的“重灾区”。从历次智能合约漏洞引发的安全事件看,合约编 写存在较多安全漏洞,对其安全性带来了巨大挑战。目前,提升智能 合约安全性一般有几个思路:一是形式化验证(Formal Verification)。 通过严密的数学证明来确保合约代码所表达的逻辑符合意图。此法逻 辑严密,但难度较大,一般需要委托第三方专业机构进行审计。二是 智能合约加密。智能合约不能被第三方明文读取,以此减少智能合约 因逻辑上的安全漏洞而被攻击。此法成本较低,但无法用于开源应用。 三是严格规范合约语言的语法格式。总结智能合约优秀模式,开发标 准智能合约模板,以一定标准规范智能合约的编写可以提高智能合约 质量,提高智能合约安全性。 6. 系统管理(System Management) 系统管理层负责对区块链体系结构中其他部分进行管理,主要包 含权限管理和节点管理两类功能。权限管理是区块链技术的关键部分, 尤其对于对数据访问有更多要求的许可链而言。权限管理可以通过以 下几种方式实现:1)将权限列表提交给账本层,并实现分散权限控 制;2)使用访问控制列表实现访问控制;3)使用权限控制,例如评 分/子区域。通过权限管理,可以确保数据和函数调用只能由相应的 10
15 .中国信息通信研究院&可信区块链推进计划 区块链白皮书(2018 年) 操作员操作。 节点管理的核心是节点标识的识别,通常使用以下技术实现:1) CA7认证:集中式颁发 CA 证书给系统中的各种应用程序,身份和权 限管理由这些证书进行认证和确认。2)PKI8认证:身份由基于 PKI 的地址确认。3)第三方身份验证:身份由第三方提供的认证信息确 认。由于各种区块链具有不同的应用场景,因此节点管理具有更多差 异。现有的业务扩展可以与现有的身份验证和权限管理进行交互。 7. 接口(Interface) 接口层主要用于完成功能模块的封装,为应用层提供简洁的调用 方式。应用层通过调用 RPC 接口与其他节点进行通信,通过调用 SDK 工具包对本地账本数据进行访问、写入等操作。同时,RPC 和 SDK 应遵守以下规则:一是功能齐全,能够完成交易和维护分布式账本, 有完善的干预策略和权限管理机制。二是可移植性好,可以用于多种 环境中的多种应用,而不仅限于某些绝对的软件或硬件平台。三是可 扩展和兼容,应尽可能向前和向后兼容,并在设计中考虑可扩展性。 四是易于使用,应使用结构化设计和良好的命名方法方便开发人员使 用。常见的实现技术包括调用控制和序列化对象等。 8. 应用(Application) 应用层作为最终呈现给用户的部分,主要作用是调用智能合约层 的接口,适配区块链的各类应用场景,为用户提供各种服务和应用。 7 CA:电子商务认证授权机构(Certificate Authority),也称为电子商务认证中心,是负责发放和管理数字证 书的权威机构,并作为电子商务交易中受信任的第三方,承担公钥体系中公钥的合法性检验的责任。 8 PKI:公钥基础设施(Public Key Infrastructure ),是一种遵循既定标准的密钥管理平台,它能够为所有网 络应用提供加密和数字签名等密码服务及所必需的密钥和证书管理体系。 11
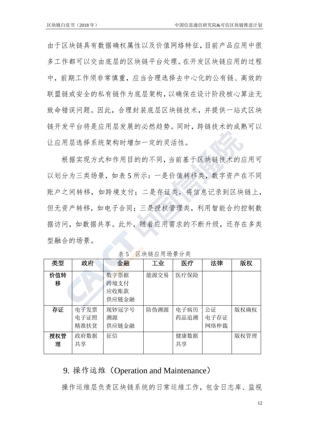
16 .区块链白皮书(2018 年) 中国信息通信研究院&可信区块链推进计划 由于区块链具有数据确权属性以及价值网络特征,目前产品应用中很 多工作都可以交由底层的区块链平台处理。在开发区块链应用的过程 中,前期工作须非常慎重,应当合理选择去中心化的公有链、高效的 联盟链或安全的私有链作为底层架构,以确保在设计阶段核心算法无 致命错误问题。因此,合理封装底层区块链技术,并提供一站式区块 链开发平台将是应用层发展的必然趋势。同时,跨链技术的成熟可以 让应用层选择系统架构时增加一定的灵活性。 根据实现方式和作用目的的不同,当前基于区块链技术的应用可 以划分为三类场景,如表 5 所示:一是价值转移类,数字资产在不同 账户之间转移,如跨境支付;二是存证类,将信息记录到区块链上, 但无资产转移,如电子合同;三是授权管理类,利用智能合约控制数 据访问,如数据共享。此外,随着应用需求的不断升级,还存在多类 型融合的场景。 表 5 区块链应用场景分类 类型 政府 金融 工业 医疗 法律 版权 价值转 数字票据 能源交易 医疗保险 移 跨境支付 应收账款 供应链金融 存证 电子发票 现钞冠字号 防伪溯源 电子病历 公证 版权确权 电子证照 溯源 药品追溯 电子存证 精准扶贫 供应链金融 网络仲裁 授权管 政府数据 征信 健康数据 版权管理 理 共享 共享 9. 操作运维(Operation and Maintenance) 操作运维层负责区块链系统的日常运维工作,包含日志库、监视 12
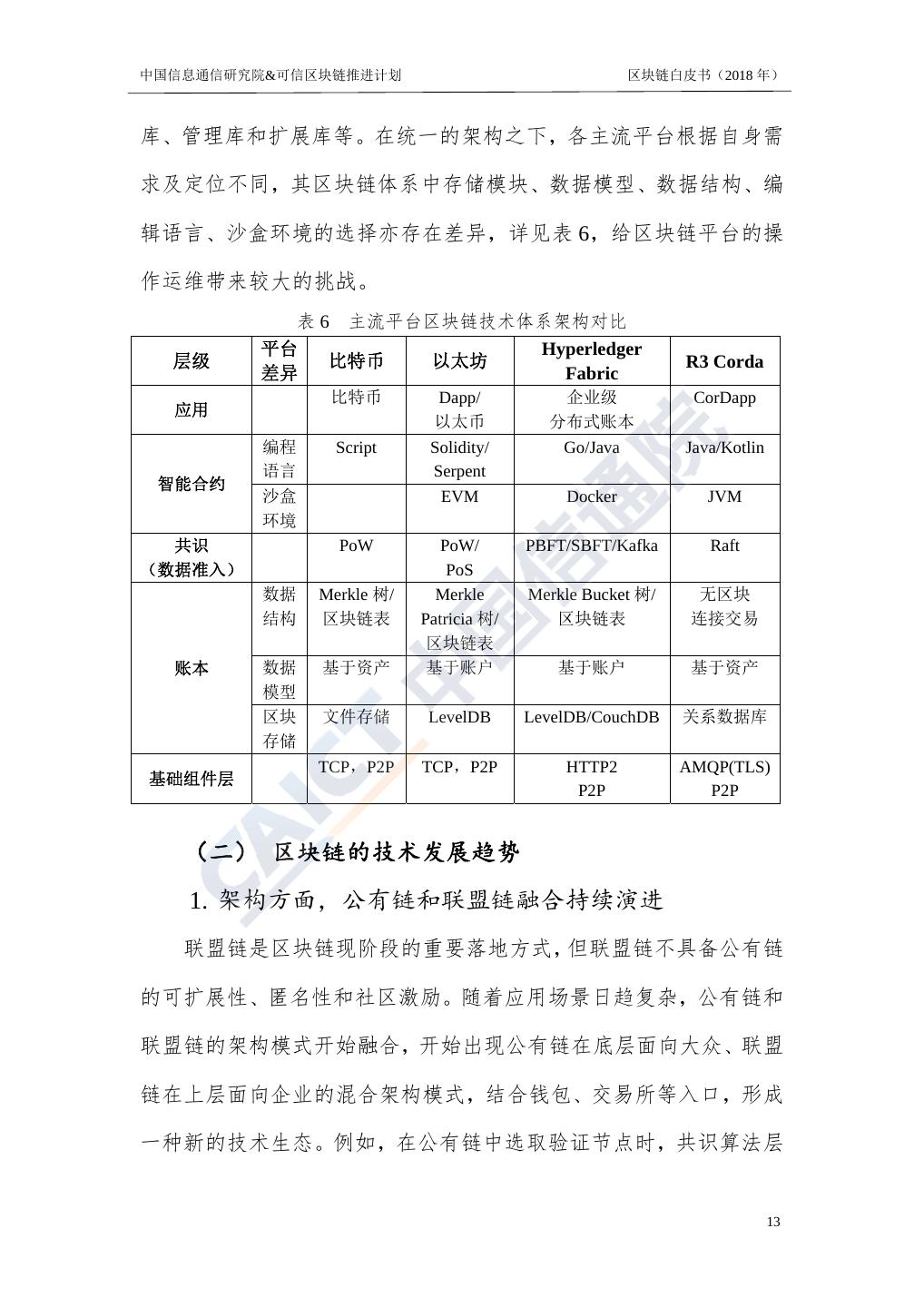
17 .中国信息通信研究院&可信区块链推进计划 区块链白皮书(2018 年) 库、管理库和扩展库等。在统一的架构之下,各主流平台根据自身需 求及定位不同,其区块链体系中存储模块、数据模型、数据结构、编 辑语言、沙盒环境的选择亦存在差异,详见表 6,给区块链平台的操 作运维带来较大的挑战。 表 6 主流平台区块链技术体系架构对比 平台 Hyperledger 层级 比特币 以太坊 R3 Corda 差异 Fabric 比特币 Dapp/ 企业级 CorDapp 应用 以太币 分布式账本 编程 Script Solidity/ Go/Java Java/Kotlin 语言 Serpent 智能合约 沙盒 EVM Docker JVM 环境 共识 PoW PoW/ PBFT/SBFT/Kafka Raft (数据准入) PoS 数据 Merkle 树/ Merkle Merkle Bucket 树/ 无区块 结构 区块链表 Patricia 树/ 区块链表 连接交易 区块链表 账本 数据 基于资产 基于账户 基于账户 基于资产 模型 区块 文件存储 LevelDB LevelDB/CouchDB 关系数据库 存储 TCP,P2P TCP,P2P HTTP2 AMQP(TLS) 基础组件层 P2P P2P (二) 区块链的技术发展趋势 1. 架构方面,公有链和联盟链融合持续演进 联盟链是区块链现阶段的重要落地方式,但联盟链不具备公有链 的可扩展性、匿名性和社区激励。随着应用场景日趋复杂,公有链和 联盟链的架构模式开始融合,开始出现公有链在底层面向大众、联盟 链在上层面向企业的混合架构模式,结合钱包、交易所等入口,形成 一种新的技术生态。例如,在公有链中选取验证节点时,共识算法层 13
18 .区块链白皮书(2018 年) 中国信息通信研究院&可信区块链推进计划 面存在 PoS 不确定性高、PoW 资源消耗严重、PBFT 无法支持大量节 点进行共识等问题,Algorand 算法9通过密码学的方法,从大量节点 中选出少量节点,再用 PBFT 算法在少量节点之间达成共识的方式, 为公有链和联盟链的混合架构提供了可能。 2. 部署方面,区块链即服务加速应用落地 区块链与云计算结合,将有效降低区块链部署成本。一方面,预 配置的网络、通用的分布式账本架构、相似的身份管理、分布式商业 监控系统底层逻辑、相似的节点连接逻辑等被模块化、抽象成区块链 服务,向外支撑起不同客户的上层应用。用云计算快速搭建的区块链 服务,可快速验证概念和模型可行性。另一方面,云计算按使用量收 费,利用已有基础服务设施或根据实际需求做适应性调整,可实现应 用开发流程加速,部署成本降低,满足未来区块链生态系统中初创企 业、学术机构、开源组织、联盟和金融机构等对区块链应用的服务需 求。 在云计算当前主要提供的 3 种类型服务(IaaS、PaaS、SaaS)基 础之上,区块链与云计算结合发展出 BaaS(Blockchain as a Service, 区块链即服务)。BaaS 服务供应商旨在为用户提供更好的区块链服 务,因此 BaaS 服务商比区块链底层技术提供商更注重与垂直行业的 对接,提供合理的智能合约模板、良好的账户体系管理、良好的资源 管理工具和定制化的数据分析和报表系统。 9 Algorand 共识算法由图灵奖获得者 Silvio Micali 教授提出。 14
19 .中国信息通信研究院&可信区块链推进计划 区块链白皮书(2018 年) 来源:中国信息通信研究院,2018 年 8 月 图3 BaaS 架构图 现阶段,在后台数据存储、应用数据分析、移动终端、应用发布、 信息识别等方面都有 BaaS 服务供应商支撑。以云计算平台为依托, 区块链开发者可以专注于将区块链技术应用到不同的业务场景,帮助 用户更低门槛、更高效地构建区块链服务,同时推动自有产业转型升 级,为客户创造全新的产品、业务和商业模式。 3. 性能方面,跨链及高性能的需求日益凸显 让价值跨过链和链之间的障碍进行直接的流通是区块链越来越 凸显的需求之一。跨链技术使区块链适合应用于场景复杂的行业,以 实现多个区块链之间的数字资产转移,如金融质押、资产证券化等。 目前主流的跨链技术包括:公证人机制(Notary schemes)、侧链/中 继(Sidechains/relays)和哈希锁定(Hash-locking)。 15
20 .区块链白皮书(2018 年) 中国信息通信研究院&可信区块链推进计划 表7 跨链技术对比 类别 公证人 侧链/中继 哈希锁定 跨链方向 双向 双向/单向 双向 资产交换 支持 支持 支持 资产转移 支持 支持 不支持 信任 需要第三方 不需要 不需要 类型 协议 技术架构 算法 难度 中等 困难 容易 案例 Ripple BTC relay Lightning network Poldadot COSMOS 为了提高区块链系统的吞吐量,区块链技术和学术专家提出多种 高性能方案,如下表 8 所示。 表8 高性能方案对比 类别 DAG 并行 减少共识节点数 优化层面 拓扑 架构 共识 安全性 高 高 可能降低 资源消耗 低 低 低 扩展能力 好 好 一般 难度 较难 中等 保证安全性方案较难 性能 高 高 中 案例 IOTA Ethereum(分片) Algorand Byteball TrustSQL(子链) BitcoinNG Hashgraph Fabric(多通道) PoS 第一类高性能方案是改变块链式拓扑结构为基于交易的有向无 环图(Directed Acyclic Graph,简称 DAG)。在这种拓扑结构下,交 易请求发起后,广播全网确认,形成交易网络,无打包流程,交易可 以从网络中剥离出来或者合并回去。基于 DAG 的设计没有区块的概 念,扩容不受区块大小的限制,其可伸缩性取决于网络带宽、CPU 处理速度和存储容量的限制10。这种拓扑结构可以应对安全问题、高 10 IOTA 白皮书中首次提出了缠结(Tangle)区块链,它便是一种有向无环图(DAG),但其架构不仅存在 双花的风险,还存在伪造数字签名的风险。字节雪球(Byteball)为了解决双花问题,在 IOTA 的 DAG 的 基础上,提出了主链(Mainchain)的概念,并通过见证人的方式实现了主链选择算法,有效的解决了 DAG 的双花问题。 16
21 .中国信息通信研究院&可信区块链推进计划 区块链白皮书(2018 年) 并发问题、可扩展性问题和数据增长问题,以及适应小额支付场景。 第二类高性能方案是改变共识策略,通过减少一次参与共识的节 点数量以提高吞吐量。这类方案中,为了提高性能,尽量在不影响安 全的前提下减少参与共识的节点数,用算法控制一次参与共识的节点 不被提前预知。虽然这种方案可以提高性能,但保证安全性的策略实 现起来难度较大。 第三类高性能方案是通过提高系统横向扩展能力来提高系统整 体吞吐量,代表有分片、子链、多通道等技术。对于这类技术,片区 内、子链内、通道内需保持数据同步,片区间、子链间、通道间则是 异步的。分片技术(Sharding)是把整个 P2P 网络中的节点分为若干 相对独立的片区,以实现系统水平扩展。分片的情况下,通过把交易 导引至不同节点,多个网络片区并行分担验证交易的工作。目前的分 片策略包括网络分片(Network Sharding)、交易分片(Transaction Sharding)和计算分片(Computational Sharding)。子链技术是在主 链上派生出来的具有独立功能的区块链,子链依赖主链而存在,并且 可以定义自己的共识方式和执行模块。通过定义不同的子链,系统的 可扩展性、可用性和性能均得到提高。多通道技术是系统中多个节点 组成一个通道,每个节点也可以加入不同的通道中,通道之间互相隔 离,通过锚节点互相通信。多通道技术可以消除网络瓶颈,提高系统 可扩展性。 4. 共识方面,共识机制从单一向混合方式演变 共识机制在区块链中扮演着核心的地位,决定了谁有记账的权利, 17
22 .区块链白皮书(2018 年) 中国信息通信研究院&可信区块链推进计划 以及记账权利的选择过程和理由,因此一直是区块链技术研究的重点。 常见的共识机制包括 PoW、PoS、DPoS、拜占庭容错等,根据适用 场景的不同,也呈现出不同的优势和劣势。单一共识机制,各自有其 缺陷,例如 PoS 依赖代币且安全性脆弱,PoW 非终局且能耗较高。 为提升效率,需在安全性、可靠性、开放性等方面进行取舍。区块链 正呈现出根据场景切换共识机制的趋势,并且将从单一的共识机制向 多类混合的共识机制演进,运行过程中支持共识机制动态可配置,或 系统根据当前需要自动选择相符的共识机制。 表9 共识机制的适用场景 场景 共识机制 算法举例 不可信环境、节点数未确定 权益类 PoW,PoS,DPoS 不可信环境、节点数已确定 拜占庭类 PBFT 等 可信环境、节点数未确定 非拜占庭类 Raft 等 可信环境、节点数已确定 消息分发机制 Kafka 等 5. 合约方面,可插拔、易用性、安全性成为发展重点 智能合约应用是否丰富,取决于智能合约自身及其所在区块链对 于智能合约应用的支撑能力,而智能合约的开发和执行效率则取决于 开发语言和执行虚拟机。在目前的生态系统中,智能合约的开发语言 不够规范,为了适应智能合约,需要创造新的合约语言或为现有语言 增加形式更为严格的规范和校验。智能合约在轻量级的执行环境中将 实现快速的启动时间和较高的执行效率。 智能合约的发展方向包括如下几点:1)可插拔的执行环境架构: 默认的执行环境应该不提供持久化存储,让合约默认是一种类似于微 18
23 .中国信息通信研究院&可信区块链推进计划 区块链白皮书(2018 年) 服务的无状态函数,从而直接进行并发处理。2)明示化的调用关系: 即只提供静态调用的功能,从而使得程序的调用关系可以在运行它之 前就整理清楚。3)可链外存储的合约代码:通过链上存储散列值、 链外存储合约代码实现存储空间的扩展性。4)低耦合度的设计:降 低合约语言、执行环境、区块链之间的耦合度,提高智能合约系统的 通用性;5)完整安全的防护体系:代码定型与发布时的验证与检查, 节点在执行合约中的动态验证,合约执行完毕的合理性判断,相关利 益方的申诉机制与自动判决技术。 三、 区块链发展现状 (一) 各国竞相布局区块链产业制高点 区块链正在被各国认可,并在多领域积极探索技术的推广应用。 2018 年 1 月 22 日英国技术发展部门(Innovate UK)相关人士表示, 英国将投资 1900 万英镑用于支持区块链等新兴科技领域的新产品或 服务。2018 年 2 月 14 日美国众议院召开第二次区块链听证会,“拥 抱技术”与“不要封杀”成为共识。韩国央行鼓励区块链技术,韩国唯 一的证券交易所 Korea Exchange(KRX)也宣布开发基于区块链技术 的交易平台。澳洲在多领域积极探索区块链技术,澳大利亚邮政将区 块链技术应用于身份识别。迪拜建立全球区块链委员会,并成立含 Cisco、区块链初创公司、迪拜政府等 30 多名成员的联盟。 我国超前布局前沿阵地,积极探索基于区块链的行业应用。2016 年区块链首次被列入国务院印发《“十三五”国家信息化规划》。2018 年 6 月,工信部印发《工业互联网发展行动计划(2018-2020 年)》, 19
24 .区块链白皮书(2018 年) 中国信息通信研究院&可信区块链推进计划 鼓励推进边缘计算、深度学习、区块链等新兴前沿技术在工业互联网 的应用研究。2018 年 5 月 28 日,习近平总书记在两院院士大会上的 讲话中指出,“以人工智能、量子信息、移动通信、物联网、区块链 为代表的新一代信息技术加速突破应用。” 各地纷纷推出鼓励政策,区块链项目竞相上马。截至 2018 年 5 月底,北京、上海、广东、河北(雄安)、江苏、山东、贵州、甘肃、 海南等 24 个省市或地区发布了区块链政策及指导意见,多个省份将 区块链列入本省“十三五”战略发展规划,开展对区块链产业链布局。 随着区块链技术在应用层面的不断拓展,各地纷纷推出区块链鼓励政 策,越来越多区块链技术企业选择到落户政策优惠地区发展。 (二) 区块链与实体经济融合成为主旋律 从行业发展看,区块链的技术正在走向融合,这使得区块链产业 逐渐走向细分。按照区块链产业上下游结构,区块链产业自下而上可 以划分为四类:底层基础设施及平台开发、技术扩展及通用型服务、 行业应用、产业周边服务。相应的产品归属,可进一步细分为链、客 户端、应用等不同类型。继以数字货币为代表的区块链 1.0 之后,区 块链 2.0 所加入的智能合约等相关技术基础已具备承载部分垂直行业 应用及通用应用开发的能力。随着区块链革新升级,与云计算、大数 据等前沿技术深度融合、集成创新,将促进区块链技术在医疗、司法、 工业、媒体、游戏等各个细分领域的商业探索应用。区块链“脱虚向 实”趋势明显,行业生态链已经初步成形,正在从各个领域助力实体 经济高质量发展。 20
25 .中国信息通信研究院&可信区块链推进计划 区块链白皮书(2018 年) 来源:斯坦福大学《区块链项目研究报告》,2018 年 7 月 图4 区块链应用成熟时间11 从公司数量看,中国的区块链企业数量仅次于美国。根据中国信 息通信研究院调查,如图 5 所示目前全球共有 1242 家公司12活跃在区 块链产业生态中,美国、中国、英国区块链企业数量分列前三位。从 行业分类来看,如图 7 所示从事加密货币相关技术与服务的公司数量 最多(467 家,占比 37.60%),随后是区块链技术和软件平台研发公 司(201 家,占比 16.18%)。根据公开资料显示,截至 2018 年 6 月 我国区块链企业数量排名前五的城市依次为北京、上海、深圳、杭州、 广州,其中北京以 175 家区块链企业排名第一,详见图 6。值得关注 的是,通过政府支持、社区协作的方式,一批东南亚(新加坡、越南、 泰国等)区块链新势力在区块链 2.0 时代陆续崛起,在监管沙盒的创 11 斯坦福大学对全球 193 个区块链项目研究显示,34%的项目在 2017 年及以后启动,74%的项目仍然处于 试验或验证阶段,55%的社会类项目预计最早在 2019 年能产生效益。 12 区块链公司范围:1)以区块链技术、平台为主要产品和服务;2)核心业务主要依靠区块链技术的公司; 3)业务专注于区块链产业的其他公司,如:培训、媒体、投资等。 21
26 .区块链白皮书(2018 年) 中国信息通信研究院&可信区块链推进计划 新孵化模式下,孕育出一系列以跨链、多链-子链等新技术为主的区 块链互操作体系,有可能争夺未来区块链领域话语权。 500 455 450 400 350 298 300 250 200 150 100 97 50 11 11 13 15 15 16 18 20 24 30 32 48 0 以色列 日本 巴西 韩国 澳大利亚 法国 印度 德国 荷兰 瑞士 新加坡 加拿大 英国 中国 美国 来源:中国信息通信研究院整理,2018 年 6 月 图5 全球各国区块链企业数量 200 175 180 160 140 120 95 100 80 56 60 40 32 15 13 20 8 4 4 3 0 北京 上海 深圳 杭州 广州 成都 南京 厦门 重庆 贵阳 来源:中国信息通信研究院整理,2018 年 7 月 图6 我国区块链企业数量分布图 22
27 .中国信息通信研究院&可信区块链推进计划 区块链白皮书(2018 年) 培训 投资机构 电子商务&商品交 5 15 基础设施&硬件易 媒体 56 50 0% 1% 56 5% 4% 加密货币 5% 垂直行业解决方案 467 91 38% 7% 互联网&移动互联 网应用 149 12% 技术与软件平台 金融科技 201 152 16% 12% 来源:Cbinsight&Crunchbase,2018 年 7 月 图7 各行业区块链企业数量 从投融资看,全球区块链产业融资加速,国内监管政策加码。一 方面,如图 8 所示 2009 至 2018 年,区块链初创企业融资(非 ICO13融 资)总额达到 48.1 亿美元。从地域分布来看,美国共有 25.42 亿美元 融资,中国 6.02 亿美元位居第二位,加拿大 2.47 亿美元居第三位。 另一方面,ICO 成为新的融资渠道,2018 年上升势头依旧不减。2014 至 2018 年,ICO 累计融资达到 180.9 亿美元,远超过同期区块链企 业通过传统途径融资金额。其中,区块链初创公司 EOS 在 2018 年 6 月 1 日完成 42 亿美元融资,成为迄今为止最大规模 ICO 融资。在中 国监管部门 2017 年 9 月 4 日明令禁止 ICO14、关闭国内虚拟货币交易 所几个月后,2018 年年初 ICO 又以“出口转内销”或花样变形的方式 暗度陈仓,通过代理投资等中间商进行相关募资活动。针对这类情况, 13 ICO:Initial Coin Offering,源自股票市场的首次公开发行(IPO)概念,是区块链项目首次发行代币,募 集比特币、以太坊等加密数字货币的行为。 14 为防范系统性金融风险,中国人民银行等七部委于 2017 年 9 月 4 日发布《关于防范代币发行融资风险的 公告》,将代币发行融资定性为一种未经批准的非法公开融资行为。 23
28 .区块链白皮书(2018 年) 中国信息通信研究院&可信区块链推进计划 央行营业管理部、中国互联网金融协会等机构频频发声,国内的监管 措施持续加码,2018 年 8 月 24 日中国银保监会与公安部等五部委发 布《关于防范以“虚拟货币”“区块链”名义进行非法集资的风险提示》。 “规范币,鼓励链”,是当前我国区块链发展的主旋律。 孵化器/加速器 种子轮 天使轮 A轮 B轮 C轮 D轮 E轮 1200 1000 800 600 400 200 0 2010 2011 2012 2013 2014 2015 2016 2017 2018 来源:Cbinsight&Crunchbase,2018 年 7 月 图8 区块链各阶段融资轮次分布 从人才供给端看,区块链人才增长速度尚不能满足市场需求。根 据领英 2018 年 2 月数据显示,全球对于区块链人才的需求量从 2015 年开始出现增长,在 2016-2017 年经历了爆发式的显著增长,但目前 来看,其占全球人才市场需求总量的比重还非常低。近年来对于区块 链人才需求增长最快的行业是计算机软件行业,其次是金融服务及保 险行业。从 2015 年到 2017 年,在领英档案上标注有区块链相关技能 的人才数量增长了近 19 倍,但人才总量仍然较少,仅相当于领英平 台上全球 AI 人才数量的 2%左右。从当前区块链人才的全球分布来看, 美国占据 25%,其次是印度 7%以及英国 6%。美国的相关人才更多 集中在大纽约地区 24%,旧金山湾区 21%及大洛杉矶地区 10%。而 24
29 .中国信息通信研究院&可信区块链推进计划 区块链白皮书(2018 年) 中国相关人才基数还较小,从目前的分布来看,主要集中在北京、上 海、深圳和杭州。 4% 2%1% 3% 4% 6% 40% 5% 8% 13% 14% 美国 英国 法国 德国 俄罗斯联邦 印度 加拿大 澳洲 中国 新加坡 日韩 来源:领英,2018 年 2 月 图9 全球主要国家对区块链人才需求比例 (三) 区块链技术创新日趋活跃 越来越多国外公司开始加入区块链源代码的开发和贡献,根据 GitHub 平台数据显示,从 2010 年各个公司开发的区块链项目占所有 项目的比例不超过 1%,到 2017 年各个公司开发的区块链项目占比达 到 11%,形成了围绕比特币(Bitcoin)、以太坊(Ethereum)、超级账 本(Hyperledger)、瑞波(Ripple)等多个核心开源平台的公司及个 人合作开发生态,同时国际上多个区块链行业联盟也应运而生,例如 R3 区块链联盟(Corda)、Linux 基金会支持的超级账本 Hyperledger 区块链联盟、企业级以太坊联盟(EEA)等。 开源代码方面,中国的代码贡献量仅是美国的三分之一。美国作 为传统的科技高地,围绕跨链技术、多方可信计算、可信预言机、数 字身份、隐私保护、智能合约语言等领域在全球开源社区引领技术走 25








































