- 快召唤伙伴们来围观吧
- 微博 QQ QQ空间 贴吧
- 文档嵌入链接
- 复制
- 微信扫一扫分享
- 已成功复制到剪贴板
2018美团技术—测试系列
展开查看详情
1 .
2 . 序 春节已近,年味渐浓。 又到了我们献上技术年货的时候。 不久前,我们已经给大家分享了技术沙龙大套餐,汇集了过去一年我们线上线下技术沙龙 99位讲师,85 个演讲,70+小时 分享。 今天出场的,同样重磅——技术博客全年大合集。 2018年,是美团技术团队官方博客第5个年头, 博客网站 全年独立访问用户累计超过300万,微信公众 号(meituantech)的关注数也超过了15万。 由衷地感谢大家一直以来对我们的鼓励和陪伴! 在2019年春节到来之际,我们再次精选了114篇技术干货,制作成一本厚达1200多页的电子书呈送给大 家。 这本电子书主要包括前端、后台、系统、算法、测试、运维、工程师成长等7个板块。疑义相与析,大家 在阅读中如果发现Bug、问题,欢迎扫描文末二维码,通过微信公众号与我们交流。 也欢迎大家转给有相同兴趣的同事、朋友,一起切磋,共同成长。 最后祝大家,新春快乐,阖家幸福。
3 . 目录 - 测试篇 Lego-美团接口自动化测试实践 ...................................................................... 4 智能支付稳定性测试实战 ...................................................................... 37 大众点评App的短视频耗电量优化实战 ...................................................................... 44 “小众”之美——Ruby在QA自动化中的应用 ...................................................................... 56 美团点评云真机平台实践 ...................................................................... 67 质量运营在智能支付业务测试中的初步实践 ...................................................................... 76
4 . Lego-美团接口自动化测试实践 - 美团技术团队 Lego-美团接口自动化测试实践 作者: 永达 一、概述 1.1 接口自动化概述 众所周知,接口自动化测试有着如下特点: 低投入,高产出。 比较容易实现自动化。 和UI自动化测试相比更加稳定。 如何做好一个接口自动化测试项目呢? 我认为,一个“好的”自动化测试项目,需要从“时间”、“人力”、“收益”这三个方面出发,做好“取舍”。 不能由于被测系统发生一些变更,就导致花费了几个小时的自动化脚本无法执行。同时,我们需要看 到“收益”,不能为了总想看到100%的成功,而少做或者不做校验,但是校验多了维护成本一定会增多, 可能每天都需要进行大量的维护。 所以做好这三个方面的平衡并不容易,经常能看到做自动化的同学,做到最后就本末倒置了。 1.2 提高ROI 想要提高ROI(Return On Investment,投资回报率),我们必须从两方面入手: 1. 减少投入成本。 2. 增加使用率。 针对“减少投入成本” 我们需要做到: 减少工具开发的成本。尽可能的减少开发工具的时间、工具维护的时间,尽可能使用公司已有的,或是业界成熟的工 具或组件。 减少用例录入成本。简化测试用例录入的成本,尽可能多的提示,如果可以,开发一些批量生成测试用例的工具。 减少用例维护成本。减少用例维护成本,尽量只用在页面上做简单的输入即可完成维护动作,而不是进行大量的代码 操作。 减少用例优化成本。当团队做用例优化时,可以通过一些统计数据,进行有针对性、有目的性的用例优化。 针对“增加使用率” 我们需要做到:
5 . Lego-美团接口自动化测试实践 - 美团技术团队 手工也能用。不只是进行接口自动化测试,也可以完全用在手工测试上。 人人能用。每一个需要使用测试的人,包括一些非技术人员都可以使用。 当工具用。将一些接口用例当成工具使用,比如“生成订单”工具,“查找表单数据”工具。 每天测试。进行每日构建测试。 开发的在构建之后也能触发测试。开发将被测系统构建后,能自动触发接口自动化测试脚本,进行测试。 所以,我这边开发了Lego接口测试平台,来实现我对自动测试想法的一些实践。先简单浏览一下网站, 了解一下大概是个什么样的工具。 首页 用例维护页面
6 .Lego-美团接口自动化测试实践 - 美团技术团队 自动化用例列表 在线执行结果
7 . Lego-美团接口自动化测试实践 - 美团技术团队 用例数量统计 1.3 Lego的组成 Lego接口测试解决方案是由两部分组成的,一个就是刚刚看到的“网站”,另一个部分就是“脚本”。 下面就开始进行“脚本设计”部分的介绍。 二、脚本设计 2.1 Lego的做法 Lego接口自动化测试脚本部分,使用很常见的Jenkins+TestNG的结构。 Jenkins+TestNG的结构 相信看到这样的模型并不陌生,因为很多的测试都是这样的组成方式。 将自动化测试用例存储至MySQL数据库中,做成比较常见的“数据驱动”做法。 很多团队也是使用这样的结构来进行接口自动化,沿用的话,那在以后的“推广”中,学习和迁移成本低 都会比较低。 2.2 测试脚本 首先来简单看一下目前的脚本代码: public class TestPigeon { String sql; int team_id = -1; @Parameters({"sql", "team_id"}) @BeforeClass() public void beforeClass(String sql, int team_id) { this.sql = sql; this.team_id = team_id; ResultRecorder.cleanInfo(); } /** * XML 中的 决定了执行什么用例 执行多少条用例 SQL , , SQL的搜索结果为需要测试的测试用例 */ @DataProvider(name = "testData") private Iterator<Object[]> getData() throws SQLException, ClassNotFoundException { return new DataProvider_forDB(TestConfig.DB_IP, TestConfig.DB_PORT, TestConfig.DB_BASE_NAME,TestConfig.DB_USERNAME, TestConfig.DB_PASSWORD, sql); } @Test(dataProvider = "testData")
8 . Lego-美团接口自动化测试实践 - 美团技术团队 public void test(Map<String, String> data) { new ExecPigeonTest().execTestCase(data, false); } @AfterMethod public void afterMethod(ITestResult result, Object[] objs) {...} @AfterClass public void consoleLog() {...} } 测试脚本结构 有一种做法我一直不提倡,就是把测试用例直接写在Java文件中。这样做会带来很多问题:修改测试用 例需要改动大量的代码;代码也不便于交接给其他同学,因为每个人都有自己的编码风格和用例设计风 格,这样交接,最后都会变成由下一个同学全部推翻重写一遍;如果测试平台更换,无法做用例数据的迁 移,只能手动的一条条重新输入。 所以“测试数据”与“脚本”分离是非常有必要的。 网上很多的范例是使用的Excel进行的数据驱动,我这里为什么改用MySQL而不使用Excel了呢? 在公司,我们的脚本和代码都是提交至公司的Git代码仓库,如果使用Excel……很显然不方便日常经常修 改测试用例的情况。使用MySQL数据库就没有这样的烦恼了,由于数据与脚本的分离,只需对数据进行 修改即可,脚本每次会在数据库中读取最新的用例数据进行测试。同时,还可以防止一些操作代码时的误 操作。 这里再附上一段我自己写的 DataProvider_forDB 方法,方便其他同学使用在自己的脚本上: import java.sql.*; import java.util.HashMap; import java.util.Iterator; import java.util.Map; /** * 数据源 数据库 * * @author yongda.chen */ public class DataProvider_forDB implements Iterator<Object[]> { ResultSet rs; ResultSetMetaData rd;
9 . Lego-美团接口自动化测试实践 - 美团技术团队 public DataProvider_forDB(String ip, String port, String baseName, String userName, String password, String sql) throws ClassNotFoundException, SQLException { Class.forName("com.mysql.jdbc.Driver"); String url = String.format("jdbc:mysql://%s:%s/%s", ip, port, baseName); Connection conn = DriverManager.getConnection(url, userName, password); Statement createStatement = conn.createStatement(); rs = createStatement.executeQuery(sql); rd = rs.getMetaData(); } @Override public boolean hasNext() { boolean flag = false; try { flag = rs.next(); } catch (SQLException e) { e.printStackTrace(); } return flag; } @Override public Object[] next() { Map<String, String> data = new HashMap<String, String>(); try { for (int i = 1; i <= rd.getColumnCount(); i++) { data.put(rd.getColumnName(i), rs.getString(i)); } } catch (SQLException e) { e.printStackTrace(); } Object r[] = new Object[1]; r[0] = data; return r; } @Override public void remove() { try { rs.close(); } catch (SQLException e) { e.printStackTrace(); } } } 2.3 配置文件 上面图中提到了“配置文件”,下面就来简单看一下这个XML配置文件的脚本: <?xml version="1.0" encoding="UTF-8"?> <!DOCTYPE suite SYSTEM "http://testng.org/testng-1.0.dtd"> <suite name="Pigeon Api测试 " parallel="false"> <test name="xxx-xxx-service"> <parameter name="sql" value="SELECT * FROM API_PigeonCases WHERE team_id=2 AND isRun=1 AND service='xxx-xxx-service' AND env='beta';"/> <classes> <class name="com.dp.lego.test.TestPigeon"/> </classes> </test> <listeners> <listener class-name="org.uncommons.reportng.HTMLReporter"/> <listener class-name="org.uncommons.reportng.JUnitXMLReporter"/> </listeners> </suite>
10 . Lego-美团接口自动化测试实践 - 美团技术团队 对照上图来解释一下配置文件: SQL的话,这里的SQL主要决定了选取哪些测试用例进行测试。 一个标签,就代表一组测试,可以写多个标签。 “listener”是为了最后能够生成一个ReportNG的报告。 Jenkins来实现每日构建,可以使用Maven插件,通过命令来选择需要执行的XML配置。 这样做有什么好处呢? 使用SQL最大的好处就是灵活 如上面的这个例子,在数据库中会查询出下面这56条测试用例,那么这个标签就会对这56条用例进行逐 一测试。 多<test>标签时,可以分组展示
11 . Lego-美团接口自动化测试实践 - 美团技术团队 使用多个 <test> 标签来区分用例,最大的好处就是也能在最后的报告上,达到一个分组展示的效果。 报告更美观丰富 由于使用了 ReportNG 进行报告的打印,所以报告的展示要比TestNG自带的报告要更加美观、并且能自 定义展示样式,点开能看到详细的执行过程。 如果有执行失败的用例,通常报错的用例会在最上方优先展示。 支持多团队
12 . Lego-美团接口自动化测试实践 - 美团技术团队 当两个团队开始使用时,为了方便维护,将基础部分抽出,各个团队的脚本都依赖这个Base包,并且将 Base包版本置为“SNAPSHOT版本”。使用“SNAPSHOT版本”的好处是,之后我对Lego更新,各个业务 组并不需要对脚本做任何改动就能及时更新。 当更多的团队开始使用后,比较直观的看的话是这个样子的: 每个团队的脚本都依赖于我的这个Base包,所以最后,各个业务团队的脚本就变成了下面的这个样子: 可以看到,使用了Lego之后: 没有了Java文件,只有XML文件 xml中只需要配置SQL。 执行和调试也很方便。
13 . Lego-美团接口自动化测试实践 - 美团技术团队 可以右键直接执行想要执行的测试配置。 可以使用maven命令执行测试: mvn clean test U Dxml=xmlFileName 。 通过参数来选择需要执行的xml文件。 也可以使用Jenkins来实现定时构建测试。 由于,所有测试用例都在数据库所以这段脚本基本不需要改动了,减少了大量的脚本代码量。 有些同学要问,有时候编写一条接口测试用例不只是请求一下接口就行,可能还需要写一些数据库操作 啊,一些参数可能还得自己写一些方法才能获取到啊之类的,那不code怎么处理呢? 下面就进入“用例设计”,我将介绍我如何通过统一的用例模板来解决这些问题。 三、用例设计 3.1 一些思考 我在做接口自动化设计的时候,会思考通用、校验、健壮、易用这几点。 通用 简单、方便 用例数据与脚本分离,简单、方便。 免去上传脚本的动作,能避免很多不必要的错误和维护时间。 便于维护。 模板化 抽象出通用的模板,可快速拓展。 数据结构一致,便于批量操作。 专人维护、减少多团队间的重复开发工作。 由于使用了统一的模板,那各组之间便可交流、学习、做有效的对比分析。 如果以后这个平台不再使用,或者有更好的平台,可快速迁移。 可统计、可拓展 可统计、可开发工具;如:用例数统计,某服务下有多少条用例等。 可开发用例维护工具。 可开发批量生成工具。 校验 在写自动化脚本的时候,都会想“细致”,然后“写很多”的检查点;但当“校验点”多的时候,又会因为很 多原因造成执行失败。所以我们的设计,需要在保证充足的检查点的情况下,还要尽可能减少误报。 充足的检查点 可以检查出被测服务更多的缺陷。 尽量少的误报 可以减少很多的人工检查和维护的时间人力成本。
14 . Lego-美团接口自动化测试实践 - 美团技术团队 还要 简单、易读。 最好使用一些公式就能实现自己想要的验证。 通用、灵活、多样。 甚至可以用在其他项目的检查上,减少学习成本。 健壮 执行测试的过程中,难免会报失败,执行失败可能的原因有很多,简单分为4类: 被测系统出错,这部分其实是我们希望看到的,因为这说明我们的自动化测试真正地发现了一个Bug,用例发挥了它 的价值,所以,这是我们希望看到的。 测试工具出错,这部分其实是我们不希望看到的,因为很大可能我们今天的自动化相当于白跑了。 测试数据错误,这是我们要避免的,既然数据容易失效,那我在设计测试平台的时候,就需要考虑如果将所有的数据 跑“活”,而不是只写“死”。 不可抗力,这部分是我们也很无奈的,但是这样的情况很少发生。 那针对上面的情况: 参数数据失效 支持实时去数据库查询。 支持批量查。 IP进场发生变更 自动更新IP。 灵活、可复用 支持批量维护。 接口测试执行前生成一些数据。 接口执行完成后销毁一些数据。 支持参数使用另一条测试用例的返回结果。 支持一些请求参数实时生成,如token等数据,从而减少数据失效的问题。 通过这些手段,提高测试用例的健壮性,让每一条自动化测试用例都能很好的完成测试任务,真正发挥出 一条测试用例的价值。
15 . Lego-美团接口自动化测试实践 - 美团技术团队 易用 简单 功能强大,但要人人会用。 非技术人员也要会用。 减少代码操作 让自动化开发人员注意力能更多的放在用例本身,而不是浪费在无关紧要的开发工作上面。 还要 配置能复用。 通用、易学。 一些数据能自动生成。 3.2 Lego接口自动化测试用例 说了这么多,那我们来看一下一条Lego接口测试用例的样子。 一条Lego自动用例执行顺序大概是如下图这样: 简单区分一下各个部分,可以看到:
16 . Lego-美团接口自动化测试实践 - 美团技术团队 那上面图中提到了两个名词: “参数化” “前后置动作” 下面会先对这两个名词做一个简单的介绍。 3.3 参数化 比如一个请求需要用到的参数。 { "sync": false, "cityId": 1, "source": 0, "userId": 1234, "productId": 00004321 } 这个例子中有个参数 "productId": 00004321 ,而由于测试的环境中,表单00004321很可能一些状态 已经发生了改变,甚至表单已经删除,导致接口请求的失败,那么这时候,就很适合对 "productId": 00004321 进行参数化,比如写成这样: { "sync": false, "cityId": 1, "source": 0, "userId": 1234, "productId": ${myProductId} } 所以对“参数化”简单的理解就是: 通过一些操作,将一个“值”替换掉测试用例里的一个“替代字符” ${myProductId} 的值可以通过配置获取到: Key-Value
17 . Lego-美团接口自动化测试实践 - 美团技术团队 配置 Value=00004321。 SQL获取 执行一个select语句来实时查询得到可用ID。 已有测试用例 某个接口接口测试用例的返回结果。 “参数化”实例 下面我们来看一个“参数化”的实例: (1) 首先我们在参数化维护页面中新建一个参数化, shopdealid 。 通过配置我们可以看到这个参数的值,是执行了一条SQL后,取用执行结果中 DealID 字段的值。 (2) 在用例中,将需要这个表单号的地方用${shopdealid}替代。
18 . Lego-美团接口自动化测试实践 - 美团技术团队 那在编写测试用例的时候,大家可以看一下这个放大的图片,在这里的ProductID的值并不是硬代码一个 固定的表单号,而是选择了刚才配置的参数化数据。 (3) 执行结果中,${shopdealid} 变为实时查询数据库的来的一个真实的表单号。 从结果中可以看到,我们的这个参数被替换成了一个有效的值,而这个值就是我们刚刚配置的那个SQL实 时查询而来的。 “参数化”的场景 多个测试用例使用同一个参数进行测试 如50条测试用例都使用同一个id作为参数进行测试,这时候我们需要变更这个id。 无参数化时: 需要修改50次,即每条测试用例中的id都得进行修改。 可能会有遗漏。 有参数化时: ID部分用 ${myID} 替代。 需要修改的话,在“参数化维护”页面中维护 ${myID}这条数据就可以。修改一次,所有使用${myID}的用例都配置完 成。 测试数据过期导致测试用例执行失败 如一条用例参数需要传入Token,但是Token会因为时间问题而导致过期,这时候用例就失败了。 无参数化时: 经常修改Token,或是写一段ID转Token的代码。 方法可能会重复编写。 多个团队之间可能实现方式也不同。 有参数化时:
19 . Lego-美团接口自动化测试实践 - 美团技术团队 使用参数化工具,Lego统一管理。 维护一个参数化 如: ${测试用Token} = id:123 。 数据库获取有效测试数据 参数中需要传入DealId作为参数,写死参数的话,如果这个DealId被修改引起失效,那这条测试用例就会 执行失败。 不使用Lego时: 测试环境中,一个订单时常会因为测试需要被修改数据,导致单号失效,最后导致自动化失败。 编写相关代码来做好数据准备工作。 在代码中编写读取数据库的方法获取某些内容。 在Lego上的方案: - 使用参数化,实时获取sql结果,查询出一条符合条件的dealId来实现。 - 使用参数 化,调用写好的“生成订单”接口用例实现,拿单号来实现。 - 前后置动作,插入一条满足条件的数据。 3.4 前后置动作 “前后置动作”的概念就比较好理解了: 在接口请求之前(或之后),执行一些操作 目前前后置动作支持6种类型: 数据库SQL执行 有时候在执行接口请求前,为了保证数据可用,可能需要在数据库中插入或删除一条信息,这时候就可以使用前 后置动作里的“执行SQL语句”类型,来编写在接口请求前(后)的 Insert 和 Delete 语句。 已有测试用例执行 比如当前测试用例的请求参数,需要使用另一条测试用例的返回结果,这时候就可以使用“执行测试用例”类型, 写上Lego上某条测试用例的ID编号,就可以在当前用例接口请求前(后)执行这条测试用例。 前后置动作中测试用例的返回结果可以用于当前用例的参数,对测试用例返回结果内容的获取上,也支持 JsonPath和正则表达式两种方式。 MQ消息发送 在接口请求前(后)发送MQ消息。 HTTP请求 等待时间 自定义的Java方法 如果上面的方法还满足不了需求,还可以根据自己的需要,编写自己的Java方法。 可以在Lego-Kit项目中,编写自己需要的Java方法,选择“执行Java方法”,通过反射实现自定义Java方法的执 行。 这里的SQL同时支持Select操作,这里其实也是做了一些小的设计,会将查询出来的全部的结果,放入到 这个全局Map中。 比如查询一条SQL得到下表中的结果:
20 . Lego-美团接口自动化测试实践 - 美团技术团队 id | name | age | number :–: | :–: | :–: | :–: | :–: 0 | 张三 | 18 | 1122 1 | 李四 | 30 | 3344 那我们可以使用下面左边的表达式,得到对应的结果: ${pre.name} —- 得到 “张三”å ${pre.age} —- 得到 18 ${pre.number} —- 得到 1122 也可以用: ${pre.name[0]} —- 得到 “张三” ${pre.age[0]} —- 得到 18 ${pre.number[0]} —- 得到 1122 ${pre.name[1]} —- 得到 “李四” ${pre.age[1]} —- 得到 30 ${pre.number[1]} —- 得到 3344 这样的设计,更加帮助在用例设计时,提供数据准备的操作。 “前后置动作”实例 (1) 首先我们在前后置维护页面中新建一个动作, 获取库存上限未卖光团单 。 这个配置也是可以支持在线调试的,在调试中,可以看到可以使用的参数化:
21 . Lego-美团接口自动化测试实践 - 美团技术团队 (2) 在测试用例中的前置动作,添加 获取库存上限未卖光团单 。 这样就可以在整个测试用例中,使用 ${pre.ProductID} ,来替换掉原有的数据信息。 (3) 最后请求接口,返回了执行成功 。 Q&A
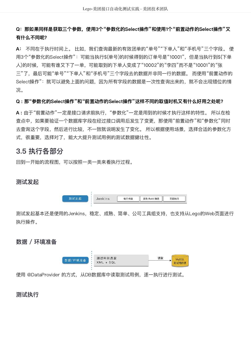
22 . Lego-美团接口自动化测试实践 - 美团技术团队 Q:那如果同样是获取三个参数,使用3个“参数化的Select操作”和使用1个“前置动作的Select操作”又 有什么不同呢? A: 不同在于执行时间上。 比如,我们查询最新的有效团单的“单号”“下单人”和“手机号”三个字段。 使 用3个“参数化的Select操作”:可能当执行${单号}的时候得到的订单号是“10001”,但是当执行到${下单 人}的时候,可能有谁又下了一单,可能取到的下单人变成了“10002”的“李四”而不是“10001”的“张 三”了,最后可能“单号”“下单人”和“手机号”三个字段去的数据并非同一行的数据。 而使用“前置动作的 Select操作”:就可以避免上面的问题,因为所有字段的数据是一次性查询出来的,就不会出现错位的情 况。 Q : 那“参数化的Select操作”和“前置动作的Select操作”这样不同的取值时机又有什么好用之处呢? A : 由于“前置动作”一定是接口请求前执行,“参数化”一定是用到的时候才执行这样的特性。 所以在检 查点中,如果要验证一个数据库字段在经过接口调用后发生了变更,那使用“前置动作”和“参数化”同时 去查询这个字段,然后进行比较,不一致就说明发生了变化。 所以根据使用场景,选择合适的参数化方 式,很重要,选择对了,能大大提升测试用例的测试数据健壮性。 3.5 执行各部分 回到一开始的流程图,可以按照一类一类来看执行过程。 测试发起 测试发起基本还是使用的Jenkins,稳定、成熟、简单、公司工具组支持,也支持从Lego的Web页面进行 执行操作。 数据 / 环境准备 使用 @DataProvider 的方式,从DB数据库中读取测试用例,逐一执行进行测试。 测试执行
23 . Lego-美团接口自动化测试实践 - 美团技术团队 在正式执行测试用例之前,会先进行一波参数替换的动作,在调用接口之后,还会执行一次参数替换动 作。 参数替换后会进行前置动作的执行,然后在调用接口之后还会执行测试后动作,最后执行后置动作。
24 . Lego-美团接口自动化测试实践 - 美团技术团队 接口请求这部分就没什么好说的了,就是通过接口请求的参数,请求对应的接口,拿到返回结果。 这里的话是为了方便通用,所以要求返回的结果都是使用的String类型。这样做最大的好处就是。比如说 我现在有一种新的接口类型需要接入。那只需要写一个方法能够请求到这个接口,并且拿到String类型的 返回结果,就可以很快将新的接口类型接入Lego测试平台进行接口测试。 检查点校验 检查点部分是一条自动化测试用例的精髓,一条自动化测试用例是否能真正的发挥它的测试功能,就是看 QA对这条测试用例的检查点编写是否做了良好设计。在Lego平台上,目前我拥有的检查点有6种不同的 类型。 异常检查点
25 . Lego-美团接口自动化测试实践 - 美团技术团队 当返回结果为异常时,则会报错。 但是有时候为了做异常测试,可以将这个检查点关掉。 不为空检查点 顾名思义,当出现”“、”[]“、”{}“、null 这样的的结果,都会报错。也可以根据自己用例的实际情 况关闭。 包含检查点 不包含检查点 “包含”和“不包含”检查点是将接口的返回结果作为一个String类型来看,检查所有返回内容中是 否“包含”或“不包含”指定的内容。 数据库参数检查点 顾名思义,不做过多的解释了。 JsonPath检查点 这是我在Lego上设计的最具有特色的一种检查点类型。 JsonPath的基本写法是: {JsonPath语法}==value JsonPath的语法和XPath的语法差不多,都是根据路径的方法找值。这里也是主要是针对返回结果为 JSON数据的结果,进行检查。 具体的JsonPath语法可以参考: https://github.com/json-path/JsonPath 说完了“JsonPath的语法”,现在说一下“JsonPath检查点的语法”,“JsonPath检查点的语法”是我自己 想的,主要针对以下几种数据类型进行校验: (1) 字符串类型结果检验 等于: == 不等于: !== 包含: = 不包含: != 例如: {$.[1].name}==aa :检查返回的JSON中第2个JSON的name字段是否等于aa。 {$..type}=='14' :检查返回的JSON中每一个JSON的name字段是否等于aa。 {$.[1].type}==14 && {$.[1].orderId}==106712 :一条用例中多个检查用&&连接。 {$..orderId}!==12 :检查返回的JSON中每个JSON的orderId字段是否不等于12。 {$..type}=1 :检查返回的JSON中每个JSON的type字段是否包含1。 {$.[1].type}!=chenyongda :检查返回的JSON中第2个JSON的type字段是否不包含chenyongda。 (2) 数值校验 等于: = 大于: > 大于等于: >= 小于: <
26 . Lego-美团接口自动化测试实践 - 美团技术团队 小于等于: <= 例如: {$.[0].value}<5:检查返回的JSON中第1个JSON的value字段的列表是否小于3。 {$.[1].value}>4:检查返回的JSON中第2个JSON的value字段的列表是否大于4。 (3) List结果检验 list长度: .length list包含: .contains(param) list成员: .get(index) 例如: {$..value}.length=3 :检查返回的JSON中每个JSON的value字段的列表是否等于3。 {$.[0].value}.length<5 :检查返回的JSON中第1个JSON的value字段的列表是否小于3。 {$.[1].value}.length>4 :检查返回的JSON中第2个JSON的value字段的列表是否大于4。 {$..value}.contains('222') :检查返回的JSON中每个JSON的value字段的列表是否包含222字符串。 {$.[0].value}.contains(1426867200000) :检查返回的JSON中第1个JSON的value字段的列表是否包含 1426867200000。 {$.[0].value}.get(0)=='222' :检查返回的JSON中第1个JSON的value字段的列表中第1个内容是否等于 222。 {$..value}.get(2)='22' :检查返回的JSON中每个JSON的value字段的列表中第3个内容是否包含22。 (4) 时间类型处理 时间戳转日期时间字符串: .todate 例如: {$..beginDate}.todate==20151231 23:59:59 :检查返回的JSON中beginDate这个时间戳转换成日期 后是否等于2015-12-31 23:59:59。 当JsonPath返回的结果是列表的形式时 检查点 检查点等号左边 期望值 验证效果 {$.value}==“good” [‘good’, ‘good’, “good” 作为4个检查点,会拿列表里的每个对象逐一和“期望 ‘bad’, ‘good’] 值”进行检验,每一次对比都是一个独立的检查点。 {$.value}== [‘good’, ‘good’, [“good”] 作为1个检查点,作为一个整体做全量比对。 [“good”] ‘bad’, ‘good’] {$.value}==[‘a’, ‘b’] [[‘a’, ‘b’],[‘a’, [‘a’, ‘b’] 作为3个检查点,道理和1一样,列表中的数据分别和期望 ‘b’],[‘a’, ‘b’, ‘c’]] 值做比较。 除此之外,还有非常多的花样玩法
27 . Lego-美团接口自动化测试实践 - 美团技术团队 JsonPath中的检查支持“参数化”和“前后置动作”,所以会看到很多如: {$.param}=‘${param}’ && {$.param}==${pre.param} 这样的检查点: “参数化”和“前后置动作”也支持递归配置,这些都是为了能够让接口自动化测试用例写的更加灵活好 用。 测试结果 使用ReportNG可以打印出很漂亮的报告。 报告会自定义一些高亮等展示方式,只需要在ReportNG使用前加上下面的语句,就可以支持“输出逃 逸”,可使用HTML标签自定义输出样式。 System.setProperty("org.uncommons.reportng.escape-output", "false"); 后期优化 当使用Jenkins执行后,通过Jenkins API 、和Base包中的一些方法,定时获取测试结果,落数据库,提 供生成统计图表用。 四、网站功能 4.1 站点开发 既然打算做工具平台了,就得设计方方面面,可惜人手和时间上的不足,只能我一人利用下班时间进行开 发。也算是担任了Lego平台的产品、后端开发、前端开发、运维和测试等各种角色。 Jenkins+TestNG+ReportNG+我自己开发的基本接口自动化测试Base jar包,基本上没什么太大难度。 但是站点这块,在来美团之前,还真没开发过这样的工具平台,这个算是我的第一个带Web界面的工 具。边Google边做,没想到不久还真的架起来了一个简易版本。 使用 Servlet + Jsp 进行开发,前端框架使用Bootstrap,前端数据使用jstl,数据库使用MySQL,服务器 使用的公司的一台Beta环境Docker虚拟机,域名是申请的公司内网域名,并开通北京上海两侧内网访问 权限。 功能上基本都是要满足的,界面上,虽然做不到惊艳吧,但是绝对不能丑,功能满足,但是长得一副80 年代的界面,我自己都会嫌弃去使用它,所以界面上我还是花了一些时间去调整和设计。熟练以后就快多
28 . Lego-美团接口自动化测试实践 - 美团技术团队 了。 4.2 整体组成 目前Lego由五个不同的项目组成,分别是“测试脚本”、“Lego-web页面项目”、“用于执行接口测试的 base包”、“小工具集合Lego-kit”和“lego-job”,通过上图可以看出各项目间的依赖关系。 细化各个项目的功能,就是下图: 简单来说,网站部分和脚本是分离的,中间的纽带是数据库。所以,没有网站,脚本执行一点问题也没 有;同样的,网站的操作,和脚本也没有关系。 4.3 使用-日常维护 Step 1
29 . Lego-美团接口自动化测试实践 - 美团技术团队 每天上班来会收到这样的测试邮件,通过邮件能知道昨晚执行的情况。如果有报错,可以点击“详细报告 链接”,跳转到在线报告。 Step 2 在现报告可以直接看到执行报错的信息,然后点击“LEGO维护传送门”,可以跳转到Lego站点上,进行 用例维护。 Step 3 跳转到站点上以后,可以直接展示出该条测试用例的所有信息。定位,维护、保存,维护用例,可以点 击“执行”查看维护后的执行结果,维护好后“保存”即可。 仅仅3步,1~2分钟即可完成对一条执行失败的用例进行定位、调试和维护动作。 4.4 用例编辑

























































































