- 快召唤伙伴们来围观吧
- 微博 QQ QQ空间 贴吧
- 文档嵌入链接
- 复制
- 微信扫一扫分享
- 已成功复制到剪贴板
STM8S103中文资料
展开查看详情
1 . 数据手册 STM8S103K3STM8S103F3 STM8S103F2 基础型系列,16MHz STM8S 8位单片机,多达8K字节Flash 集成数据EEPROM,10位ADC,3个定时器,UART,SPI,I²C 芯片特点 内核 高级STM8内核,具有3级流水线的哈佛 结构 扩展指令集 存储器 程序存储器:8K字节Flash;10K次擦写 后在55°C环境下数据可保存20年 16位通用定时器,带有3个捕获/比较通 数据存储器:640字节真正的数据 道(IC、OC 或 PWM) EEPROM;可达30万次擦写 带有8位预分频器的8位基本定时器 RAM:1K字节 自动唤醒定时器 时钟、复位和电源管理 2个看门狗定时器:窗口看门狗和独立看 2.95到5.5V工作电压 门狗 灵活的时钟控制,4个主时钟源 通信接口 – 低功率晶体振荡器 带有同步时钟输出的UART ,智能卡, – 外部时钟输入 红外IrDA,LIN主模式接口 – 用户可调整的内部16MHz RC SPI接口最高到8Mbit/s – 内部低功耗128kHz RC I2C接口最高到400Kbit/s 带有时钟监控的时钟安全保障系统 电源管理: 模数转换器 – 低功耗模式(等待、活跃停机、停机) 10位,±1LSB的ADC,最多有5路通 – 外设的时钟可单独关闭 道,扫描模式和模拟看门狗功能 永远打开的低功耗上电和掉电复位 I/O端口 中断管理 32脚封装芯片上最多有28个I/O,包括 带有32个中断的嵌套中断控制器 21个高吸收电流输出 6个外部中断向量,最多27个外部中断 非常强健的I/O设计,对倒灌电流有非常 强的承受能力 定时器 高级控制定时器:16位,4个捕获/比较 开发支持 通道,3个互补输出,死区控制和灵活的 单线接口模块(SWIM)和调试模块(DM), 同步 可以方便地进行在线编程和非侵入式调 试 本文档英文原文下载地址: http://www.st.com/stonline/products/literature/ds/15441.pdf 参照2009年6月 STM8S103x 数据手册英文第3版 本译文仅供参考,如有翻译错误,请以英文原稿为准。请读者随时注意在ST网站下载更新版本
2 .目录 STM8S103xx数据手册 目录 1 简介...........................................................................................................................4 2 详细描述 ...................................................................................................................5 3 模块框图 ...................................................................................................................6 4 产品概述 ...................................................................................................................7 4.1 STM8的中央处理单元 .........................................................................................................7 4.2 单线接口模块(SWIM)和调试模块(DM) ................................................................................7 4.3 中断控制器 ..........................................................................................................................8 4.4 Flash程序存储器和数据EEPROM存储器 ............................................................................8 4.5 时钟控制器 ..........................................................................................................................9 4.6 电源管理............................................................................................................................10 4.7 看门狗定时器 ....................................................................................................................10 4.8 自动唤醒计数器.................................................................................................................10 4.9 蜂鸣器 ...............................................................................................................................11 4.10 TIM1 — 16位高级控制定时器............................................................................................11 4.11 TIM2 — 16位通用定时器...................................................................................................11 4.12 TIM4 — 8位基本定时器.....................................................................................................11 4.13 模数转换器(ADC1) ............................................................................................................11 4.14 通信接口............................................................................................................................12 4.14.1 UART1 .......................................................................................................................12 4.14.2 SPI .............................................................................................................................12 4.14.3 I2C..............................................................................................................................13 5 引脚及其描述 ..........................................................................................................14 5.1 备选功能重映射.................................................................................................................18 6 存储器和寄存器映像................................................................................................19 6.1 存储器映像 ........................................................................................................................19 6.2 寄存器映像 ........................................................................................................................20 7 中断向量映像 ..........................................................................................................27 8 选项字节 .................................................................................................................28 9 特有ID .....................................................................................................................31 10 电气特性 .................................................................................................................32 10.1 参数条件............................................................................................................................32 10.1.1 最小和最大值 .............................................................................................................32 10.1.2 典型数值 ....................................................................................................................32 10.1.3 典型曲线 ....................................................................................................................32 10.1.4 负载电容 ....................................................................................................................32 10.1.5 引脚输入电压 .............................................................................................................32 10.2 绝对最大额定值.................................................................................................................33 10.3 工作条件............................................................................................................................34 10.3.1 VCAP外部电容...........................................................................................................35 10.3.2 供电电流特性 .............................................................................................................35 10.3.3 外部时钟源和时间特性 ...............................................................................................40 10.3.4 内部时钟源和时间特性 ...............................................................................................42 10.3.5 存储器特性.................................................................................................................44 10.3.6 I/O端口管脚特性 ........................................................................................................44 10.3.7 复位管脚特性 .............................................................................................................49 10.3.8 串行外设接口(SPI) .....................................................................................................51 10.3.9 I2C接口特性 ...............................................................................................................53 参照2009年6月 STM8S103x 数据手册英文第3版 本译文仅供参考,如有翻译错误,请以英文原稿为准。请读者随时注意在ST网站下载更新版本
3 .目录 STM8S103xx数据手册 10.3.10 10位ADC特性 ............................................................................................................53 10.3.11 EMC特性....................................................................................................................55 11 封装特性 .................................................................................................................58 11.1 封装机械数据 ....................................................................................................................58 11.1.1 LQFP封装尺寸 ...........................................................................................................58 11.1.2 QFN封装机械数据......................................................................................................59 11.1.3 TSSOP 封装机械数据 ................................................................................................60 11.1.4 UFQFPN 封装............................................................................................................61 11.2 热特性 ...............................................................................................................................62 11.2.1 参考文档 ....................................................................................................................63 11.2.2 选择产品的温度范围...................................................................................................63 12 订购信息 .................................................................................................................64 13 STM8 开发工具 (本章从略) .....................................................................................65 13.1 仿真和在线调试工具..........................................................................................................65 13.2 软件工具............................................................................................................................65 13.2.1 STM8工具套件...........................................................................................................65 13.2.2 C和汇编工具 ..............................................................................................................65 13.2.3 编程工具 ....................................................................................................................65 14 (英文)版本修改记录.................................................................................................66 参照2009年6月 STM8S103x 数据手册英文第3版 本译文仅供参考,如有翻译错误,请以英文原稿为准。请读者随时注意在ST网站下载更新版本
4 .简介 STM8S103xx数据手册 1 简介 这本数据手册描述了STM8S103xx基础型系列单片机的特点、引脚分配、电气特性、机械特性 和订购信息。 ● 如果需要关于STM8S单片机存储器、寄存器和外设等的详细信息,请参考STM8S系列单 片机参考手册(RM0016)。 ● 如果需要关于内部Flash存储器的编程、擦除和保护的信息,请参考STM8S闪存编程手册 (PM0051)。 ● 如果需要关于调试和SWIM(single wire interface module单线接口模块),请参考STM8 SWIM通信协议和调试模块用户手册(UM0470)。 ● 如果需要关于STM8内核的信息,请参考STM8 CPU编程手册(PM0044)。 参照2009年6月 STM8S103x 数据手册英文第3版 本译文仅供参考,如有翻译错误,请以英文原稿为准。请读者随时注意在ST网站下载更新版本
5 .详细描述 STM8S103xx数据手册 2 详细描述 STM8S103xx基础型系列8位单片机提供容量为8K字节的Flash程序存储器,集成真正的数据 EEPROM。在STM8S微控制器系列的参考手册(RM0016)中,被归为低密度系列。 STM8S103xx基础型系列所有的单片机具有以下性能: ● 更低的系统成本 ─ 内部集成真正的 EEPROM 数据存储器,可以达到 30 万次的擦写周期 ─ 高度集成了内部时钟震荡器、看门狗和掉电复位功能 ● 高性能和高可靠性 ─ 16MHz CPU 时钟频率 ─ 强大的 I/O 功能,拥有分立时钟源的独立看门狗 ─ 时钟安全系统 ● 完善的文档和多种开发工具选择 ● 最新技术打造的高水平内核和外设 表1 STM8S103xx基础型系列产品特点 定时 定 高 外 A/ 器输 时 吸 数据 部 D 低密度 入捕 器 收 EEPRO 引 GPIO 中 转 Flash程 RAM 芯片型号 获/输 互 电 M存储 外设 脚 数目 断 换 序存储器 (字节) 出比 补 流 器 引 通 (字节) 较通 输 道 I/ (字节) 脚 道 出 O 高级控制定时器(TIM1) STM8S103K3 32 28 27 7 3 4 21 8K 640 (1) 1K SPI,I2C,UART 低 (1) 窗口看门狗,独立看门狗 STM8S103F3 20 16 16 7 0 5 12 密 8K 640 1K ADC STM8S103F2 20 16 16 7 0 5 12 度 4K 640(1) 1K PWM定时器(TIM2) 8位定时器(TIM4) 1. 无RWW(写入的同时读)功能 参照2009年6月 STM8S103x 数据手册英文第3版 本译文仅供参考,如有翻译错误,请以英文原稿为准。请读者随时注意在ST网站下载更新版本
6 .模块框图 STM8S103xx数据手册 3 模块框图 图1 模块框图 参照2009年6月 STM8S103x 数据手册英文第3版 本译文仅供参考,如有翻译错误,请以英文原稿为准。请读者随时注意在ST网站下载更新版本
7 .产品概述 STM8S103xx数据手册 4 产品概述 本节将要描述的是STM8S103x基础型系列芯片的功能模块和外设的基本特点。 如果需要更详细的信息请参考相应的产品系列参考手册(RM0016)。 4.1 STM8的中央处理单元 8位的STM8内核在设计时考虑了代码的效率和性能。 它的6个内部寄存器都可以在执行程序中直接寻址。共有包括间接变址寻址和相对寻址在内的20 种寻址模式和80条指令。 结构和寄存器 ● 哈佛结构 ● 3级流水线 ● 32位宽程序存储器总线 — 对于大多数指令可进行单周期取指 ● 两个16位寻址寄存器: X寄存器和Y寄存器 — 允许带有偏移的和不带偏移的变址寻址模式 和读—修改—写式的数据操作 ● 8位累加器 ● 24位程序指针 — 16M字节线性地址空间 ● 16位堆栈指针 — 可以访问64K字节深度堆栈 ● 8位状态寄存器 — 可根据上条指令的结果产生7个状态标志位 寻址 ● 20种寻址模式 ● 用于地址空间内任何位置上的查询数据表的变址寻址方式 ● 用于局部变量和参数传递的堆栈指针相对寻址模式 指令集 ● 80条指令,指令的平均长度为2字节 ● 标准的数据传送和逻辑/算术运算功能 ● 8位乘8位的乘法指令 ● 16位除8位和16位除16位除法指令 ● 位操作指令 ● 可通过对堆栈的直接访问实现堆栈和累加器之间的数据直接传送(push/pop) ● 可使用X和Y寄存器传送数据或者在存储器之间直接传送数据 4.2 单线接口模块(SWIM)和调试模块(DM) 单线接口模块和调试模块允许非侵入式、实时的在线调试和快速的存储器编程。 SWIM 通过单线接口模块可以直接访问调试模块和对存储器编程。这个接口在设备运行的所有模式下 都有效。最大的数据传输速率为145字节/毫秒。 调试模块 非侵入式调试模块近似于一个全功能的仿真器,通过影子寄存器可以实时地观测到存储器、外 设和CPU的运行情况。 ● 实时地对RAM和外设寄存器进行读写 ● 通过暂停CPU可以对所有资源进行读写操作 ● 可以对所有程序存储器指令设置断点(软件断点) 参照2009年6月 STM8S103x 数据手册英文第3版 本译文仅供参考,如有翻译错误,请以英文原稿为准。请读者随时注意在ST网站下载更新版本
8 .产品概述 STM8S103xx数据手册 ● 2个高级断点,23种预定义的配置 4.3 中断控制器 ● 带有3级软件优先级设定的嵌套中断 ● 带有硬件优先级的32个中断向量 ● 包括TLI中断在内的,最多27个外部中断分布在6个中断向量上 ● 陷阱(Trap)和复位中断 4.4 Flash程序存储器和数据EEPROM存储器 ● 8K字节的单电压闪存程序存储器 ● 640字节的真正的数据EEPROM ● 用户选项字节区 写保护(WP) 为了避免由于软件故障导致的对闪存程序存储器和数据EERPOM的意外擦写,芯片提供了写保 护功能。 写保护分为两个等级。第一级写保护叫做MASS(Memory Access Security System,存储器操作 安全保障系统)。MASS始终有效并保护主要的闪存程序存储器,数据EEPROM和选项设置字 节。 如果需要执行IAP(In-Application Programming,在线编程),可以向控制寄存器中写入MASS关 键字序列去掉写保护,然后应用程序就可以向数据EEPROM写入数据,或者修改主程序存储器 或者设复用项设置字节。 为了进一步保护一些特殊的UBC(User boot code,用户启动代码)存储器区域,可以打开二级保 护。参考图2。 在ICP模式下,可以通过设置UBC选项字节,按页增减UBC区域的大小,一页为512个字节。这 将程序存储器分成了两部分: ● 主程序存储器:最多至8K字节减去UBC区域的大小 ● 用户指定的启动代码(UBC):可配置最高至8K字节 在线编程时UBC区域仍然保持写保护。也就是说,MASS关键字不能解锁UBC区域。这保护了 用来存储启动程序,特殊的代码库,复位和中断向量,复位、IAP和通信程序的存储器区域。 参照2009年6月 STM8S103x 数据手册英文第3版 本译文仅供参考,如有翻译错误,请以英文原稿为准。请读者随时注意在ST网站下载更新版本
9 .产品概述 STM8S103xx数据手册 图2 Flash存储器结构 读出保护(ROP) 读出保护功能阻止在ICP模式(和调试模式)下对Flash程序存储器和数据EEPROM存储器的读写 操作。一旦读保护功能使能后,任何尝试改变其状态的操作都会将程序和数据存储器全部擦 除。尽管没有保护被认为是完全不可破解的,这个功能还是为通用的单片机提供了一个非常高 等级的保护措施。 4.5 时钟控制器 时钟控制器将来自不同振荡器的系统时钟(fMASTER)连接到内核和外设,它也为低功耗模式管理时 钟的选通,并确保时钟的可靠性。 特点: ● 时钟分频:为了在速度和电流消耗之间找到一个最佳的平衡点,可以通过一个可编程的预 分频器来调整CPU和外设的时钟频率。 ● 安全的时钟切换:通过一个配置寄存器,可以在运行的时候安全地切换时钟源。新的时钟 源准备好之前时钟信号不会被切换。这个设计能够保证无故障地切换时钟。 ● 时钟管理:为了减少功耗,时钟控制器可以关闭内核、每个外设或存储器的时钟。 ● 主时钟源:4个不同的时钟源可用来驱动主时钟 ─ 1~16MHz 高速外部晶振(HSE) ─ 最高至 16MHz 的高速外部时钟(HSE) ─ 16MHz 高速内部 RC 振荡器(HSI) ─ 128kHz 低速内部 RC(LSI) ● 启动时钟:复位之后,单片机默认运行在内部2MHz时钟下(HSI/8)。一旦代码开始运行, 应用程序就可以更改预分频比例和时钟源。 ● 时钟安全系统(CSS): 这个功能可以用软件打开。一旦HSE时钟失效,CSS可以自动地将 主时钟切换到内部RC(16MHz/8),并且可以选择产生一个中断。 ● 可配置的主时钟输出(CCO):应用程序可以控制输出一个外部时钟。 参照2009年6月 STM8S103x 数据手册英文第3版 本译文仅供参考,如有翻译错误,请以英文原稿为准。请读者随时注意在ST网站下载更新版本
10 .产品概述 STM8S103xx数据手册 表2 CLK_PCKENR1/2寄存器中的外设时钟控制位 控制位 外设 控制位 外设 控制位 外设 控制位 外设 PCKEN17 TIM1 PCKEN13 UART1 PCKEN27 保留 PCKEN23 ADC PCKEN16 TIM2 PCKEN12 保留 PCKEN26 保留 PCKEN22 AWU PCKEN15 TIM3 PCKEN11 SPI PCKEN25 保留 PCKEN21 保留 2 PCKEN14 TIM4 PCKEN10 IC PCKEN24 保留 PCKEN20 保留 4.6 电源管理 为实现有效的电源管理,应用程序可以进入四种不同的低功耗模式。用户可以选择任意模式, 在最低的功耗、最快的启动和可用的唤醒源之间达到最佳的平衡。 ● 等待模式(Wait):在此模式下,CPU停止工作,但是外设仍在运行。可以用内部中断、外 部中断、或复位来唤醒。 ● 开启调压器的活跃停机模式:在此模式下,CPU和外设时钟停止工作。自动唤醒单元 (AWU)按照设定好的间隔时间产生内部唤醒。主电压调压器保持供电,所以电流的消耗比 调压器关闭的主动暂停模式大,但是唤醒时间更短。可用内部AWU中断,外部中断或者复 位来唤醒。 ● 调压器关闭的活跃停机模式:此模式除了主电压调压器断电以外,其它皆与调压器开启的 主动暂停模式相同,所以唤醒时间较长。 ● 停机模式:此模式下单片机的功耗最低,CPU和外设的时钟都被关闭,主电压调压器断 电。可用外部事件或中断唤醒。 4.7 看门狗定时器 看门狗系统基于两个独立的定时器来为应用提供最可靠的安全保障。 WDG(看门狗)定时器可用选项设置字节或软件来激活。一旦激活,除非复位,用户程序不能够 关闭看门狗。 窗口看门狗定时器 窗口看门狗用来监测导致应用程序跳出了正常的执行顺序的软件错误,这种错误通常是外部的 干扰或者没有考虑到的逻辑条件产生的。 窗口功能用来调整看门狗的状态使其与应用程序达到完美的结合。 应用软件必须在超时之前的限定时间窗口内刷新计数器。 在下面两种情况下会产生复位: 1. 超时:在16MHz CPU时钟下超时时间可以在75μs到64ms之间进行调整。 2. 在窗口之外刷新:在递减计数器的值小于窗口寄存器存储的值之前,计数器就被刷新。 独立看门狗(IWDG)定时器 独立看门狗外设用来解决硬件或软件故障导致的处理器失效。 定时器使用128kHz LSI内部RC时钟源,因此即使CPU时钟失效它仍然能够保持工作。 IWDG的时基范围从60μs到1s之间。 4.8 自动唤醒计数器 ● 用来从活跃停机模式自动唤醒。 ● 时钟源:内部128kHz低频RC振荡器或外部时钟。 ● 用于校准时,LSI 时钟可以从内部连接到TIM1的输入捕获通道1。 参照2009年6月 STM8S103x 数据手册英文第3版 本译文仅供参考,如有翻译错误,请以英文原稿为准。请读者随时注意在ST网站下载更新版本
11 .产品概述 STM8S103xx数据手册 4.9 蜂鸣器 蜂鸣器功能通过BEEP引脚输出信号来产生声音。这个信号可在1、2或者4kHz中选择。 4.10 TIM1 — 16位高级控制定时器 这是一个为宽范围控制应用而设计的高端定时器,带有互补输出、死区控制和中心对齐的PWM 功能,这个领域的应用包括马达控制、照明和半桥驱动等。 ● 带有16位预分频的16位递增、递减和双向(递增/递减)自动重载计数器 ● 4个独立的捕获/比较通道(CAPCOM),可配置成输入捕获,输出比较,PWM产生(边沿或 中心对齐模式)和单脉冲模式输出 ● 使用外部信号控制定时器的同步模块 ● 强制定时器输出进入预定状态的刹车输入 ● 死区时间可调的3个互补输出 ● 编码器模式 ● 中断源:3个输入捕获/输出比较,1个溢出/更新,1个刹车 4.11 TIM2 — 16位通用定时器 ● 16位向上计数和自动装载计数器 ● 15位的预分频器,分频系数可调整为1~32768之间的2次幂数值 ● 带有3个独立可配置的捕获/比较通道 ● PWM模式 ● 中断源:3个输入捕获/输出比较,1个溢出/更新 4.12 TIM4 — 8位基本定时器 ● 8位自动装载可调整的预分频器,比例可选为1~128之间2次幂数值 ● 时钟源:CPU时钟 ● 中断源:1个溢出/更新 表3 定时器特点 计数 计数 CAPCOM 互补 外部 定时器 定时器 预分频 器(位) 模式 通道 输出 触发 同步/链 TIM1 16 1~65536之间任意整数 向上/向下 4 3 有 TIM2 16 1~32768间任意2的幂次 向上 3 0 无 无 TIM4 8 1~128间任意2的幂次 向上 0 0 无 4.13 模数转换器(ADC1) ● STM8S103xx系列基础型产品包括一个10位连续渐近式模数转换器(ADC1),提供多达5个 外部输入和1个内部输入的多路复用通道,主要特点如下: ─ 输入电压范围:0~VDD ─ 转换时间:14 个时钟周期 ─ 单次和连续的以及带缓冲的连续转换模式 ─ 缓冲区大小:n x 10 位 (n=输入通道数) ─ 对一系列的通道进行单次或连续的扫描 ─ 带可编程上限或者下限的模拟看门狗 ─ 模拟看门狗中断 ─ 外部触发输入 ─ 可用 TIM1 定时器触发信号(TRGO)触发 ─ 转换结束(EOC)中断 参照2009年6月 STM8S103x 数据手册英文第3版 本译文仅供参考,如有翻译错误,请以英文原稿为准。请读者随时注意在ST网站下载更新版本
12 .产品概述 STM8S103xx数据手册 4.14 通信接口 芯片带有以下接口: ● UART1: ─ 全功能 UART,同步模式,SPI 主模式,智能卡模式,IrDA 模式,单线模式,LIN2.1 主 模式 ● SPI — 全双工和半双工,8M位/秒 ● I²C — 最高至400K位/秒 4.14.1 UART1 主要特点 ● 1M位/秒全双工SCI ● 模拟SPI ● 高精度波特率发生器 ● 智能卡模拟 ● IrDA SIR编码解码 ● LIN主模式 ● 单线半双工模式 异步通信(UART模式) ● 全双工通信 — NRZ标准模式 ● 可达1Mbits/s(fCPU/16)的可编程发送接收波特率,不管输入频率如何皆可兼容任何标准波 特率 ● 发送和接收使能位可单独设置 ● 2个接收唤醒模式: ─ 地址位(MSB) ─ 总线空闲(中断) ● 可产生中断的发送错误检测 ● 奇偶校验控制 同步通信 ● 全双工同步传输 ● SPI主操作 ● 8位数据通信 ● 最大速度:在16MHz(fCPU/16)时为1M位/秒 LIN主模式 ● 发送:产生13位同步中断帧 ● 接收:检测11位中断帧 4.14.2 SPI ● 最大速率:8M位/秒(fMASTER/2)无论主设备或从设备 ● 全双工同步传输 ● 带有一根双向数据线的两线单工同步传输 ● 主或从操作 — 可用硬件或软件选择 ● CRC计算 ● 1个字节的发送或接收缓冲器 参照2009年6月 STM8S103x 数据手册英文第3版 本译文仅供参考,如有翻译错误,请以英文原稿为准。请读者随时注意在ST网站下载更新版本
13 .产品概述 STM8S103xx数据手册 ● 从/主选择引脚 4.14.3 I2C ● I2C主设备特点: ─ 时钟产生 ─ 开始和停止位产生 ● I2C从设备特点: ─ 可编程的 I2C 地址检测 ─ 停止位检测 ● 可产生和检测7位/10位寻址和广播寻址 ● 提供不同的通信速率: ─ 标准速率(最高至 100kHz) ─ 高速(最高至 400kHz) 参照2009年6月 STM8S103x 数据手册英文第3版 本译文仅供参考,如有翻译错误,请以英文原稿为准。请读者随时注意在ST网站下载更新版本
14 .引脚及其描述 STM8S103xx数据手册 5 引脚及其描述 图3 STM8S103K VQFN32/LQFP32引脚 1.(HS)high sink capability高吸收电流。 2.(T)真正的开漏输出(没有P-buffer和连接到VDD的保护二极管)。 3.[ ]复用功能重映射选项(如果相同的复用功能显示两次,用户也只能选择其中的一个,并不是其中一个是另一 个的备份)。 表4 符号和缩写说明 类型 I = 输入,O = 输出,S = 供电引脚 电平 输入 CM = CMOS 输出 HS = High sink 高吸收电流 输出速率 O1 = 慢速(最高到2MHz) O2 = 快速(最高到10MHz) O3 = 可配置成快速或慢速,复位后默认为慢速 O4 = 可配置成快速或慢速,复位后默认为快速 端口和控制配置 输入 float = 浮置,wpu = 弱上拉 输出 T = 真正的开漏结构,OD = 开漏结构,PP = 推挽 复位状态用加粗字体表示 参照2009年6月 STM8S103x 数据手册英文第3版 本译文仅供参考,如有翻译错误,请以英文原稿为准。请读者随时注意在ST网站下载更新版本
15 .引脚及其描述 STM8S103xx数据手册 表5 VFQFPN32/LQFP32引脚说明 输入 输出 映射后的 管脚 主功能 默认的 管脚名称 类型 弱 外部 高 备选功能 编号 浮空 速度 OD PP (复位后) 复用功能 上拉 中断 吸收 [设置选项] 1 NRST I/O X 复位(Reset) (2) 2 PA1/OSCIN I/O X X X O1 X X 端口A1 晶振输入 3 PA2/OSCOUT I/O X X X O1 X X 端口A2 晶振输出 4 VSS S 数字地 5 VCAP S 1.8V调压器电容 6 VDD S 数字部分供电 PA3/TIM2_CH3 SPI主/从选择 7 I/O X X X HS O3 X X 端口A3 定时器2通道3 [SPI_NSS] [AFR1] 8 PF4 I/O X X O1 X X 端口F4 9 PB7 I/O X X X O1 X X 端口B7 10 PB6 I/O X X X O1 X X 端口B6 (3) 11 PB5/I2C_SDA I/O X X O1 T 端口B5 I2C数据 (3) 12 PB4/I2C_SCL I/O X X O1 T 端口B4 I2C时钟 PB3/AIN3/ 模拟输入3/ 13 I/O X X X HS O3 X X 端口B3 TIM1_ETR 定时器1外部触发 模拟输入2/ PB2/AIN2/ 14 I/O X X X HS O3 X X 端口B2 定时器1通道3反相 TIM1_CH3N 输出 模拟输入1/ PB1/AIN1/ 15 I/O X X X HS O3 X X 端口B1 定时器1通道2反相 TIM1_CH2N 输出 模拟输入0/ PB0/AIN0/ 16 I/O X X X HS O3 X X 端口B0 定时器1通道1反相 TIM1_CH1N 输出 17 PE5/SPI_NSS I/O X X X HS O3 X X 端口E5 SPI主/从选择 PC1/TIM1_CH1/ 定时器1-通道1 18 I/O X X X HS O3 X X 端口C1 UART1_CK UART1时钟 19 PC2/TIM1_CH2 I/O X X X HS O3 X X 端口C2 定时器1-通道2 20 PC3/TIM1_CH3 I/O X X X HS O3 X X 端口C3 定时器1-通道3 PC4/TIM1_CH4/ 定时器1-通道4/ 21 I/O X X X HS O3 X X 端口C4 CLK_CCO 配置时钟输出 22 PC5/SPI_SCK I/O X X X HS O3 X X 端口C5 SPI时钟 23 PC6/SPI_MOSI I/O X X X HS O3 X X 端口C6 SPI主出/从入 24 PC7/SPI_MISO I/O X X X HS O3 X X 端口C7 SPI主入/从出 PD0/TIM1_BKIN 配置时钟输出 25 I/O X X X HS O3 X X 端口D0 定时器1-刹车输入 [CLK_CCO] [AFR5] 26 PD1/SWIM I/O X X X HS O4 X X 端口D1 SWIM数据接口 定时器2通道3 27 PD2/[TIM2_CH3] I/O X X X HS O3 X X 端口D2 晶振输出 [AFR1] PD3/TIM2_CH2/ 定时器2通道2/ 28 I/O X X X HS O3 X X 端口D3 ADC_ETR ADC外部触发 PD4/TIM2_CH1/ 定时器2通道1/ 29 I/O X X X HS O3 X X 端口D4 BEEP 蜂鸣器输出 30 PD5/UART1_TX I/O X X X HS O3 X X 端口D5 UART1数据发送 31 PD6/UART1_RX I/O X X X HS O3 X X 端口D6 UART1数据接收 PD7/TL1 定时器1通道4 32 I/O X X X HS O3 X X 端口D7 最高级中断 [TIM1_CH4] [AFR6] 参照2009年6月 STM8S103x 数据手册英文第3版 本译文仅供参考,如有翻译错误,请以英文原稿为准。请读者随时注意在ST网站下载更新版本
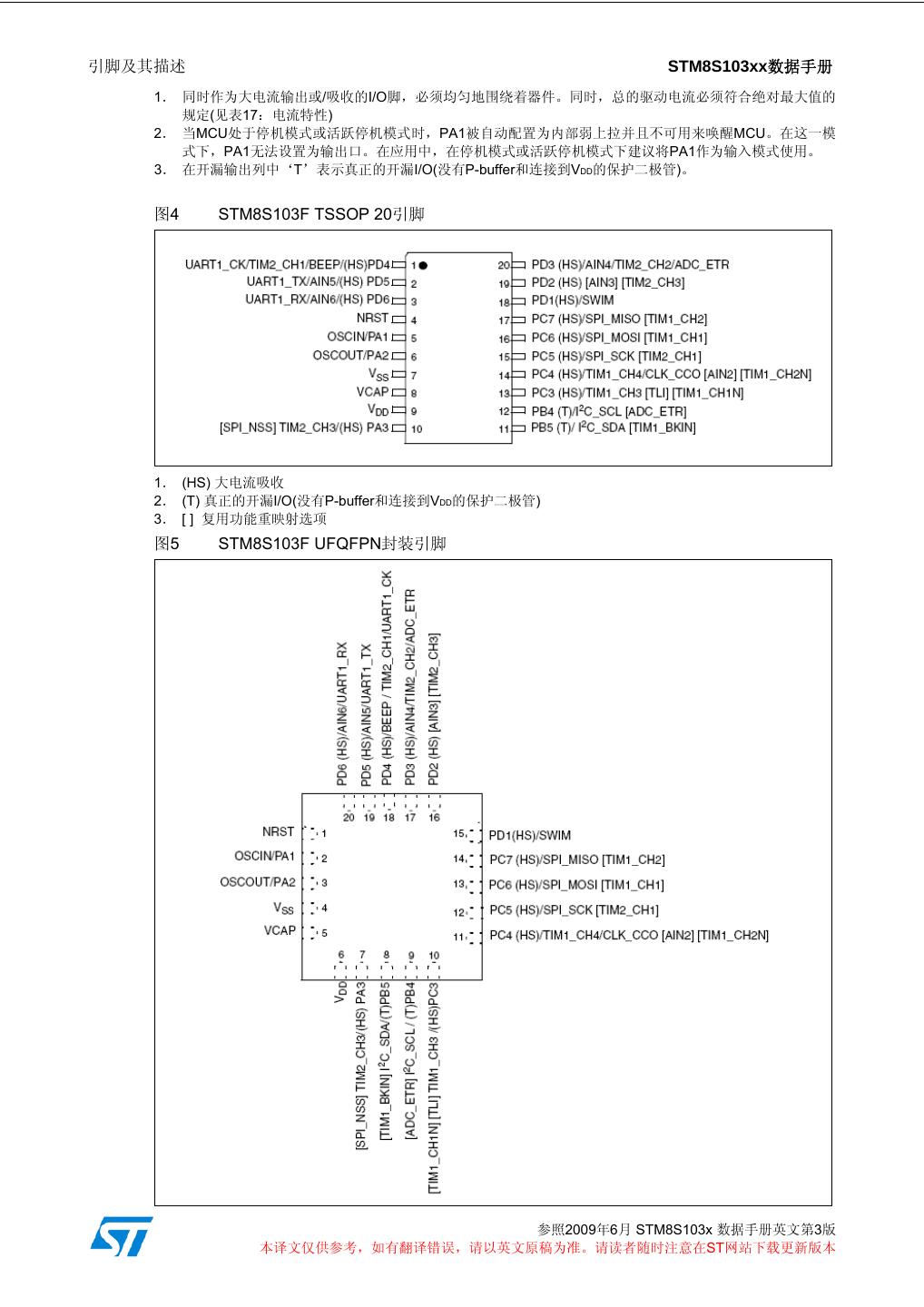
16 .引脚及其描述 STM8S103xx数据手册 1. 同时作为大电流输出或/吸收的I/O脚,必须均匀地围绕着器件。同时,总的驱动电流必须符合绝对最大值的 规定(见表17:电流特性) 2. 当MCU处于停机模式或活跃停机模式时,PA1被自动配置为内部弱上拉并且不可用来唤醒MCU。在这一模 式下,PA1无法设置为输出口。在应用中,在停机模式或活跃停机模式下建议将PA1作为输入模式使用。 3. 在开漏输出列中‘T’表示真正的开漏I/O(没有P-buffer和连接到VDD的保护二极管)。 图4 STM8S103F TSSOP 20引脚 1. (HS) 大电流吸收 2. (T) 真正的开漏I/O(没有P-buffer和连接到VDD的保护二极管) 3. [ ] 复用功能重映射选项 图5 STM8S103F UFQFPN封装引脚 参照2009年6月 STM8S103x 数据手册英文第3版 本译文仅供参考,如有翻译错误,请以英文原稿为准。请读者随时注意在ST网站下载更新版本
17 .引脚及其描述 STM8S103xx数据手册 1. (HS) 大电流吸收 2. (T) 真正的开漏I/O(没有P-buffer和连接到VDD的保护二极管) 3. [ ] 复用功能重映射选项 表6 STM8S103F引脚描述 管脚编号 输入 输出 映射后的 WFQFPN20 TSSPOP20 外 主功能 默认的 管脚名称 类型 弱 高 备选功能 部 (复位后) 复用功能 浮空 上 吸 速度 OD PP [设置选项] 中 拉 收 断 PD4/BEEP/ 定时器2通道1/ 1 18 TIM2_CH1/ I/O X X X HS O3 X X 端口D4 蜂鸣器输出/ UART1_CK UART1时钟 模拟输入5/ 2 19 PD5/AIN5/UART1_TX I/O X X X HS O3 X X 端口D5 UART1数据发送 模拟输入6/ 3 20 PD6/AIN6/UART1_RX I/O X X X HS O3 X X 端口D6 UART1数据接收 4 1 NRST I/O X 复位(Reset) (2) 5 2 PA1/OSCIN I/O X X X O1 X X 端口A1 晶振输入 6 3 PA2/OSCOUT I/O X X X O1 X X 端口A2 晶振输出 7 4 VSS S 数字部分接地 8 5 VCAP S 1.8V调压器电容 9 6 VDD S 数字部分供电 PA3/TIM2_CH3 SPI主/从选择 10 7 I/O X X X HS O3 X X 端口A3 定时器2通道3 [SPI_NSS] [AFR1] PB5/I2C_SDA 定时器1刹车输入 11 8 I/O X X O1 T(3) 端口B5 I2C数据 [TIM1_BKIN] [AFR4] 12 9 PB4/I2C_SCL I/O X X O1 T(3) 端口B4 I2C时钟 最高级中断[AFR3] PC3/TIM1_CH3 13 10 I/O X X X HS O3 X X 端口C3 定时器1通道3 定时器1通道1反相 [TLI] [TIM1_CH1N] 输出[AFR7] PC4/CLK_CCO/ 模拟输入2[AFR2] 配置时钟输出/ 14 11 TIM1_CH4 I/O X X X HS O3 X X 端口C4 定时器1通道2反相 定时器1通道4 [AIN2] [TIM1_CH2N] 输出[AFR7] PC5/SPI_SCK 定时器2通道1 15 12 I/O X X X HS O3 X X 端口C5 SPI时钟 [TIM2_CH1] [AFR0] PC6/SPI_MOSI 定时器1通道1 16 13 I/O X X X HS O3 X X 端口C6 SPI主出/从入 [TIM1_CH1] [AFR0] PC7/SPI_MISO 定时器1通道2 17 14 I/O X X X HS O3 X X 端口C7 SPI主入/从出 [TIM1_CH2] [AFR0] 18 15 PD1/SWIM I/O X X X HS O4 X X 端口D1 SWIM数据接口 模拟输入3[AFR2] PD2[AIN3] 19 16 I/O X X X HS O3 X X 端口D2 定时器2通道 [TIM2_CH3] 3[AFR1] 模拟输入4/定时 PD3/AIN4/TIM2_CH2/ 20 17 I/O X X X HS O3 X X 端口D3 器2通道2/ADC ADC_ETC 外部触发 1. 同时作为大电流输出或/吸收的I/O脚,必须均匀地围绕着器件。同时,总的驱动电流必须符合绝对最大值的 规定(见表17:电流特性) 2. 当MCU处于停机模式或活跃停机模式时,PA1被自动配置为内部弱上拉并且不可用来唤醒MCU。在这一模 式下,PA1无法设置为输出口。在应用中,在停机模式或活跃停机模式下建议将PA1作为输入模式使用。 3. 在开漏输出列中‘T’表示真正的开漏I/O(没有P-buffer和连接到VDD的保护二极管)。 参照2009年6月 STM8S103x 数据手册英文第3版 本译文仅供参考,如有翻译错误,请以英文原稿为准。请读者随时注意在ST网站下载更新版本
18 .引脚及其描述 STM8S103xx数据手册 5.1 备选功能重映射 如引脚描述表最右列中所示,通过对8个AFR(备选功能重映射)选项位中的一位,一些备选功能 可以被重新映射到不同的I/O端口上。请参考第8章:选项字节。当相应的重映射选项被打开 后,引脚默认的复用功能将不可用了。 如果要使用备选的功能,外设寄存器中相应的外设一定要被使能。 备选功能重映射不影响I/O端口的GPIO功能(请见参考手册RM0016中有关GPIO的章节)。 参照2009年6月 STM8S103x 数据手册英文第3版 本译文仅供参考,如有翻译错误,请以英文原稿为准。请读者随时注意在ST网站下载更新版本
19 .存储器和寄存器映像 STM8S103xx数据手册 6 存储器和寄存器映像 6.1 存储器映像 图6 存储器映像 参照2009年6月STM8S103x 数据手册英文第3版 本译文仅供参考,如有翻译错误,请以英文原稿为准。请读者随时注意在ST网站下载更新版本
20 .存储器和寄存器映像 STM8S103xx数据手册 6.2 寄存器映像 表7 I/O端口硬件寄存器映像 地址 模组 寄存器标号 寄存器含义 复位值 00 5000h PA_ODR 端口A数据输出锁存寄存器 00h 00 5001h PA_IDR 端口A输入引脚值寄存器 00h 00 5002h 端口A PA_DDR 端口A数据方向寄存器 00h 00 5003h PA_CR1 端口A控制寄存器1 00h 00 5004h PA_CR2 端口A控制寄存器2 00h 00 5005h PB_ODR 端口B数据输出锁存寄存器 00h 00 5006h PB_IDR 端口B输入引脚值寄存器 00h 00 5007h 端口B PB_DDR 端口B数据方向寄存器 00h 00 5008h PB_CR1 端口B控制寄存器1 00h 00 5009h PB_CR2 端口B控制寄存器2 00h 00 500Ah PC_ODR 端口C数据输出锁存寄存器 00h 00 500Bh PC_IDR 端口C输入引脚值寄存器 00h 00 500Ch 端口C PC_DDR 端口C数据方向寄存器 00h 00 500Dh PC_CR1 端口C控制寄存器1 00h 00 500Eh PC_CR2 端口C控制寄存器2 00h 00 500Fh PD_ODR 端口D数据输出锁存寄存器 00h 00 5010h PD_IDR 端口D输入引脚值寄存器 00h 00 5011h 端口D PD_DDR 端口D数据方向寄存器 00h 00 5012h PD_CR1 端口D控制寄存器1 02h 00 5013h PD_CR2 端口D控制寄存器2 00h 00 5014h PE_ODR 端口E数据输出锁存寄存器 00h 00 5015h PE_IDR 端口E输入引脚值寄存器 00h 00 5016h 端口E PE_DDR 端口E数据方向寄存器 00h 00 5017h PE_CR1 端口E控制寄存器1 00h 00 5018h PE_CR2 端口E控制寄存器2 00h 00 5019h PF_ODR 端口F数据输出锁存寄存器 00h 00 501Ah PF_IDR 端口F输入引脚值寄存器 00h 00 501Bh 端口F PF_DDR 端口F数据方向寄存器 00h 00 501Ch PF_CR1 端口F控制寄存器1 00h 00 501Dh PF_CR2 端口F控制寄存器2 00h 表8 通用硬件寄存器影像 地址 模组 寄存器标号 寄存器含义 复位值 00 501Eh 至 保留区(60字节) 00 5059h 00 505Ah FLASH_CR1 FLASH控制寄存器1 00h 00 505Bh FLASH_CR2 FLASH控制寄存器2 00h 00 505Ch FLASH_NCR2 FLASH互补控制寄存器2 FFh Flash 00 505Dh FLASH_FPR FLASH保护寄存器 00h 00 505Eh FLASH_NFPR FLASH互补保护寄存器 FFh 00 505Fh FLASH_IAPSR FLASH在应用编程状态寄存器 00h 参照2009年6月STM8S103x 数据手册英文第3版 本译文仅供参考,如有翻译错误,请以英文原稿为准。请读者随时注意在ST网站下载更新版本
21 .存储器和寄存器映像 STM8S103xx数据手册 00 5060h 至 保留区(2字节) 00 5061h 00 5062h Flash FLASH_PUKR FLASH解保护寄存器 00h 00 5063h 保留区(1字节) 00 5064h Flash FLASH_DUKR 数据EEPROM解保护寄存器 00h 00 5065h 至 保留区(59字节) 00 509Fh 00 50A0h EXTI_CR1 外部中断控制寄存器1 00h ITC 00 50A1h EXTI_CR2 外部中断控制寄存器2 00h 00 50A2h 至 保留区(17字节) 00 50B2h 00 50B3h RST RST_SR 复位状态寄存器 xx 00 50B4h 至 保留区(12字节) 00 50BFh 00 50C0h CLK_ICKR 内部时钟控制寄存器 01h CLK 00 50C1h CLK_ECKR 外部时钟控制寄存器 00h 00 50C2h 保留区(1字节) 00 50C3h CLK_CMSR 主时钟状态寄存器 E1h 00 50C4h CLK_SWR 主时钟切换寄存器 E1h 00 50C5h CLK_SWCR 时钟切换控制寄存器 x0h 00 50C6h CLK_CKDIVR 时钟分频寄存器 18h 00 50C7h CLK_PCKENR1 外设时钟门控寄存器1 FFh 00 50C8h CLK CLK_CSSR 时钟安全系统寄存器 00h 00 50C9h CLK_CCOR 可配置时钟控制寄存器 00h 00 50CAh CLK_PCKENR2 外设时钟门控寄存器2 FFh 00 50CBh CLK_CANCCR CAN总线时钟控制寄存器 00h 00 50CCh CLK_HSITRIMR HIS时钟微调寄存器 xxh 00 50CDh CLK_SWIMCCR SWIM时钟控制寄存器 x0h 00 50CEh 至 保留区(3字节) 00 50D0h 00 50D1h WWDG_CR WWDG控制寄存器 7Fh WWDG 00 50D2h WWDG_WR WWDR窗口寄存器 7Fh 00 50D3h 至 保留区(13字节) 00 50DFh 00 50E0h IWDG_KR IWDG密钥寄存器 - 00 50E1h IWDG IWDG_PR IWDG预分频寄存器 00h 00 50E2h IWDG_RLR IWDG重装载寄存器 FFh 00 50E3h 至 保留区(13字节) 00 50EFh 00 50F0h AWU_CSR1 AWU控制/状态寄存器 00h 00 50F1h AWU AWU_APR AWU异步预分频寄存器 3Fh 00 50F2h AWU_TBR AWU时基选择寄存器 00h 参照2009年6月STM8S103x 数据手册英文第3版 本译文仅供参考,如有翻译错误,请以英文原稿为准。请读者随时注意在ST网站下载更新版本
22 .存储器和寄存器映像 STM8S103xx数据手册 00 50F3h BEEP BEEP_CSR BEEP控制/状态寄存器 1Fh 00 50F4h 至 保留区(12字节) 00 50FFh 00 5200h SPI_CR1 SPI控制寄存器1 00h 00 5201h SPI_CR2 SPI控制寄存器2 00h 00 5202h SPI_ICR SPI中断控制寄存器 00h 00 5203h SPI_SR SPI状态寄存器 02h SPI 00 5204h SPI_DR SPI数据寄存器 00h 00 5205h SPI_CRCPR SPI CRC多项式寄存器 07h 00 5206h SPI_RXCRCR SPI接收CRC寄存器 FFh 00 5207h SPI_TXCRCR SPI发送CRC寄存器 FFh 00 5208h 至 保留区(8字节) 00 520Fh 00 5210h I2C_CR1 I2C控制寄存器1 00h 2 00 5211h I2C_CR2 I C控制寄存器2 00h 2 2 00 5212h IC I2C_FREQR I C频率寄存器 00h 2 00 5213h I2C_OARL I C自身地址寄存器低位 00h 2 00 5214h I2C_OARH I C自身地址寄存器高位 00h 00 5215h 保留区(1字节) 00 5216h I2C_DR I2C数据寄存器 00h 2 00 5217h I2C_SR1 I C状态寄存器1 00h 2 00 5218h I2C_SR2 I C状态寄存器2 00h 2 00 5219h I2C_SR3 I C状态寄存器3 00h 2 2 00 521Ah IC I2C_ITR I C中断控制寄存器 00h 2 00 521Bh I2C_CCRL I C时钟控制寄存器低位 00h 2 00 521Ch I2C_CCRH I C时钟控制寄存器高位 00h 2 00 521Dh I2C_TRISER I C TRISE寄存器 02h 2 00 521Eh I2C_PECR I C包错误检查寄存器 00h 00 521Fh 至 保留区(17字节) 00 522Fh 00 5230h UART1_SR UART1 状态寄存器 C0h 00 5231h UART1_DR UART1 数据寄存器 xxh 00 5232h UART1_BRR1 UART1 波特率寄存器1 00h 00 5233h UART1_BRR2 UART1 波特率寄存器2 00h 00 5234h UART1_CR1 UART1 控制寄存器1 00h 00 5235h UART1 UART1_CR2 UART1 控制寄存器2 00h 00 5236h UART1_CR3 UART1 控制寄存器3 00h 00 5237h UART1_CR4 UART1 控制寄存器4 00h 00 5238h UART1_CR5 UART2控制寄存器5 00h 00 5239h UART1_GTR UART1保护时间寄存器 00h 00 523Ah UART1_PSCR UART1预分频寄存器 00h 00 523Bh 至 保留区(21字节) 00 524Fh 参照2009年6月STM8S103x 数据手册英文第3版 本译文仅供参考,如有翻译错误,请以英文原稿为准。请读者随时注意在ST网站下载更新版本
23 .存储器和寄存器映像 STM8S103xx数据手册 00 5250h TIM1_CR1 TIM1控制寄存器1 00h 00 5251h TIM1_CR2 TIM1控制检测器2 00h 00 5252h TIM1_SMCR TIM1从模式控制寄存器 00h 00 5253h TIM1_ETR TIM1外部触发寄存器 00h 00 5254h TIM1_IER TIM1中断使能寄存器 00h 00 5255h TIM1_SR1 TIM1状态寄存器1 00h 00 5256h TIM1_SR2 TIM1状态寄存器2 00h 00 5257h TIM1_EGR TIM1事件产生寄存器 00h 00 5258h TIM1_CCMR1 TIM1比较/捕获模式寄存器1 00h 00 5259h TIM1_CCMR2 TIM1比较/捕获模式寄存器2 00h 00 525Ah TIM1_CCMR3 TIM1比较/捕获模式寄存器3 00h 00 525Bh TIM1_CCMR4 TIM1比较/捕获模式寄存器4 00h 00 525Ch TIM1_CCER1 TIM1比较/捕获使能寄存器1 00h 00 525Dh TIM1_CCER2 TIM1比较/捕获使能寄存器2 00h 00 525Eh TIM1_CNTRH TIM1计数器高位 00h 00 525Fh TIM1_CNTRL TIM1计数器低位 00h TIM1 00 5260h TIM1_PSCRH TIM1预分频寄存器高位 00h 00 5261h TIM1_PSCRL TIM1预分频寄存器低位 00h 00 5262h TIM1_ARRH TIM1预装载寄存器高位 FFh 00 5263h TIM1_ARRL TIM1预装载寄存器低位 FFh 00 5264h TIM1_RCR TIM1重复计数器寄存器 00h 00 5265h TIM1_CCR1H TIM1比较/捕获寄存器1高位 00h 00 5266h TIM1_CCR1L TIM1比较/捕获寄存器1低位 00h 00 5267h TIM1_CCR2H TIM1比较/捕获寄存器2高位 00h 00 5268h TIM1_CCR2L TIM1比较/捕获寄存器2低位 00h 00 5269h TIM1_CCR3H TIM1比较/捕获寄存器3高位 00h 00 526Ah TIM1_CCR3L TIM1比较/捕获寄存器3低位 00h 00 526Bh TIM1_CCR4H TIM1比较/捕获寄存器4高位 00h 00 526Ch TIM1_CCR4L TIM1比较/捕获寄存器4低位 00h 00 526Dh TIM1_BKR TIM1刹车寄存器 00h 00 526Eh TIM1_DTR TIM1死区寄存器 00h 00 526Fh TIM1_OISR TIM1输出停滞状态寄存器 00h 00 5270h 至 保留区(147字节) 00 52FFh 00 5300h TIM2 TIM2_CR1 TIM2控制寄存器1 00h 00 5301h 保留 00 5302h 保留 00 5303h TIM2_IER TIM2中断使能寄存器 00h 00 5304h TIM2_SR1 TIM2状态寄存器1 00h 00 5305h TIM2_SR2 TIM2状态寄存器2 00h 00 5306h TIM2_EGR TIM2事件产生寄存器 00h 00 5307h TIM2_CCMR1 TIM2比较/捕获寄存器1 00h 00 5308h TIM2_CCMR2 TIM2比较/捕获寄存器2 00h 00 5309h TIM2_CCMR3 TIM2比较/捕获寄存器3 00h 参照2009年6月STM8S103x 数据手册英文第3版 本译文仅供参考,如有翻译错误,请以英文原稿为准。请读者随时注意在ST网站下载更新版本
24 .存储器和寄存器映像 STM8S103xx数据手册 00 530Ah TIM2_CCER1 TIM2比较/捕获使能寄存器1 00h 00 530Bh TIM2_CCER2 TIM2比较/捕获使能寄存器2 00h 00 530Ch TIM2_CNTRH TIM2计数器高位 00h 00 530Dh TIM2_CNTRL TIM2计数器低位 00h 00 530Eh TIM2_PSCR TIM2预分频寄存器 00h 00 530Fh TIM2_ARRH TIM2预装载寄存器高位 FFh 00 5310h TIM2_ARRL TIM2预装载寄存器低位 FFh 00 5311h TIM2_CCR1H TIM2比较/捕获寄存器1高位 00h 00 5312h TIM2_CCR1L TIM2比较/捕获寄存器1低位 00h 00 5313h TIM2_CCR2H TIM2比较/捕获寄存器2高位 00h 00 5314h TIM2_CCR2L TIM2比较/捕获寄存器2低位 00h 00 5315h TIM2_CCR3H TIM2比较/捕获寄存器3高位 00h 00 5316h TIM2_CCR3L TIM2比较/捕获寄存器3低位 00h 00 5317h 至 保留区(43字节) 00 533Fh 00 5340h TIM4_CR1 TIM4控制寄存器1 00h 00 5341h 保留 00 5342h 保留 00 5343h TIM4_IER TIM4中断使能寄存器 00h 00 5344h TIM4 TIM4_SR TIM4状态寄存器 00h 00 5345h TIM4_EGR TIM4事件产生寄存器 00h 00 5346h TIM4_CNTR TIM4计数器 00h 00 5347h TIM4_PSCR TIM4预分频寄存器 00h 00 5348h TIM4_ARR TIM4预装载寄存器 FFh 00 5349h 至 保留位(153字节) 00 53DFh 00 53E0h 至 ADC1 ADC_DBxR ADC数据缓冲寄存器 00h 00 53F3h 00 53F4h 至 保留区(12字节) 00 53FFh 00 5400h ADC1 ADC_CSR ADC控制/状态寄存器 00h 00 5401h ADC_CR1 ADC配置寄存器1 00h 00 5402h ADC_CR2 ADC配置寄存器2 00h 00 5403h ADC_CR3 ADC配置寄存器3 00h 00 5404h ADC_DRH ADC数据寄存器高位 00h 00 5405h ADC_DRL ADC数据寄存器低位 00h 00 5406h ADC_TDRH ADC施密特触发器禁用寄存器高位 00h 00 5407h ADC_TDRL ADC施密特触发器禁用寄存器低位 00h 00 5408h ADC_HTRH ADC高阈值高位 03h 00 5409h ADC_HTRL ADC高阈值低位 FFh 00 540Ah ADC_LTRH ADC低阈值高位 00h 00 540Bh ADC_LTRL ADC低阈值低位 00h 00 540Ch ADC_AWSRH ADC模拟看门狗状态寄存器高位 00h 参照2009年6月STM8S103x 数据手册英文第3版 本译文仅供参考,如有翻译错误,请以英文原稿为准。请读者随时注意在ST网站下载更新版本
25 .存储器和寄存器映像 STM8S103xx数据手册 00 540Dh ADC_AWSRL ADC模拟看门狗状态寄存器低位 00h 00 540Eh ADC_AWCRH ADC模拟看门狗控制寄存器高位 00h 00 540Fh ADC_AWCRL ADC模拟看门狗控制寄存器低位 00h 00 5410h 至 保留区(1008字节) 00 57FFh 表9 CPU/SWIM/调试模块/中断控制寄存器 地址 模组 寄存器标号 寄存器含义 复位值 00 7F00h A 累加器 00h 00 7F01h PCE 程序计数器扩展字节 00h 00 7F02h PCH 程序计数器高字节 00h 00 7F03h PCL 程序计数器低字节 00h 00 7F04h XH X索引寄存器高字节 00h (1) 00 7F05h CPU XL X索引寄存器低字节 00h 00 7F06h YH Y索引寄存器高字节 00h 00 7F07h YL Y索引寄存器低字节 00h 00 7F08h SPH 堆栈指针高字节 03h 00 7F09h SPL 堆栈指针低字节 FFh 00 7F0Ah CCR 条件代码寄存器 28h 00 7F0Bh 至 保留区(85字节) 00 7F5Fh 00 7F60h CPU CFG_GCR 全局配置寄存器 00h 00 7F70h ITC_SPR1 中断软件优先级寄存器1 FFh 00 7F71h ITC_SPR2 中断软件优先级寄存器2 FFh 00 7F72h ITC_SPR3 中断软件优先级寄存器3 FFh 00 7F73h ITC_SPR4 中断软件优先级寄存器4 FFh ITC 00 7F74h ITC_SPR5 中断软件优先级寄存器5 FFh 00 7F75h ITC_SPR6 中断软件优先级寄存器6 FFh 00 7F76h ITC_SPR7 中断软件优先级寄存器7 FFh 00 7F77h ITC_SPR8 中断软件优先级寄存器8 FFh 00 7F78h 保留区(2字节) 00 7F79h 00 7F80h SWIM SWIM_CSR SWIM控制状态寄存器 00h 00 7F81h 至 保留区(15字节) 00 7F8Fh 00 7F90h DM DM_BK1RE DM断点1寄存器扩展字节 FFh 00 7F91h DM_BK1RH DM断点1寄存器高字节 FFh 00 7F92h DM_BK1RL DM断点1寄存器低字节 FFh 00 7F93h DM_BK2RE DM断点2寄存器扩展字节 FFh 00 7F94h DM_BK2RH DM断点2寄存器高字节 FFh 00 7F95h DM_BK2RL DM断点2寄存器低字节 FFh 00 7F96h DM_CR1 DM调试模块控制寄存器1 00h 00 7F97h DM_CR2 DM调试模块控制寄存器2 00h 00 7F98h DM_CSR1 DM调试模块控制/状态寄存器1 10h 参照2009年6月STM8S103x 数据手册英文第3版 本译文仅供参考,如有翻译错误,请以英文原稿为准。请读者随时注意在ST网站下载更新版本
26 .存储器和寄存器映像 STM8S103xx数据手册 00 7F99h DM_CSR2 DM调试模块控制/状态寄存器2 00h 00 7F9Ah DM_ENFCTR DM使能功能寄存器 FFh 00 7F9Bh 至 保留区(5字节) 00 7F9Fh 1. 只有调试模块可以访问 参照2009年6月STM8S103x 数据手册英文第3版 本译文仅供参考,如有翻译错误,请以英文原稿为准。请读者随时注意在ST网站下载更新版本
27 .中断向量映像 STM8S103xx数据手册 7 中断向量映像 表10 中断向量表 中断 从停机模 从活跃停机 中断源 说明 向量地址 编号 式唤醒 模式唤醒 RESET 复位 是 是 0x00 8000 TRAP 软件中断 - - 0x00 8004 0 TLI 外部最高级中断 - - 0x00 8008 1 AWU 从停机模式自动唤醒 - 是 0x00 800C 2 CLK 时钟控制器 - - 0x00 8010 (1) (1) 3 EXTI0 端口A外部中断 是 是 0x00 8014 4 EXTI1 端口B外部中断 是 是 0x00 8018 5 EXTI2 端口C外部中断 是 是 0x00 801C 6 EXTI3 端口D外部中断 是 是 0x00 8020 7 EXTI4 端口E外部中断 是 是 0x00 8024 8 保留 - - 0x00 8028 9 保留 - - 0x00 802C 10 SPI 传输结束 是 是 0x00 8030 11 TIM1 定时器1 更新/上溢出/下溢出/触发/刹车 - - 0x00 8034 12 TIM1 定时器1 捕获/比较 - - 0x00 8038 13 TIM2 定时器2 更新/上溢出 - - 0x00 803C 14 TIM2 定时器2 捕获/比较 - - 0x00 8040 15 保留 - - 0x00 8044 16 保留 - - 0x00 8048 17 UART1 发送完成 - - 0x00 804C 18 UART1 接收寄存器数据满 - - 0x00 8050 2 2 19 IC I C中断 是 是 0x00 8054 20 保留 - - 0x00 8058 21 保留 - - 0x00 805C 22 ADC1 ADC1转换结束/模拟看门狗中断 - - 0x00 8060 23 TIM4 定时器4 更新/上溢出 - - 0x00 8064 24 FLASH EOP/WR_PG_DIS - - 0x00 8068 0x00 806C 至 保留 0x00 807C 1.PA1除外 参照2009年6月STM8S103x 数据手册英文第3版 本译文仅供参考,如有翻译错误,请以英文原稿为准。请读者随时注意在ST网站下载更新版本
28 .选项字节 STM8S103xx数据手册 8 选项字节 选项字节包括芯片硬件特性的配置和存储器的保护信息,这些字节保存在存储器中一个专用的 块内。除了ROP(读出保护)字节,每个选项字节必须被保存两次,一个是通常的格式(OPTx)和 一个用来备份的互补格式(NOPTx)。 可以在ICP模式(通过SWIM)下访问下表中EEPROM的地址来修改选项字节。 选项字节也可以通过应用程序在IAP模式下修改,但是ROP选项只能在ICP模式(通过SWIM)下被 修改。 有关SWIM编程过程的内容请参考STM8S闪存编程手册(PM0051)和STM8 SWIM通信协议和调 试模块用户手册(UM0470)。 表11 选项字节 选项位 出厂 选项 地址 选项名称 默认 字节 7 6 5 4 3 2 1 0 设置 0x4800 读保护 OPT0 ROP[7:0] 00h 0x4801 用户 OPT1 UBC[7:0] 00h 0x4802 启动代码 NOPT1 NUBC[7:0] FFh 0x4803 复用功能 OPT2 AFR7 AFR6 AFR5 AFR4 AFR3 AFR2 AFR1 AFR0 00h 重映射 0x4804 (AFR) NOPT2 NAFR7 NAFR6 NAFR5 NAFR4 NAFR3 NAFR2 NAFR1 NAFR0 FFh HSI LSI IWDG WWDG WWDG 0x4805 OPT3 保留 00h TRIM _EN _HW _HW _HALT 其它选项 NHSI NLSI NIWDG NWWDG NWWDG 0x4806 NOPT3 保留 FFh TRIM _EN _HW _HW _HALT EXT CKAWU PRS PRS 0x4807 OPT4 保留 00h CLK SEL C1 C0 时钟选项 NCKAW NEXT NPRS NPRS 0x4808 NOPT4 保留 U FFh CLK C1 C0 SEL 0x4809 HSE时钟 OPT5 HSECNT[7:0] 00h 0x480A 启动选项 NOPT5 NHSECNT[7:0] FFh 表12 选项字节描述 选项字节 说明 ROP[7:0] 存储器读出保护(ROP) OPT0 0xAA:读出保护使能(通过SWIM协议写入) 注:详细内容请参考产品参考手册(RM0016)中关于Flash/EEPROM存储器读保护内容的章节。 UBC[7:0] 用户启动代码区域 0x00:没有UBC,没有写保护。 0x01:页0定义为UBC,存储器写保护。 0x02:页0~页1定义为UBC,存储器写保护。页0~页1包含中断向量。 OPT1 … 0x7F:页0~页126定义为UBC,存储器写保护. 其余数值:页0~页127定义为UBC,存储器写保护 注:详细内容请参考产品参考手册(RM0016)中关于Flash/EEPROM存储器写保护内容的章节。 AFR[7:0] OPT2 32引脚封装的参考表13 20引脚封装的参考表14 参照2009年6月STM8S103x 数据手册英文第3版 本译文仅供参考,如有翻译错误,请以英文原稿为准。请读者随时注意在ST网站下载更新版本
29 .选项字节 STM8S103xx数据手册 HSITRIM: 高速内部时钟调节寄存器大小 0:CLK_HSITRIMR寄存器支持3位调节。 1:CLK_HSITRIMR寄存器支持4位调节。 LSI_EN: 低速内部时钟使能 0:LSI时钟不能被用作CPU的时钟源。 1:LSI时钟可以被用作CPU的时钟源。 IWDG_HW: 独立看门狗 OPT3 0:IWDG独立看门狗由软件激活。 1:IWDG独立看门狗由硬件激活。 WWDG_HW: 窗口看门狗激活 0:WWDG窗口看门狗由软件激活。 1:WWDG窗口看门狗由硬件激活。 WWDG_HALT: 当芯片进入停机模式时窗口看门狗的复位动作 0:如果窗口看门狗使能,当芯片进入停机模式时不产生复位。 1:如果窗口看门狗使能,当芯片进入停机模式时可以产生复位。 EXT_CLK: 外部时钟选择 0:外部晶体振荡器连接到OSCIN/OSCOUT引脚上 1:外部时钟连接到OSCIN引脚上 CKAWUSEL: 自动唤醒单元/时钟 0:LSI时钟源作为AWU的时钟 OPT4 1:HSE分频后的时钟作为AWU的时钟源 PRSC[1:0]: AWU时钟预分频 0x:16MHz到128kHz分频 10:8MHz到128kHz分频 11:4MHz到128kHz分频 HSECNT[7:0]: HSE晶体振荡器稳定时间 0x00:2048个HSE周期 OPT5 0xB4:128个HSE周期 0xD2:8个HSE周期 0xE1:0.5个HSE周期 表13 STM8S103K 对于32脚封装的产品的复用功能重定义位 选项字节 说 明(1) AFR7 复用功能重映射选项7 保留 AFR6 复用功能重映射选项6 0:端口D7复用功能为TLI 1:端口D7复用功能为TIM1_CH4 AFR5 复用功能重映射选项5 0:端口D0复用功能为TIM1_BKIN OPT2 1:端口D0复用功能为CLK_CCO AFR[4:2] 复用功能重映射选项4:2 保留 AFR1 复用功能重映射选项1 0:端口A3复用功能为TIM2_CH3 1:端口A3复用功能为SPI_NSS,端口D2复用功能为TIM2_CH3 AFR0 复用功能重映射选项0 保留 1. 不要在同一个端口使能1个以上的复用功能。禁止同时使能AFR1和AFR0. 2. 参考引脚描述。 参照2009年6月STM8S103x 数据手册英文第3版 本译文仅供参考,如有翻译错误,请以英文原稿为准。请读者随时注意在ST网站下载更新版本



































































