- 快召唤伙伴们来围观吧
- 微博 QQ QQ空间 贴吧
- 文档嵌入链接
- 复制
- 微信扫一扫分享
- 已成功复制到剪贴板
2018-工业互联网平台创新发展白皮书
展开查看详情
1 .2018 工业互联网平台 创新发展白皮书 工业互联网系列研究报告 No.3 国家工业信息安全发展研究中心 CHINA INDUSTRIAL CONTROL SYSTEMS CYBER EMERGENCY RESPONSE TEAM
2 .
3 .指导委员会 主 任:谢少锋 副主任:李颖 尹丽波 成 员:何小龙 王建伟 冯伟 编写委员会 组 长:周剑 副组长:肖琳琳 编写单位和成员: 国家工业信息安全发展研究中心 余婧 夏宜君 黄洁 张梓盟 王瓅 海尔集团 陈录城 张维杰 王强 航天云网科技发展有限责任公司 侯宝存 邹萍 刘清海 武璇 树根互联技术有限公司 何铭川 韩玉春 付文慧 耿靖松 江苏徐工信息技术股份有限公司 张启亮 周翔 张毅 韩键 陈玉龙 富士康工业互联网股份有限公司 高子龙 梁斌 王雷 华为技术有限公司 朱星 浪潮软件集团有限公司 赵文慧 张立志 高亚坤 刘长青 李春明 张俊龙 杨林娜 北京东方国信科技股份有限公司 赵红卫 梁张伟 深圳华龙讯达信息技术股份有限公司 龙小昂 胡梦君 张亚杰 陈峰 用友网络科技股份有限公司 杨宝刚 张友明 李明 梁栋 紫光云引擎科技(苏州)有限公司 赵铭远 张明明 陈虎 莫燕蔚 韩佳慧 张宸栋 赵夏利 石化盈科信息技术有限责任公司 索寒生 吕雪峰 上海优也信息科技有限公司 郭朝晖 林诗万 李克斌 李志芳 北京兰光创新科技有限公司 朱铎先 北京寄云鼎城科技有限公司 时培昕 上海宝信软件股份有限公司 丛力群 钱卫东 吴毅平 昆仑智汇数据科技有限公司 王岩鹏 钟虓 北京金风科创风电设备有限公司 李富荣 中国华能集团有限公司 朱卫列 李振华
4 .美的集团 王文华 孟凡高 北京索为系统技术股份有限公司 李义章 北京元工国际科技股份有限公司 董孝虎 北京中油瑞飞信息技术有限责任公司 裴沛 侯振宇 中车青岛四方车辆研究所有限公司 崔凤钊 中国第一汽车集团有限公司 林森 鲁泰纺织股份有限公司 刘子斌 李文继 宋坤 报喜鸟集团有限公司 张刚 李芳 内蒙古伊利实业集团股份有限公司 魏吕博 山东缔一智能服装科技有限公司 李相哲 奇玉 浙江蓝卓工业互联网信息技术有限公司 谭彰 杨明明 浙江中控技术股份有限公司 俞海斌 智能云科信息科技有限公司 白欧 中国移动通信集团有限公司 王小奇 北京天泽智云科技有限公司 董智升 刘宗长 迪尚集团有限公司 惠怀平 王文强 青岛酷特智能股份有限公司 李金柱 山东万腾电子科技有限公司 朱春健 上海明匠智能系统有限公司 张运波 广东盘古信息科技股份有限公司 阮真 刘鹏 东莞众家联供应链服务有限公司 罗健辉 陈建京 中国电力企业联合会 冀慧敏 刘森 中国纺织工业联合会 翟燕驹 中国机械工业联合会 姚之驹 埃森哲(中国)有限公司 钱蔚 邱静 北京博华信智科技股份有限公司 赵大力 工业 4.0 研究院 胡权 工业服务联盟 彭国华
5 . 工业互联网平台创新发展白皮书(2018) 摘要 《国务院关于深化“互联网+先进制造业”发 资源协作三大类应用场景,基于数据驱动的新型 展工业互联网的指导意见》发布一年以来,我国各 解决方案,帮助企业实现降低成本、提高效率、提 级政府、制造企业、自动化企业、ICT企业、互联网 升产品和服务品质、创造新价值等方面的成效。第 企业、科研院所等各方力量积极参与我国工业互 三部分提出重点围绕以应用价值牵引企业上平台 联网平台建设及推广工作。为了全方位呈现我国工 用平台、构建平台开源技术体系、加强标准体系建 业互联网平台总体发展阶段性进展、重点行业的 设、规范和创新数据共享模式、探索数据驱动的产 应用实践和成效、重点工业互联网平台的核心能 融结合新模式、以“双创”激发人力资本潜能、构 力和解决方案,解答目前我国工业互联网平台为工 筑平台安全体系等方面,社会各界应积极合作、共 业企业提供了哪些服务、解决了工业企业哪些业 同探索、开拓创新,推动平台健康发展,务实促进 务痛点、应用效果如何等社会各界关注的重点问 我国制造业转型升级。 题,在工业和信息化部信息化和软件服务业司的指 行业篇是总体篇第二部分的延伸和拓展。由 导下,国家工业信息安全发展研究中心、两化融合 于工业企业应用工业互联网平台的基础条件、自 服务联盟、产业互联网发展联盟联合组织开展了 身能力和业务需求等不尽相同,因此不同行业推 我国工业互联网平台发展情况调研,搜集、分析了 进平台建设和应用的切入点和路径也大相径庭。 62个平台、229个工业企业应用案例,组织编写了 白皮书围绕电力、石化、钢铁、交通设备制造、机 《工业互联网平台创新发展白皮书(2018)》,希 械、家电、服装、电子八个应用平台初见成效的工 望为政、产、学、研、用等各参与主体提供参考和 业行业,结合平台解决方案的经济性、成熟度和实 指引,与业界共同推进工业互联网平台的务实创新 效性等方面,针对行业特点、两化融合水平、业务 发展。 痛点、新旧解决方案对比、主要应用成效等方面, 白皮书分为总体篇、行业篇和平台篇。总体篇 以应用企业为载体,分别进行了详细介绍。 第一部分总述了我国围绕工业互联网平台建立发 平台篇旨在更 直 观 、更系统、更全面地描述 展共识、提升平台技术和服务能力、构建开放共赢 我国重点工业互联网平台差异化的服务能力、解 合作生态、培育新业务新模式、提升核心软硬件安 决方案和业务模式。白皮书选择了各级政府和市 全可靠能力等方面取得的阶段性成果,标志着我 场关注的综合性平台代表,围绕平台概况、平台核 国工业互联网平台发展已从平台体系架构和技术 心能力、平台主要解决方案及成效、平台业务创新 路线等理论探讨,迈入平台规模化应用实践探索的 发展模式等四个方面展示各平台的核心优势和特 道路。第二部分面向我国重点行业,工业互联网平 点。 台围绕设备/产品管理、业务与运营优化、社会化 国家工业信息安全发展研究中心 两化融合服务联盟 中国产业互联网发展联盟
6 .工业互联网平台创新发展白皮书(2018) 目录 CONTENTS 第一篇 总体篇 1 一、我国工业互联网平台从概念探讨走向产业实践 2 (一)平台赋能企业数字化转型日益成为共识 2 (二)平台技术和服务能力在单点创新的基础上孕育系统突破 3 (三)平台探索构建共赢发展的开放合作生态 5 (四)平台新模式新业态激发产业发展新动能 6 (五)平台发展面临前所未有的安全挑战 7 二、工业互联网平台成为助力企业数字化转型的有效路径 8 (一)平台应用在提质降本增效方面成效初显 8 (二)基于平台的数据驱动型解决方案加速制造业创新发展 10 (三)核心设备在线管理和业务运营优化是企业当前应用平台的主要切入点 12 (四)基于平台的行业关键应用加快创新推广 14 三、务实有效推进工业互联网平台可持续创新发展 17 (一)开展平台创新应用工程,以应用价值牵引企业上平台用平台 17 (二)推动开源社区建设,构建平台开源技术体系 17 (三)加强标准体系建设,引导平台规范协同发展 17 (四)加快完善工业数据合作机制,创新数据共享模式 18 (五)探索数据驱动的产融结合新模式,提升金融对实体经济服务能力 18 (六)以“双创”激发人力资本潜能,探索平台赋能新方法新机制 18 (七)构筑平台安全体系,保障平台健康可持续发展 19 第二篇 行业篇 20 一、电力行业业务需求和典型应用案例 21 二、石化行业业务需求和典型应用案例 23 国家工业信息安全发展研究中心 两化融合服务联盟 中国产业互联网发展联盟
7 . 工业互联网平台创新发展白皮书(2018) 三、钢铁行业业务需求和典型应用案例 25 四、交通设备制造行业业务需求和典型应用案例 27 五、机械行业业务需求和典型应用案例 29 六、家电行业业务需求和典型应用案例 31 七、服装行业业务需求和典型应用案例 33 八、电子行业业务需求和典型应用案例 35 第三篇 平台篇 37 一、海尔――COSMOPLAT 38 二、航天云网――INDICS 40 三、树根互联――根云 42 四、徐工信息――XREA 44 五、富士康――BEACON 46 六、华为――FUSIONPLANT 48 七、浪潮――浪潮 50 八、东方国信――CLOUDIIP 52 九、华龙讯达――木星云 54 十、用友――精智 56 十一、紫光云引擎――UNIPOWER 58 结语 60 附录:研究方法 61 参考文献 63 国家工业信息安全发展研究中心 两化融合服务联盟 中国产业互联网发展联盟
8 . 第一篇 总体篇 工业互联网平台概念的提出在全球制造业掀起了一股热潮。作 为推动新一代信息技术与制造业融合的载体,工业互联网平台助力 制造业转型升级日益成为全球共识。2017年,国务院印发《关于深 化“互联网+先进制造业”发展工业互联网的指导意见》后,我国各级 政府、制造企业、自动化企业、ICT企业、互联网企业积极响应,形成 推进合力,重点围绕政策引导、平台建设、工业APP培育、企业上云、 生态构建等方面开展了大量的工作,我国工业互联网平台已从概念探 讨迈向了实践探索的阶段。本篇总结了工业互联网平台在理念创新、 技术创新、管理创新、模式创新等方面取得的进展,梳理了平台助力 工业企业转型升级的典型解决方案、应用场景、应用行业和主要成 效,提出了扎实推进工业互联网平台可持续创新发展的方向和建议。 1
9 . 工业互联网平台创新发展白皮书(2018) 一、我国工业互联网平台从 概念探讨走向产业实践 制造业是深化互联网、大数据、人工智能和 平台建设、百万工业APP培育、百万工业企业上云 实体经济融合的主战场。作为两化深度融合的突 等工程实施。编制印发了《工业互联网平台建设及 破口和工业创新发展的重要切入点,发展工业互 推广指南》、 《工业互联网平台评价方法》、 《工业 联网平台已成为业界共识,政产学研用各方纷纷探 互联网APP培育工程实施方案(2018-2020年)》、 索发展途径。从实践来看,工业互联网平台仍处于 《推动企业上云实施指南(2018-2020年)》等文 初级阶段,平台技术和服务能力已实现单点创新, 件;组织实施工业互联网平台创新发展工程,推动 要形成系统突破还需探索构建共赢发展的开放合 建设43个工业互联网平台创新发展项目;组织开 作生态,基于平台的新模式、新业态正在催生工 展工业互联网平台试点示范,围绕产业链协同制 业数字经济萌芽,安全挑战随平台发展而逐渐升 造、生产设备健康管理、产品远程运维等平台应用 级。 十大模式,遴选出40个平台集成创新应用试点示 范项目,引领平台创新发展。二是各地政府积极探 (一)平台赋能企业数字化转型日益成为 索基于工业互联网平台助力本区域产业转型发展 共识 的可行路径。工业和信息化部加强部省合作,先后 与广东、上海、浙江等省市签订部省合作协议。山 在市场格局快速变迁和差异化竞争趋势日益 东、天津、河南、湖南、四川、江苏、上海、广东、 明显的压力下,技术的迭代更新、市场需求的快速 江西、浙江等省市全面推进平台培育、工业企业上 升级、商业模式的活跃创新都在倒逼工业企业寻 云、应用示范等工作,培育了近200个工业互联网 求新出路。工业互联网平台作为制造业数字化、网 平台,500多家平台解决方案服务商。 络化和智能化发展的基础,概念一经提出,立即 在全球引发了极大关注,再次掀起了新一代信息 产业界积极构建工业互联网平台。一是航 天 技术与制造业融合的探索与实践热潮。IDC预测 科工、中船工业、三一重工、海尔、美的、富士康等 2018年全球工业互联网支出预计将达到1890亿 制造行业龙头企业在践行企业平台化转型的过程 美元,中国将成为工业互联网支出最高的国家。与 中,孵化出专业的工业互联网平台公司,建设运营 国外其他国家主要由龙头制造企业和IT企业主导 平台,提升第三方平台服务能力。二是华为、徐工 工业互联网平台建设不同,我国呈现出政府引导, 信息、宝信、石化盈科、浙江中控、华龙讯达、浪潮 制造企业、自动化企业、ICT企业、互联网企业等 等基于长期服务行业的经验,正从传统系统解决 多元化发展趋势。 方案服务商向平台解决方案服务商转型。三是东 方国信、用友、金蝶、索为等软件企业,基于平台 各级政府积极推进工业互联网平台培育。一 架构加速软件云化发展,强化工业机理模型的开 是工业和信息化部通过政策引导、资金支持、试点 发部署。四是阿里、腾讯等互联网企业积极向工业 示范、宣传推广等工作,全面部署推进工业互联网 国家工业信息安全发展研究中心 两化融合服务联盟 中国产业互联网发展联盟 | 2
10 .工业互联网平台创新发展白皮书(2018) 领域拓展,推出或合作共建工业互联网平台。五是 全球80%以上工业软件和控制接口,并实现数据 涌现出优也、寄云、天泽智云、昆仑等一批初创企 自动归集 与标签 化;中控 可支 持 20 余 种常见 工 业,重点围绕解决特定工业行业或领域业务痛点, 业设备协议接入,并且在智能边缘设备节点利用 提供平台解决方案服务。 机器视觉和图像识别分析等技术,实现现场非智 能仪表的普适测量。二是云基础设施服务商均在 (二)平台技术和服务能力在单点创新的 构建云端一体化服务能力,阿里和华为分别推出 基础上孕育系统突破 了具有自主知识产权的YunOS和FusionSphere 云操 作系 统,强化云 数 据存储、云 计算服 务、智 工业互联网平台是新一代信息技术与制造业 能设备管理等综合技术能力。三是传统软件企业 深度融合的产物,是基于云计算的开放式、可扩展 均已形成基于云架构的新型产品体系,用友、金 的工业操作系统。目前,业界基本已形成智能终端 蝶、浪潮、元工、索为等企业已基本形成云架构的 (边缘)+云架构平台+工业APP的工业互联网平 CAX、PDM、MES、ERP产品,实现软件运行从单 台技术架构,平台向下实现海量的多源设备、异构 独占用软硬件资源、独立运维向共享使用资源池、 系统的数据采集、交互和传输;PaaS平台承载工 统一运维模式转变。四是系统解决方案服务商加 业知识与微服务,支持软硬件资源和开发工具接 速工业知识软件化、模块化和平台化应用,东方国 入、控制及应用;向上支撑工业App和云化工业软 信沉淀了26万个标准件数字化模型、1364个工业 件的开发和部署,为企业客户提供各类应用服务。 机理模型。天泽智云的智能维护技术已经应用在 因此打造工业互联网平台需要企业具备全面综合 风力发电、钢铁、轨道交通、装备制造、数控机加 的技术实力。 工、工业机器人等多个行业。五是领先企业已经形 成并对外输出模式标准。海尔基于自身行业实践 综合国内外研究,本部分从设备连接、设备管 形成了以用户为中心的大规模定制模式并复制到 理、数据存储/处理、数据高级分析、软件应用管 房车、服装等15个行业。以此为基础,海尔进一步 理、平台应用开发、整合集成和安全等平台八项主 主导制定了大规模定制国际标准,代表我国首次 要技术能力 1 探讨我国工业互联网平台实力。研究 向全球输出新型制造模式,并得到广泛认可。 (重 发现,现阶段我国工业互联网平台技术能力体系 点平台详细介绍见第三篇 平台篇) 尚不完备,但技术能力各具特色(如图1所示)。 一 是自动 化企 业 均 在设 备 连 接 方面 能 力出 众,华龙 讯 达依 托“Ceres 机 器宝 ”终端可 对 接 1. 设备连接:平台能为开发人员提供访问终端设备产生的遥测数据和终端设备自身运行产生的数据。 设备管理:平台能够确保所连接事物正常工作,实现无缝运行,并对运行在设备或边缘网关上的软件和应用程序进行更新的能力。 数据存储 / 处理:平台能够提供可扩展的云基础架构,用于存储设备数据和运行代码,并且能够确保所连接事物正常工作,实现无缝运行,并对运 行在设备或边缘网关上的软件和应用程序进行更新。 数据高级分析:平台能够执行一系列复杂分析,从基本数据集群到深度机器学习再到预测分析,从数据流中提取最大价值。 软件应用管理:平台能够提供的云化工业软件、工业 APP 的能力。 平台应用开发:平台有助于快速部署解决方案或服务。 整合集成:平台能够集成各种终端设备及各类企业后端系统和服务。 安全:平台能够通过相关技术手段保障数据在各个环节的安全性。 3 | 国家工业信息安全发展研究中心 两化融合服务联盟 中国产业互联网发展联盟
11 . 工业互联网平台创新发展白皮书(2018) 图1. 我国主要工业互联网平台能力图谱2 平台能力 数据存储 数据高级 软件应用 平台应用 设备连接 设备管理 整合集成 安全 行业、平台企业、平台名称 /处理 分析 管理 开发 树根互联 根云 美的 M.IoT 富士康 BEACON 徐工信息 Xrea 制造 华为 FusionPlant (孵化) 石化盈科 ProMACE 海尔 COSMOPlat 宝信 宝信 航天云网 INDICS 华龙讯达 木星云 自动化 中控 supOS 明匠 明匠云 兰光 LONGO-IIOT 浪潮 浪潮 信息 紫光云引擎 UNIPower 技术 元工国际 元工 服务 东方国信 Cloudiip 寄云 NeuSeer 用友 精智 互联网 阿里云 supET 2. 资料来源:2018 年工业互联网平台调研问卷。该能力图谱是依据各平台企业对自身技术能力的横向排序,选取了前两项能力,并非企业间纵向的 能力对比。 国家工业信息安全发展研究中心 两化融合服务联盟 中国产业互联网发展联盟 | 4
12 .工业互联网平台创新发展白皮书(2018) (三)平台探索构建共赢发展的开放合作 COSMOPlat对制造装备的全方位接入、集成和 生态 管理能力 3 。在数据层,东方国信通过收购国内炼 铁大数据企业北科亿力实现在工业大数据领域的 虽然目前我国工业互联网平台服务商各自在 布局,紫光云引擎通过先后收购展讯、锐迪科等芯 工业Know-how、数据技术、创新资源等方面具 片公司,强化其数据中心解决方案。在安全层,华 有不同比较优势,但在不同层面仍存在制约瓶颈。 为收购了以色列数据安全公司HexaTier和技术公 现阶段没有一家平台能够独立提供“云基础设施+ 司Toga Networks,为下一代网络和安全产品研 终端连接+数据分析+应用服务”端到端的解决方 发提供技术支撑 4 。 案,合作共赢成为产业共识。当前,我国主流平台 主要通过强强联合、兼并收购、开源社区、垂直产 以开发者社区为核心的合作生态正在形成, 业深耕、政府合作等方式推进平台能力建设、资源 但 运行机制亟待 创 新。汇 聚 丰 富 的 企 业 应 用 服 整合和业务扩张,构建平台生态,但由于工业互联 务 是 平台发 展 的 关 键,平台主 要 通 过 构 建 开发 网平台整体处于发展初期,价值共享机制和生态 者社区,从 技术 、内容 、工 具 、服 务 等 多个层面 合作路径尚未真正出现。 赋能开发者。如,华为成立开发者联 盟并构建了 OceanConnect IoT开发者平台,提供170多种开 大企业优势互补、强强联合,以开放合作促进 放API和系列化Agent,开放7×24h云化实验室, 平台双向赋能,但平台开放价值生态尚不成熟。当 让开发者可基于真实设备进行开发测试 5 。海尔开 前,平台企业已充分认识到开放共享的重要性,工 发者平台提供了贯穿工业APP开发全生命周期的 业互联网平台基本都制定了合作伙伴战略,通过 弹性容器云、IoT连接管理、大数据运算、工业建 签订战略协议、项目深度合作、组建合资公司等方 模等八类服务。总的来讲,国内开发者社区的资源 式促进平台建设和功能完善,提升平台服务能级。 聚集效应和创新迭代效果尚未完全发挥,开源技 然而,出于对核心能力、商业秘密和知识产权的保 术标准化、知识产权保护仍需加强。 护,企业对核心技术、数据、资源等方面的共享仍 心存顾虑,大部分平台间的合作仍停留在战略谈 通过垂直产业链深耕和地方合作,实现资源 判阶段或商业模式探索阶段。 整合与业务扩张。部分平台通 过与制造 龙头企业 达成跨界合作,或与地方合作打造区域级平台,推 兼并收购是弥补平台关键技术缺口的重要途 动产业链和区域资源整合,构建应用生态。如用友 径。平台企业纷纷加强战略投资布局,强化在边缘 精智平台与水泥行业龙头天瑞水泥合作,整合上下 层、数据层、集成层和安全层等方面的技术能力。 游产业链企业,共同打造了水泥建材行业的工业 在设备边缘层,海尔收购了拥有超过30年智能装 互联网平台;石化盈科携手华为共同打造石化行 备 生 产制造 经验的公司斐雪派 克(PML),强化 业工业互联网平台ProMACE,为石化行业提供智 3. https://www.wdzj.com/hjzs/ptsj/20180508/636661-1.html 4. https://forum.huawei.com/enterprise/ru/forum.php?mod=viewthread&tid=383585 https://forum.huawei.com/enterprise/ru/forum. php?mod=viewthread&tid=383585 5. https://blog.csdn.net/lihongzhai/article/details/80447311 6. https://mp.weixin.qq.com/s/6MKamGUablA2eH3cA2Xacw 5 | 国家工业信息安全发展研究中心 两化融合服务联盟 中国产业互联网发展联盟
13 . 工业互联网平台创新发展白皮书(2018) 能工厂、智能油气田、智能物流等全方位服务 6 。航 工业互联网平台正在加速制造业服务模式创 天云网与贵州省达成战略合作,以企业需求为牵 新发展。工业互联网平台改变了生产制造的服务 引,引导区域内企业开展云端应用和业务协同。浪 模式和知识创新、应用模式,工业经济新驱动力正 潮为滕州市打造机械机床智能制造平台,围绕机 在缓慢生长。基于平台的预测性维护、员工作业指 床行业设计、生产、交付运行、后服务市场四个方 导等应用,正在形成新的工业服务模式。如设备维 面,推动区域产业转型升级。 护,原有模式是在工业企业内部设立维修部,按照 固定计划对所有设备进行统一管理和维护,或是 (四)平台新模式新业态激发产业发展新 由设备制造商或第三方服务商在设备出现问题时 动能 提供现场维护服务。而基于工业互联网平台的预 测性维护能够有机融合设备构造、维护技巧、数 与其说工业互联网平台是一种技术创新,不 据技术,形成针对每台设备自身进行的“个性化” 如说它是已有技术在工业领域的应用模式突破。 维护。平台汇聚的微服务组件、工业机理模型、工 物联网、云计算、大 数 据、人 工智能等 技术在工 业APP等开放资源,将颠覆工业知识创新和应用 业领域被工业体系吸纳、消化、融合,在平台实践 模式。部分平台已创建开发者社区,从工业企业、 中,工业领域的新模式、新业态逐渐浮现,将成为 自动化企业、系统集成商等组织吸纳工业应用的 推动产业发展的新动能。 开发者,一些平台还为开发者的应用、机理模型等 提供了定价模式,推动实现工业知识平台化共享 工业互联网平台推动工业企业生产方式和组 机制。 织管理模式变革。工业互联网平台增加了工业企 业内外合作的机会,各类服务突破传统制造业的 基于平台的工业数字经济正在萌芽。社会分 时间、空间界限,打破工业传统生产方式、组织结 工开始出现变化时,企业就要依靠自身洞察力, 构,重新定 义了工业企业 。一方面平台以数据驱 及时决断,对企业做出战略性调整,工业互联网 动,突破了工业企业内外割裂的生产方式。基于工 平台正 催 生 工 业 领 域 的 数 字 经 济 变 革 。按需定 业互联网平台能够整合产业链上下游企业由单链 制、生产能力交易、智能化产品等服务,正在引领 条串行生产方式转变为多环节并行的协作方式。 着工业逐渐从封闭走向开放。数据流通正在促进 例如汇聚产品使用数据,既能实现对产品的维护 工业行业林立的状态发生化学反应,原本清晰的 服务,又能将使用数据反馈回生产部门和设计研 组织界限正在逐渐模糊,合作不仅仅出现在上下 发部门,从而调整产量、改进下一代产品,实现对 游企业,而是向更广泛的空间拓展,同行企业从 产品全生命周期的管理。另一方面平台为产品赋 原本的竞争关系转向竞合关系(Co-opetition) 能,形成了工业企业新的分工方式。工业互联网平 ,个人消费者成为参与产品设计和制造的产消者 台推动设备制造商实现产品即服务的转型,从产 (Pro-consumer),工业网络逐渐成型。供应链 品交易模式转变为基于产品服务收取增值费用的 金融、UBI、融资租赁等产融合作创新服务,推动 租赁模式,对于设备制造商,要扩大其产品服务部 了工业向其他领域延伸、拓展、融合。如针对高价 门的人员和成本;对于产品使用方,则能够削减购 值设备的地理位置、开工时间、运行轨迹等设备 置和管理设备的成本,从而达到轻资产运作。 使用数据,为设备提供贷后管理,或为保险公司提 国家工业信息安全发展研究中心 两化融合服务联盟 中国产业互联网发展联盟 | 6
14 .工业互联网平台创新发展白皮书(2018) 供定价依据,推动形成基于工业能力的新型信用体 联网截然不同的特殊性,互联网适用的安全软件 系,重新定义人与人、人与物、物与物之间的关系。 往往无法直接应用于工业网络,从而难以为工业 网络提供有效的防护。据国家工业信息安全发展 (五)平台发展面临前所未有的安全挑战 研究中心监测,2017年全球超过10万个工业控制 系统及设备暴露于互联网上,同比增加42.9%;收 安 全可 靠 是 工 业 互 联 网 平台发 展 的 重 要 前 集研判的工业控制、智能设备、物联网漏洞中,高 提。工业互联网平台连接了工业网络与互联网,暴 危漏洞占59%;恶意软件“Industroyer”、僵尸网 露在外的攻击面相较纯粹的互联网和工业网络更 络“IoT_reaper”、勒索病毒“WannaCry”等造成 大,设备、网络、工控、应用、数据等各方面均面临 大规模停产,给工业企业带来实质性危害。然而, 安全威胁,由此产生的安全挑战也更 加多元、复 与此相对,我国平台普遍缺乏对安全问题的高度认 杂。一方面,我国工业互联网平台核心软硬件高度 识、缺乏安全风险观念,因此大量平台的安全防护 依赖国外技术产品,存在不可预知的安全隐患;另 水平远未达标。 一方面,平台攻击手段逐渐升级,时刻挑战现有的 安全防护技术。我国相关企业开始注重在平台核 面对严峻的安全形势,我国工业互联网平台着 心软硬件和安全防护技术方面的攻坚,虽然取得了 力提升核心软硬件安全可靠能力,开始研发更有效 一定进展,但与安全形势的发展情况相比还存在 的安全防护技术,尽管取得一定成果,但是相比平 较大不足。 台所面临的安全挑战还远远不够。阿里云等企业 成功开发出应用于工业互联网平台的操作系统,实 我 国 工 业 互 联 网 平台 核 心 软 硬 件 产 品 对 国 现在核心软件领域的突破;360、安恒、启明星辰 外 技术依 赖 度高、国产化 率低 。在 硬 件 方 面,国 等平台安全企业在设备、网络、工控、应用、数据 外厂 商 在 边 缘 侧 硬 件 的 技术 和 市 场占 有量 上都 等方面开展防护手段研发,并结合大数据等先进技 遥遥领先于国内厂商。虽然我国厂商在平台侧硬 术探索对安全态势的感知和安全威胁的预测,全 件市场占有量上落后国外厂商不多,但 关键部件 面提升对平台各模块的安全防护水平。我国工业互 仍需依 靠国外厂商,如服 务 器的“大 脑 ”CPU, 联网平台安全防护能力在严酷的安全环境中迈出 英 特 尔公司产品几乎 形成 垄断。在 软件方面,我 了成长的步伐。但是,这些技术相较国际先进水平 国平台企业开发了丰富的应 用软件资源,但 是作 还有较大差距,应用范围也不够广泛。我国工业互 为工 业 互 联 网 平台基 础 通 用软 件 开发 所 依 赖 的 联网平台在安全领域还需进一步增加投入,提高各 Hadoop、Openstack、Docker等基础技术均由 方面技术水平。 国外开发,自主可控水平和能力较低。 同 时,当前平台受攻击面大、受攻击手 段 多 样,防护技术难以满足防护需求。工 业 互 联 网平 台使互联网和工业网络互联互通,病毒、木马、漏 洞、DDoS、APT等攻击手段在破坏互联网的同时, 威胁也延伸至工业网络。然而工业网络具备与互 7 | 国家工业信息安全发展研究中心 两化融合服务联盟 中国产业互联网发展联盟
15 . 工业互联网平台创新发展白皮书(2018) 二、工业互联网平台成为助力企业 数字化转型的有效路径 目前我国不同类型的参与者争相进入工业互 (一)平台应用在提质降本增效方面成效 联网平台市场,创新解决方案层出不穷。与工业互 初显 联网平台供给市场的热情高涨不同,工业互联网 平台的使用方――工业企业,始终保持相对冷静的 在《数据驱动 转型致胜――全球工业互联网 态度。而实际情况是,工业企业面临国际市场持续 平台应 用案例分析报告》中,我们将工业互联网 低迷、国内经济增速放缓、人口红利逐渐消失、节 平台应用场景分为设备/产品管理、业务与运营优 能环保要求不断提高、客户需求日益严苛等压力, 化、社会化资源协作三大类,并认为平台能实现降 转型需求迫切。纵使如此,大多数工业企业面对工 低成本、提高效率、提升产品和服务品质、创造新 业互联网平台应用的“诱惑”仍然踟蹰不前。究其 价值四大成效(如图2所示)。此次我们通过对我 原因,主要有两个方面:一方面,工业互联网平台 国62家工业互联网平台展开调研,搜集、分析了 对工业企业了解不足,未能抓住工业企业的痛点, 229个平台应用案例,并进一步分析各类应用场景 未能提供低成本高收益的平台级应用;另一方面, 带来的不同成效(研究方法详见附录)。 工业企业不了解工业互联网平台这一新生事物,不 知道平台可以更有效、更经济的解决哪些问题。 国家工业信息安全发展研究中心 两化融合服务联盟 中国产业互联网发展联盟 | 8
16 .工业互联网平台创新发展白皮书(2018) 图2. 我国工业互联网平台应用场景案例分布及应用案例成效 状态监测与报警 70% 降低用工量 减少故障损失 预测性维护 降低 设备/ 17% 降低运维成本 降低能耗 故障诊断 成本 产品管理 17% 远程运维 14% 减少资源浪费 减少安全事故 产品全生命周期管理 14% 优化业务流程 提高生产柔性 生产制造优化 提高 32% 提高资源(设备、 缩短交付周期 质量管理 物料)利用效率 效率 18% 能源管理 14% 提高员工 提高供应链 研发设计优化 工作效率 运作效率 业务与 10% 供应链优化 运营优化 8% 缩短研发周期 降低次品率 工艺优化 提升产品 7% 资源调度优化 降低产品故障率 产品追溯 和 7% 安全管理 5% 服务品质 加速产品/服务 提升客户满意度 员工赋能 2% 更新迭代 按需定制 9% 带动投资 数据即服务 协同研发设计 社会化 增加客户 增加客户 9% 创造 协同制造 生命周期价值 数量和范围 资源协作 新价值 5% 分享制造 2% 新的市场 新商业模式获得 产融合作 1% 营销策略 的收入增长 如图3所示,总体来说,三大应用场景在优化 图3. 工业互联网平台三大应用场景的成效 已有业务方面成效显著,主要体现在提质降本增 降低成本 效方面;而在开拓新业务方面则略显逊色,开展工 业互联网平台应用所创造的新价值较为有限。具 体来说,设备/产品管理和业务与运营优化在降低 成本和提高效率方面成效突出。社会化资源协作 创造 提高效率 虽然创新性强,但由于涉及到多个主体,所以实施 新价值 难度大、应用模式比较分散,因此应用成效对比其 它两大类场景略显不足。但社会化资源协作在创 造新价值方面可取得的成效明显好于其它两大类 应用场景。 提升产品和服务品质 设备/产品管理 业务与运营优化 社会化资源协作 9 | 国家工业信息安全发展研究中心 两化融合服务联盟 中国产业互联网发展联盟
17 . 工业互联网平台创新发展白皮书(2018) (二)基于平台的数据驱动型解决方案加 析、建模、利用,实现数据驱动的生产和运营闭环 速制造业创新发展 优化,形成新的业务模式和新的业态。与传统工业 IT架构解决方案相比,工业互联网平台解决方案 工业互联网平台解决方案关键在于针对工业 实现了流程驱动的业务系统转变为数据驱动的平 应用场景,通过各类机器设备、人、业务系统的互 台应用新范式,为工业企业提供基于数据的新技 联,促进数据跨系统、端到端的流动,基于数据分 术、新方法、新服务和新价值(如表1所示)。 表1. 基于工业互联网平台的解决方案与传统工业IT架构解决方案对比 基于传统工业IT架构的解决方案 基于工业互联网平台的解决方案 1.封闭大系统 1.大平台+小APP 2.垂直紧耦合架构 2.分层、微服务架构 3.专用接口或中间件 3.开放API 技术架构 4.长开发周期 4.敏捷开发 5.系统整体升级成本高 5.小范围升级业务逻辑 6.本地部署 6.边缘+云端部署 1.更具广度和深度的数据采集 1.数据获取来源有限 工业数据 2.在线实时管理和应用 2.独立系统、信息孤岛 3.易于整合和集成数据资源 1.工业知识依靠老师傅经验 1.经验知识固化成平台核心资源 2.存在工业知识空白 2.解耦成工业机理模型,灵活组合和管理 工业应用 3.工业知识被封装在工业软件里,无法复用 3.基于数据和新技术易形成新知识 4.面向流程的共用软件系统 4.面向独特角色的专用APP 1.线性价值链 1.互联互通的价值网络 价值模式 2.资源自用,技术创新长周期 2.资源开放共享,技术创新快速迭代 国家工业信息安全发展研究中心 两化融合服务联盟 中国产业互联网发展联盟 | 10
18 .工业互联网平台创新发展白皮书(2018) 1.数据采集、流动、集成、分析、应用等闭环管理 业知识经验没能沉淀下来,工业软件数量少,且系 是平台解决方案核心 统内知识无法拆分提取,难以复用。 “传帮带”模 式仍是工业知识传承的重要途径,人才培育需要 平台解决方案扩大了数据采集的范围。随着 花费几年甚至几十年时间,人才流动将为企业带 物联网、云计算、大数据等技术的发展,逐步解决 来不可预估的损失。工业互联网平台解决方案改 了数据采集数量少、来源单一、精度低、成本高等 变了工业知识传递途径,基于平台上汇聚的工业 问题,增加设备设施、生产管理、作业环境可感知 机理模型和微服务组件,工程师能够以更低的成 的深度、广度和精度,可以解决原来因数据缺失、 本、更高的效率、更具拓展性地开发工业APP。如 延时和粗糙,无法精准管理的问题。如东方国信为 索为将精密设备的知识软件化、模块化,经过数 工业高炉加装特制传感器,打开炼铁设备内部“黑 据分析、计算和验证,形成真正可信、可用的工业 箱”,实现生产过程的透明化。 APP,为工业知识积累提供了有效路径。 平台解决方案增强了数据应用的时效性。传 平台解决方案应用大数据、人工智能推动知 统模式下,数据被储存在边缘侧或独立的系统中。 识创新。我国工业发展长期采用粗放式生产管理 基于工业互联网平台的解决方案通过在线、实时 方式,企业研发、生产、销售、服务、管理等各环节 处理和应用数据,大大提高了生产和运营状态的 都有很大优化空间。平台解决方案能够应用大数 感知、分析、预测和决策闭环优化速度。如树根互 据、人工智能等技术手段对工业大数据进行深度 联通过平台联网监控柴油机设备,故障发生时迅 挖掘,推演出难以被洞察的新型解决方案。如兰光 速定位故障范围和配件种类,按需调配配件库存, 通过记录数控机床的关键部件磨损及衰退状态, 配置维修人员,提高维护响应时间和一次性修复 利用大数据推演和模型运算,预测设备故障趋势 率。 并提前发送提醒,改变了需要依靠老师傅判断、设 备定期维护等传统解决方案,避免突发性重大故 平台解决方案拓宽了数据应用的领域。工业 障带来的损失。 互联网平台解决方案能够打破企业传统业务烟囱 式发展模式,实现跨越地域、跨越组织的设备、业 3、平台解决方案支撑构建工业创新价值网络 务、环境之间数据流动和协作。如中船通过基于工 业互联网平台的在线可视化作业指导应用,实现面 平台通过工业资源汇聚、整合建立新型工业 向跨地域、跨企业的在线可视化作业指导以及生 价值网络。工业互联网平台以数据为驱动,整合社 产作业状态的在线反馈,作业指导文件下发时间缩 会化资源,数据的交互、流通推动传统以业务流 短了95%,反馈时间缩短了90%。 程为基础的单向价值链条向价值网络过渡,促进 各类主体能够基于平台进行网络化协同。如宝信 2、平台解决方案改变了工业知识积淀和创新的路 构建数据通道,与多家下游汽车用户进行数据和 径 业务层面的互通互联,以用户需求拉动组织生产, 降低供应链库存成本、缩短订交货周期、强化核 平台解决方案将经验判断进行模块化、软件 心用户粘性。 化。我国工业发展过程中积累的大量有价值的工 11 | 国家工业信息安全发展研究中心 两化融合服务联盟 中国产业互联网发展联盟
19 . 工业互联网平台创新发展白皮书(2018) 平台基于社会化资源推动应用和创新双向迭 降低成本、提高效率及提升产品和服务品质 代。传统模式下,工业企业进行独立技术创新,随 是推动目前工业企业实施工业互联网平台应用最 后通过专利、品牌等手段,以很长一段时间来消化 大的动力,针对高价值设备的在线管理和针对重点 吸收技术创新带来的收益。平台上共享的资源能 业务与运营环节的优化两大场景应用较为普遍(如 够节约大量的重复劳动,并且将通用经验改造成 图4所示)。 标准化、模块化的应用开发工具,开放给平台上所 有企业和开发者,鼓励更多参与者加入工业互联网 社会化资 源协 作 是 企 业 转 型 升 级 的 创 新 模 平台。以应用迭代提高技术创新速度,推动工业技 式,在特定行业和领域已出现成功案例,但应用推 术长周期向短周期过渡,形成工业数字经济新格 广难度较大。目前按需定制和协同设计优化的应 局。 用最为广泛(如图5所示)。按需定制适用于市场 产品同质化程度较高、消费者个性化需求强烈的 (三)核心设备在线管理和业务运营优化 行业,如家电、服装、房车等。协同研发设计适用 是企业当前应用平台的主要切入点 于研发设计环节复杂,需要多方合作的行业,如航 空、船舶、汽车等。 图4. 我国工业互联网平台应用场景案例分布 设备/产品管理 72% 业务与运营优化 62% 社会化资源协作 17% 图5. 我国工业互联网平台社会化资源协作应用细分场景案例分布 按需定制 9% 协同研发设计 9% 协同制造 5% 分享制造 2% 产融合作 1% 国家工业信息安全发展研究中心 两化融合服务联盟 中国产业互联网发展联盟 | 12
20 .工业互联网平台创新发展白皮书(2018) 1.设备/产品在线管理支持多方合作模式创新 设备制造商、设备 使用者和设备维修商都具 有设备/产品管理应用的需求。不同实施主体应用 设备/产品管理是目前工业互联网平台应用中 的驱动力不尽相同:设备/产品的使用者为了保证 数量最多、范围最广的基础应用,而状态监测与报 生产的正常进行,是最直接的受益者;设备制造商 警是其中最主要的应用场景(如图6所示)。对大 向用户提供“产品+服务”的增值服务,驱动力最 部分工业企业来说,保证设备的正常运行是生产制 强;维修商则是为了快速响应客户需求,降低运营 造的前提,监测设备/产品(对设备制造商而言)运 成本。目前来看,设备制造商、设备使用者.和设备 行状态数据能够及时而有效地发现并解决问题, 维修商均有动力实施设备/产品管理的应用,可探 从而有效地降低因设备故障带来的维护成本和因 索多方合作模式。 非计划停机带来的生产损失。 图6. 我国工业互联网平台设备/产品管理应用细分场景案例分布 状态监测与报警 70% 预测性维护 17% 故障诊断 17% 远程运维 14% 产品全生命周期管理 14% 2.业务与运营优化应用场景日新月异 驱动实现企业业务及运营各环节的优化。由于平台 可获得数据的范围增大、可调用能力更强,基于数 业务与运营优化是基于设备/产品数据,全面 据分析的平台应用场景相对丰富(如图7所示)。 集成其它系统数据(如ERP、WMS等),以数据为 图7. 我国工业互联网平台业务与运营优化应用细分场景案例分布 生产制造优化 32% 质量管理 18% 能源管理 14% 研发设计优化 10% 供应链优化 8% 工艺优化 7% 资源调度优化 7% 安全管理 5% 员工赋能 2% 13 | 国家工业信息安全发展研究中心 两化融合服务联盟 中国产业互联网发展联盟
21 . 工业互联网平台创新发展白皮书(2018) 目前这类型应用场景主要为生产制造优化、质量管理和能源管理。各场景主要特点如表2所示: 表2. 工业互联网平台业务与运营优化主要细分应用场景及特点 应用推广 主要细分 应用场景 应用特点 范围 应用场景 整合设备/产品数据与其它经营数据,通过优化生产流程,实现 生产制造 缩短生产周期、降低生产成本、提升效率; 优化 大企业:打通数据孤岛,实现综合、集成的生产制造优化; 小企业:实现轻量、低成本、快速部署。 在关键环 业务与运营 节应用推 主要通过两个途径: 优化 广较好 质量管理 1.改进质检方法,提高质检效率及准确性; 2.通过控制、优化生产过程,提升质量。 政府和社会对于环境保护的要求日益严格,能耗成本占企业成本 能源管理 比重较大,尤其在能源密集型行业,节约能源消耗的需求迫切。 生产制造是工业企业的关键环节,目前平台应 比如在化工行业,通过采集、监控和分析从化学反 用集中在投入成本最高、产生价值最大的生产环 应装置获取的压力、温 度、控 制器配置信息等数 节,通过处理和分析生产过程的各类数据,实现生 据,将反应过程保持在理想的状态和环境,从而控 产管理从单项、局部的改善到综合、集成的优化。 制产品品质。 由于信息化水平和投入资金方面存在较大差距,大 企业和中小企业在生产制造优化上的做法有所不 能源管理是工业企业的普遍需求,尤其在电 同。大型制造企业基于数字化设备、智能产线的普 力、石化、钢铁、建材等能源密集型行业,支撑设 及应用,通过部署私有云或混合云架构的工业互联 备运行的电能和燃料消耗在成本构成中占比较大, 网平台打通数据孤岛、全面整合多个系统数据,可 节约能源消耗的需求迫切。此外,在火电站、水泥 实现全局范围的生产制造优化。中小型制造企业 厂、炼铁厂这类环境外部性较强的企业,废气废水 由于自动化水平较低、业务系统构建不完善,则更 的排放会带来负面的社会影响,政策管控压力也 倾向于应用基于公有云架构的平台级业务系统,可 成为企业节能减排的需求动力。 大幅降低大而全系统部署和开发的时间与成本。 (四)基于平台的行业关键应用加快创新 质量管理应用主要通过两种途径。一种途径 推广 是改进质量检测方法,提高质量检测的效率和准 由于工业行业所处的产业链位置、生产特征、 确性。比如针对汽车玻璃的检测,可以通过采集丰 业务需求和两化融合水平存在差异,现阶段工业 富的图像,建立图像数据库,并运用前沿的深度学 互联网平台应用推广在各行业步调不一(如图8所 习框架对图像数据库进行深度挖掘与分析,打造 示),应用重点和发展路径呈现出较为明显的行业 复杂表面缺陷检测的能力。另一种途径是通过控 特征(重点行业应用详细介绍见第二篇 行业篇)。 制和优化生产过程,大幅提升产品质量和一致性。 国家工业信息安全发展研究中心 两化融合服务联盟 中国产业互联网发展联盟 | 14
22 .工业互联网平台创新发展白皮书(2018) 图8. 我国工业互联网平台应用案例行业分布 33% 14% 14% 13% 9% 8% 5% 5% 机械 电子 交通设备 电力 钢铁 服装 石化 家电 制造 1.两化融合水平较高的行业引领平台创新应用 务;另一方面,基于对用户使用数据的分析与价值 挖掘,围绕高价值设备提供租赁、保险、贷款等创 从发展基础看,电力、电子和家电等两化融合 新服务,推动形成社会化协作与跨界融合。例如, 水平较高的行业,由于制造技术、信息技术、管理 徐工信息基于Xrea工业互联网平台为新能源汽车 技术和知识积累较为成熟,升级改造难度小,更具 主机厂提供车辆远程监测与数据分析服务,减少了 应用工业互联网平台能力优势和成本优势。从发 80%由于客户使用而造成的车辆质量事故,减少了 展需求来看,两化融合水平较高行业正在向网络化 40%车辆出现故障后返厂维修的情况,有效提高 发展阶段迈进,能更有效地利用工业互联网平台 客户满意度。 提供的新技术、新解决方案,创新应用模式,开辟 发展新空间。例如,国网青海电力联合昆仑数据和 3.流程行业率先布局基于平台的安全环保综合管 金风科技等企业共同打造新能源行业工业互联网 控能力建设 平台,接入省内外29个发电场站,以新能源发电侧 为切入口,对接入新能源电站集中智能监控、生产 一是钢铁、石化、采掘等行业具有高耗能、高 运行管理、业务智能分析及设备故障预警等服务, 排放、高危险、工艺复杂等特点,安全问题、环保问 解决跨企业、跨区域的新能源并网消纳等问题,构 题成为制约行业发展的主要瓶颈,工业互联网平 建能源互联网应用生态。 台结合大数据、人工智能等新技术手段,为这些行 业提供了新型的能源管控、安全管控解决方案,提 2.同业竞争越激烈的行业向“产品+服务”转型的 升行业内企业整体精细化管控水平。例如,优也为 步伐越快 东部某钢铁企业开发了高炉煤气智能平衡系统,实 现煤气智能联调运行,每年可减少高炉煤气排放总 我国工业处于转型升级关键时期,以交通设 量的3%放散,节约能源约1700万元。二是在消费 备制造、机械等为代表的行业面临结构调整、需求 者广泛关注的食品和药品领域,产品质量安全问题 放缓、同质化竞争激烈等方面的巨大压力。提供产 是行业面临的首要痛点,基于平台开展产品全流程 品+服务等增值服务,开展服务化转型,是企业获 质量管理成为应用重点。伊利集团基于自建的工业 取更大价值空间、提升可持续竞争优势的有效方 互联网平台开展产品全生命周期管理,实现奶粉从 式。以设备制造行业为例,一方面基于设备运营数 原辅料入库到消费者的全过程追溯,产品追溯查 据,对设备资产进行在线实时监控、故障分析、预 询速度达到秒级。 测性维护、远程 运 维等管理,提供多样化 增值 服 15 | 国家工业信息安全发展研究中心 两化融合服务联盟 中国产业互联网发展联盟
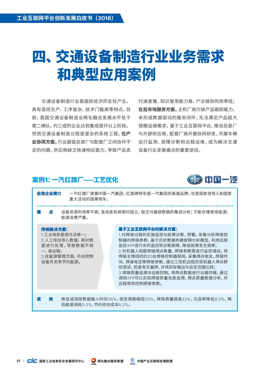
23 .工业互联网平台创新发展白皮书(2018) | 16 中国产业互联网发展联盟 表3. 八大行业工业互联网平台应用情况 两化融合 行业 行业特点 业务痛点 典型应用场景 主要成效 发展水平 电力 技术密集和装备密集型行 第一梯队 发电设备维护成本高、并网协调难 预测性维护 降低运维成本 业 度大 远程运维 提高功率预测准确率 电力调度优化 石化 产业链条长、产品覆盖面 第二梯队 安全生产是重中之重,工艺技术传 安全管理 降低事故发生概率 两化融合服务联盟 广、设备资产密集 承难 员工赋能 缩短员工培养周期,降低培养成本 预测性维护 降低设备保费和大修费用 钢铁 工 序 繁多、工艺复 杂;前 第三梯队 高能耗、高排放;设备和工序管理 能源管理 节能减排,降低成本 端流程,后端离散 难度大;下游行业需求多元化 设备状态监测与工艺优化 提升产品质量 供应链协同 缩短供应链周期,降低库存 国家工业信息安全发展研究中心 交通设备制造 技 术 密 集 ,多 品 种 小 批 第二梯队 工序复杂,产品研发 周期长,产品 协同研发设计 缩短产品研发周期 量,混线生产,工艺复杂 质量不稳定,产品出厂后运维难度 工艺优化 提高生产效率 大 远程运维 降低次品率 协同制造 降低车辆运维成本 机械 市场规模大、覆盖范围广, 第二梯队 设备维护水平低、转型需求迫切 生产制造优化 降低维修成本 集中大量生产设备制造 资源调度优化 提高设备使用率 企业 分享制造 优化设备后市场服务 产融合作 家电 市场竞争激烈,产品多元 第一梯队 市 场 需 求 响 应 慢 、产 品 研 发 周 期 按需定制 缩短产品研发周期,实现产品创新 化 、高 端 化 、服 务 化 、智 长、库存压力大 提高采购效率、降低库存 能化需求不断提升 缩短交付周期 提高消费者满意度 服装 中小企业主导,劳动密集 第三梯队 预估生产无法满足多元化需求,积 按需定制 快速响应需求,降低库存 压库存;市场需求响应慢 协同制造 缩短订单交付周期 电子 技术含量高、附加值高 第一梯队 设备先进但通讯方式各异,人工调 远程运维 减少生产过程人工干预和用工人数 机耗时长,工序衔接响应时间长 生产制造优化 实现智能调机 缩短生产环节响应时间
24 .工业互联网平台创新发展白皮书(2018) 三、务实有效推进工业互联网平台 可持续创新发展 我国工业互联网平台虽已取得了一定进展, 推广。搭建政府部门、科研机构、行业企业等多方 但总体来说还处于发展初期,普遍存在平台终端 参与的交流合作平台,构建培训体系,统一社会各 连接不足、资源要素汇聚不充分、制造能力模块化 界认知,促进经验交流和成果共享。 平台化水平有待提升等共性问题,成为制约平台 效用发挥的重要瓶颈。由于工业互联网平台尚属 (二)推动开源社区建设,构建平台开源技 新兴事物,没有成熟的经验可供借鉴,因此需要社 术体系 会各界积极合作、共同探索、开拓创新,形成合力 借鉴 近 年来 全 球 软 件产业创 新发 展 实 践 经 推动平台健康发展,保持战略定力和耐力,务求实 验,建立工业互联网平台开源技术体系是构建市 效,助力我国制造业转型升级。 场开放生态的重要切入点,可以有效地汇众智、聚 (一)开展平台创新应用工程,以应用价值 合力,提高创新能力,打破传统工业封闭技术体系 牵引企业上平台用平台 和价值壁垒,加快技术创新和成果转化。一是推 动建立开源社区。鼓励各领域大型龙头企业强强 工 业 互 联 网 平台发 展 是 一 个 长 期 迭 代 、试 联合,围绕工业PaaS、制造资源模型化和平台化、 错、演进的过程,不仅需要推动支持平台建设,还 边缘计算、安全可信等平台共性通用软硬件技术, 需要以应用价值引导工业企业上平台用平台,以应 汇聚平台开发者资源,培育重点开源项目,合作开 用实效推动工业互联网平台迭代发展。一是提升 展平台核心难题攻坚行动,以技术开源的形式赋 制造资源云化改造基础能力。引导装备制造、电子 能产业、共享智慧、分享利益。二是推动开源成果 信息制造和网络通信等企业加强合作,构建开放、 转化。创新开源技术应用机制,依托平台用户企业 兼容的装备通信接口和传输协议标准,建立分级 和典型应用场景,培育一批适合开源技术的创新 分类工业设备数据采集体系,实现制造资源底层 应用场景和商业模式,鼓励企业利用开源技术进 标准化,促进制造资源、数据和服务等要素的互 行技术研发、业务拓展,促进开源技术研发成果的 联互通和无缝对接。二是研究制定基于平台推动 迭代更新,打造具备自我造血能力的开源产业生 企业数字化转型实施指南。分行业、分领域滚动制 态系统。 定工业企业业务需求图谱,以及工业企业上平台 用平台的工具和方法,以企业需求牵引平台规模化 (三)加强标准体系建设,引导平台规范协 应用。三是加强试点示范引路。鼓励有基础、有需 同发展 求、有动力的企业基于平台开展业务优化和模式 我国工业互联网平台独立发展、各自为战,在 创新,多渠道开展典型案例挖掘,总结经验,探索 业务需求、架构、功能、接口、应用、互操作等方 形成可复制、可推广的理论和模式。四是加强宣传 17 | 国家工业信息安全发展研究中心 两化融合服务联盟 中国产业互联网发展联盟
25 . 工业互联网平台创新发展白皮书(2018) 面缺乏统一的标准,制约了平台有序发展与规模 (五)探索数据驱动的产融结合新模式,提 化应用,亟须加强标准体系建设。一是要构建完善 升金融对实体经济服务能力 工业互联网标准化推进工作组织,建立跨部门、 跨标准化技术组织的协作工作机制,构建政府主 工业互联网平台汇集了工业企业各个环节真 导和市场自主相结合的融合推进方式,统筹推进 实、有效的经营数据,可消除传统金融和实体经济 工业互联网平台发展标准化工作。二是加快构建 之间的信息壁垒,提高金融服务实体经济的能力 完善工业互联网标准体系,制定工业互联网综合 和意愿。一是探索平台数据的金融应用价值,丰富 标准化建设指南,明确工业互联网标准体系,制定 原有金融数据模型,引入覆盖企业制造和管理全 工业互联网标准化路线图。组织开展工业互联网 过程的实时动态数据,增强金融对实体经济的介 平台参考体系架构、管理模式等融合标准研究。三 入能力,提高金融整合资源的水平,进而增加金融 是创新标准制定和应用推广机制,以企业应用验 业服务于实体经济发展的意愿。二是建立数据驱 证为基础,总结好发展规律,开展标准制修订,通 动的产业基金,鼓励国内主流金融企业和行业龙 过宣传培训、咨询服务、测试评估等,加快标准应 头企业牵头,建立市场化运作、专业化管理的产业 用推广。 基金,围绕平台重点领域进行投资布局,构建良好 的产业生态体系,加速平台产业的发展。完善制造 (四)加快完善工业数据合作机制,创新数 业产业基金与平台的合作机制,利用平台沉淀数 据共享模式 据优化基金运作模式,提升基金的投入产出比,完 善基金的运营管理能力。 数据是工业互联网平台的血液,而我国工业 互联网平台数据量小、种类 少、质量不高等现状(六)以“双创”激发人力资本潜能,探索平 制约了工业数据建模分析、工业机理模型沉淀、 台赋能新方法新机制 工业APP培育等平台关键能力的发展。一是政府 要加速数据资源开放共享,带动平台、企业、产业 缺乏大量跨界人才是制约工业互联网平台快 和商业数据开放,最大化释放工业数据经济的社 速发展的重要瓶颈之一。一是要打破僵化用人机 会效能,促进平台服务模式和平台能力的提升。二 制,深入推进“双创”机制建设,通过管理体制和 是要加快构建工业数据分类和合作机制,开展工 信息技术的互动创新,重构人与人、人与组织之间 业大数据分级分类规范化管理研究,推动重点行 的关系,把稀缺人才从现有组织中释放出来,进行 业和区域的工业数据空间构建。完善数据价值评 动态、多层次有效利用,形成新的人才价值网络, 估、安全可信和转让交易机制,推动制造能力在 充分激发社会各界专业人才活力、动力和潜能。二 线交易和按需共享。三是要以平台价值推动数据 是要优化人力资源配置,利用互联网互联互通的 交互共享,各平台应加强自身平台服务能力建设、 技术优势,建立灵活、高效的组织模式,创新激励 平台服务价值升级,增强平台数据对资本、人才、 机制,不求所有、但求所用,形成跨职能、跨组织、 技术等创新要素的聚集作用,实现产品、服务、数 跨岗位的人才动态流动机制,实现人力资源的优 据、资金的高效流通,提升平台整合效益和协同优 化配置,提高人员利用效率。三是要提高人才专业 势。 能力,借助大数据、人工智能等信息技术为人力赋 能,降低人才创新门槛,使人从简单、重复、可被 国家工业信息安全发展研究中心 两化融合服务联盟 中国产业互联网发展联盟 | 18
26 .工业互联网平台创新发展白皮书(2018) 机器替代的杂务中解脱,从而专注于人力自身优 周期安全监测、风险预警、应急响应、安全防护、 势做最有价值的事情,实现人才利用的专业化。 检测评估和技术创新等能力。三是要落实企业安 全主体责任,面向应用企业、平台企业、解决方案 (七)构筑平台安全体系,保障平台健康可 服务商等主体提出安全审查、评估认证等安全管 持续发展 理和防护技术要求,促进企业实施防护措施,整体 提升平台安全防护水平。四是要提升安全防护能 工业互联网开放、互联、跨域的特点,打破了 力,积极扶持国家安全技术机构、国家工业信息安 以往相对明晰的责任边界,带来了更加多元、复杂 全相关联盟协会开展第三方平台安全服务能力建 的信息安全挑战 。一是要树立正确的安全观,正 设,面向企业提供风险预警、安全诊断评估、安全 确处理工业互联网平台安全和发展的关系,安全 咨询、数据保护、系统加固等安全服务,促进平台 体系要与平台发展同步推进,以发展保安全,用安 健康发展。 全促发展。二是要加强政府监督指导,完善平台安 全政策体系和标准指南,健全从硬件到软件、从应 用到数据的安全保障机制,构建覆盖平台全生命 19 | 国家工业信息安全发展研究中心 两化融合服务联盟 中国产业互联网发展联盟
27 .第二篇 行业篇 现阶段虽然工业互联网平台建设者已有初步共识,但工业企业 对工业互联网平台的作用和效果的认知却存在差异,并不是所有行 业企业都有意愿基于工业互联网平台开展转型升级。一方面,工业企 业认为目前部分平台解决方案与企业痛点问题的匹配度不高;另一方 面,大多数工业企业希望能够获得更具经济价值的解决方案。因此, 白皮书从工业企业应用工业互联网平台的基础条件、能力和主要业 务需求出发,对工业互联网平台行业解决方案的经济性、成熟度和成 效等方面开展调查研究,总结出目前平台应用较具特色和初见成效 的工业行业,梳理不同行业推进平台建设和应用的切入点和路径。 本篇重点围绕电力、石化、钢铁、交通设备制造、机械、家电、服装、 电子行业,针对行业特点、两化融合水平、平台可解决的业务痛点、平 台解决方案、主要应用成效等方面进行了介绍,希望能给正在建设工 业互联网平台,以及应用工业互联网平台开展数字化转型的企业提 供借鉴参考。 20
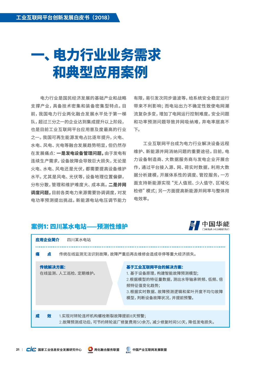
28 .工业互联网平台创新发展白皮书(2018) 一、电力行业业务需求 和典型应用案例 电力行业是国民经济发展的基础产业和战略 有限,易引发次同步谐波等,给系统安全稳定运行 支撑产业,具备技术密集和装备密集 型特点。目 带来不利影响;而电站出力不确定性致使电网潮 前,我国电力行业两化融合发展水平处于第一梯 流复杂多变,增加了电网运行控制难度。安全问题 队,超过三分之一的企业达到集成提升以上阶段, 和功率预测问题导致并网吸纳难,弃电率居高不 也是目前工业互联网平台应用普及度最高的行业 下。 之一。我国可再生能源发电占比逐年提升,火电、 水电、风电、光电等融合发展趋势明显,但仍然存 工业互联网平台成为电力行业解决设备远程 在发展痛点:一是发电设备管理问题,由于发电有 维护、新能源并网消纳问题的重要途径。目前,电 连续生产需求,设备故障会导致巨大损失,无论是 力设备制造商、大数据服务商与发电企业开展合 火电、水电、风电还是光伏,都需要提高设备维护 作,通过平台接入源、网、荷实时数据,利用大数 水平。尤其是风电、光伏等,设备地理位置偏僻, 据分析建模,开展体系性的调度、管控服务,一方 分布分散,管理和维护难度大、成本高。二是并网 面支持新能源实现“无人值班、少人值守、区域化 调度问题,目前各类电力来源需要协调调度,对发 检修”模式;另一方面提高新能源并网率与整体用 电功率预测提出挑战。新能源电站电压调节能力 电效率。 案例1:四川某水电站⸺预测性维护 应用企业简介 四川某水电站 痛 点 传统在线监测无法识别故障,故障严重后再去维修会造成非停等重大经济损失。 传统解决方案: 基于工业互联网平台的解决方案: 在线监测、人工巡检、定期维护。 1. 基于设备原理,构建智能故障预测模型; 2.根据模型的特征量数据,测出水导轴承转频、低频、倍 频特征值变化趋势; 3.根据实时数据、故障预测逻辑和桨叶开度不均匀故障 模型,判断设备故障状况,并提前预警。 成 效 1.实现对转轮连杆机构螺栓断裂故障提前8天预警; 2.故障预测成功后,可节约转轮返厂修复费用50余万,减少修复时间50天,降低发电损失。 21 | 国家工业信息安全发展研究中心 两化融合服务联盟 中国产业互联网发展联盟
29 . 工业互联网平台创新发展白皮书(2018) 案例2:国华巴盟风电⸺远程运维 应用企业简介 国华巴盟风电公司是神华集团的子公司,以开发内蒙古巴彦淖尔市乌拉特中旗风力资源为主 营业务。 痛 点 1.风电设备位置偏僻、设备分散,人工巡检、维护成本高; 2.风电设备运行不稳定,设备故障频出; 3.一些关键零部件的故障导致的次生事故,造成直接或间接损失巨大。 传统解决方案: 基于工业互联网平台的解决方案: 人工值守、人工巡检,故障维护周 整合风力发电设备的设计数据、环境数据、运行数据、运 期长。 维档案等数据资源,深入分析并挖掘基于机理的机组失 效模式,掌握故障的演化过程与性能退化趋势,形成具 备故障诊断、故障预测、健康管理和寿命预估为一体的 综合健康管理系统。 成 效 每年降低运维成本上亿元;如某关键零部件故障可提前72小时预警,可降低90%次生事故,减少 直接和间接损失千万元。 案例3:鲁能新能源集团⸺电力调度优化 应用企业简介 鲁能新能源集团有限公司隶属鲁能集团,业务覆盖江苏、内蒙、新疆、甘肃、河北等地区风 能、太阳能资源开发。 痛 点 新能源场站发电功率预测准确度低,电网调度难,影响新能源发电并网消纳。 传统解决方案: 基于工业互联网平台的解决方案: 传 统的功率预测系统部署在电 站 1.集中功率预测系统部署在中心侧,集中预测和上报, 侧,功率预测数据由电站侧上报, 在线快速升级优化,无需去现场维护优化; 一 个电 场 一 个周期内只能 使 用一 2.对每个电站功率预测系统运行的情况进行监控和管 个企业的设备和系统,切换企业的 理,监控管理气象及功率预测准确率数据、上报率数 服务成本高、周期长,系统只能现 据、气象站设备运行状态数据、电网考核数据等; 场升级,服务升级优化成本高、周 3.引入多家功率预测企业,为多个电站提供功率预测 期长。 服务。 成 效 1. 提高功率预测准确率,降低电网考核费用; 2.短期、超短期预测平均准确率普遍提高了2-6个百分点,部分厂家的功率预测准确率提高超过 10个百分点。 国家工业信息安全发展研究中心 两化融合服务联盟 中国产业互联网发展联盟 | 22









































































