- 快召唤伙伴们来围观吧
- 微博 QQ QQ空间 贴吧
- 文档嵌入链接
- 复制
- 微信扫一扫分享
- 已成功复制到剪贴板
TD-LTE
展开查看详情
1 .TD-LTE 指标 分析工具介绍 -NPO
2 .目录 NPO 概述 NPO 基本功能 Counter&indicator 的定义与提取 View&report 的创建与使用 Workzone 的创建、删除与切换 Objectzone 的创建 Alerter 的定义与使用 使用小技巧
3 .3 | Technical Sales Forum | May 2008 1 NPO 概述
4 .NPO Architecture & Web Access Client S-GW P-GW SAM5620 KPI(eNB/EPC) Evolved Packet Core MME eNodeB Sub-network PCMD GSM NPO WCDMA All transfers via secured protocol (SFTP, SSH,SCP )
5 .NPO 简介 NPO 主要是通过 计数器 查看实现如下功能: 1 、可以对网络实现准确 的性能管理 2 、全网 性能 监控 3 、 涉及 QoS 的各 个 方面(可接入性、可保持性、质量、 话务量 及容量、 ) 4 、 对性能 方面的 问题提供 快速方便的途径 。 5 、通过制定一些机制,及时确定网络问题、排除故障和解决网络问题 。 6 、为网络规划、网络优化、商务策略等提供有效的数据 。
6 .6 | Technical Sales Forum | May 2008 2 NPO 基本功能
7 .NPO WIBOX 界面 以 南京 为 例,在 IE 中输入 IP : https:\ 10.40.72.15 用户名 : osmadmin 密码 : NJweihu12# 进入 LTE NPO 控制面板: 优化主要用到的几项功能 : Analysis Desktop : QOS 指标分析 Data Management :数据管理,定义 data source ,检查各类报告是否导入 NPO 。 Import/Export Management :导入,导出数据,如 object zone ,参数字典等。
8 .NPO 数据检查(一) Qos : 即 PM report ,一般在报告出来后自动提取 。 有时候会出现 NPO 无指标的情况,这种情况下就需要进行数据检查,看数据是否从 SAM 完整提取。 点击 Data management Administration Improved Import Follow-up:
9 .NPO 数据检查(二) 在 Domain Type 中选择查看的数据类型, Display Type 中选择是按照 object 还是文件类型查看,如果选择按照文件类型,那么在 file type 中选择 eNodeB ,如果选择按照 object 查看,在 object 中选择对应的 eNodeB ,点击 list ,可以得到以下数据:
10 .NPO 数据检查(三) 点击存在告警的数据,可以看到具体缺失哪些统计时段的报告: 一般报告都是设置为 15 分钟出一份报告,全天应该有 96 份报告,造成没有 PM 报告导入的原因可能是 : eNodeB 重启或者是 S1 接口传输问题; SAM/ eNodeBs 路由问题; SAM 上没有开启 PM 报告采集; Firstntpserverip 配置问题; eNodeB 的 NTP 服务存在问题,可以登陆到 eNodeB 的 CCM 板卡,输入 ntpq –p 检查;
11 .NPO 主窗口(一) 在 WIBOX 中 点击 analysis desktop 进入指标分析操作界面: 最上面是常用菜单栏和常用快捷按钮。最左边框中显示各网元, Network 树形结构分: eNodeB 、 MME 、 SGW 、 Object Zone 和 Cell Zone 等。中间框中显示该网络中的基本组成(如:基站号、小区号、 MME 等,根据最左边框中的 Network 选项改变而改变)。右边框中为各网络指标名称或者自定义一个的某些指标于一体的模板。
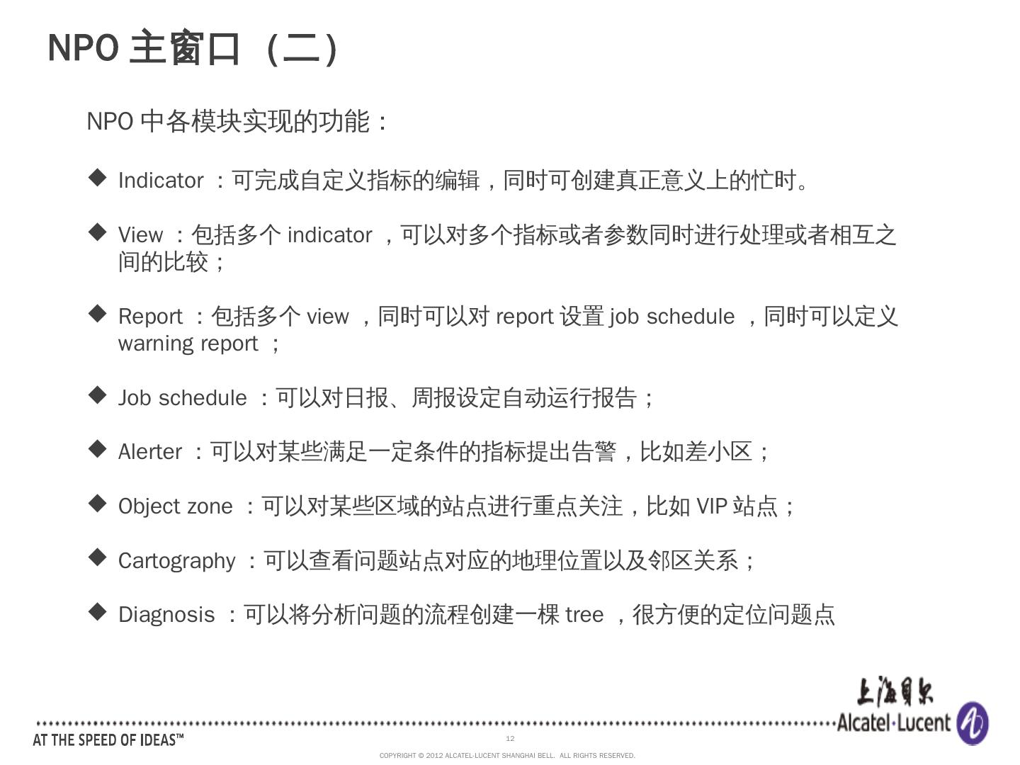
12 .NPO 主窗口 (二) NPO 中各模块实现的功能 : Indicator :可完成自定义指标的编辑,同时可创建真正意义上的忙时 。 View :包括多个 indicator ,可以对多个指标或者参数同时进行处理或者相互之间的比较; Report :包括多个 view ,同时可以对 report 设置 job schedule ,同时可以定义 warning report ; Job schedule :可以对日报、周报设定自动运行报告; Alerter :可以对某些满足一定条件的指标提出告警,比如差小区; Object zone :可以对某些区域的站点进行重点关注,比如 VIP 站点 ; Cartography :可以查看问题站点对应的地理位置以及邻区关系; Diagnosis :可以将分析问题的流程创建一棵 tree ,很方便的定位问题点
13 .Counter (一) Counter 是 NPO 中最小的单元,不能进行编辑。在 NPO 中,对不同类型的 counter 进行分类。在 NPO 中提供在线帮助的功能,可以通过右键属性查看选中项的详细信息,同时右键 find 可以查找需要的信息:
14 .Counter (二) 1. 选择 小区 , 在 function 中选择 counter ,拖拉到 view 窗口 2. 选 择需要执行的时间段,选择 execute : 例如: 提取 hexiyidongzongheloushangSKLW_1 小区的 的 RRC 建立成功和失败次数统计
15 .Counter (三) 在 view 窗口查看 统计的 counter 信息 如下 : 2. 选 择需要执行的时间段 , 根据需要选择时间粒度和时间段,然后确定 execute :
16 .Indicator (一) 指标是通过数值、 counter 或者已存在的 indicator 通过一定的 formula 计算得到,在 NPO 中可以根据需要自行定义,方法如下: 在 AD 界面点击 I 图标,进入指标编辑界面:
17 .Indicator (二) 单击 create ,填入相应的内容:
18 .VIEW (一) 包括多个 indicator ,可以对多个指标或者参数同时进行处理或者相互之间的比较 。 定义 view 后可以方便的统计小区的 KPI 指标和分析小区的某一类问题的指标。
19 .VIEW (二) 点击 create 创建新的 View ,输入 VIEW 的名称,选择 指标 拖到 tabular view , 点击 apply : view 创建方法 选择 Data -> View Templates 或者 Ctrl+E ,或者点击图标 , 打开 view 模版编辑页面:
20 .report report 包括多个 view. 方便对同一类问题整体的分析和统计。 报告 模版的创建方法与 VIEW 类似。
21 .各模块之间关系 Counter--- Counter 是 NPO 中最小的 单元 Indicator— 通过数值、 counter 或者已存在的 indicator 通过一定的 formula 计算 得到 View---indicator 集合 Report—view 集合
22 .Workzone 介绍 Working Zone 按内容分为 global (全部)或 user_define (用户定义)两种。在用户定义时,用户可根据自己的需要将一些 eNodeB 定义成一个 Working Zone 。打开这个 Working Zone 时,只显示这部分基站,网络中的其它基站将不再显示。
23 .Workzone 创建(一) 方法 1 : 选择 Topology -> Working Zone 或者 Ctrl+Z ,打开 Working Zone Editor :
24 .Workzone 创建(二) 在编辑的窗口中输入相应的内容 : Eg : T :(OFN IN {‘aotibeimenSKL_1’,‘aotibeimenSKL_2’}) 或者直接在右侧找到需要的小区拖到 LTE 标签框中即可。
25 .Workzone 创建(三) 方法 2 : 在 Analysis Desktop 窗口下,选取指定的 eNodeB ,然后按右键,选取 Create Sub Working Zone 。或者按右键,选取 Create and Open Sub Working Zone ,这样就创建并打开了这个 Working Zone:
26 .Workzone 删除 & 切换 Working Zone 的删除 在 AD 主窗口下菜单中选择 Topology – > Working Zone ,选中需要删除的 Working Zone ,并点击 Delete 按钮,点击 OK 确认删除 Working Zone 的 切换 改变现有 Working Zone 的方法: 1 ) 选择 Analysis Desktop -> Change Working Zone 2 ) 选择 指定的 Working Zone ,然后点击 Open 按钮
27 .Object Zone 的创建 (一) 如果要统计某些小区的整体指标,可以创建 object zone 。 方法 1 : 选择 Topology ->object Zone 或者 Ctrl+B ,或者是点击工具栏的图标 , 打开 object Zone Editor : 选择 Create 创建新的 object zone ,输入以下内容: object zone name, object type, 在右边的拓扑结构中选择小区或者是基站,拖入到 criteria 的方框内,点击 check criteria 检查,点击 apply ,生成 object zone
28 .Object Zone 的创建 (二) 方法 2 : 在 Analysis Desktop 窗口下,选取指定的 eNodeB 或者是小区,然后按右键,选取 Create object Zone 。
29 .Object Zone 的创建 (三) 方法 3 : 通过文件导入。如果创建的 object zone 中包含了较多的基站,建议采用该方法 。 创建 CSV 文件,并将文件上传到 NPO 服务器的文件夹下。文件的格式: object zone 名称;描述; object type; ID 比如创建名字为 east 的 object zone ,文件格式如下(不同的小区或基站间采用冒号隔开 ) : east;for test;ltecell ; BailianjingAL01:yangshuningAL01: SSH 到 NPO 服务器,输入以下命令: cd/ alcatel /muse/MUSE_MAAT/topology/scripts 运行以下脚本: objectZoneCreation.sh < absolute_path_of_objectzone_import_file >< technology> ,如导入文件 test.csv 放在 home 目录下,则输入 命令行 ./ OBjectzonecreation.sh /home/test.csv LTE





































