- 快召唤伙伴们来围观吧
- 微博 QQ QQ空间 贴吧
- 文档嵌入链接
- 复制
- 微信扫一扫分享
- 已成功复制到剪贴板
TensorFlow官方文档中文版
展开查看详情
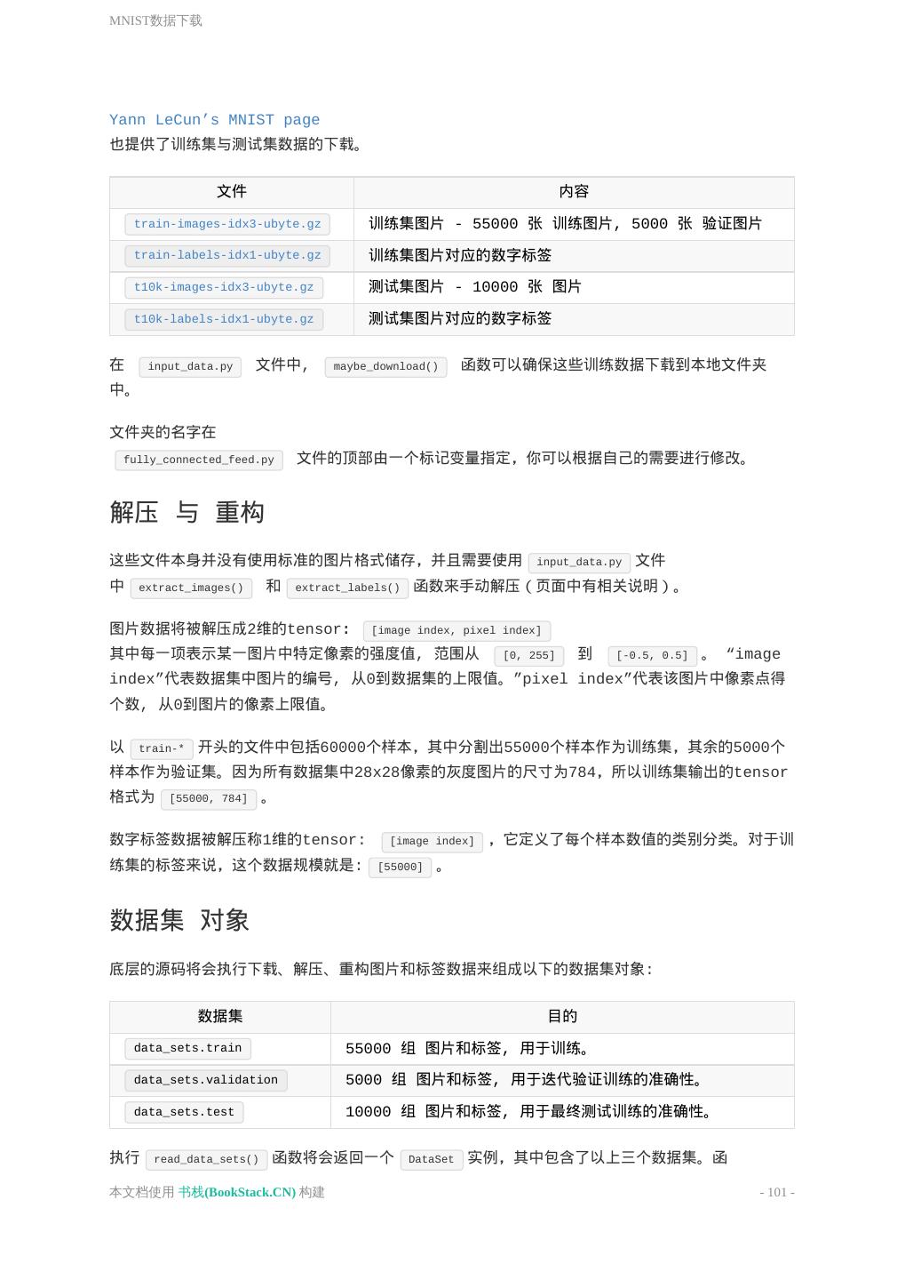
1 . 目 录 致谢 介绍 起步 介绍 下载及安装 基本用法 教程 总览 MNIST 机器学习入门 深入 MNIST TensorFlow 运作方式入门 卷积神经网络 字词的向量表示 递归神经网络 曼德布洛特(Mandelbrot)集合 偏微分方程 MNIST数据下载 运作方式 总览 变量:创建、初始化、保存和加载 TensorBoard:可视化学习 TensorBoard:图表可视化 读取数据 线程和队列 添加新的Op 自定义数据读取 使用gpu 共享变量 资源 总览 BibTex 引用 示例使用 FAQ 本文档使用 书栈(BookStack.CN) 构建 - 1 -
2 . 术语表 Tensor排名、形状和类型 其他 常见问题汇总 相关资源 个人学习心得 本文档使用 书栈(BookStack.CN) 构建 - 2 -
3 .致谢 致谢 当前文档 《TensorFlow 官方文档中文版》 由 进击的皇虫 使用 书栈(BookStack.CN) 进 行构建,生成于 2018-02-25。 书栈(BookStack.CN) 仅提供文档编写、整理、归类等功能,以及对文档内容的生成和导出工 具。 文档内容由网友们编写和整理,书栈(BookStack.CN) 难以确认文档内容知识点是否错漏。如 果您在阅读文档获取知识的时候,发现文档内容有不恰当的地方,请向我们反馈,让我们共同携手, 将知识准确、高效且有效地传递给每一个人。 同时,如果您在日常生活、工作和学习中遇到有价值有营养的知识文档,欢迎分享到 书栈 (BookStack.CN) ,为知识的传承献上您的一份力量! 如果当前文档生成时间太久,请到 书栈(BookStack.CN) 获取最新的文档,以跟上知识更新换 代的步伐。 文档地址:http://www.bookstack.cn/books/TensorFlow 书栈官网:http://www.bookstack.cn 书栈开源:https://github.com/TruthHun 分享,让知识传承更久远! 感谢知识的创造者,感谢知识的分享者,也感谢每一位阅读到此处的 读者,因为我们都将成为知识的传承者。 本文档使用 书栈(BookStack.CN) 构建 - 3 -
4 .介绍 介绍 TensorFlow 官方文档中文版 你正在阅读的项目可能会比 Android 系统更加深远地影响着世界! 缘起 内容来源 参与者(按认领章节排序) 翻译 校对 进度记录 花絮 持续改进 感谢支持 离线版本 Tex-PDF 修订版 TensorFlow 官方文档中文版 你正在阅读的项目可能会比 Android 系统更加深远地影响 着世界! 缘起 2015年11月9日,Google发布人工智能系统TensorFlow并宣布开源,同日,极客学院组织在线 TensorFlow中文文档翻译。 本文档使用 书栈(BookStack.CN) 构建 - 4 -
5 .介绍 机器学习作为人工智能的一种类型,可以让软件根据大量的数据来对未来的情况进行阐述或预判。如 今,领先的科技巨头无不在机器学习下予以极大投入。Facebook、苹果、微软,甚至国内的百度。 Google 自然也在其中。「TensorFlow」是 Google 多年以来内部的机器学习系统。如今, Google 正在将此系统成为开源系统,并将此系统的参数公布给业界工程师、学者和拥有大量编程能 力的技术人员,这意味着什么呢? 打个不太恰当的比喻,如今 Google 对待 TensorFlow 系统,有点类似于该公司对待旗下移动操 作系统 Android。如果更多的数据科学家开始使用 Google 的系统来从事机器学习方面的研究,那 么这将有利于 Google 对日益发展的机器学习行业拥有更多的主导权。 为了让国内的技术人员在最短的时间内迅速掌握这一世界领先的 AI 系统,极客学院 Wiki 团队发 起对 TensorFlow 官方文档的中文协同翻译,一周之内,全部翻译认领完成,一个月后,全部30章 节翻译校对完成,上线极客学院Wiki平台并提供下载。 Google TensorFlow项目负责人Jeff Dean为该中文翻译项目回信称:”看到能够将TensorFlow 翻译成中文我非常激动,我们将TensorFlow开源的主要原因之一是为了让全世界的人们能够从机器 学习与人工智能中获益,类似这样的协作翻译能够让更多的人更容易地接触到TensorFlow项目,很 期待接下来该项目在全球范围内的应用!“ Jeff回信原文: 再次衷心感谢每一位为该翻译项目做出贡献的同学,我们会持续关注TensorFlow、AI领域以及其它 最新技术的发展、持续维护该协作翻译、持续提供更多更优质的内容,为广大IT学习者们服务! 内容来源 英文官方网站: http://tensorflow.org/ 本文档使用 书栈(BookStack.CN) 构建 - 5 -
6 .介绍 官方GitHub仓库: https://github.com/tensorflow/tensorflow 中文版 GitHub 仓库: https://github.com/jikexueyuanwiki/tensorflow-zh 参与者(按认领章节排序) 翻译 @PFZheng @Tony Jin @chenweican @bingjin @oskycar @btpeter @Warln @ericxk @wangaicc @Terence Cooper @zhyhooo @thylaco1eo @volvet @zhangkom @derekshang @lianghyv @nb312 @Jim-Zenn @andyiac @Terence Cooper @leege100 校对 @yangtze @ericxk @HongyangWang @LichAmnesia @zhyhooo @waiwaizheng @HongyangWang 本文档使用 书栈(BookStack.CN) 构建 - 6 -
7 .介绍 @tensorfly @lonlonago @jishaoming @lucky521 @allensummer @volvet @ZHNathanielLee @pengfoo @qiaohaijun @Seika 进度记录 2015-11-10, 谷歌发布全新人工智能系统TensorFlow并宣布开源, 极客学院Wiki启动协同翻 译,创建 GitHub 仓库,制定协同规范 2015-11-18, 所有章节认领完毕,翻译完成18章,校对认领7章,Star数361,fork数100, 协同翻译QQ群及技术交流群的TF爱好者将近300人,GitHub搜索TensorFlow排名第二 2015-12-10, Star数超过500 2015-12-15, 项目正式上线 花絮 在组织翻译的过程中,有些事情令人印象深刻,记录下来,希望以后来学习文档的同学能够明了到手 中这份文档的由来: 参加翻译的有学生,也有老师;有专门研究AI/ML的,也有对此感兴趣的;有国内的,也有远在 纽约的;有工程技术人员也有博士、专家 其中一位,恩泽同学,为了翻译一篇文档,在前一天没有睡觉的情况下坚持翻完,20个小时没有 合眼 还有一位老师,刚从讲台上讲完课,就立即给我们的翻译提修改意见 很多同学自发的将搭建环境中遇到的问题总结到FAQ里帮助他人 为了一个翻译细节,经常是来回几次,和其他人讨论完善 持续改进 这样的一个高技术领域的文档,我们在翻译的过程中,难免会有不完善的地方,希望请大家一起帮助 我们持续改进文档的翻译质量,帮助更多的人,方法: 在GitHub上提Issue或Pull Request,地址为: https://github.com/jikexueyuanwiki/tensorflow-zh 本文档使用 书栈(BookStack.CN) 构建 - 7 -
8 .介绍 加入我们的QQ群提建议—协同翻译群:248320884,技术交流群:551830261 给我们写邮件: wiki@jikexueyuan.com 感谢支持 极客学院 Wiki 提供图文教程托管服务 离线版本 目前,离线版本(PDF、ePub)可正常下载、使用 Tex-PDF 修订版 Tex-PDF 修订版 目前正在编订中,欢迎加入进来一起修订。您可以在此查看预览版目前最新状态。 本文档使用 书栈(BookStack.CN) 构建 - 8 -
9 .起步 起步 起步 介绍 下载及安装 基本用法 本文档使用 书栈(BookStack.CN) 构建 - 9 -
10 .介绍 介绍 简介 简介 本章的目的是让你了解和运行 TensorFlow! 在开始之前, 让我们先看一段使用 Python API 撰写的 TensorFlow 示例代码, 让你对将要学习的内容有初步的印象. 这段很短的 Python 程序生成了一些三维数据, 然后用一个平面拟合它. 1. import tensorflow as tf 2. import numpy as np 3. 4. # 使用 NumPy 生成假数据(phony data), 总共 100 个点. 5. x_data = np.float32(np.random.rand(2, 100)) # 随机输入 6. y_data = np.dot([0.100, 0.200], x_data) + 0.300 7. 8. # 构造一个线性模型 9. # 10. b = tf.Variable(tf.zeros([1])) 11. W = tf.Variable(tf.random_uniform([1, 2], -1.0, 1.0)) 12. y = tf.matmul(W, x_data) + b 13. 14. # 最小化方差 15. loss = tf.reduce_mean(tf.square(y - y_data)) 16. optimizer = tf.train.GradientDescentOptimizer(0.5) 17. train = optimizer.minimize(loss) 18. 19. # 初始化变量 20. init = tf.initialize_all_variables() 21. 22. # 启动图 (graph) 23. sess = tf.Session() 24. sess.run(init) 25. 26. # 拟合平面 27. for step in xrange(0, 201): 28. sess.run(train) 29. if step % 20 == 0: 30. print step, sess.run(W), sess.run(b) 31. 32. # 得到最佳拟合结果 W: [[0.100 0.200]], b: [0.300] 本文档使用 书栈(BookStack.CN) 构建 - 10 -
11 .介绍 为了进一步激发你的学习欲望, 我们想让你先看一下 TensorFlow 是如何解决一个经典的机器 学习问题的. 在神经网络领域, 最为经典的问题莫过于 MNIST 手写数字分类问题. 我们准备了 两篇不同的教程, 分别面向机器学习领域的初学者和专家. 如果你已经使用其它软件训练过许多 MNIST 模型, 请阅读高级教程 (红色药丸链接). 如果你以前从未听说过 MNIST, 请阅读初级教程 (蓝色药丸链接). 如果你的水平介于这两类人之间, 我们建议你先快速浏览初级教程, 然后再阅读 高级教程. 本文档使用 书栈(BookStack.CN) 构建 - 11 -
12 .介绍 图片由 CC BY-SA 4.0 授权; 原作者 W. Carter 如果你已经下定决心, 准备学习和安装 TensorFlow, 你可以略过这些文字, 直接阅读 后面的章节. 不用担心, 你仍然会看到 MNIST — 在阐述 TensorFlow 的特性时, 我们还会使用 MNIST 作为一个样例. ## 推荐随后阅读 下载与安装 基本使用 * TensorFlow 技术指南 原文:Introduction 翻译:@doc001 校对:@yangtze 本文档使用 书栈(BookStack.CN) 构建 - 12 -
13 .下载及安装 下载及安装 下载与安装 Pip 安装 基于 Docker 的安装 其它镜像 基于 VirtualEnv 的安装 基于 Anaconda 的安装 尝试你的第一个 TensorFlow 程序 (可选) 启用 GPU 支持 运行 TensorFlow 从源码安装 克隆 TensorFlow 仓库 Linux 安装 安装 Bazel 安装其他依赖 可选: 安装 CUDA (在 Linux 上开启 GPU 支持) 下载并安装 Cuda Toolkit 7.0 下载并安装 CUDNN Toolkit 6.5 配置 TensorFlow 的 Cuda 选项 编译目标程序, 开启 GPU 支持 已知问题 Mac OS X 安装 Bazel SWIG Numpy 创建 pip 包并安装 训练你的第一个 TensorFlow 神经网络模型 常见问题 GPU 相关问题 在 Linux 上 在 Mac OS X 上 下载与安装 你可以使用我们提供的 Pip, Docker, Virtualenv, Anaconda 或 源码编译的方法安装 TensorFlow. Pip 安装 本文档使用 书栈(BookStack.CN) 构建 - 13 -
14 .下载及安装 Pip) 是一个 Python 的软件包安装与管理工具. 在安装 TensorFlow 过程中要涉及安装或升级的包详见 列表 首先安装 pip (或 Python3 的 pip3 ): 1. # Ubuntu/Linux 64-bit 2. $ sudo apt-get install python-pip python-dev 3. 4. # Mac OS X 5. $ sudo easy_install pip 安装 TensorFlow : 1. # Ubuntu/Linux 64-bit, CPU only, Python 2.7: 2. $ sudo pip install --upgrade https://storage.googleapis.com/tensorflow/linux/cpu/tensorflow- 0.8.0-cp27-none-linux_x86_64.whl 3. 4. # Ubuntu/Linux 64-bit, GPU enabled, Python 2.7. Requires CUDA toolkit 7.5 and CuDNN v4. 5. # For other versions, see "Install from sources" below. 6. $ sudo pip install --upgrade https://storage.googleapis.com/tensorflow/linux/gpu/tensorflow- 0.8.0-cp27-none-linux_x86_64.whl 7. 8. # Mac OS X, CPU only: 9. $ sudo easy_install --upgrade six 10. $ sudo pip install --upgrade https://storage.googleapis.com/tensorflow/mac/tensorflow-0.8.0-py2- none-any.whl 如果是 Python3 : 1. # Ubuntu/Linux 64-bit, CPU only, Python 3.4: 2. $ sudo pip3 install --upgrade https://storage.googleapis.com/tensorflow/linux/cpu/tensorflow- 0.8.0-cp34-cp34m-linux_x86_64.whl 3. 4. # Ubuntu/Linux 64-bit, GPU enabled, Python 3.4. Requires CUDA toolkit 7.5 and CuDNN v4. 5. # For other versions, see "Install from sources" below. 6. $ sudo pip3 install --upgrade https://storage.googleapis.com/tensorflow/linux/gpu/tensorflow- 0.8.0-cp34-cp34m-linux_x86_64.whl 7. 8. # Mac OS X, CPU only: 9. $ sudo easy_install --upgrade six 10. $ sudo pip3 install --upgrade https://storage.googleapis.com/tensorflow/mac/tensorflow-0.8.0- py3-none-any.whl 备注:如果之前安装过 TensorFlow < 0.7.1 的版本,应该先使用 pip uninstall 卸载 TensorFlow 和 protobuf ,保证获取的是一个最新 protobuf 依赖下的安装包. 本文档使用 书栈(BookStack.CN) 构建 - 14 -
15 .下载及安装 之后可以测试一下. 基于 Docker 的安装 我们也支持通过 Docker 运行 TensorFlow. 该方式的优点是不用操心软件依赖问题. 首先, 安装 Docker. 一旦 Docker 已经启动运行, 可以通过命令启动一个容器: 1. $ docker run -it b.gcr.io/tensorflow/tensorflow 该命令将启动一个已经安装好 TensorFlow 及相关依赖的容器. 其它镜像 默认的 Docker 镜像只包含启动和运行 TensorFlow 所需依赖库的一个最小集. 我们额外提供了 下面的容器, 该容器同样可以通过上述 docker run 命令安装: b.gcr.io/tensorflow/tensorflow-full : 镜像中的 TensorFlow 是从源代码完整安装的, 包含了编译和运行 TensorFlow 所需的全部工具. 在该镜像上, 可以直接使用源代码进行实 验, 而不需要再安装上述的任何依赖. 基于 VirtualEnv 的安装 我们推荐使用 virtualenv 创建一个隔离的容器, 来安装 TensorFlow. 这是可选的, 但是这样 做能使排查安装问题变得更容易. 首先, 安装所有必备工具: 1. # 在 Linux 上: 2. $ sudo apt-get install python-pip python-dev python-virtualenv 3. 4. # 在 Mac 上: 5. $ sudo easy_install pip # 如果还没有安装 pip 6. $ sudo pip install --upgrade virtualenv 接下来, 建立一个全新的 virtualenv 环境. 为了将环境建在 ~/tensorflow 目录下, 执行: 本文档使用 书栈(BookStack.CN) 构建 - 15 -
16 .下载及安装 1. $ virtualenv --system-site-packages ~/tensorflow 2. $ cd ~/tensorflow 然后, 激活 virtualenv: 1. $ source bin/activate # 如果使用 bash 2. $ source bin/activate.csh # 如果使用 csh 3. (tensorflow)$ # 终端提示符应该发生变化 在 virtualenv 内, 安装 TensorFlow: 1. (tensorflow)$ pip install --upgrade <$url_to_binary.whl> 接下来, 使用类似命令运行 TensorFlow 程序: 1. (tensorflow)$ cd tensorflow/models/image/mnist 2. (tensorflow)$ python convolutional.py 3. 4. # 当使用完 TensorFlow 5. (tensorflow)$ deactivate # 停用 virtualenv 6. 7. $ # 你的命令提示符会恢复原样 基于 Anaconda 的安装 Anaconda 是一个集成许多第三方科学计算库的 Python 科学计算环境,Anaconda 使用 conda 作为自己的包管理工具,同时具有自己的计算环境,类似 Virtualenv. 和 Virtualenv 一样,不同 Python 工程需要的依赖包,conda 将他们存储在不同的地方。 TensorFlow 上安装的 Anaconda 不会对之前安装的 Python 包进行覆盖. 安装 Anaconda 建立一个 conda 计算环境 激活环境,使用 conda 安装 TensorFlow 安装成功后,每次使用 TensorFlow 的时候需要激活 conda 环境 安装 Anaconda : 参考 Anaconda 的下载页面的指导 建立一个 conda 计算环境名字叫 tensorflow : 本文档使用 书栈(BookStack.CN) 构建 - 16 -
17 .下载及安装 1. # Python 2.7 2. $ conda create -n tensorflow python=2.7 3. 4. # Python 3.4 5. $ conda create -n tensorflow python=3.4 激活 tensorflow 环境,然后使用其中的 pip 安装 TensorFlow. 当使用 easy_install 使用 -- ignore-installed 标记防止错误的产生。 1. $ source activate tensorflow 2. (tensorflow)$ # Your prompt should change 3. 4. # Ubuntu/Linux 64-bit, CPU only, Python 2.7: 5. (tensorflow)$ pip install --ignore-installed --upgrade https://storage.googleapis.com/tensorflow/linux/cpu/tensorflow-0.8.0rc0-cp27-none- linux_x86_64.whl 6. 7. # Ubuntu/Linux 64-bit, GPU enabled, Python 2.7. Requires CUDA toolkit 7.5 and CuDNN v4. 8. # For other versions, see "Install from sources" below. 9. (tensorflow)$ pip install --ignore-installed --upgrade https://storage.googleapis.com/tensorflow/linux/gpu/tensorflow-0.8.0rc0-cp27-none- linux_x86_64.whl 10. 11. # Mac OS X, CPU only: 12. (tensorflow)$ pip install --ignore-installed --upgrade https://storage.googleapis.com/tensorflow/mac/tensorflow-0.8.0rc0-py2-none-any.whl 对于 Python 3.x : 1. $ source activate tensorflow 2. (tensorflow)$ # Your prompt should change 3. 4. # Ubuntu/Linux 64-bit, CPU only, Python 3.4: 5. (tensorflow)$ pip install --ignore-installed --upgrade https://storage.googleapis.com/tensorflow/linux/cpu/tensorflow-0.8.0rc0-cp34-cp34m- linux_x86_64.whl 6. 7. # Ubuntu/Linux 64-bit, GPU enabled, Python 3.4. Requires CUDA toolkit 7.5 and CuDNN v4. 8. # For other versions, see "Install from sources" below. 9. (tensorflow)$ pip install --ignore-installed --upgrade https://storage.googleapis.com/tensorflow/linux/gpu/tensorflow-0.8.0rc0-cp34-cp34m- linux_x86_64.whl 10. 11. # Mac OS X, CPU only: 12. (tensorflow)$ pip install --ignore-installed --upgrade https://storage.googleapis.com/tensorflow/mac/tensorflow-0.8.0rc0-py3-none-any.whl conda 环境激活后,你可以测试 本文档使用 书栈(BookStack.CN) 构建 - 17 -
18 .下载及安装 当你不用 TensorFlow 的时候,关闭环境: 1. (tensorflow)$ source deactivate 2. 3. $ # Your prompt should change back 再次使用的时候再激活 :-) 1. $ source activate tensorflow 2. (tensorflow)$ # Your prompt should change. 3. # Run Python programs that use TensorFlow. 4. ... 5. # When you are done using TensorFlow, deactivate the environment. 6. (tensorflow)$ source deactivate 尝试你的第一个 TensorFlow 程序 (可选) 启用 GPU 支持 如果你使用 pip 二进制包安装了开启 GPU 支持的 TensorFlow, 你必须确保 系统里安装了正确的 CUDA sdk 和 CUDNN 版本. 请参间 CUDA 安装教程 你还需要设置 LD_LIBRARY_PATH 和 CUDA_HOME 环境变量. 可以考虑将下面的命令 添加到 ~/.bash_profile 文件中, 这样每次登陆后自动生效. 注意, 下面的命令 假定 CUDA 安装目录为 /usr/local/cuda : 1. export LD_LIBRARY_PATH="$LD_LIBRARY_PATH:/usr/local/cuda/lib64" 2. export CUDA_HOME=/usr/local/cuda 运行 TensorFlow 打开一个 python 终端: 1. $ python 2. 3. >>> import tensorflow as tf 4. >>> hello = tf.constant('Hello, TensorFlow!') 5. >>> sess = tf.Session() 6. >>> print sess.run(hello) 7. Hello, TensorFlow! 8. >>> a = tf.constant(10) 9. >>> b = tf.constant(32) 本文档使用 书栈(BookStack.CN) 构建 - 18 -
19 .下载及安装 10. >>> print sess.run(a+b) 11. 42 12. >>> 从源码安装 克隆 TensorFlow 仓库 1. $ git clone --recurse-submodules https://github.com/tensorflow/tensorflow --recurse-submodules 参数是必须得, 用于获取 TesorFlow 依赖的 protobuf 库. Linux 安装 安装 Bazel 首先依照 教程 安装 Bazel 的依赖. 然后在 链接 中下载适合你的操作系统的最新稳定版, 最后按照下面脚本执行: 1. $ chmod +x PATH_TO_INSTALL.SH 2. $ ./PATH_TO_INSTALL.SH --user 注意把 PATH_TO_INSTALL.SH 替换为你下载的安装包的文件路径. 将执行路径 output/bazel 添加到 $PATH 环境变量中. 安装其他依赖 1. # For Python 2.7: 2. $ sudo apt-get install python-numpy swig python-dev python-wheel 3. # For Python 3.x: 4. $ sudo apt-get install python3-numpy swig python3-dev python3-wheel 可选: 安装 CUDA (在 Linux 上开启 GPU 支持) 为了编译并运行能够使用 GPU 的 TensorFlow, 需要先安装 NVIDIA 提供的 Cuda Toolkit 7.0 和 CUDNN 6.5 V2. 本文档使用 书栈(BookStack.CN) 构建 - 19 -
20 .下载及安装 TensorFlow 的 GPU 特性只支持 NVidia Compute Capability >= 3.5 的显卡. 被支持的 显卡 包括但不限于: NVidia Titan NVidia Titan X NVidia K20 NVidia K40 下载并安装 Cuda Toolkit 7.0 下载地址 将工具安装到诸如 /usr/local/cuda 之类的路径. 下载并安装 CUDNN Toolkit 6.5 下载地址 解压并拷贝 CUDNN 文件到 Cuda Toolkit 7.0 安装路径下. 假设 Cuda Toolkit 7.0 安装 在 /usr/local/cuda , 执行以下命令: 1. tar xvzf cudnn-6.5-linux-x64-v2.tgz 2. sudo cp cudnn-6.5-linux-x64-v2/cudnn.h /usr/local/cuda/include 3. sudo cp cudnn-6.5-linux-x64-v2/libcudnn* /usr/local/cuda/lib64 配置 TensorFlow 的 Cuda 选项 从源码树的根路径执行: 1. $ ./configure 2. Do you wish to bulid TensorFlow with GPU support? [y/n] y 3. GPU support will be enabled for TensorFlow 4. 5. Please specify the location where CUDA 7.0 toolkit is installed. Refer to 6. README.md for more details. [default is: /usr/local/cuda]: /usr/local/cuda 7. 8. Please specify the location where CUDNN 6.5 V2 library is installed. Refer to 9. README.md for more details. [default is: /usr/local/cuda]: /usr/local/cuda 10. 11. Setting up Cuda include 12. Setting up Cuda lib64 13. Setting up Cuda bin 14. Setting up Cuda nvvm 15. Configuration finished 本文档使用 书栈(BookStack.CN) 构建 - 20 -
21 .下载及安装 这些配置将建立到系统 Cuda 库的符号链接. 每当 Cuda 库的路径发生变更时, 必须重新执行上述 步骤, 否则无法调用 bazel 编译命令. 编译目标程序, 开启 GPU 支持 从源码树的根路径执行: 1. $ bazel build -c opt --config=cuda //tensorflow/cc:tutorials_example_trainer 2. 3. $ bazel-bin/tensorflow/cc/tutorials_example_trainer --use_gpu 4. # 大量的输出信息. 这个例子用 GPU 迭代计算一个 2x2 矩阵的主特征值 (major eigenvalue). 5. # 最后几行输出和下面的信息类似. 6. 000009/000005 lambda = 2.000000 x = [0.894427 -0.447214] y = [1.788854 -0.894427] 7. 000006/000001 lambda = 2.000000 x = [0.894427 -0.447214] y = [1.788854 -0.894427] 8. 000009/000009 lambda = 2.000000 x = [0.894427 -0.447214] y = [1.788854 -0.894427] 注意, GPU 支持需通过编译选项 “—config=cuda” 开启. 已知问题 尽管可以在同一个源码树下编译开启 Cuda 支持和禁用 Cuda 支持的版本, 我们还是推荐在 在切换这两种不同的编译配置时, 使用 “bazel clean” 清理环境. 在执行 bazel 编译前必须先运行 configure, 否则编译会失败并提示错误信息. 未来, 我们可能考虑将 configure 步骤包含在编译过程中, 以简化整个过程, 前提是 bazel 能够 提供新的特性支持这样. Mac OS X 安装 Mac 和 Linux 需要的软件依赖完全一样, 但是安装过程区别很大. 以下链接用于帮助你 在 Mac OS X 上安装这些依赖: Bazel 参见本网页的 Mac OS X 安装指南. SWIG Mac OS X 安装教程. 注意: 你需要安装PCRE, 而不是 PCRE2. Numpy 本文档使用 书栈(BookStack.CN) 构建 - 21 -
22 .下载及安装 参见安装教程. 创建 pip 包并安装 1. $ bazel build -c opt //tensorflow/tools/pip_package:build_pip_package 2. 3. $ bazel-bin/tensorflow/tools/pip_package/build_pip_package /tmp/tensorflow_pkg 4. 5. # .whl 文件的实际名字与你所使用的平台有关 6. $ pip install /tmp/tensorflow_pkg/tensorflow-0.5.0-cp27-none-linux_x86_64.whl 训练你的第一个 TensorFlow 神经网络模型 从源代码树的根路径执行: 1. $ cd tensorflow/models/image/mnist 2. $ python convolutional.py 3. Succesfully downloaded train-images-idx3-ubyte.gz 9912422 bytes. 4. Succesfully downloaded train-labels-idx1-ubyte.gz 28881 bytes. 5. Succesfully downloaded t10k-images-idx3-ubyte.gz 1648877 bytes. 6. Succesfully downloaded t10k-labels-idx1-ubyte.gz 4542 bytes. 7. Extracting data/train-images-idx3-ubyte.gz 8. Extracting data/train-labels-idx1-ubyte.gz 9. Extracting data/t10k-images-idx3-ubyte.gz 10. Extracting data/t10k-labels-idx1-ubyte.gz 11. Initialized! 12. Epoch 0.00 13. Minibatch loss: 12.054, learning rate: 0.010000 14. Minibatch error: 90.6% 15. Validation error: 84.6% 16. Epoch 0.12 17. Minibatch loss: 3.285, learning rate: 0.010000 18. Minibatch error: 6.2% 19. Validation error: 7.0% 20. ... 21. ... 常见问题 GPU 相关问题 如果在尝试运行一个 TensorFlow 程序时出现以下错误: 本文档使用 书栈(BookStack.CN) 构建 - 22 -
23 .下载及安装 1. ImportError: libcudart.so.7.0: cannot open shared object file: No such file or directory 请确认你正确安装了 GPU 支持, 参见 相关章节. 在 Linux 上 如果出现错误: 1. ... 2. "__add__", "__radd__", 3. ^ 4. SyntaxError: invalid syntax 解决方案: 确认正在使用的 Python 版本为 Python 2.7. 在 Mac OS X 上 如果出现错误: 1. import six.moves.copyreg as copyreg 2. 3. ImportError: No module named copyreg 解决方案: TensorFlow 使用的 protobuf 依赖 six-1.10.0 . 但是, Apple 的默认 python 环境 已经安装了 six-1.4.1 , 该版本可能很难升级. 这里提供几种方法来解决该问题: 1. 升级全系统的 six : 1. sudo easy_install -U six 2. 通过 homebrew 安装一个隔离的 python 副本: 1. brew install python 3. 在 virtualenv 内编译或使用 TensorFlow. 如果出现错误: 1. >>> import tensorflow as tf 2. Traceback (most recent call last): 3. File "<stdin>", line 1, in <module> 本文档使用 书栈(BookStack.CN) 构建 - 23 -
24 .下载及安装 4. File "/usr/local/lib/python2.7/site-packages/tensorflow/__init__.py", line 4, in <module> 5. from tensorflow.python import * 6. File "/usr/local/lib/python2.7/site-packages/tensorflow/python/__init__.py", line 13, in <module> 7. from tensorflow.core.framework.graph_pb2 import * 8. ... 9. File "/usr/local/lib/python2.7/site-packages/tensorflow/core/framework/tensor_shape_pb2.py", line 22, in <module> 10. serialized_pb=_b('\n,tensorflow/core/framework/tensor_shape.proto\x12\ntensorflow\"d\n\x10TensorShapeProto\x12- \n\x03\x64im\x18\x02 \x03(\x0b\x32 .tensorflow.TensorShapeProto.Dim\x1a!\n\x03\x44im\x12\x0c\n\x04size\x18\x01 \x01(\x03\x12\x0c\n\x04name\x18\x02 \x01(\tb\x06proto3') 11. TypeError: __init__() got an unexpected keyword argument 'syntax' 这是由于安装了冲突的 protobuf 版本引起的, TensorFlow 需要的是 protobuf 3.0.0. 当 前 最好的解决方案是确保没有安装旧版本的 protobuf, 可以使用以下命令重新安装 protobuf 来解 决 冲突: 1. brew reinstall --devel protobuf 原文:Download and Setup 翻译:@doc001 校对:@yangtze 本文档使用 书栈(BookStack.CN) 构建 - 24 -
25 .基本用法 基本用法 基本使用 综述 计算图 构建图 在一个会话中启动图 交互式使用 Tensor 变量 Fetch Feed 基本使用 使用 TensorFlow, 你必须明白 TensorFlow: 使用图 (graph) 来表示计算任务. 在被称之为 会话 (Session) 的上下文 (context) 中执行图. 使用 tensor 表示数据. 通过 变量 (Variable) 维护状态. 使用 feed 和 fetch 可以为任意的操作(arbitrary operation) 赋值或者从其中获取数 据. 综述 TensorFlow 是一个编程系统, 使用图来表示计算任务. 图中的节点被称之为 op (operation 的缩写). 一个 op 获得 0 个或多个 Tensor , 执行计算, 产生 0 个或多个 Tensor . 每个 Tensor 是一个类型化的多维数组. 例如, 你可以将一小组图像集表示为一个四维浮点数数组, 这四个维度分别是 [batch, height, width, channels] . 一个 TensorFlow 图描述了计算的过程. 为了进行计算, 图必须在 会话 里被启动. 会话 将图的 op 分发到诸如 CPU 或 GPU 之类的 设备 上, 同时提供执行 op 的方法. 这些方法执行后, 将产生的 tensor 返回. 在 Python 语言中, 返回的 tensor 是 numpy ndarray 对象; 在 C 和 C++ 语言中, 返回的 tensor 是 tensorflow::Tensor 实例. 计算图 本文档使用 书栈(BookStack.CN) 构建 - 25 -
26 .基本用法 TensorFlow 程序通常被组织成一个构建阶段和一个执行阶段. 在构建阶段, op 的执行步骤 被描述成一个图. 在执行阶段, 使用会话执行执行图中的 op. 例如, 通常在构建阶段创建一个图来表示和训练神经网络, 然后在执行阶段反复执行图中的训练 op. TensorFlow 支持 C, C++, Python 编程语言. 目前, TensorFlow 的 Python 库更加易用, 它提供了大量的辅助函数来简化构建图的工作, 这些函数尚未被 C 和 C++ 库支持. 三种语言的会话库 (session libraries) 是一致的. 构建图 构建图的第一步, 是创建源 op (source op). 源 op 不需要任何输入, 例如 常量 (Constant) . 源 op 的输出被传递给其它 op 做运算. Python 库中, op 构造器的返回值代表被构造出的 op 的输出, 这些返回值可以传递给其它 op 构造器作为输入. TensorFlow Python 库有一个默认图 (default graph), op 构造器可以为其增加节点. 这个 默认图对 许多程序来说已经足够用了. 阅读 Graph 类 文档 来了解如何管理多个图. 1. import tensorflow as tf 2. 3. # 创建一个常量 op, 产生一个 1x2 矩阵. 这个 op 被作为一个节点 4. # 加到默认图中. 5. # 6. # 构造器的返回值代表该常量 op 的返回值. 7. matrix1 = tf.constant([[3., 3.]]) 8. 9. # 创建另外一个常量 op, 产生一个 2x1 矩阵. 10. matrix2 = tf.constant([[2.],[2.]]) 11. 12. # 创建一个矩阵乘法 matmul op , 把 'matrix1' 和 'matrix2' 作为输入. 13. # 返回值 'product' 代表矩阵乘法的结果. 14. product = tf.matmul(matrix1, matrix2) 默认图现在有三个节点, 两个 constant() op, 和一个 matmul() op. 为了真正进行矩阵相乘 运算, 并得到矩阵乘法的 结果, 你必须在会话里启动这个图. 在一个会话中启动图 本文档使用 书栈(BookStack.CN) 构建 - 26 -
27 .基本用法 构造阶段完成后, 才能启动图. 启动图的第一步是创建一个 Session 对象, 如果无任何创建参 数, 会话构造器将启动默认图. 欲了解完整的会话 API, 请阅读Session 类. 1. # 启动默认图. 2. sess = tf.Session() 3. 4. # 调用 sess 的 'run()' 方法来执行矩阵乘法 op, 传入 'product' 作为该方法的参数. 5. # 上面提到, 'product' 代表了矩阵乘法 op 的输出, 传入它是向方法表明, 我们希望取回 6. # 矩阵乘法 op 的输出. 7. # 8. # 整个执行过程是自动化的, 会话负责传递 op 所需的全部输入. op 通常是并发执行的. 9. # 10. # 函数调用 'run(product)' 触发了图中三个 op (两个常量 op 和一个矩阵乘法 op) 的执行. 11. # 12. # 返回值 'result' 是一个 numpy `ndarray` 对象. 13. result = sess.run(product) 14. print result 15. # ==> [[ 12.]] 16. 17. # 任务完成, 关闭会话. 18. sess.close() Session 对象在使用完后需要关闭以释放资源. 除了显式调用 close 外, 也可以使用 “with” 代码块 来自动完成关闭动作. 1. with tf.Session() as sess: 2. result = sess.run([product]) 3. print result 在实现上, TensorFlow 将图形定义转换成分布式执行的操作, 以充分利用可用的计算资源(如 CPU 或 GPU). 一般你不需要显式指定使用 CPU 还是 GPU, TensorFlow 能自动检测. 如果检测到 GPU, TensorFlow 会尽可能地利用找到的第一个 GPU 来执行操作. 如果机器上有超过一个可用的 GPU, 除第一个外的其它 GPU 默认是不参与计算的. 为了让 TensorFlow 使用这些 GPU, 你必须将 op 明确指派给它们执行. with...Device 语句用来指派特定的 CPU 或 GPU 执行操作: 本文档使用 书栈(BookStack.CN) 构建 - 27 -
28 .基本用法 1. with tf.Session() as sess: 2. with tf.device("/gpu:1"): 3. matrix1 = tf.constant([[3., 3.]]) 4. matrix2 = tf.constant([[2.],[2.]]) 5. product = tf.matmul(matrix1, matrix2) 6. ... 设备用字符串进行标识. 目前支持的设备包括: "/cpu:0" : 机器的 CPU. "/gpu:0" : 机器的第一个 GPU, 如果有的话. "/gpu:1" : 机器的第二个 GPU, 以此类推. 阅读使用GPU章节, 了解 TensorFlow GPU 使用的更多信息. 交互式使用 文档中的 Python 示例使用一个会话 Session 来 启动图, 并调用 Session.run() 方法执行操作. 为了便于使用诸如 IPython 之类的 Python 交互环境, 可以使用 InteractiveSession 代替 Session 类, 使用 Tensor.eval() 和 Operation.run() 方法代替 Session.run() . 这样可以避免使用一个变量来持有会话. 1. # 进入一个交互式 TensorFlow 会话. 2. import tensorflow as tf 3. sess = tf.InteractiveSession() 4. 5. x = tf.Variable([1.0, 2.0]) 6. a = tf.constant([3.0, 3.0]) 7. 8. # 使用初始化器 initializer op 的 run() 方法初始化 'x' 9. x.initializer.run() 10. 11. # 增加一个减法 sub op, 从 'x' 减去 'a'. 运行减法 op, 输出结果 12. sub = tf.sub(x, a) 13. print sub.eval() 14. # ==> [-2. -1.] Tensor 本文档使用 书栈(BookStack.CN) 构建 - 28 -
29 .基本用法 TensorFlow 程序使用 tensor 数据结构来代表所有的数据, 计算图中, 操作间传递的数据都是 tensor. 你可以把 TensorFlow tensor 看作是一个 n 维的数组或列表. 一个 tensor 包含一个静态类 型 rank, 和 一个 shape. 想了解 TensorFlow 是如何处理这些概念的, 参见 Rank, Shape, 和 Type. 变量 Variables for more details. 变量维护图执行过程中的状态信息. 下面的例子演示了如何使用变量实现一个简单的计数器. 参见 变量 章节了解更多细节. 1. # 创建一个变量, 初始化为标量 0. 2. state = tf.Variable(0, name="counter") 3. 4. # 创建一个 op, 其作用是使 state 增加 1 5. 6. one = tf.constant(1) 7. new_value = tf.add(state, one) 8. update = tf.assign(state, new_value) 9. 10. # 启动图后, 变量必须先经过`初始化` (init) op 初始化, 11. # 首先必须增加一个`初始化` op 到图中. 12. init_op = tf.initialize_all_variables() 13. 14. # 启动图, 运行 op 15. with tf.Session() as sess: 16. # 运行 'init' op 17. sess.run(init_op) 18. # 打印 'state' 的初始值 19. print sess.run(state) 20. # 运行 op, 更新 'state', 并打印 'state' 21. for _ in range(3): 22. sess.run(update) 23. print sess.run(state) 24. 25. # 输出: 26. 27. # 0 28. # 1 29. # 2 30. # 3 本文档使用 书栈(BookStack.CN) 构建 - 29 -









































































































































































































