- 快召唤伙伴们来围观吧
- 微博 QQ QQ空间 贴吧
- 文档嵌入链接
- 复制
- 微信扫一扫分享
- 已成功复制到剪贴板
点我下载
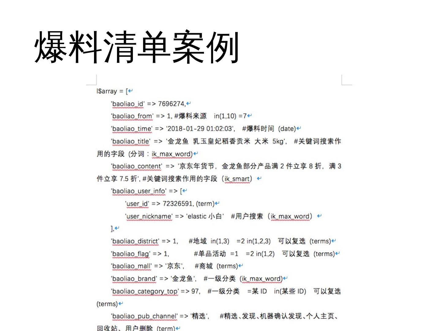
中文分词、拼音分词、英文分词); 有哪些排序方式?(字段排序、 ... 自定义排序的算法规则。 ... query:检索规则 sort:结果排序 from,size:结果翻页 options:额外选项.
展开查看详情
3秒后跳转登录页面
去登陆
确定删除吗?