文档
专题
会议
全部
直播间
热门城市
北京
上海
广州
深圳
南京
杭州
武汉
成都
合肥
苏州
宁波
西安
长沙
郑州
重庆
兰州
南宁
呼和浩特
哈尔滨
其他
社企号
博客
分类
全部
市场营销
信息技术
创业投资
社会人文
财务财经
人力资源
未分类
申请试用
HOT
登录
注册
首页
文档
专题
会议
全部
直播间
热门城市
北京
上海
广州
深圳
南京
杭州
武汉
成都
合肥
苏州
宁波
西安
长沙
郑州
重庆
兰州
南宁
呼和浩特
哈尔滨
其他
社企号
博客
分类
市场营销
信息技术
创业投资
社会人文
财务财经
人力资源
未分类
消息
示说GPT
申请试用
登录
确定
快速创建
×
创建文档
需认证
共享会议文档及视频
创建专题
需认证
关联相同主旨文档
创建博客
需认证
发表个人博客文章
创建会议
需认证
创建直播或会议
PowerPoint - NetEase
PowerPoint - NetEase
分享
点赞
1
收藏
0
下载 0
快召唤伙伴们来围观吧
微博
QQ
QQ空间
贴吧
文档嵌入链接
复制
微信扫一扫分享
已成功复制到剪贴板
Jeff
/
发布于
/
2014
人观看
#信息技术
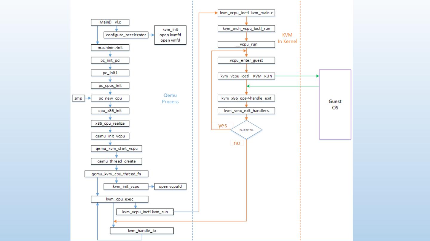
操作系统主要的职能就是管理系统中的各种资源,包括像cpu,内存,磁盘等等。 ... 而KVM则是在linux的基础上实现的,复用了linux的任务调度,内存管理的逻辑,只是 ...
展开查看详情
1
点赞
0
收藏
0下载
相关推荐
加关注
Jeff
Web Developer and Wiki author from Belgrade
确认
3
秒后跳转登录页面
去登陆
删除
×
确定删除吗?
申请试用
×
示说运营小组将尽快与您联系,并提供试用服务
*
姓名
*
手机号码
*
电子邮件
*
职位
*
单位
*
微信号
*
您的需求
提交成功
×
示说已收到您的申请试用信息,运营小组将尽快与您取得联系,并为您介绍我们的产品和解答您的疑惑,请耐心等待。
申请解锁提示
您的申请邮件已经发送至管理员信箱。若经审查没有违规行为,将在7个工作日内为您解除锁定。