- 快召唤伙伴们来围观吧
- 微博 QQ QQ空间 贴吧
- 文档嵌入链接
- 复制
- 微信扫一扫分享
- 已成功复制到剪贴板
知乎推荐算法详解
- 理解知乎的基本算法
- 新账号的运营准备工作
- 如何打造优质的回答
- 如何获得知乎推荐,快速涨粉
展开查看详情
1 . 目录 CONTENTS 理解知乎的基本算法 简单说明威尔逊算法 01 02 新账号的运营准备工作 知乎严格的封号机制下,怎么养号 如何打造优质的回答 简单说说:优质内容的打造过程 03 04 如何获得知乎推荐,快速涨粉 你的账号起飞的关键
2 .01 理解知乎的基本算法 威尔逊算法对排名和推荐的影响
3 .理解知乎的基本算法 知乎的威尔逊算法 u表示赞同,v表示反对,n表示总票数,p表示赞同率,z是正态分 布的分位数(参数),S表示最终的威尔逊得分。 作者:马力_可能性与大设计 ⚫ 结论 (1)当总票数较小的时候,获得赞同的答案,得分 score 会迅速增 加。总投票数越多,赞同票对得分score的影响越小。同时,投票数 较多,得分score较高的答案,开始获得反对票时,得分会快速下降 。得分score越低,下降速度越慢。 (2)score 的取值范围为(0,1),且与投票总数无关。(旧算法中 ,score=加权赞同-加权反对,不同问题之间得分差别较大,无法横 向比较)。 (3)n 越小,威尔逊算法的修正效果越强。 9
4 .理解知乎的基本算法 知乎的权重 之前说到的数值Z就是权重的重要影响系数——权重。 目前根据实操情况已知: 权重会影响到相同赞同和反对下的回答排名,相同赞同和反对 数的回答,权重越高,点赞排名上升越快,反对排名下降越慢 ; 权重的重要影响因素:收藏、感谢等 ⚫ 结论 目前权重官方没有公布计算公式,一个用户在某个专业领域的 权重,除了收藏和感谢有所影响之外,成为优秀回答者、提升 盐值、实名认证等均有可能影响。 当然这个对问题的推荐影响不大,即使是没有权重的小号,在 知乎的机制之下,依旧有可能获得高曝光和高赞。 10
5 .理解知乎的基本算法 权重 目前权重官方没有公布计算公式,但经过我们多次测试后发现影响权重的因素, 可能有: • 收藏 • 感谢 • 盐值 • 成为优秀回答者 • 成为付费会员 • 提升盐值 • 实名认证 ps:权重是分领域的。 比如,你经常回答动漫领域的话题,并且在这个领域获得许多赞同,那么动漫话 题的权重可能会增加到 100(假设的)。但你在没有回答过的读书、金融等其他 领域的权重可能还是 0。 11
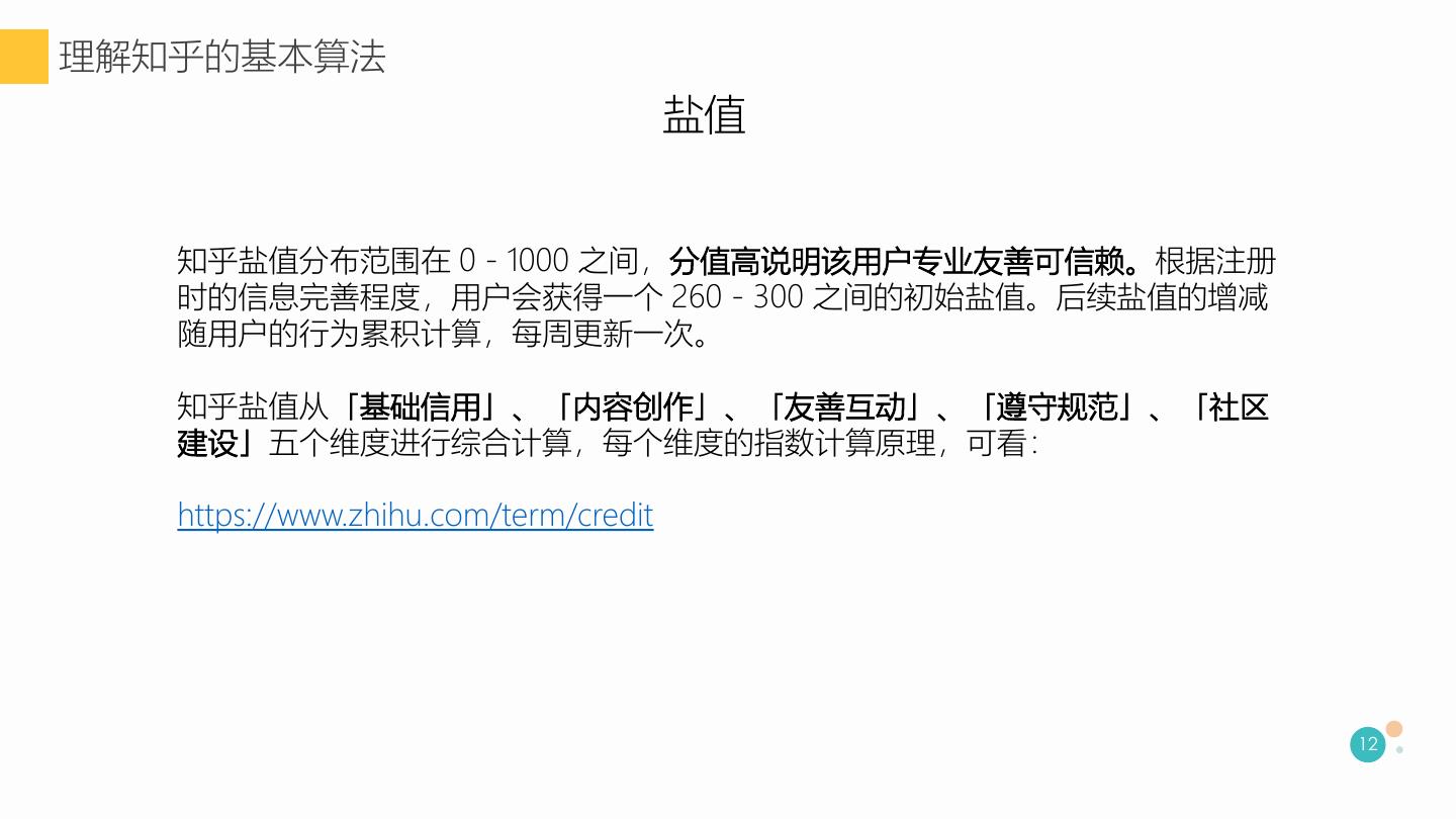
6 .理解知乎的基本算法 盐值 知乎盐值分布范围在 0 - 1000 之间,分值高说明该用户专业友善可信赖。根据注册 时的信息完善程度,用户会获得一个 260 - 300 之间的初始盐值。后续盐值的增减 随用户的行为累积计算,每周更新一次。 知乎盐值从「基础信用」、「内容创作」、「友善互动」、「遵守规范」、「社区 建设」五个维度进行综合计算,每个维度的指数计算原理,可看: https://www.zhihu.com/term/credit 12
7 .理解知乎的基本算法 好像有点复杂??? 13
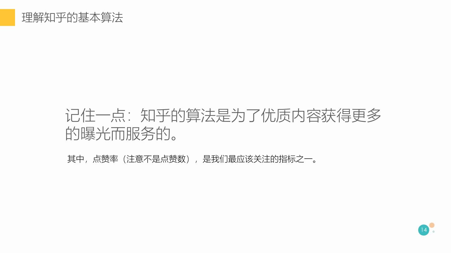
8 .理解知乎的基本算法 记住一点:知乎的算法是为了优质内容获得更多 的曝光而服务的。 其中,点赞率(注意不是点赞数),是我们最应该关注的指标之一。 14
9 .理解知乎的基本算法 互赞启动 系统推荐 持续维持高赞率 持续推荐或者结束 20-30个赞,启动回答 系统根据数据进行进一 曝光给更多的人 系统持续推荐或者结束 步推荐 推荐,稳定排名 15
10 .理解知乎的基本算法 常见问题答疑 Q1:为什么知乎回答或文章需要冷启动/互赞求助? A:在回答发布后的2 小时内,知乎会把你的内容,进行小范围测试(比如 50人)。可能这50 人出于 工作忙、睡觉等其他原因,没能给你的内容点赞,导致这个回答,没有获得足够的赞数。那这个回答, 很有可能就”凉“了。冷启动/互赞就是“做弊”,帮你在一定时间内,获得更多的用户点赞,增加曝光量。 Q2:过了 2 小时之后再求赞,是否可以呢? A:不可以。我们利用了 100 个小号进行了测试,超过冷启动时间,即使再给文章 70+ 点赞,知乎的推 推荐也不高。 不过你回答后,在一个问题下排名前 5 ,该问题上热榜后(即便距离发布该回答已经超过了 2 小时) ,求 30 - 50 个赞,会让你的回答获得更好的排名,得到更多的曝光量。 注意,知乎反作弊机制,对热榜回答的求赞监测很严格,一旦发现你刷赞,轻则删除回答,重则把你以 前获得的全部赞数清零,甚至是账号禁言几天或封号。 ps:知乎对处罚过的账号,一般会限流。 16
11 .知乎算法常见问题答疑 常见问题答疑 Q3:为什么回答借助启动赞排名靠前了,但赞数还是很少? A:冷启动点赞像一支兴奋剂,只能暂时让你的回答排在前面,以便获得更多的浏览量。但你的回答质量 差,很多用户看了之后都不买账,你觉得他会给你点赞吗?所以过不了多久,你的回答就会被其他优质回 答挤下来,基本没有翻身的机会。因此,请记住内容优质是关键。 关于这点,还得多说两句,不少的小伙伴的回答在某个问题下排位前 3,但不久之后排名 5-10 了,这种现 象在热榜上最常见,可能是被恶意踩了,但更可能是你的回答内容不够吸引人,因为排位前 3 的回答跟问 题形成了相辅相成的关系,彼此带来浏览量。想恶意踩的人一般不会踩这些回答,毕竟踩了之后,浏览量 可能会大大减少,问题会下热榜。 Q4:假如我白天很忙,晚上才有空爬楼点赞,这种点赞有用吗? A:如果一篇回答,作答浏览量特别大的问题,比如当前在热榜排名前 20,在发布后 2 小时内,达不到 10 – 20 个赞,甚至在 5-10 小时内都没有突破 50 个赞,基本上回答已经凉了,再点赞的意义不大。 Q5:以前有个回答非常优质,但启动赞不够,还能通过点赞救活回答吗? A:同领域的知乎超级大V 点赞、赶上热榜、内容自荐(知乎V5的特权),能”救活”之前的回答。此外, 17 只有唤起用户情绪的内容,才是优质内容。并不是你花几天的时间写的回答就是优质。
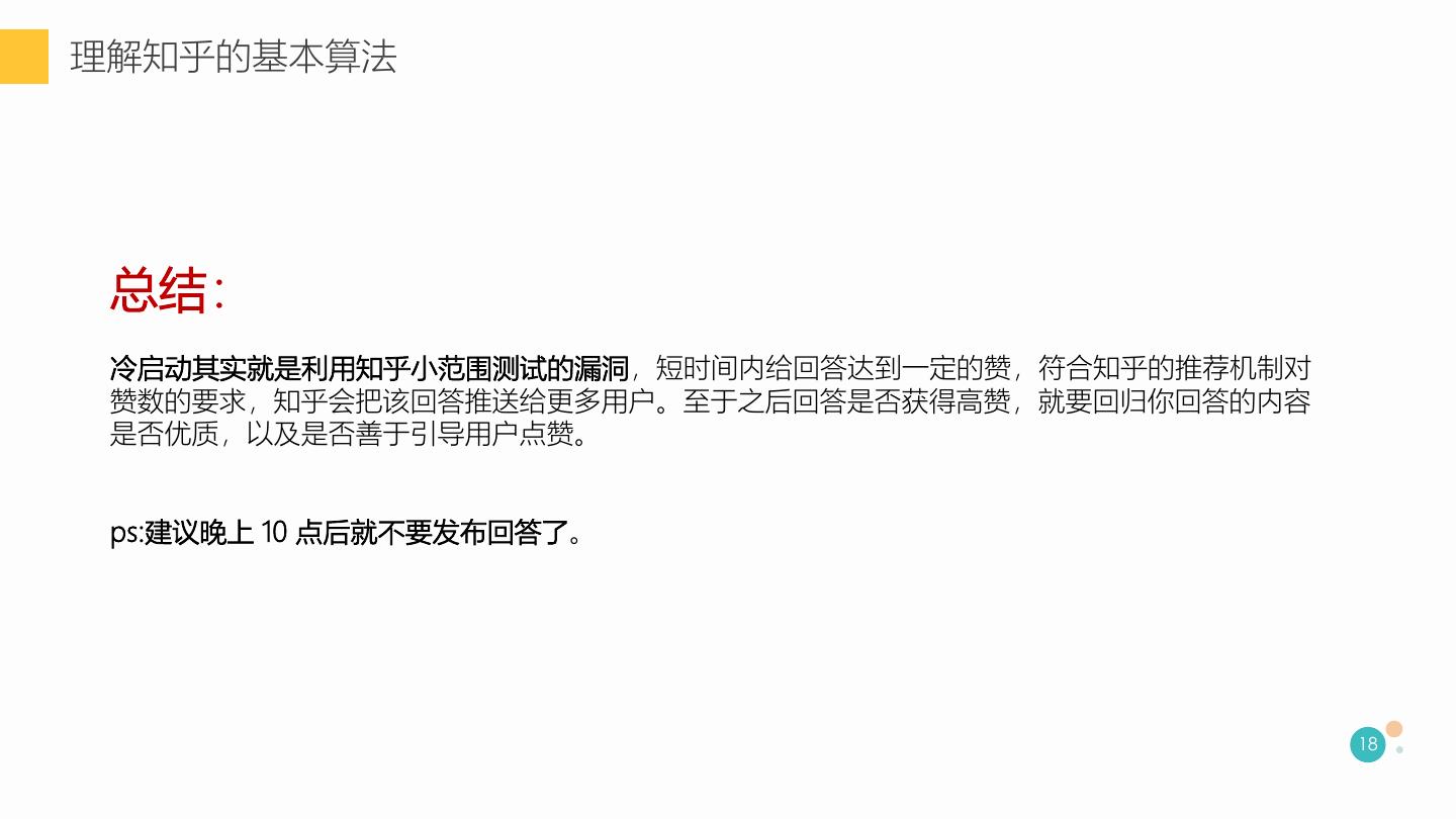
12 .理解知乎的基本算法 总结: 冷启动其实就是利用知乎小范围测试的漏洞,短时间内给回答达到一定的赞,符合知乎的推荐机制对 赞数的要求,知乎会把该回答推送给更多用户。至于之后回答是否获得高赞,就要回归你回答的内容 是否优质,以及是否善于引导用户点赞。 ps:建议晚上 10 点后就不要发布回答了。 18
13 .理解知乎的基本算法 知乎反作弊机制 设计初衷: 知乎净化社区,防止利益集团,利用推荐机制的漏洞耍阴招 ,比如恶意踩别人的回答或举报等情况,设计了作弊机制。 知乎反作弊机制,常见雷坑: 知乎会暂时屏蔽刚发布的回答 10 分钟,即发布回答 10 分钟 之内,其他人点击你分享的链接,给你点赞,网页可能会出 现 404 错误的提示。 知乎利用这个方法,防止别人快速刷赞。知乎会对刷赞这种 作弊行为,进行记录。 官方对刷赞行为处罚很重,一旦发现,轻则删除回答(盐值 高于 500 或知乎大 V 有1次机会),但一般会把你账号之前 获得的点赞清零,即消赞,情节严重的会直接封号。 19
14 .理解知乎的基本算法 常见问题答疑 Q:直接点赞就可以吗?什么情况会消赞? A:求赞者最好在发布回答后的10-15 分钟(如果回答有视频的话,一定要等到视频审核完,再过 10 - 15 分钟),以链接形式分享到点赞群。点赞者点击链接,进入回答页面时,最好在页面停留60秒再点 赞,有一个正常的浏览动作,点赞太快,容易被知乎作弊机制监测到,且会被判定为刷赞。 如果频繁互赞,很容易被知乎作弊机制检测到刷赞,会被知乎消赞,甚至是封号。 由于点赞群的同伴都是固定,要控制发回答集赞的频率和间隔时间,避免同一批人多次频繁点赞,被知 乎作弊机制检测到。 点赞群不足 100 人,建议2天内,只发 1 篇回答的链接到这个群; 点赞群超过 200 人,建议1天内,最多发 2 篇回答的链接到这个群。 20
15 .02 新账号的运营准备工作 做死不下5个账号的经验,全部告诉你
16 .新账号的运营准备工作 新号不要高频互赞 1 年费会员,增加好感度 6 2 点赞时注意读完和停留时间 养 新号也可以带公众号 5 3 尽量不要插入第三方外链 4 不要多个账号同一IP登录 22
17 .新账号的运营准备工作 1.不要持续、高频地给同一个账号点赞。高频互赞在 5.不要多个帐号用同一个 IP 登录。一个帐号中枪, 知乎是比较危险的行为,可能会被官方判定为刷赞。 其他也会跟着中枪。 ps:高频互赞指的是短时间内对多个内容进行点赞。比 6.不能直接放公众号二维码链接或者公众号文章链 如, 在1 分钟内给 3 个知乎回答或文章进行点赞。 接。知乎默认是可以引流公众号的,但不能放外链 。知乎大 V 或获得大多数用户认同的高赞回答“不得 2.不要用全新账号写完回答就立刻求赞。同时也要避 不”放上公众号文章链接,即使举报,知乎也会”睁 免,总是同一批人给你点赞 !!! 只眼闭只眼“。 3.点赞时注意读完和停留时间。 新号点赞容易掉,分 7.买一个知乎的盐选会员。除了可以听很多 live,还 享出去的链接,不要秒赞,被系统判定为秒赞,导致 能增加点安全感。 扣分。 8.保持在知乎上的活跃度。多浏览、关注、收藏、 4.新帐号不要带外链。(包括几百甚至上千粉丝的一 感谢,以及多写没有转化设置的回答。 些帐号),如果被人举报或被系统检测到,轻则删除 回答,禁言账号几天,重则直接封号。 9.多注册几个小号养着。主号被封,小号上位。 23
18 .一、做好帐号的领域定位 账号尽量做垂直细分领域的定位,这样有助于在话题下的权重积累和推荐量增加。 旅行果:专注旅游类话题 谢春霖:专注职场、创业领域 24 沈小善:专注减肥领域
19 .二、帐号的基础信息完善 帐号的名称、封面、简介、个人简介尽量完善。 一句话介绍会展现在你的主页和你答题的 昵称下方,这里尽量把你的转化点设置上 去,吸引用户持续关注。 个人简介是你吸引用户的第二个流量入口 ,你可以进行更详细的编辑,将这部分用 户做再次的引导转化。 封面——封面在移动端和PC端展现样式 有很大不同,我个人不建议在这里再做引 流设置。 25
20 .三、答题前的准备工作 (1) 知乎平台有哪些规则是需要了解的 https://www.zhihu.com/terms2(知乎社区管理规定) https://www.zhihu.com/terms (知乎协议) (2) 了解知乎平台的流量分发机制 参考威尔逊算法以及知乎流量分发图 (3) 了解平台的调性 推荐严肃认真的内容(优质内容)和部分有趣新颖的内容(内容形式上) 26
21 .四、建立好一套标准化的人设 27
22 .A 如何筛选好问题? 回答前的准备,筛选问题
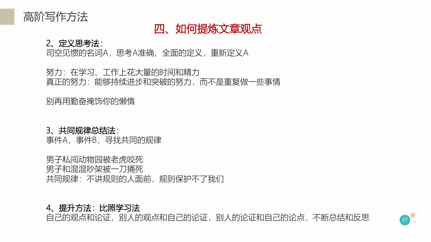
23 .如何筛选好问题? 1 什么才算是好问题? 做知乎的目的是引流:切合自己领域,又具有高曝光、高话题性的 如何 问题,才算得上一个好问题。 筛选出 2 如何筛选出好问题? (1)跟进现在知乎的红利:热榜和视频。 好问题 (2)一些高关注的垂直领域话题。 (3)某些关键词下排名较高的问题。 3 几个关注点 问题对应的话题关注人数、浏览量 问题的本身的关注人数、浏览量 问题日志:问题是否曾经上过热榜,是否为长期热榜内容、问题近 期浏览量增长 29
24 .如何筛选好问题? 运营做知乎,主要两个目的:打造个人 IP ,为公众号 引流。但无论是什么目的,都要有自己的定位。 比如,定位心理学、军事、健身等。你在该领域回答越 多,获的赞数、收藏数以及感谢数越多,你在这个领域 的权重就越高。 相反,如果你一直都是随性回答,就不要怪知乎老是给 你推荐一些乱七八糟的问题。如果你浏览或者回答过军 事类题材,哪怕是一次,那么知乎后台就觉得你喜欢军 事,然后就拼命给你推军事类的问题,想让你把时间更 多花在知乎上,提高所谓的留存率。 想知道自己的知乎定位是否清晰,可以看一下你知乎首 页的推荐。 30
25 .如何筛选好问题? 常见问题答疑 Q1:追热榜很难,能不能寻找有机会上热榜的潜力 问题呢? A:可以的,刚上热榜的问题,大多是很新的问题 。所以,近期的新问题,上热榜的概率就越大。特 别是回答数在 50 左右,关注数在 100-500 之间, 重点关注这类问题的热度变化(关注人数、浏览量 )。 具体情况要看领域,有些领域很垂直,这样埋伏的 做法就OK;有些领域太广,很难预估哪个问题会近 期上热榜。 Q2:如何寻找有潜力的新问题? A:搜话题,进入话题后,看讨论区出现的问题。 点击进去后,看右侧的相关的问题,留意问题的创 建时间、回答数以及浏览量,着重看浏览量和回答 数的变化,特别是该领域的知乎大 V 回答数。 31
26 .如何筛选好问题? Q3:如何寻找目前关注度、浏览量很高的热度问题呢? (推荐优先回答这类问题) A:可以用 Excel 表,定位到相关话题下,根据浏览量变化进行筛选,分别记录相隔 8小时、12 小时和 24 小时 的浏览量变化,这是最直接确定问题真实热度的方法。 这样做的好处:把有些关注人数很高,但近期实际热度很低的问题剔除掉。筛选出高热度的问题,为其准备优 质回答。内容优质+启动赞,更易触发知乎的推送机制,将优质的新回答推送给关注者。 (以上,就是浏览数很高,但实际热度很低,问题已经冷了的例子) ps:浏览时间可以根据自己的需要进行设置。比如,我最近修改为:9点、16点、21点、第二天9点。要优先 去回答,几乎每个月都可以上一次热榜的问题。 32
27 .如何筛选好问题? Q4:热榜问题的热度很高,是否要优先追热榜问 题? A:热榜问题不等于高热度问题。可以随意点开热 榜上排序 30 位左右的问题看下,有些热榜问题的 高赞回答还不到 200 赞,证明有些热榜问题的热 度,不如那些没上热榜,但具有很高热度的问题。 Q5:输出很困难怎么办? A:推荐看书。用拆书的方法,读一两页就能写, 记录让你感同身受的点,再查点资料,就可以输出 一篇文章,快速简单上手快。其实我们看同类型的 公众号文章,也能拆解的,看观点,再补充案例也 是可以的,最重要的是你要加入你自己的想法,不 然真的沦为洗稿了。 33
28 .03 如何打造高赞回答 本质上是为用户提供一套解决方案/满足用户某一方面需求
29 .如何打造优质的回答 社交货币 1 故事 6 2 诱因 疯传 实用价值 5 3 情绪 4 公共性 35































































