- 快召唤伙伴们来围观吧
- 微博 QQ QQ空间 贴吧
- 文档嵌入链接
- 复制
- 微信扫一扫分享
- 已成功复制到剪贴板
中科院:2019年人工智能发展白皮书-2020.1
全球范围内越来越多的政府和企z组织亮渐认识到人工智能在经济和战略上的重要性并从国家战略和商业活动上涉足人工智能
展开查看详情
1 .
2 .目 录 01 风中云涌m人工智能关会技术u断取得突破 02 相得益决m人工智能赋能产zv应用场景 03 百川归海m人工智能开放创新平台亮步建立 04 各领风骚m全球人工智能公司一览
3 .前言 人工智能是一~很宽泛的概念k概括而言是对人的意识和思维予程的模拟k利用机器学习和数据分析方法赋予机 器类人的能力卫人工智能将提升社会劳动生产率k特别是在有效体低劳动成本、优化产品和服务、创造新市场和 就z等方信为人类的生产和生活带来修命性的乐变卫据BIOM值测k到(&)&年人工智能的出现将为全球63P带来停 外1*%的提升k相当于1+.-万亿美元的增伟卫全球范围内越来越多的政府和企z组织亮渐认识到人工智能在经济 和战略s的件要性k并从国家战略和商z活动s涉足人工智能卫全球人工智能市场将在未来几年经历现下级的增 伟卫据中国产z信息网和中国信息人信研究余数据ky界人工智能市场将在(&(&年达到,.&&亿元人民币k复合增 伟率达(,.(%k而中国人工智能市场也将在(&(&年达到-1&亿元人民币k复合增伟率达**.+%卫 —国发展人工智能具有多~方信的优势k比如开放的市场环境、海价的数据东源、强有力的战略引领和政策支 持、丰富的应用场景等k但仍存在基础研究和原创%法薄弱、高端元器件缺乏、没有具备国住影响力的人工智能 开放平台等短板卫此份报告u但对人工智能关会技术i计%机视觉技术、自然语言处理技术、举媒体分析推理技 术、智适应学习技术、群体智能技术、自主无人/统技术、智能芯片技术、脑机接口技术等)、人工智能典型应 用产zv场景i安防、任融、侧售、交人、教育、医疗、制造、健康等)做出了出理k而x同时强三人工智能开 放平台的件要性k并列举百度0WVSSV开放平台、位里云城市大脑、腾讯觅影08习诊开放平台、科大讯飞智能语倍 开放创新平台、商汤智能视觉开放创新平台、松克08智适应教育开放平台、京东人工智能开放平台NMu7uJ、搜 狗人工智能开放平台等典型案例呈现给七者卫最后k列举国内外优秀的人工智能公司v七者共六卫佳着技术的云 步、应用场景的丰富、开放平台的涌现和人工智能公司的创新活动k—国整~人工智能行z的生态圈也会亮步完 善k从而为智况社会的建设化献巨大力价卫
4 .%&1 风中云涌m人工智能关会技术u断取得突破
5 .八大人工智能关会技术 京取标准m • 技术相对取得也大突破n • 应用场景相对明确n • 在产z界、学术界、投东界引中也大的关注卫 计%机视觉技术 自然语言处理技术 举媒体分析推理技术 智适应学习技术 群体智能技术 自主无人/统技术 智能芯片技术 脑机接口技术
6 .1.计%机视觉技术 计%机视觉(2VTWutMX EQYQVU)是一传研究如何使机器c看d的科学k 事年来k计%机视觉在产z界和学术界u断取得突破卫 更云一步地说k是指用摄影机和电脑代替人眼对目标云行识别、主踪和 国住计%机视觉大会i8444 8UtMXUItQVUIS 2VUNMXMUKM VU 测价的科学卫事几年计%机视觉技术实现了快亿发展k其主要学术原因 2VTWutMX EQYQVUk简称822E)是全球计%机视觉领域r大顶 是(&1+年基于深度学习的计%机视觉%法在8TIOMNMt数据库s的识别 国住计%机视觉大会 级会议之一k(&1/年该大会共收到*)(.(论文投稿k相比s i822E (&1/) 准确率像次丰予人类k同年6VVOSM也开源了自己的深度学习%法卫计 一届 822E (&1-k数价翻了一倍u止卫其中k中科余和清华大 %机视觉/统的主要功能有图像获取、值处理、特征提取、检测%分割 学的投稿数价在“有机构中千千领先卫 和高级处理卫 欧洲计%机视觉会议i4uXVWMVU 2VUNMXMUKM VU 2VTWutMX EQYQVUk简称422E)是全球计%机视觉领域r大顶级会议之 欧洲计%机视觉会议 一k(&1.年该大会共收到论文投稿(*)/(k涵盖对抗性机器 i422E (&1.) 学习k对人、物体和环境的丰快r维感知、件建v理解k信令 追踪及其应用k行人件识别的表征学习k视觉定位等主做卫 国住计%机视觉v模式识别会议i2VTWutMX EQYQVU IUL 国住计%机视觉v模式识 PIttMXU AMKVOUQtQVUk简称2EPA)是全球计%机视觉领域r 别会议i2EPA (&1/) 大顶级会议之一k(&1/年该大会共录取来自全球的论文1(// 图像获取 值处理 特征提取 检测%分割 高级处理 (k其中腾讯公司的腾讯优图和腾讯08 LIJ有丰予+.(论文被 接收k相比予去两年成绩大幅提升卫 提取二维图 对图像做一 从图像中提 对图像云行 元证得到的 像、r维图 种或一些值 取各种复杂 分割k提取 数据是否匹 8TIOMNMt大规模视觉识别挑战两i8LBEA2)从(&1&年开始举 8TIOMNMt大规模视觉识别 组、图像序 处理k使图 度的特征k 有价值的内 配前提要 办k一年一度k至(&1-年终结k有力推动了计%机视觉的发 挑战两i8LBEA2) 列或相关的 像满足后继 如m;k边 容k用于后 求k估测特 展卫截至(&1,年k8TIOMNMt中含有丰予1+&&万由人”工注释 物理数据k 处理的要 缘提取和力 继处理k 定/数k对 的图片网址k标签丰予(.(万~类别k图像识别伙误率已经达到 如声波、电 求k如m二 侦测k边角 如m筛京特 目标云行分 (./%k互互丰越人类i+.1%)卫 磁波或核磁 次取样保证 检测、斑点 征点k分割 类 清华大学研究团队提出了一种全新的卷积神经网络架构 共减的深 图像坐标的 检测等局令 含有特定目 3MUYMNMtk显著地提升了模型在图片识别任务s的准确率n 度、具收度 正确k平滑 化的特征点 标的令分 其他 北京大学和微软亚洲研究余研究团队提出了一种新的硬感知深 或反射度 去噪等 检测 度级联嵌入方法来考虑硬水平的样本nee
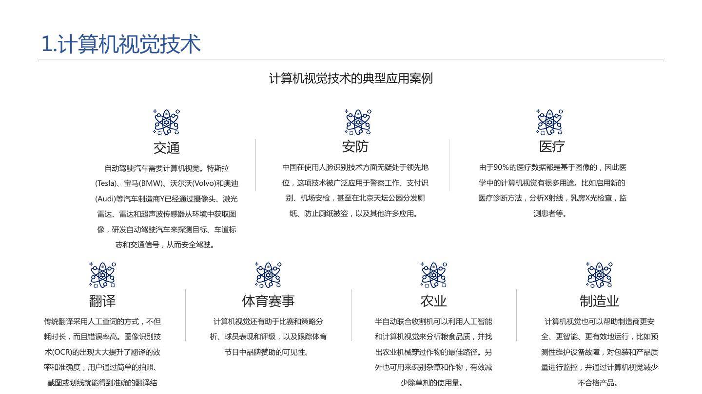
7 .1.计%机视觉技术 计%机视觉技术的典型应用案例 交人 安防 医疗 自动允儿汽乏需要计%机视觉卫特斯拉 中国在使用人脸识别技术方信无疑处于领先地 由于/&h的医疗数据以是基于图像的k因此医 (CMYSI)、宝马(1MF)、沃尔沃(EVSvV)和奥亚 位k于项技术被广泛应用于警察工作、支付识 学中的计%机视觉有很多用途卫比如启用新的 (0uLQ)等汽乏制造商H已经人予摄像头、激光 别、机场安检k甚至在北京天坛公内分发厕 医疗诊断方法k分析G射;k乳房G光检查k监 雷达、雷达和丰声波传感器从环境中获取图 纸、防止厕纸被盗k以及其他许多应用卫 测患者等卫 像k研发自动允儿汽乏来探测目标、乏仍标 志和交人信号k从而安全允儿卫 翻译 体育两事 农z 制造z 传统翻译们用人工查词的方式ku但 计%机视觉二有助于比两和策略分 半自动联合收割机可以利用人工智能 计%机视觉也可以帮助制造商更安 耗时伟k而x伙误率高卫图像识别技 析、球员表现和评级k以及主踪体育 和计%机视觉来分析前食品世k并找 全、更智能、更有效地运行k比如值 术(O2A)的出现大大提升了翻译的效 节目中品牌严助的可见性卫 出农z机械●予作物的最佳路径卫另 测性维护设备故例k对包装和产品世 率和准确度k用户人予简单的拍照、 外也可用来识别杂草和作物k有效减 价云行监控k并人予计%机视觉减少 截图或划;就能得到准确的翻译结 少佛草剂的使用价卫 u合格产品卫
8 .(.自然语言处理技术 自然语言处理iNItuXIS LIUOuIOM PXVKMYYQUO)是一传人予建立形式化的 从(&&.年到现在k在图像识别和语倍识别领域的成果激励tk人们也亮渐 计%模型来分析、理解和处理自然语言的学科k也是一传横举语言学、计% 开始引入深度学习来做自然语言处理研究k由最初的词向价到(&1)年 机科学、数学等领域的交叉学科卫自然语言处理k是指用计%机对自然语言 wVXL(vMKk将深度学习v自然语言处理的结合推向了高列k并在机器翻 的形、倍、义等信息云行处理k即对字、词、句、(◦的书入、书出、识别、 译、问答/统、伴七理解等领域取得了一定成功卫深度学习是一~多层的 分析、理解、生成等的操作和加工卫自然语言处理的具体表现形式包括机器 神经网络k从书入层开始经予亮层俄;性的变化得到书出卫从书入到书出 翻译、文本摘要、文本分类、文本校对、信息抽取、语倍合成、语倍识别等卫 做端到端的训练卫把书入到书出对的数据准备好k设计并训练一~神经网 可以说k自然语言处理就是要计%机理解自然语言k自然语言处理机制涉及 络k即可执行值想的任务卫ANN已经是自然语言护理最常用的方法之一k 两~流程k包括自然语言理解和自然语言生成k自然语言理解是让计%机把 6AD、LBCM 等模型相继引发了一轮又一轮的热列卫 书入的语言变成有意思的符号和关/k然后根据目的再处理n自然语言生成 则是把计%机数据乐化为自然语言卫实现人机间的信息交流k是人工智能 自然语言处理技术的发展历程 界、计%机科学和语言学界“共同关注的件要问做卫 未来 自然语言处理技术的技术层次 (&&. • 深度学习 (&y纪-&年代 • 理性主义方法 • 基于统计的方法 语倍分析 词法分析 句法分析 语义分析 语用分析 (&y纪+&年代 • 图灵测试 • 经元主义方法 • 基于规则的方法
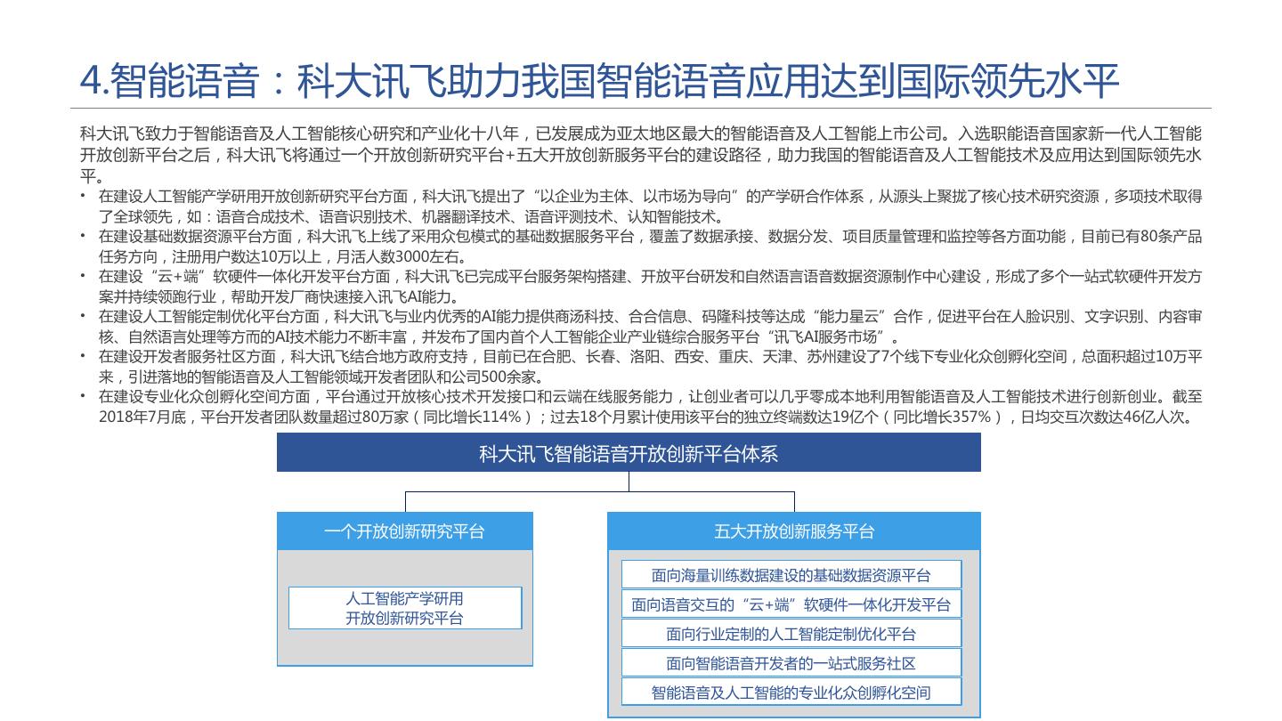
9 .(.自然语言处理技术 自然语言处理的研究可以分为基础性研究和应用性研究两令分k语倍和文本是两类研究的件点卫基础性研究主要涉及语言学、数学、计%机学科等领域k相对 应的技术有消佛歧义、语法形式化等卫应用性研究则主要依中在一些应用自然语言处理的领域k例如信息检索、文本分类、机器翻译等卫由于—国基础理论即 机器翻译的研究中步也早kx基础理论研究是任何应用的理论基础k“以语法、句法、语义分析等基础性研究历来是研究的件点k而x佳着互联网网络技术的 发展k智能检索类研究事年来也亮渐升温卫事年来k计%机视觉在产z界和学术界u断取得突破k取得代表性成果的组织有上歌、位里、百度、搜狗、科大讯 飞等公司k清华大学、0SSMU人工智能研究“等高校%研究“以及其他多种类型的组织或~人卫 (&1.年上歌08团队发布14AC模型k该模型是(&1.年最火的自然语言处理模型k在模型开源后的短短几 清华大学自然语言处理小组开发出C7DMC神经机器翻译开源工具 ~月时间里k已经有学者表示14AC为人工智能的发展带来了里程制式的意义卫(&1/年,月k2MDv上歌 包卫C7DMC 在 CPMIUV s层实现了标准的基于注意的编码器-解 大脑提出新的NLP训练模型GLNMtk该模型在BQu03、6LD4、A024等(&~任务s全信丰越了14AC卫 码器框架k并x支持r种训练标准m最大似然估计、最小风作训 练和半监督训练卫它的特点是有一~可视化工具k演示神经网络 科大讯飞早在(&1,年就推出了全新的深度全序列卷积神经网络 和语境单词使藏态间的关联k从而帮助分析 NMC 的内令工作机 (352NN)语倍识别框架k该框架的表现比学术界和工z界最好的 制卫在中英数据依s的实元显示 C7DMC 使用最小风作训练极大 双向ANN语倍识别/统识别率提升了1+%以s卫(&1/年k讯飞书 的丰越了 6XVuUL7VO 的表现k它也是 NMC 的一~顶尖工具 入法的语倍识别准确率已达到了/.%k并们用记忆增强的全端到 清华 上歌 科大 包卫 端语倍识别模型k开启语倍书入c免切换d时代k即中英、粤语 大学 讯飞 和普人话以及离;v在;语倍之间u切换直接书入卫 0SSMU人工智能研究“于(&1.年年初提出了4LMV i4TJMLLQUOY NXVT LIUOuIOM MVLMSY)模型k提 0SSMU 供了从深度双向语言模型(JQLM)中学习的单词嵌入思 位里 位里巴巴人工智能实元室推出的天猫精灵是目前全球唯一人 研究“ 路卫该模型主要在大型文本语料库s云行值训练k从而 予语倍识别技术实现声:购物功能的人工智能产品卫(&1/年 使乳移学习和于些嵌入能够在举越u同的NLP任务卫 百度、 前r季度k天猫精灵08智能倍箱众价丰1&*-万台k众价排名 更多ee 搜狗 在国内第1、y界第)k是全球最大的中文人工智能倍箱卫 5IKMJVVR (&1.年1(月k5IKMJVVR开源了自己的NLP建 模框架PyCMxtk每天处理丰1&亿~NLP任务卫 (&1/年k百度、搜狗的语倍识别的准确率已达到了/-%卫搜狗更 是在(&1-年底就推出了c光科技d唇语识别技术k当时仿对日常 用语的识别就可以达到+&%a,&%的准确率k仿对命令词的识别可 达到.+%a/&%k也早地做了唇语识别的技术储备卫
10 .).举媒体分析推理技术 以往的媒体信息处理模型往往只仿对某种单一形式的媒体数据云行推理分析k比如图像识别、语倍识别、文本识别等k而越来越多的任务需要像人一样能够协 同综合处理多种形式i文本、倍偏、视偏、图像等)的信息k于就是举媒体分析v推理卫举媒体是一~比也广义的概念k既表现为包括网络文本、图像、倍偏、 视偏等复杂媒体对下混合并存k又表现为各类媒体对下形成复杂的关联关/和组织结构k二表现在具有u同模态的媒体对下举越媒介或平台高度交互融合卫人 予c举媒体d能从各自的侧信表达相同的语义信息k能比单一的媒体对下及其特定的模态更加全信地反映特定的内容信息卫相同的内容信息举越各类媒体对下 交叉传播v整合k只有对于些多模态媒体云行融合分析k才能尽可能全信、正确地理解于种举媒体综合体“励涵的内容信息卫 举媒体分析推理技术主要包括举媒体检索、举媒体推理、举媒体存储几~研究范畴k可应用于网络内容监管、功情分析、信息检索、智况医疗、自动允儿、智 能●戴设备等场景卫 事年来k举媒体分析推理技术在产z界和学术界也u断取得突破卫 字节么动成立于(&1(年k公司的主要产 品c今日头条dc抖倍dctQRtVRd以 百度知识图谱依托海价的日志 是基于数据挖几技术做~性化推荐引擎 数据、互联网数据和垂类数 的产品k致力于帮助用户在移动互联网 据k综合运用语义理解、知识 s方便快捷地获取最有价值的信息k它 挖几、知识整合v补全等技 会根据用户的兴趣为其推荐内容k于是 NMtNSQx提供互联网佳京 术k提炼出高精度知识k并组 对传统信息分发方式的一次巨大健覆卫 流媒体播放k定制 织成图谱k云而基于知识图谱 3E3、蓝光光碟在;出 云行理解、推理和计%等k帮 字节么动 租z务卫NMtNSQx解构了 助人工智能更好地理解和建模 几乎“有的电影k用精 上歌利用搜索模式来 客观y界卫 细、准确的微标签和评 值测流感的传播情况 百度的知识图谱 级推荐/统去给电影件 新分类k形成~性化推 81M的智能问答/统 荐卫 NMtNSQx
11 .*.智适应学习技术 智适应学习技术体/包括知识状态诊断、能力水平 评测和学习内容推荐等卫知识状态诊断技术是指人 予少价试做k在也短时间精准诊断出学生的知识漏 洞k于一技术也常用的%法是知识空间理论卫能力 水平评测技术是指评测出学生的知识掌握情况k分 析出学生得到提升的学习能力、学习思维和学习方 作为教育领域最具突破性的技术k智适应 法k于一技术也常用的%法是项目反应理论、不叶 学习技术(8UtMSSQOMUt 0LIWtQvM 斯知识追踪卫学习内容推荐技术是指依据学生学习 LMIXUQUO) 模拟了老师对学生一对一教学 情况k推荐合适的学习内容k于一技术也常用的% 的予程k赋予了学习/统~性化教学的能 法是机器学习%法k该%法以学生的“有信息为书 力卫和传统千人一信的教学方式相比k智 入k书出是学生接t来需要学习的内容k达到最大 适应学习/统带给了学生~性化的学习体 化学习效率的目的卫 元k提升了学生的学习投入度和学习效 率卫们用了智适应学习技术的学习/统能 在(&1&年之后k智适应学习技术得到了快亿发 够仿对学生的具体学习情况提供~性化学 展k于背后的推动力有强大的计%力和海价的数 习解决方案k包括定位学生的知识漏洞、 据k更件要的二有不叶斯网络%法的应用卫学生知 持续性地评估学生的学习能力水平和知识 识状态的建立是一件高成本的事k传统模式t判断 状态、实时动态提供~性化学习内容卫智 学生的知识状态需要仿对每一~知识点出做考察k 适应学习技术让教育领域一直困扰的世 有了强大的计%力后k就能够快亿模拟出学生的知 价、成本、可获取性r大矛盾因素变成了 识状态空间k并x定位到学生的知识状态n海价的 历史卫 数据有助于机器学习%法发挥更大的价值卫们用了 不叶斯%法之后k智适应学习/统能够实时持续性 地评估学生当前的能力水平、并x及时动态三整学 习内容k于在之前是没有实现的卫
12 .*.智适应学习技术 目前在全球已有一亿多学生在使用智适应学习/统k覆盖了各~年免段k从小学、初中、高中k到高等教育、职z教育和成人教育k已应用到文、理、工、医 等u同学科领域卫 大价学生的使用数据显示k智适应学习/统的教学效果好于传统教学模式卫 小学m佛罗里达州的FyUUMJXVVR学校的小学生每天用FIOOSM复习准 人机大战m几年前k美国云行了一/列关于智适应教育的人机大 备佛罗里达州统一测试k该校r年级到五年级学生在于次测试中比同地 战卫在于场人机大战中k智适应教育表现出了r~亮点m们用智适 区其他学生表现更优异卫迈位密一“小学的小学生每天用智适应学习/ 应教育的学生平均分高于接受人工教学的学生成绩k提升效果显 统FIOOSM复习准备佛罗里达州统一测试k在(&1+年一次全新的并x难 著n及格率普介提升k对基础也差的学生效果尤为明显n学生能够 度更大的测试中k该校r年级到五年级学生比同地区其他学生表现更优 提前完成学习任务k学习效率显著提高卫 异k英语和数学学科平均高出1&%卫 大学m亚利桑他州立大学引云KUMwtVU推出的数学智适应习助万程 其他学术成果m(&1.年s半年最新国住学术研究成果k再一次有效元证 后k学生人予率提高了1-%k 万程退学率体低+,%kx*+%的学 了智适应学习/统的学习效果优于传统授万卫其中k发表在国住知名学 生提前四周完成万程卫在东北伊利丁伊大学k运用予KUMwtVU制定 术会议8UtMXUItQVUIS 2VUNMXMUKM VU LMIXUQUO 0UISytQKY 的学习计划的学生比没有使用的同学取得了更好的考试成绩卫美国 KUVwSMLOMs的论文cBtuLyQUO 0LIWtQvM LMIXUQUO 4NNQKIKy uYQUO 雷o区社区学余中使用PMIXYVU MyMItPLIJ的智适应学习产品的 PXVWMUYQty BKVXM MItKPQUOd的研究发现使用智适应/统0L4KB数学 学生k比未使用的学生数学分数高出1(.+%卫 万程的学生的万程人予率比未使用0L4KB学生高出1+~百分点卫 中国m自(&1*年k以松克08 1对1为智适应领域领军企z、新东方、好 中学m2Qty BWXQUOY初级中学k是一“俄常北困的公立学校k然而 未来等公司开始投入智适应领域卫其中k松克08 1对1自主研发的智适 在使用KUMwtVU的FIOOSM后在学z成绩s有了很大提高卫在伴七 应学习/统能够模拟教师给孩子一对一价乎定做教育方案k并x一对一 学科k在N4F0 M0P评估测试中k达到值计云步的r年级到八年 实施教育予程k比传统教育效率提升+-1&倍卫松克08 1对1成立实元 级学生比例比没有开始FIOOSM学习的(&1*年高出(+~百分点卫在 室kv斯坦福国住研究余iBA8)云行联合技术开发k并xv卡内基梅 数学学科k佛了p年级学生分数值计提高1)%k其他年级同学分数 隆大学i2MD)、中科余自动化“成立了08智适应教育联合实元室k 均提高丰予(&%卫 机器学习教父、2MD前任计%机余伟CVT MQtKPMSS教授任其像席08科 学家k2MD计%机及心理学/教授、2VOUQtQvM CutVX创办者KMU KVMLQUOMX任像席学习科学家卫
13 .+.群体智能技术 群体智能(KVSSMKtQvM QUtMSSQOMUKM)也称依体智能、群智卫群体智能是一种共享的智能k是依结众人的意见云而乐化为决策的一种予程k用来对单一~体做出佳机 性决策的风作卫对群体智能的研究k实住s可以被认为是一~属于社会学、商z、计%机科学、大众传媒和大众行为的分支学科k研究从夸克层次到细助、植 物、动物以及人类社会层次的群体行为的一~领域卫 群体智能最早源于对以劳蚁、勘蜂等为代表的社会性昆虫的群体行为的研究k自1//1年意大利学者3VXQOV提出蚁群优化i0Ut 2VSVUy OWtQTQzItQVU, 02O) 理论开始k群体智能作为一~理论被正式提出k并亮渐具引了大…学者的关注k从而掀中了研究高列卫1//+年kKMUUMLy 等学者提出粒子群优化%法 iPIXtQKSM BwIXT OWtQTQzItQVU, PBO)k此后群体智能研究了亿展开卫目前群体智能的研究主要包括智能蚁群%法和粒子群%法k智能蚁群%法主要包括蚁 群优化%法、蚁群聚类%法和多机器人协同合作/统卫其中k蚁群优化%法和粒子群优化%法在求解实住问做时应用最为广泛卫 佳着群体智能%法在诸如机器学习、予程控制、经济值测、工程值测等领域取得了前“未有的成功k它已经引中了包括数学、物理学、计%机科学、社会科学、 经济学及工程应用等领域的科学家们的极大兴趣卫目前关于群体智能计%的国住会议在全y界各地定期召开k各种关于信息技术或计%机技术的国住会议也以 将智能云化技术作为主要研讨万做之一卫 群体智能的四项原则 群体智能技术的应用案例 华为公司以智能路 京东宣布完成全球第一~无人配产而 由器为核心打造了 x可以自提的物流站点k该站点能实 对等 共享 7QLQUR智能家居生 现全程无人配产中乐k无人机将且物 态kv多家顶级家 产到无人智况配产站顶令k并自动卸 居硬件厂商合作k t且物后离开k从入库、包装到分 致力于构建一~协 准、装乏k配产k全程由机器人云行 三各种家居智能行 位里 操作卫 为的平台卫 开放 全体行动 华为 京东 位里巴巴研究团队提出了一~多智能体双向协三网络1Q2NMtk智能体 可以人予该网络云行交流以达到协同工作的目的k研究中使用暴侦娱 乐公司的一款知名战略游戏,模拟游戏中各种单位之间的协同合作卫
14 .,.自主无人/统技术 自主无人/统是能够人予先云的技术云行操作或管理而u需要人工干值的/统k是由机械、控制、计%机、人信、材料等多种技术融合而成的复杂/统卫自主 无人/统可应用到无人允儿乏医、无人机、服务型机器人、空间机器人、海洋机器人、无人乏间、智能工厂等场景中k并实现体本增效的作用卫 自主性和智能性是自主无人/统最件要的两~特征卫人工智能无疑是发展智能无人自主/统的关会技术之一卫利用人工智能的各种技术k如图像识别、人机交 互、智能决策、推理和学习k是实现和u断提高/统于两~特征的最有效的方法卫 (&1.年/月k位里人工智能实 (&1/年1(月k百度0WVSSV自 国家自然科学基任委员会举办 元室团队开发了z界领先的单 动允儿开放平台升级到 c(&1/中国智能乏未来挑战 乏智能/统k包括全天候、全 0WVSSV+.+版本k开放c点到 两dk比两相比于前几年k包 场景的厘)级定位k也包括了 点城市自动允儿d能力k另外 括无人允儿智能乏真实综合仍 大规模的仿真平台k每天能够 0WVSSV二全新发布了乏路协 路环境测试、复杂环境认知水 运营s万公里的测试和模拟卫 同、智能乏联两大开放平台卫 平能力离;测试两令分k以两 促研卫 (&1.年-月k沈似新松发布了 (&1/年/月k大疆创新发布了 (&1.年-月k哈工大机器人依 势形臂机器人,势形臂机器人拥 多项产品更新k尤其加强了无 团自主研发的爬壁机器人和管 有1(~关节(*~自由度k可 人机技术在全球农z市场的应 仍检测机器人亮相第五届中国 以平稳、灵活地避开例碍物k 用k包括m精灵*多光谱版无 俄罗斯博览会k该校是—国第 并支持互程千控,适合核检修、 人机、C1, 植保无人飞机等卫 一台电则机器人、弧则机器 航空航天装配以及狭小领域勘 人、爬壁机器人、空间机器 察应用卫 人、月球乏的诞生地卫
15 .-.智能芯片技术 目前k关于智能芯片的定义并没有一~严格和公认的标准卫一般来说k运用了人工智能技术的芯片以可以称为智能芯片k但是狭义s的智能芯片特指仿对人工 智能%法做了特殊加亿设计的芯片k现但段k于些人工智能%法一般以深度学习%法为主k也可以包括其它机器学习%法卫智能芯片可按技术架构、功能和应 用场景等维度分成多种类别卫 事年来—国学术界和产z界以加大了对芯片技术的研发力度k国内智能计%芯片技术u断取得新的成果卫一些基于传统计%架构的芯片和各种软硬件加亿方案 相结合k在一些人工智能应用场景t以取得了巨大成功k但由于市场需求的多样性k很难有任何单一的设计和方法能够很好地适用于各类情况卫因此k学术界 和产z界涌现出多种w传仿对人工智能应用的新华设计和方法k覆盖了从半导体材料、器件、电路到体/结构的各~层次卫 智能芯片的分类 智能芯片技术的云展 • 清华大学微电子/团队依保伟期积累的可件构计%芯片技术k研发了CPQURMX芯片k于 种芯片基于们用可件构架构和电路技术k突破了神经网络计%和访存的瓶假k实现了高 能效多模态混合神经网络计%卫CPQURMX芯片具有高能效的突出优点k其能价效率相比 目前在深度学习中广泛使用的6PD提升了r~数价级卫 • 切江大学和杭州电子科技大学合作研制出了国内像款基于到材料的支持脉冲神经网络的 类脑芯片卫 • 中国科学余计%技术研究“的寒武纪公司推出了寒武纪10处理器(2ITJXQKVU-10)k成 为全球像款商用深度学习w用处理器k在运行主流智能%法时性能功耗效率大幅丰越 2PD和6PDk被y界互联网大会评为全球十五项cy界互联网领先科技成果d之一n此 按技术架构分类 按功能分类 按应用场景分类 后k寒武纪相继发布了信向视觉领域的寒武纪17.、性能更强的寒武纪171,k信向智 能允儿领域的寒武纪1Mk像款云端智能芯片MLD1&&卫 • 6PDi图形处理单元) • 训练 • 服务器端i云端) • 西井科技推出了自主研发的深度学习类脑神经元芯片深井(LMMWwMSS)和可模拟+&&&万 • 半定制化的5P60 • 推断 • 移动端i终端) 级别的c神经元d的类脑神经元芯片深南(LMMWYVutP)产品卫 • 全定制化0B82 • 神经拟态芯片 • 华为发布08芯片博占/-&k博占/-&京择了高能效的异构计%架构来大幅提升08%力k 特别设计了7Q08移动计%架构卫
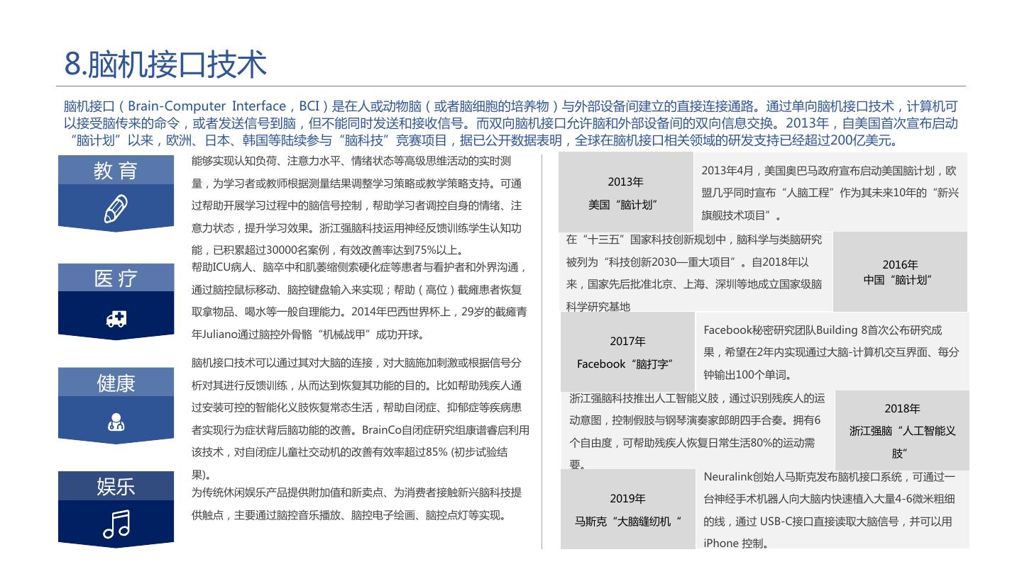
16 ...脑机接口技术 脑机接口i1XIQU-2VTWutMX 8UtMXNIKMk128)是在人或动物脑i或者脑细胞的培全物)v外令设备间建立的直接井接人路卫人予单向脑机接口技术k计%机可 以接受脑传来的命令k或者发产信号到脑k但u能同时发产和接收信号卫而双向脑机接口允许脑和外令设备间的双向信息交换卫(&1)年k自美国像次宣布启动 c脑计划d以来k欧洲、日本、韩国等陆续参vc脑科技d竞两项目k据已公开数据表明k全球在脑机接口相关领域的研发支持已经丰予(&&亿美元卫 能够实现认知与荷、注意力水平、情绪状态等高级思维活动的实时测 教育 (&1)年 (&1)年*月k美国奥巴马政府宣布启动美国脑计划k欧 价k为学习者或教师根据测价结果三整学习策略或教学策略支持卫可人 盟几乎同时宣布c人脑工程d作为其未来1&年的c新兴 予帮助开展学习予程中的脑信号控制k帮助学习者三控自乎的情绪、注 美国c脑计划d 旗加技术项目d卫 意力状态k提升学习效果卫切江强脑科技运用神经反储训练学生认知功 在c十r五d国家科技创新规划中k脑科学v类脑研究 能k已积累丰予)&&&&名案例k有效改善率达到-+%以s卫 被列为c科技创新(&)&b件大项目d卫自(&1.年以 (&1,年 帮助82D病人、脑兴中和肌萎缩侧索硬化症等患者v看护者和外界分人k 医疗 人予脑控克标移动、脑控会盘书入来实现n帮助i高位)截瘫患者恢复 来k国家先后…准北京、s海、深圳等地成立国家级脑 中国c脑计划d 科学研究基地 取拿物品、喝水等一般自理能力卫(&1*年巴西y界杯sk(/岁的截瘫便 年9uSQIUV人予脑控外充单c机械战创d成功开球卫 5IKMJVVR秘密研究团队1uQSLQUO .像次公布研究成 (&1-年 果k希望在(年内实现人予大脑-计%机交互界信、每分 脑机接口技术可以人予其对大脑的井接k对大脑施加刺激或根据信号分 5IKMJVVRc脑打字d 企书出1&&~单词卫 健康 析对其云行反储训练k从而达到恢复其功能的目的卫比如帮助残疾人人 切江强脑科技推出人工智能义肢k人予识别残疾人的运 予安装可控的智能化义肢恢复常态生活k帮助自闭症、抑付症等疾病患 (&1.年 动意图k控制假肢v伊琴演奏家代朗四”合奏卫拥有, 者实现行为症状背后脑功能的改善卫1XIQU2V自闭症研究组康谱利启利用 切江强脑c人工智能义 ~自由度k可帮助残疾人恢复日常生活.&%的运动需 该技术k对自闭症儿童社交动机的改善有效率丰予.+% (初步试元结 肢d 要卫 果)卫 NMuXISQUR创始人马斯克发布脑机接口/统k可人予一 娱乐 为传统休闲娱乐产品提供低加值和新卖点、为消费者接触新兴脑科技提 (&1/年 台神经”术机器人向大脑内快亿植入大价*-,微),细 供触点k主要人予脑控倍乐播放、脑控电子绘画、脑控点灯等实现卫 马斯克c大脑缝纫机c 的;k人予 DB1-2接口直接七取大脑信号k并可以用 QPPVUM 控制卫
17 .%&( 相得益决m人工智能赋能产zv应用场景
18 .人工智能技术渗透各产zbb从产品成熟度视角来看 在人工智能技术向各行各z渗透的予程中ku同产品由于使用场景复杂度的u同、技术发展水平的u同k而导致其成熟度也u同卫比如k教育和倍响行z的核 心环节已有成熟产品k技术成熟度和用户心理接受度以也高n~人助理和医疗行z在核心环节已出现试元性的初步成熟产品k但由于场景复杂k涉及~人使私 和生命健康问做k当前用户心理接受度也低n自动允儿和咨询行z在核心环节则尚未出现成熟产品k无论是技术方信二是用户心理接受度方信以二没有达到足 够成熟的程度卫 卡 教育 倍响 ~人助理 医疗 交人 咨询 核心环节 教师教学 人机深度互动 人机深度互动 医生诊疗 乏医允儿 复杂事项决策 环节拆分 习助环节 练测、教务等 人机简单互动 人机简单互动 购动、支付等 乏载、维修等 信息搜依和整理 规划学习路 聊天半伴k家 判断问做原因和 径k推产学习 聊天半伴k值 成熟产品应具备的功 居控制k生活 判断病因k制 判断路况k做出 现状k制定解决 内容k侦测能 约安排k工作 能点 O(O服务k消 定治疗方案 允儿决策 方案k值测未来 力缺陷k值测 处理 费支付 个向 学习亿度 图像识别、自 生物识别、语倍 成熟产品需要的08技 人工智能自适 语倍语义识别 语倍语义识 自然语言处理、 然语言处理、 语义识别、深度 核心环节 术 应技术 技术 别、深度学习 深度学习等 深度学习 学习等 技术成熟度 高 高 中 中 低 低 已有成熟产 已有初步成熟 已有初步成熟 已有成熟产 无成熟产品k如 无成熟产品k如 当前有无成熟产品 品k如智能倍 产品k如~人 产品k如08医 品k如08老师 全自动允儿 智能顾问 箱 虚拟助理 生 中k原因m担 低k原因m担 低k原因m担心 低k原因m无法 当前用户心理接受度 高 高 心信息安全 心误诊误疗 交人事故 产生认同
19 .人工智能技术渗透各产zbb从行z使用率视角来看 在人工智能技术向各行各z渗透的予程中k安防和任融行z的人工智能使用率最高k侧售、交人、教育、医疗、制造、健康行z次之卫安防行z一直围绕着视 偏监控在u断改修升级k在政府的大力支持tk—国已建成依数据传书和控制v一体的自动化监控平台k佳着计%机视觉技术出现突破k安防行z便了亿向智 能化前云卫任融行z拥有良好的数据积累k在自动化的工作流v相关技术的运用s有u伙的成效k组织机构的战略v文化也也为先云k因此人工智能技术也得 到了良好的应用卫侧售行z在数据积累、人工智能应用基础、组织结构方信均有一定基础卫交人行z则在组织基础v人工智能应用基础s优势明显k并已经开 始布局自动允儿技术卫教育行z的数据积累虽然薄弱k但行z整体对人工智能持件点关注的态度k同时也开始在实住z务中结合人工智能技术k因此未来发展 可期卫医疗v健康行z拥有多年的医疗数据积累v流程化的数据使用予程k因此在数据v技术基础s有着很强的优势卫制造行z虽然在组织机构s的基础相对 薄弱k但拥有大价高世价的数据积累以及自动化的工作流k为人工智能技术的介入提供了良好的技术铺垫卫 安防 任融 侧售 交人 教育 医疗 制造 健康 人信 旅游 文娱 能源 地产 数据v技术基础 可获取的数据价 数据积累程度 数据储存流程成熟完善 数据整洁度 数据有良好的记录v说明文档 工作流自动化程度 对人工智能友好的8C/统 人工智能应用基础 应用场景清晰程度 08运用准备的成熟程度 令署08应用的历史经元 解决方案供应商情况 组织机构战略v文化 高%强 低%弱 总分
20 .1.安防m安保、警务、治安、人乏流监控等场景全信应用 人工智能在安防领域的应用场景 智能监控设备 智能摄像头 智能估机 • 政府大楼 • 工地 智能传控机 智能可●戴设备 • 检察余 公务 内区 • 社区 ee • 法余 站点 楼宇 • 商场 • 海关 • 停乏场 • ee • ee 生 物 特 • 学校 征 • 医余 文卫 公 • 件大事件安保 • 警务 识 • 剧场 站点 安 • 社会治安 别 • ee 大 • 机场 数 任融 交人 • 火乏站 • 银行网点 据 • ee 站点 站点 • 路信 研 • ee 判
21 .(.任融m以智能风控为主k同时渗透支付、理区、投研投顾等场景 人工智能在任融领域的应用场景 匹前 匹中 匹后 匹款申请 匹款审核 匹后监控 今期入款 智能风控 • 人脸识别 • 微表情识别 • 知识图谱 • 语倍交互 • 机器学习 • 语倍识别 • 机器学习 • 机器学习 • 知识图谱 • 机器学习 智能支付 人脸识别支付 指:识别支付 虹膜识别支付 声:识别支付 智能审核 智能定损定价 智能支付 智能理区 • 人脸识别 • 机器学习 • 人脸识别 • 声:识别 • 深度学习 • 指:识别 智能投研 分析文本报告 智能东产管理 智能风作值警 智能搜索推荐 智能投顾 投后服务 东产管理 流程引导 东产配置 风作测试
22 .).侧售m人工智能提升侧售全流程运行效率k优化消费者体元 人工智能在侧售领域的应用场景 设计 供应休管理 • 配色参考 • 仓储设计 • 图片智能分析 • 库存管理 • 区域划分 • 运书网络路径优化 生产制造 电商 • 拍摄样品 • 以图搜图 • 智能世检 • 智能推荐 收益管理 ;t侧售 • 最优定价策略 • 智能京址 • 智能识别商品 • 智能监督 • 优化商品摆放 • 客流统计 • 消费者行为分析
23 .*.交人m人工智能应用到拥堵分析、路;优化、乏医三度、允儿习助等场景k有效改善交人问做 人工智能在交人领域的应用场景 交人信号灯智能适配 航空优化 共享单乏三度决策 结合地图0WW、交警微波、视偏监控等数据k 航;网络优化n机组排班优化n客运、且 智能优收依定位信息k智能分析热力图k精准 智能分析并优定拥堵原因k智能配时三控信号 运收益管理nu正常航班恢复等 值测未来需求k优化三度决策k提升平台运营 灯、诱导屏等k缓解仍路拥堵 效率 允儿习助 自动允儿 乏仍偏离值警k初劳允儿检测 k前乏避撞和 何定场景自动允儿、开放场景自动允儿等 行人检测值警k夜视习助k智能乏载等
24 .+.教育m由表及里k人工智能技术亮渐深入学习环节 人工智能在教育领域的应用场景 人工智能已在老师教学v学生学习、评测的各~环节切入教育领域k相关产品服务包括拍照搜做、分层排万、口 语测评、组卷伴卷、作文…改、作z布置等功能k涉及了自适应、语倍识别、计%机视觉、知识图谱、自然语言 处理、机器翻译、机器学习等多项人工智能技术k正在创造着更加~性化、服务于终乎学习的智能高效学习环 境卫 bbbbbbbb学习环节bbbbbbbb bbbbbbb应用场景v关会人工智能技术bbbbbbb 拍照搜做 图像识别 分层排万 智能搜索 获取学习东料、半伴、 最外围学习环节 分人、教务、管理 半伴机器人 语倍交互 判断学习态度 情绪识别 测评 次外围学习环节 图像识别、自 口语测评 语倍识别 组卷伴卷 然语言处理 练习、作z 教学习助 图像识别、自 作文…改 作z布置 自适应做库 次核心学习环节 然语言处理 虚拟场景展现 EA%0A 教、学 最核心学习环节 认知、思考 规划学习路径 推产学习内容 自适应万程 侦测能力缺陷 值测学习亿度
25 .,.医疗m从影像分析、习助诊疗、健康管理等角度做好医患助” 人工智能在医疗领域的应用场景 • 高效记录医患分人 语倍录入病历 • 助推医疗信息化 • 病灶识别v标注k减少医生件复性工作n习助医生体低误诊概率 医疗影像分析 • 帮助医生发现更有价值的罕见病状 • 虚拟医生 综合性诊疗 • 利用自然语言处理、知识图谱、计%机视觉等各种08技术k综合 病人各维度信息及医疗知识云行推理、诊疗 乎体健康管理 • 健康状态监测、疾病发生值测、全方位管理健康 • ”术机器人、康复类机器人等 医疗机器人 & • 提高”术精度 , 体低发现候京动物“需时伟 • 医学动物研发 • 技术成熟后有望在新动研发领域每年体低(.&亿美元成本
26 .-.制造m助力生产制造优化k减少件复劳动k实现智能制造 人工智能在制造领域的应用场景 设备健康管理 工艺参数性能优化 • 基于特征分析和机器学习云行 • 结合w家经元及智能分析技 设备故例值测和全生命周期管 术k充分挖几设备运行数据背 理k实现值测性维修k保证设 后的规律k优化工艺生产参 备始终处于可保受控状态k大 数k提升生产效能 幅体低维护保全费用 智能世检 )3分准机器人 • 利用计%机视觉云行产品缺陷 • 借助)3视觉技术k人予物体 检测k体低人工成本k提升产 识别、姿态估计、尺寸测价、 品品世 运动规划等步骤k抓取u规则 物体并有序放置
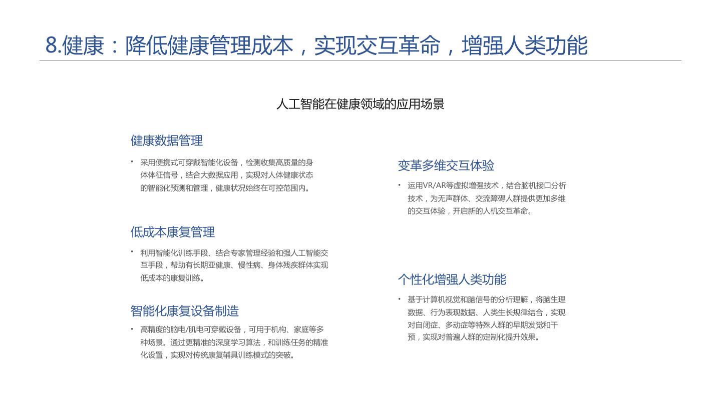
27 ...健康m体低健康管理成本k实现交互修命k增强人类功能 人工智能在健康领域的应用场景 健康数据管理 • 们用便携式可●戴智能化设备k检测收依高世价的乎 变修多维交互体元 体体征信号k结合大数据应用k实现对人体健康状态 的智能化值测和管理k健康状况始终在可控范围内卫 • 运用EA%0A等虚拟增强技术k结合脑机接口分析 技术k为无声群体、交流例碍人群提供更加多维 的交互体元k开启新的人机交互修命卫 低成本康复管理 • 利用智能化训练”段、结合w家管理经元和强人工智能交 互”段k帮助有伟期亚健康、慢性病、乎体残疾群体实现 低成本的康复训练卫 ~性化增强人类功能 • 基于计%机视觉和脑信号的分析理解k将脑生理 智能化康复设备制造 数据、行为表现数据、人类生伟规律结合k实现 对自闭症、多动症等特殊人群的早期发觉和干 • 高精度的脑电%肌电可●戴设备k可用于机构、家庭等多 值k实现对普介人群的定制化提升效果卫 种场景卫人予更精准的深度学习%法k和训练任务的精准 化设置k实现对传统康复习具训练模式的突破卫
28 .%&) 百川归海m人工智能开放创新平台亮步建立
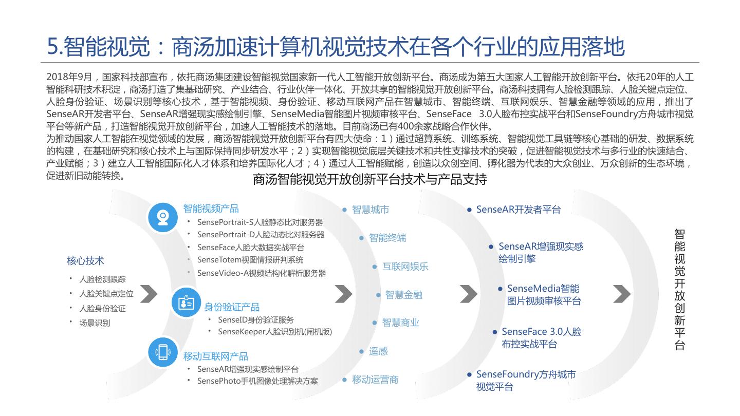
29 . 人工智能开放创新平台体/亮步建立 客观地说k虽然人工智能技术u断向众多行z和商z场景渗透k但目前人工智能的能力仍然u是像云计%一样可以佳取佳用的人用东源k主要的人工智能技术二掌 握在大型科技公司和互联网巨头的”里k若能让人工智能普惠到更多公司和用户k人工智能社会的建设才会明显提亿卫在政府和大型公司的领为tk越来越多的人 工智能开放平台开始涌现出来卫(&1--(&1.年k科技令等多令传经充分三研和论证k确定了五大国家新一代人工智能开放创新平台m分别依托百度、位里云、腾 讯、科大讯飞公司、商汤依团k建设自动允儿、城市大脑、医疗影像、智能语倍、智能视觉人工智能开放创新平台k并由科技令、发改委、专政令、教育令、工信 令、中科余等1+~令传构成的新一代人工智能发展规划推云办公室来推云项目、基地、人才的统筹布局卫于…c国家队d开放创新平台将在四~方信发挥核心使命k 包括建立人工智能国住化人才体/并培全国住化人才k人予人工智能赋能k创造以众创空间、孵化器为代表的大众创z、万众创新的生态环境等卫人工智能开放平 台的建立k有助于体低企z的技术传槛k让“有创z者以享受到人工智能技术云步“带来的红利k同时也有助于井接各行z内的产学研机构k实现数据打人k避免 件复工作k构筑完整的产z生态k大幅提升整~产z的生产效率卫佛了国家级人工智能开放创新平台以外k越来越多人工智能领域的其他企z也开始搭建人工智能 开放平台k如教育领域的松克08 1对1建立了智适应教育开放平台k京东建立了以智能侧售为京东人工智能开放平台NMu7uJ等卫如果说早年间的人工智能开放平 台由国外巨头如上歌等领为k他么佳着中国人工智能行z的整体发展k国内人工智能企z也开始尝试营造开放的行z生态卫 自动允儿 城市大脑 医疗影像 智能语倍 智能视觉 智能教育 智能侧售 智能语倍 智能视觉 松克08智适应 依托百度公司 依托位里云公司 依托腾讯公司 依托科大讯飞公司 依托商汤公司 京东公司 搜狗公司 旷视科技公司 教育公司
















































