- 快召唤伙伴们来围观吧
- 微博 QQ QQ空间 贴吧
- 文档嵌入链接
- 复制
- 微信扫一扫分享
- 已成功复制到剪贴板
产业互联网生态新图景
• 互联网完成了人与的连接,形消费者网络。
• 互联网+ 将连接扩展到企业,形成了人与的外部使得商品服务能够快速传递给用户。
• 产业互联网进一步将连接从广度上扩展到不同企间、深纵内部,使得可以围绕用户需求重新组 产业互联网进一步将连接从广度上扩展到不同企间、深纵内部,使得可以围绕用户需求重新组织要素和生产运营模式。
展开查看详情
1 .产业互联网 构建智能+时代数字生态新图景 2019年03月
2 .“坚持创新引领发展,培育壮大新动能” ——2019年政府工作报告
3 .摘要(1/3) 2019年政府工作报告,提出中国未来重点发展目标之一:新旧动能接续转换。包括传统产业升级和新兴产业规模化。 产业互联网构建新型的、产业级的数字生态,打通各产业间、内外部连接,以新兴产业的技术提高传统产业效率、以 传统产业的市场带动新兴产业规模,达到1+1>2的效果,从而能够支持动能转换更好更快地实现。 产业互联网与消费互联网相对应且关联,同时内涵工业互联网、互联网+、智能+等概念。主要有三方面特征: • 模式:产业互联网是互联网发展的递进与深化,将互联网从消费端带入生产端,目的是实现C2B2B2C的闭环、 带动各产业整体转型升级; • 对象:产业互联网是以机构组织为主体的渐进式创新。传统产业发展多年有各自内在的客观规律,互联网不可 能都颠覆。由传统企业和机构主导创新,才能更容易落地实现; • 手段:产业互联网不是某项单一技术,而是以数据作为基础资料,综合运用互联网、移动互联网、物联网、 大数据、云计算、人工智能等综合信息技术集,来促进传统产业转型升级,同时带动新兴产业发展。 要成功构建产业互联网实现产业升级,可以从五个维度的框架入手: • 市场融合:供应与需求精准匹配、产业与产业跨界协同; • 产品升级:数字化、软件化、服务化; • 人机协同运营:数据与算法融入企业经营决策; • 打造弹性组织:网络化、扁平化、自适应; • 系统互联:基础设施共享 + 综合技术运用 + 平台开放。 3
4 .摘要(2/3) 随着云计算等企业级技术应用的发展普及,产业互联网实际已经在各行各业展开实践。广度上不仅覆盖服务业、工 业和农业,还从商业扩展到公益和政府,整个社会走向全面互联;深度上从营销服务、生产研发到运营管理,互联渗 透到组织内部的各个环节。数据信息由此实现从消费端到供给端的高效流通,数字产业与传统产业相互协同带动,推 助中国经济迈向高质量发展新阶段。 • 本质上:人与产业要素更高效的协同。产业发展的本质,是人与各种产业要素作用的结果。要为产业注入新动 能,实际上就是实现人与要素更高效的协同,而产业互联网就是基于新一代信息技术来帮助达成这一目标; • 广度上:9个先导领域。对服务业而言,协同升级的核心在服务内容对人的匹配,实现更加精准、个性化的服 务供给。包括智慧零售、智慧文旅、智慧出行、智慧金融等商业服务,以及智慧医疗、智慧教育、智慧政务等 公共服务;对工业而言,协同升级的核心在机器与人的配合,实现更加柔性、质量和效率更高的生产运营,主 要体现为智能制造;对农业而言,协同升级的核心在人对自然环境的把握,实现更加可预测和调整、产量和质 量更高的种植和养殖,主要体现为精准农业; • 深度上:5+1个关键环节。从企业和机构的角度看,产业互联网是一个由外而内的过程。首先是实时互动, 借助社交媒体、即时通讯等平台工具,企业和机构能够跟用户或消费者建立持续、实时的连接,这是产业 互联网区别于以往信息化的最基本的特征;其次是侧重外部的在线化服务和精准营销,基于实时互动实现 更高效的服务和营销;最后是侧重内部的数字化供应链、智能生产以及个性化设计,将需求侧洞察及时传 递到供给侧内部,借助新一代信息技术改造运营管理模式,实现更智能的“按需提供”。 4
5 .摘要(3/3) 产业互联网的建设发展过程中,伴随数字科技与传统产业的融合加深,各种新问题也不断涌现。从信息爆炸、隐 私安全到算法歧视,科技如果缺乏约束就会被滥用并对社会治理带来新挑战。因此建立科技伦理、引导科技向善, 成为全球普遍关注和倡导的责任。从大的方面看,科技伦理的设计需要重点考虑三个层面的问题: • 技术信任:技术需要能让人放心使用。这既需要技术方面的性能满足,还需要伦理方面的合理性。比如对人工智 能,腾讯提出的四可原则 -可用、可靠、可知、可控; • 个人幸福:技术需要帮助人而非压迫人。这要求技术研发和应用时,需要重点考虑技术与人的协同共存问题; • 社会可持续:技术需要支持社会可持续发展。技术发展需要衡量对人类社会和自然环境的影响,尽可能减少对社 会和环境的破坏,并且倡导将技术用于支持可持续发展的研究和创新。 产业互联网的实现,最终需要跨界共建数字生态共同体,形成新价值网络。产业互联网不是靠一两家企业就能够实 现的,也不是仅靠互联网就能主导的。当连接扩展到全产业、纵深到产业链的每个环节,一方面更需要各行各业、尤 其是传统行业机构发挥主导作用,从自身经营和发展的角度主动融入互联网,构建适合自身特点的新型数字生态网络, 从而获得新动能、实现新价值;另一方面也需要互联网为代表的新一代信息科技公司,从助力和服务产业升级的角度, 作为各行各业的连接器、工具箱和生态共建者,共同完成新型数字生态的建设。两方面互为支持、缺一不可。因此发 展产业互联网,需要建立数字生态的“共同体“思维和发展模式: • 共生:数字世界与物理世界协同发展。以共建数字生态为目标,积极携手推动数字技术与实体产业的融合; • 共创:打破产业与科技边界混合创新。主动开放资源和能力,针对需求场景跨产业、跨技术进行合作创新; • 共赢:共同创造与分享价值成果。以包容式监管鼓励各产业发挥网络效应,促进创新成果在生态中的分享。 5
6 .目录 1 背景:动能转换与产业互联网 4 实践:支持各行各业创新动能 2 概念:产业互联网是什么 5 治理:掌握科技治理方法 3 框架:搭建产业互联网体系 6 发展:跨界共建数字生态共同体
7 .1 背景:动能转换与产业互联网 • 传统产业瓶颈:效率 • 新兴产业瓶颈:市场 • 产业互联网:两者协同发展,动能接续转换
8 .1 背景 中国经济40年高速发展成绩斐然,但面临增长放缓的压力持续加大 中国已成为全球第二大经济体 近年中国经济增速持续降低 • 中国GDP在2010年超过日本排名全球第二,保 • 但是随着经济体量的增大,中国经济增速近年 持至今,并且与第一名美国之间的距离在不断 来持续走低。尤其2018年国际局势的复杂化, 缩小,成为世界经济的重要组成 给中国经济发展带来了较大压力和挑战 25 (万亿美元) 8 (%) 20.51 7.8 7.8 20 7.6 7.4 世界十大经济体2018年GDP估算 7.3 15 13.46 7.2 7 6.9 6.9 10 6.8 6.7 6.6 6.6 5.07 5 4.03 2.81 2.79 6.4 2.69 2.09 1.91 1.73 6.2 中国GDP增长率估算 6.3 0 6 美国 中国 日本 德国 英国 法国 印度 意大利 巴西 加拿大 2013 2014 2015 2016 2017 2018(F) 2019(F) 数据来源:IMF对全球各国的GDP增速预测,2018年10月 数据来源:国家统计局,2018年 8
9 .1 背景 传统产业的瓶颈:效率 • 经济发展由产业推动,经济放缓需要产业调整来破局 • 中国产业可分两大类:传统产业(制造业为代表)和新兴产业(互联网为代表) • 传统产业方面,大部分规模已成,发展瓶颈在于效率不足,主要体现在创新能力、资源配置和成本控制三方面 创新能力仍有薄弱 资源配置较慢 成本控制不易 • 研发投入力度不足:中国的研发支出 • 人力资源调配与补充慢:产业的升级 • 资源性的成本持续上升:随着经济的 增长近年来持续加快,但占GDP的比 需要依靠劳动力的升级。然而中国的 发展,我国人力、土地、能源等资源 例相对发达国家仍有距离 人口规模红利正在消失,人口质量的 价格持续上升,传统企业与机构的经 提升速度跟不上市场需求的变化,导 营压力越来越大,需要减少对这些资 4 (%) 源的依赖、或者获得新的价值增长点 3.15 2.94 致新的岗位人力缺口难以快速填补 3 2.74 来覆盖持续增长的成本 2.11 2.25 12.47 13.7 2 1.69 11 其他要素资源配置也存在障碍:当前 7 5.8 • 4.35 2004 1 我国全要素生产率较低,潘恩世界表 +187% +66% +138% 2014 0 显示,2014年我国TFP只相当于美国 工人(美元/小时) 电力(美元/千瓦) 天然气(美元/百万BTU) 美国 中国 日本 德国 英国 法国 43%的水平,这与我国经济体量地位 • 流程性的成本控制不够精细:传统企 不相符。除了人力资源的问题外,土 业与机构的经营管理模式也相对比较 • 成果转化效果不足:中国的研发成果 地流转、投资重组、税收分配等都有 固化落后,难以适应当前快速变化的 转化率相对低,很多研发停留在了论 不同程度的限制,配置效率不高、甚 市场需求,从而使得资源在经营流程 文阶段,没能与产业有效结合落地 至会导致错配浪费 中容易流失 数据来源:世界银行,2016年 数据来源:潘恩世界表,2014年 数据来源:BCG,2015年 9
10 .1 背景 新兴产业的瓶颈:市场 • 新兴产业方面,主要包括各类高新技术产业 • 其中以互联网为代表的部分产业已比较成熟,同时市场的总量天花板已经显现 • 而对于人工智能等更多的新兴产业而言,如何能找到正确的应用场景、实现快速规模化商用,是存活与发展的关键 互联网已造就万亿规模市场 互联网市场天花板显现 更多新技术市场规模化不明朗 12000 (亿元) 2 (亿人) 深度学习 比特币市 10000 9562 1.54 脑机界面 物联网平台 值暴跌 自动移动机器人 虚拟助手 7902 1.5 8000 区块链 自动驾驶 量子计算 6651 事故问题 Level 4 6000 5444 1 3D立显 自动驾驶 4229 0.64 4D打印 3177 通用人工智能 混合现实 4000 0.46 0.5 智慧微尘 2000 增强现实 0 0 2013 2014 2015 2016 2017 2018 2016 2017 2018 技术 期望 泡沫破裂 逐步爬升 生产 萌芽期 膨胀期 低谷期 恢复期 成熟期 中国规模以上互联网和相关服务企业收入 中国移动互联网月活跃用户数净增量 到生产成熟期所需时间: 2-5年 5-10年 10年以上 数据来源:中国工信部,2019年 数据来源:Quest Mobile,2019年 数据来源:Gartner,2018年8月 10
11 .1 背景 经济新旧动能的接续转换,需要产业互联网实现跨产业数字生态联动 • 2019年政府工作报告提出,要促进新旧动能接续转换。一是要推动传统产业改造提升,拓展智能+;二是要促进新兴 产业加快发展,培育新兴产业集群,推进互联网+ • 传统产业与新兴产业的动能转换要实现接续,不能单独看各产业,而需充分协同联动 • 产业互联网打通各产业间、内外部连接,以新兴产业的技术提高传统产业效率、以传统产业的市场带动新兴产业规 模,达到1+1>2的效果,支持中国经济更快更好实现转型升级 效率 传统产业 改造升级 智能+ 新型 协同 连接 产业互联网 数字生态 新兴产业 产业集群 互联网+ 市场 产业互联网->传统产业+新兴产业=新型数字生态:互为支持、提高效率、扩大价值 11
12 .2 概念:产业互联网是什么 • 模式:C2B2B2C闭环 • 对象:机构组织为主体的渐进式创新 • 手段:信息技术综合应用
13 .2 概念 “近几年,腾讯专注做连接,聚焦社交平台、数字内容及金融等“两个半”业务,其他垂直领域都与伙伴合 作。对于合作,我们拿出“半条命”,坚持去中心化,协助大家成长为自主的平台和生态。我们很清楚, 孤木难成林。只有赋予开放分享的基因,生态才可能长成一片森林。” ——马化腾,2016腾讯全球合作伙伴大会公开信 “云化、智慧与创新是构筑数字生态共同体的三步,而今已经从互联网+进化到智能+,未来将是智能化 的数字生态。” ——邱跃鹏,2017腾讯全球合作伙伴大会 “产业互联网不仅仅是ToB、ToG的,归根结底也是ToC的。腾讯将利用服务C端用户的经验,帮助B端伙 伴实现生产制造与消费服务的价值链打通,以独特的C2B方式连接智能产业,服务产业、也服务于人。” ——汤道生,2018腾讯全球合作伙伴大会 13
14 .2 概念 模式:产业互联网是互联网发展模式的深化 • 互联网完成了人与人的连接,形成了消费者网络 • 互联网+将连接扩展到企业,形成了人与企业的外部连接,使得企业的商品与服务能够快速传递给用户 • 产业互联网进一步将连接从广度上扩展到不同产业企业间、从深度上纵深到企业内部,使得可以围绕用户需求重新组 织要素和生产运营模式,更有效地实现供需匹配 互联网 互联网+ 产业互联网 连接人 连接服务 连接产业 以通信和社交为核心 连接人和企业服务 连接渗透到各企业和机构内部 实现人和人之间的信息高效交互 实现服务高效便捷传递给用户 实现用户需求和生产运营高效协同 C2C/B2C B2B2C C2B2B2C (用户->用户/企业->用户) (企业->平台->用户) (用户->平台->企业->用户) 14
15 .2 概念 对象:产业互联网是以机构组织为主体的渐进式创新 • 产业互联网将互联网服务主体,从消费者转向了机构组织,并且基于C端经验更好地服务B端 • 其目的不是、也不可能替代其他产业,而是协同升级,给其他产业提供新动能、焕发新生 • 因此创新不应该盲求颠覆式,而更需要遵循产业与行业客观的商业规律和问题,在此基础上进行渐进式创新 单点连接 多点嵌套 全价值链融合 传播 传播 传播 数字 物理 数字 物理 管理 融合 生产 世界 世界 世界 世界 世界 …… 服务 服务 连接越深入企业内部,越要需要企业自身主导创新和应用 15
16 .2 概念 手段:产业互联网是信息技术的综合应用 • 产业互联网不是某项单一的技术,而是以数据作为基础资料,综合运用互联网、移动互联网、物联网、大数据、云计 算、人工智能等下一代信息技术,来促进传统产业转型升级,同时带动新兴产业发展 网络化 连接 交互 融合化 数字世界与现实世界互动 数字世界与现实世界连接 • 互联网 • 数字孪生 • 移动互联网 • 虚拟现实/增强现实/混合现实 • 物联网 • 机器人 • 5G 3D/4D打印 计算 • • 区块链 • …… • …… • 人工智能 • 大数据 数字化、智能化 • 云计算 两个世界的数据转换、存储和处理 • …… 16
17 .2 概念 产业互联网 vs. 消费互联网 • 产业互联网与消费互联网最大的不同,在于服务主体的转变,由此使得应用目的、场景和形式等发生变化 • 但同时产业互联网又依托于消费互联网,平台把消费者的经验和需求高效传递到产业侧,实现两张网的协同发展 消费互联网 vs. 产业互联网 更便宜的电脑、智能终端 Q1 依托力量 Q1 更便宜的传感器、储存、计算 互联网公司 Q2 主导力量 Q2 传统企业 以个人为用户,以日常生活为应用场景 Q3 用户与场景 Q3 以企业为用户,以生产活动为应用场景 关注个人消费需求中的差异性特征 Q4 关注点 Q4 强调社会资源的共享性和公开性 目的 帮助企业更好地设计产品、从整体上优化 帮助既有的产品更好地销售和流通 Q5 Q5 组织结构、提升生产效率 互联网公司不是与传统企业去竞争,而是作为它们的“数字化助手”,是连接器、工具箱和生态共建者 17
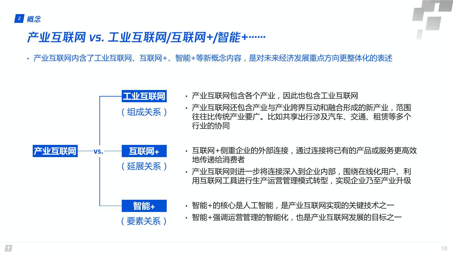
18 .2 概念 产业互联网 vs. 工业互联网/互联网+/智能+…… • 产业互联网内含了工业互联网、互联网+、智能+等新概念内容,是对未来经济发展重点方向更整体化的表述 工业互联网 • 产业互联网包含各个产业,因此也包含工业互联网 • 产业互联网还包含产业与产业跨界互动和融合形成的新产业,范围 (组成关系) 往往比传统产业要广。比如共享出行涉及汽车、交通、租赁等多个 行业的协同 产业互联网 vs. 互联网+ • 互联网+侧重企业的外部连接,通过连接将已有的产品或服务更高效 地传递给消费者 (延展关系) • 产业互联网则进一步将连接深入到企业内部,围绕在线化用户、利 用互联网工具进行生产运营管理模式转型,实现企业乃至产业升级 智能+ • 智能+的核心是人工智能,是产业互联网实现的关键技术之一 • 智能+强调运营管理的智能化,也是产业互联网发展的目标之一 (要素关系) 18
19 .3 框架:搭建产业互联网体系 • 市场融合:供应与需求精准匹配、产业与产业跨界协同 • 产品升级:数字化、软件化、服务化 • 人机协同运营:数据与算法融入企业经营决策 • 打造弹性组织:网络化、扁平化、自适应 • 系统互联:基础设施共享 + 综合技术运用 + 平台开放
20 .3 框架 产业互联网框架的五维特点 传统产业 产业互联网 市场 单一 融合:供应与需求精准匹配、产业与产业跨界协同 产品 物理 数字:物理产品嵌套数字功能,产品软件化服务化 运营 人工 人机:基于数据和算法的人机协同运营 组织 层级 弹性:网络化、扁平化、自适应 系统 垂直 互联:基础设施共享 + 综合技术运用 + 平台开放 20
21 .3 框架 市场融合:供应与需求精准匹配、产业与产业跨界协同 • 产业互联网的市场,不再是传统产业的单一市场,而是为满足需求跨产业的要素融合市场 • 在智能化的供需配置器支持下,能够快速洞察不同用户群同类需求的特点及趋势,从而指导企业调整内部生产运营提 供匹配的供给,甚至借助互联能跨产业获取生产要素来更好地满足需求 人群1 产业1 洞察 调整 汇聚 组合 配置器 人群2 同类 需求 (智能算法) 供给 不同 产业2 需求 要素 人群3 提供 产业3 示例: 亚健康/健身爱好者/ 健康生活 健康评估/推荐算法 健康服务 食品+健身+医疗 21
22 .3 框架 产品升级:数字化、软件化、服务化 • 利用信息技术,传统产业的物理产品将嵌入越来越多的数字功能。这促进了硬件产品向软件化、服务化的方向发展, 使得用户和企业都可以持续保持连接和交互,按使用购买服务的方式将广泛普及 数字占比 物理占比 产品即服务 有形产品 产品+售后支持 产品+差异化服务 (Product as a Service) • 产品销售 • 维修费 客群可定位和互动 • 追加销售的优质服务 • • 备件销售 • 增加客户参与 • 提高产品性能 • 持续性收入 • 降低客户服务成本 • 风险和收益共享 按行使公里卖轮胎服务 示例: 轮胎 现场换轮胎 轮胎装传感器预测性维护 (如xx公里换一次轮胎) 来源:Accenture,腾讯研究院整合 22
23 .3 框架 人机协同运营:数据与算法融入企业经营决策 • 在数据和算法的支持下,人工和机器的分工合作将能达到更高层面的协同水平,即人与机器工作的无缝衔接。大量的 流程性工作都将由机器承担,而人将更多负责对机器的管理维护和更需创造力的决策工作 示例:人机协同生产 操作员语音口令即可 • 基于数据理解企业经营情况 系统追 启动协同模式 进行决策设计 部分待组装 踪操作 员的手 • 监控区 • 将决策转化为机器算法验证 • 根据结果调整优化 人 数据 谷歌云智能呼叫中心 机器人末端 机器 部分场景被当做 效应器追踪 背景 操作员的手 后端执行 电话 呼叫中心 呼叫中心 虚拟客服 基于人设计的算法和导入的 供应商 界面 • 用户 知识库 数据进行学习 代理助手 客服代理 将最优结果导出 网络 • 人工客服 • 执行确定的决策,并根据结 果进行持续调优和反馈 示例:人机协同服务(客服) 23
24 .3 框架 打造弹性组织:网络化、扁平化、自适应 • 产业互联网大大缩短了供给和需求的距离,而要实现供需快速精准的匹配,需要打造更为弹性的组织 • 网络化 – 各组织间借助信息化工具,实现实时直连和沟通;扁平化 – 构建“前-中-后”台模式,前台小团队灵活机动 对接市场,中台建立综合技术和资源支持平台降本增效,后台重点打造数据能力提升管理决策水平;自适应 – 组织并 非固化,根据市场变化自主调整 传统组织结构 产业互联网组织结构 三个重点创新组织 首席数据官及团队 前台 CDO,Chief Data Officer 前台 前台 • 统一数据管理,教育组织如何应用数据资 源,监督数据权限和访问,以及在整个价值 高层 CDO 链中推动高级数据分析的应用 首席客户官及团队 中层 前台 后台 前台 CCO,Chief Customer Officer • 管理客户体验并确保客户从产品中获得最大 收益,监控产品使用和性能数据,以衡量客 基层 中台 户捕获的价值并确定增加价值的方法 前台 前台 软件开发-IT运维协同组织 前台 DEV - OPS • 汇聚和协同软件开发和IT运维人员,采取敏 捷开发、自动化等方式,持续、高效进行产 金字塔层级 扁平自适应网络 品的迭代升级,实现快速交付和保障 24
25 .3 框架 系统互联:共建产业互联网生态平台,助力各行各业向智能+时代升级 • 以连接器、工具箱和生态网构建产业互联网平台 • 利用信息技术与各行各业深度融合,推动各行各业转型升级,创造新产品、新业务与新模式 服务业 零售 文旅 金融 医疗 教育 城市 …… 工业 制造 建筑 能源 … 农业 种植 畜牧 水产 … 腾 讯 生态共建网:合作、服务、投资 研究院 培训学院 创新基地 加速器 …… 共建产业联盟;数字与产业能力协同培养;技术、市场、资金等全资源支持 产 业 • 社交媒体/即时通讯…… 实时互动 • 协同办公/即时通讯…… 企业 互 在线化服务 精准营销 数字化供应链 智能生产 个性化设计 联 用户 网 • 公众号/服务号 • 社交广告 流媒体广告 • 移动支付 金融区块链 • 大规模定制 智能质检 • VR/AR设计 小程序 • • • 数字化研发 生 • • • …… • 信息流广告 • 可信供应链 • 预测性维护 • …… 态 • …… • …… • …… 平 数字工具箱:多样化、系统化、智能化 7大类工具集;全价值链覆盖与联动;数据与算法驱动智能化运营 台 基础连接器:数据、连接、安全 A B C T I S 海量数据接入与处理力;开放平台与接口;一级网络安全防护 人工智能 大数据 云计算 物联网 互联网 安全 25
26 .3 框架 云:构建产业互联网,打造数字生态的基石 • 云是构建产业互联网,实现新型数字生态的基础要素 • 借助云实现IT普惠化、信息互联化和应用弹性化,用户、企业和政府能够更低成本高效率的互联、沟通与合作 云计算经济学三定律 政府 定律一:公共服务的成本看似 比较高,但是其实成本很低 应用弹性化 应用可以根据需求场景快速部署、迁移和更新 定律二:按需提供资源,胜过 预先估计 信息互联化 用户 信息可以快速在云端处理和传递 定律三:总和分峰值,绝不会 IT普惠化 大于峰值的总和。企业的资源 人人都可以快速获得低成本、高质量的IT资源 企业 部署必须考虑需求的最大值 云上数字生态 ——Joe Weinman,《云经济学》 26
27 .4 实践:支持各行各业创新动能 • 智慧服务:人与服务的协同升级,服务个性化、精准 • 智能制造:人与机器的协同升级,生产柔性化、优质 • 精准农业:人与自然的协同升级,种养可预控、高产
28 .4 实践 产业互联网核心在打通信息流,实现各产业供需的智能协同 以供应链为基础的 以触点为基础的 商品供应网络 产业互联网 服务匹配网络 上游厂家 提供服务 提供服务 终端客户 研发服务 生产服务 物流服务 …… …… 数据反馈 金融服务 管理服务 IT服务 数据反馈 上游厂家 终端客户 智能数据分析 产业大数据沉淀 产业云脑ABC (人工智能+大数据+云) 28
29 .4 实践 智慧服务:人与服务的协同升级 • 目前我国服务业体量仍相对落后,发展潜力很大 • 传统服务是人提供,产业互联网一方面能够更好的协同人对人的服务,借助数据洞察让人的服务更个性化;另一方 面能够借助人工智能实现机器对人的服务,降低对人工的需要从而提高服务的覆盖能力,实现服务业产能升级 中国服务业、尤其是生产性服务业相对落后 产业互联网让服务更高效、个性化满足需求 服务业 生产型服务业 中国服务业在GDP占比超过50% 服务数字化 零售 金融 生产性服务业占比 人的服务更贴心: 10%-15% 更满足个性化体验 医疗 法律 发达国家服务业在GDP占比超过70% 机器的服务更放心: 更满足标准化安全 教育 软件 生产性服务业占比约70% 产业互联网 … … 29






















































































