- 快召唤伙伴们来围观吧
- 微博 QQ QQ空间 贴吧
- 文档嵌入链接
- 复制
- 微信扫一扫分享
- 已成功复制到剪贴板
2021 中国开源年度报告
2022 年来了,网上有一个段子,说这不过是“2020 too”,2022 年 1 月,也不过是 2020 年第 25 月。看起来一切都没有变化,我们 依然在 COVID 之中。但是,从另一个角度来看,世界正在发生巨变, 我们所处的世界,正在高速朝着某个未知的方向前进。 对于中国开源而言,2021 年的关键词,应该是“助跑”。迹象已经 非常明显,工信部信息技术发展司发布了《“十四五”软件和信息技 术服务业发展规划》,就是一个典型的信号,开源领域即将起飞了。 从地面行走,到天空飞行,这是两个完全不同的阶段。而 2021 年, 则是起飞之前的助跑阶段。从地面到天空,意味着整个行为的模式 都会发生深刻的变化。我们原来只需要在一个二维平面思考路径与 方向,而到了天空,在三维空间里,我们多了无数选择。 虽然对于未来,对于在空中的状态,我们还无法预测和把握,但是 : 所有人都在奋力奔跑,奋勇向前。 去年的中国开源年度报告,我们总结了三个趋势,今年的报告,我 们索性新增了《开源大事记》栏目,整整总结了十个趋势。所以在 这个前言里,我们就聊聊感想吧。
展开查看详情
1 . 2021 中国开源年度报告 想获得更多信息 请扫码关注开源社微信公众号 1
2 . 前言 2022 年来了,网上有一个段子,说这不过是“2020 too”,2022 年 1 月,也不过是 2020 年第 25 月。看起来一切都没有变化,我们 依然在 COVID 之中。但是,从另一个角度来看,世界正在发生巨变, 我们所处的世界,正在高速朝着某个未知的方向前进。 对于中国开源而言,2021 年的关键词,应该是“助跑”。迹象已经 非常明显,工信部信息技术发展司发布了《“十四五”软件和信息技 术服务业发展规划》,就是一个典型的信号,开源领域即将起飞了。 从地面行走,到天空飞行,这是两个完全不同的阶段。而 2021 年, 则是起飞之前的助跑阶段。从地面到天空,意味着整个行为的模式 都会发生深刻的变化。我们原来只需要在一个二维平面思考路径与 方向,而到了天空,在三维空间里,我们多了无数选择。 虽然对于未来,对于在空中的状态,我们还无法预测和把握,但是 : 所有人都在奋力奔跑,奋勇向前。 去年的中国开源年度报告,我们总结了三个趋势,今年的报告,我 们索性新增了《开源大事记》栏目,整整总结了十个趋势。所以在 这个前言里,我们就聊聊感想吧。 出圈 开源不仅越来越热,而且已经在圈外的朋友中引发了各种讨论。首 先是嗅觉灵敏的投资人开始关注开源这个“赛道”,然后是基于中美 对抗的背景,很多人开始从国际政治、国家实力、国家安全的角度, 来探讨开源(这个原本是纯技术的范畴)。直到最近几起开源软件安 全事件,更是令大家议论纷纷。这样一个令人喜忧参半的现象,也 许还会继续持续下去。 生态责任 在开源还只是一个小众群体的业余爱好时,几乎做任何事情,都是 自由的。但是,在软件吞噬世界、开源吞噬软件的今天,开源技术, 2
3 . 2021 中国开源年度报告 已经成为整个世界的基础设施之一。能力越大,责任越大。应用越广, 风险越高。我们应该如何思考与保障开源供应链安全呢?应该如何 建设更加健康的开源生态呢?在这样一种生态中,各方的责任又该 如何界定呢? 历史感 开源社已经连续第四年发布中国开源年度报告了,也举办了第六届 中国开源年会了。不断的,在与朋友的交流中,我们常常会谈到 : 如果开源的事情,我们再做 10 年、再做 20 年将会怎样?如果再过 10 年、20 年,我们再回来看我们这些开源人,所做的这些事情,哪 些做对了?哪些做错了?哪些应该更早去做?这样的感受,就是一 种“历史感”。当我们更多具备这样的历史感,更多以将来会被人回 看的心态,来做这些事情时,我们又该如何抉择?又该如何行动呢? 当然,千里之行,始于足下。那个我们无限向往的未来,也只能由 我们的点滴努力来塑造。与诸位共勉吧! 庄表伟,开源社理事长 2022 年 1 月 14 日 3
4 . 目 录 2021 中国开源年度报告问卷篇……………………………………………… 10 1 报告背景… …………………………………………………………………………………… 11 2 重要发现… …………………………………………………………………………………… 11 3 受访者群体特征… …………………………………………………………………………… 13 3.1 受访者年龄 & 性别…………………………………………………………………………………… 13 3.2 受访者从业时间… …………………………………………………………………………………… 15 3.3 受访者职位分布… …………………………………………………………………………………… 16 3.4 受访者所在的企业类型… …………………………………………………………………………… 17 3.5 公司购买开源产品的决策… ………………………………………………………………………… 18 3.6 受访者所从事的技术方向… ………………………………………………………………………… 19 3.7 开发语言… …………………………………………………………………………………………… 20 3.8 Java 开发框架………………………………………………………………………………………… 21 3.9 PHP 开发框架………………………………………………………………………………………… 21 3.10 Ruby 开发框架……………………………………………………………………………………… 22 3.11 Go 开发框架………………………………………………………………………………………… 22 3.12 Node.js 开发框架…………………………………………………………………………………… 23 3.13 Python 开发框架…………………………………………………………………………………… 23 3.14 前端开发框架… …………………………………………………………………………………… 24 3.15 数据库……………………………………………………………………………………………… 25 3.16 版本控制工具… …………………………………………………………………………………… 26 3.17 AI 开发框架… ……………………………………………………………………………………… 26 3.18 云原生组件 / 工具…………………………………………………………………………………… 27 4 开源社区参与现状… ………………………………………………………………………… 27 4.1 首次参与 / 转而参与开源项目的原因… …………………………………………………………… 27 4
5 . 2021 中国开源年度报告 4.2 检索开源项目的原因… ……………………………………………………………………………… 29 4.3 参与开源社区的工作… ……………………………………………………………………………… 30 4.4 接触开源的时间… …………………………………………………………………………………… 31 4.5 在开源中的时间投入… ……………………………………………………………………………… 32 4.6 开源社区的交流方式… ……………………………………………………………………………… 33 4.7 开源社区中重要的角色… …………………………………………………………………………… 34 4.8 一个项目的哪些特征对于您留下成为项目贡献者的重要度评级… ……………………………… 35 4.9 开源项目是否集成 RPA(机器人流程自动化) … ………………………………………………… 36 4.10 开源活动… ………………………………………………………………………………………… 37 4.11 聊天运维工具… …………………………………………………………………………………… 38 4.12 度量开源社区的必要性…………………………………………………………………………… 39 4.13 参与者所了解的基金会… ………………………………………………………………………… 42 4.14 受访者对开放原子开源基金会的期待… ………………………………………………………… 43 4.15 企业对开源的贡献… ……………………………………………………………………………… 44 5 总结 & 致谢…………………………………………………………………………………… 45 2021 中国开源年度报告数据篇……………………………………………… 47 GitHub 数据… …………………………………………………………………………………… 48 活跃度公式………………………………………………………………………………………… 48 1 世界活跃度排名 Top10……………………………………………………………………… 48 2 中国活跃度排名 Top30……………………………………………………………………… 50 3 中国企业开源数据分析(按活跃度排序)…………………………………………………… 54 4 Apache 基金会中国项目活跃度分析 Top20……………………………………………… 56 5 CNCF 中国项目活跃度分析 Top20… …………………………………………………… 60 6 Linux Foundation 中国项目活跃度排名 Top20… ……………………………………… 62 Gitee 数据………………………………………………………………………………………… 65 1 概述… ………………………………………………………………………………………… 65 2 主要内容与发现… …………………………………………………………………………… 65 2.1 总体趋势… …………………………………………………………………………………………… 65 2.2 总体语言趋势… ……………………………………………………………………………………… 65 2.3 增速最快语言… ……………………………………………………………………………………… 66 5
6 . 2.4 新增开源项目领域分布… …………………………………………………………………………… 66 2.5 年度最受开发者关注的用户… ……………………………………………………………………… 67 2.6 年度最受开发者关注的组织… ……………………………………………………………………… 67 2.7 Gitee 指数… ………………………………………………………………………………………… 68 2.8 开源安全与合规… …………………………………………………………………………………… 70 3 总结… ………………………………………………………………………………………… 71 2021 中国开源年度报告商业化篇…………………………………………… 73 1 概述… ………………………………………………………………………………………… 74 2 开源软件商业化成功的底层驱动因素… …………………………………………………… 74 2.1 开源商业模式验证… ………………………………………………………………………………… 75 2.2 开源模式商业优势… ………………………………………………………………………………… 76 2.3 开源软件商业化模式发展历程… …………………………………………………………………… 80 3 开源软件公司商业化路径选择… …………………………………………………………… 83 3.1 开源软件商业化可以选择的路径和案例… ………………………………………………………… 84 3.2 开源项目的 life cycle 以及软件供应商在对应阶段的重点工作… ……………………………… 85 3.3 商业化过程中的风险点… …………………………………………………………………………… 87 4 投资——如何找到下一个开源独角兽… …………………………………………………… 93 4.1 成功商业开源项目判断标准… ……………………………………………………………………… 93 4.2 中国开源市场… ……………………………………………………………………………………… 96 4.3 资本市场上投资人对开源领域布局力度加大… …………………………………………………… 97 5 案例分析… …………………………………………………………………………………… 98 5.1 PingCAP……………………………………………………………………………………………… 98 5.2 GitLab… ……………………………………………………………………………………………… 100 5.3 Jina AI………………………………………………………………………………………………… 102 5.4 Zilliz… ………………………………………………………………………………………………… 103 5.5 EMQ 映云科技… …………………………………………………………………………………… 104 5.6 AppFlowy… ………………………………………………………………………………………… 105 5.7 Confluent… ………………………………………………………………………………………… 107 5.8 MongoDB… ………………………………………………………………………………………… 108 6
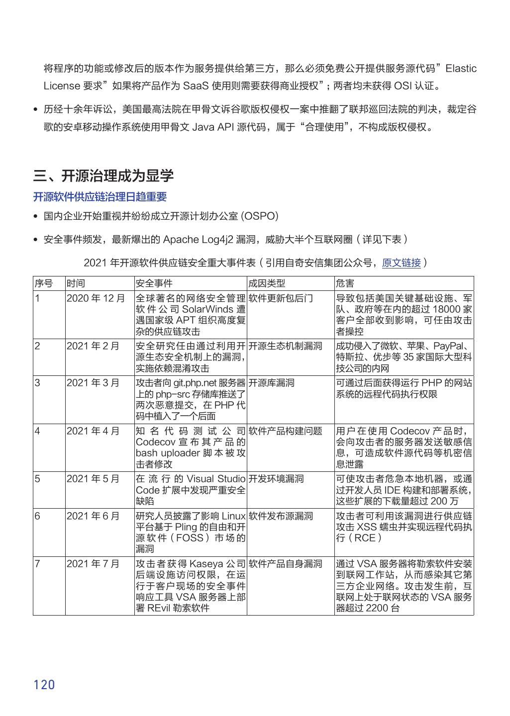
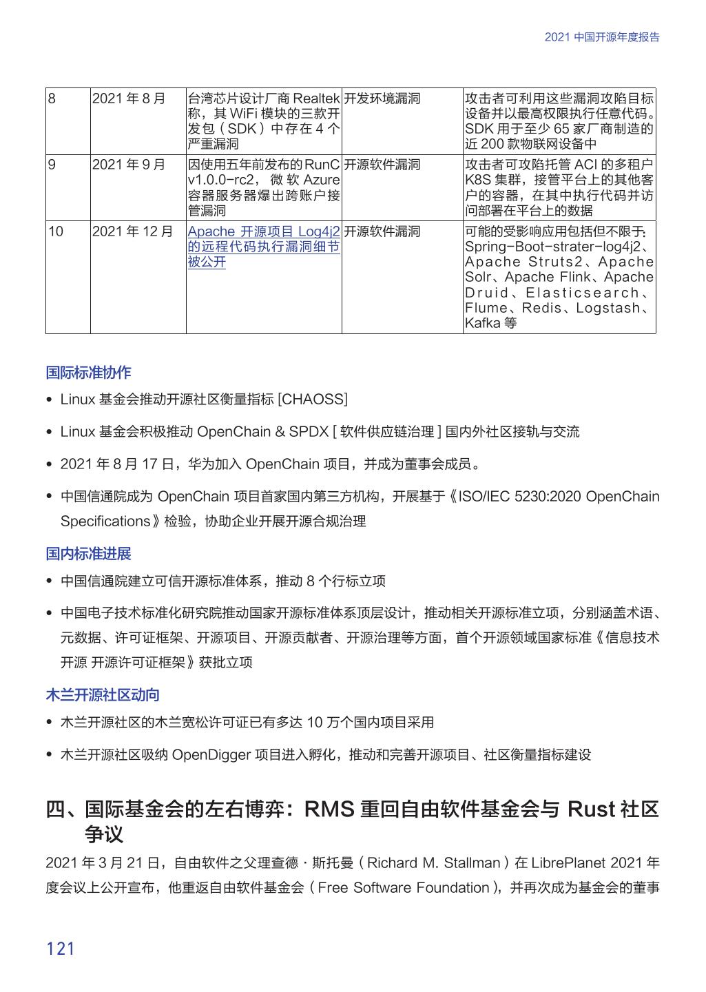
7 . 2021 中国开源年度报告 附录 1 开源硬件 v.s. 开源软件… ………………………………………………………… 111 附录 2 美国开源资本市场情况……………………………………………………………… 111 附录 3 YC 开源项目一览…………………………………………………………………… 113 2021 开源大事记…………………………………………………………… 115 摘要……………………………………………………………………………………………… 116 一、各国开源政策将对开源世界的未来产生重大影响…………………………………………………… 116 二、开源法务合规趋势 :意识增强,道阻且长…………………………………………………………… 116 三、开源治理成为显学……………………………………………………………………………………… 116 四、国际基金会的左右博弈 :RMS 重回自由软件基金会与 Rust 社区争议… ……………………… 116 五、中国开源走向世界,塑造新时代影响力……………………………………………………………… 117 六、开源新创投资持续发光发热…………………………………………………………………………… 117 七、开源操作系统迎来新一轮繁荣期……………………………………………………………………… 117 八、Rust 迈上新征程… …………………………………………………………………………………… 117 九、AI & 低代码将会如何改变开源,值得关注… ……………………………………………………… 117 十、开源硬件持续升温,RISC-V 成果涌现… ………………………………………………………… 118 全文……………………………………………………………………………………………… 118 一、各国开源政策将对开源世界的未来产生重大影响…………………………………………………… 118 二、开源法务合规趋势 :意识增强,道阻且长…………………………………………………………… 119 三、开源治理成为显学……………………………………………………………………………………… 120 四、国际基金会的左右博弈 :RMS 重回自由软件基金会与 Rust 社区争议… ……………………… 121 五、中国开源走向世界,塑造新时代影响力……………………………………………………………… 122 六、开源新创投资持续发光发热…………………………………………………………………………… 126 七、开源操作系统迎来新一轮繁荣期……………………………………………………………………… 127 八、Rust 迈上新征程… …………………………………………………………………………………… 128 九、AI & 低代码将会如何改变开源,值得关注… ……………………………………………………… 129 十、开源硬件持续升温,RISC-V 成果涌现… ………………………………………………………… 130 7
8 . 2021 CHINA OPEN SOURCE ANNUAL REPORT QUESTIONNAIRE 8
9 . 2021 中国开源年度报告 9
10 . 2021 中国开源年度报告 问卷篇 10
11 . 2021 中国开源年度报告 1 报告背景 2016 年初,开源社发布了《2015 年中国开源社区参会调查报告》,随后的几年中,持续发 布了开发者调查报告,旨在从多种维度呈现国内的开源发展情况。今年我们再次启程,结 合数据分析手段和调查报告等多种形式,绘制一份 2021 年中国开源世界的地图。 这份问卷是每年中国开源年报的重要一环,不基于调研的分析报告不过是纸上谈兵。问卷 从两个角度展开,其中包括个人信息(包括工作信息和开发者技术信息)和开源社区参与 情况,与往年不同的是,今年我们加入了开源社区度量和开源商业化相关的话题,欢迎大 家参与问卷并发表自己的想法。 通过 44 项左右问题的统计调查与分析,我们希望能够还原出当前中国开源社区的真实现状, 从而为开源的后来人提供权威的参考。 调查对象 :覆盖开发者、社区成员、贡献者、学生、政府企业管理人员 调查内容 :主要涵盖个人信息、工作状况、开源社区以及开发者技术 调查方法 :以在线问卷方式搜集样本和数据,交叉对比法分析数据 推广方法 :线上社交媒体、博客、开源社、开源中国网站 问题数量 :44 问题类型 :单选、多选、开放性 样本量 :537 2 重要发现 通过分析 2021 年的统计数据,并对比往年数据和其它一些公开发布的统计报告,我们有 如下一些重要发现: 参与者的年龄集中在 20-39 岁,受教育程度普遍在本科及以上,其中男性占比约为 82%, 女性为 18%,与去年持平。 相较于 2020 年,今年的问卷参与者中,还未工作的人群占了绝大部分,从参与者从事领 11
12 . 域和职位分布也可以看出,这些“还未工作”人群多数指向学生群体,这和当前社会普遍 追求更高学历深造有关。 公司在购买开源产品时,多由工程团队负责人(技术总监 / 架构师 /TL)来进行产品的选择, 而且在同类型软件的购买中,半数的人会考虑软件供应商对开源社区的贡献,但不是主要 的考虑因素,只有在产品性能差别不大时,才会选择对开源社区贡献大的供应商。 参与者首次参与 / 转而参与开源项目的原因多为主观原因,例如更好的技能施展空间、更和谐的 社区氛围、更多的朋友,而应公司所在组织的要求来参与开源社区的占比很小。 与去年类似,参与开源的形式仍然为以代码和文档为主,社区和项目正在意识到文档的重 要性,更多开源贡献者投入到了文档撰写中 ; 85% 的开发者认为开源活动对促进和推动开源社区至关重要,相较于去年的 81% 有所提 升。而对于更倾向于线上还是线下的会议,结果竟惊人地持平 ; 对于开发者来说,一个项目的开发者活跃度、所加入社区信息的完整度、Readme 简介、 开源许可证以及核心开发者的及时回复都能够影响其是否会留下成为项目的贡献者。 超过 9 成以上的参与者们开源社区的度量是非常有必要的,并且比较认可度量项目活跃度、 健康度、影响力以及开发者活跃度和贡献度的意义。 12
13 . 2021 中国开源年度报告 3 受访者群体特征 3.1 受访者年龄 & 性别 受访者的年龄集中在 20-39 岁,受教育程度普遍在本科及以上,其 中男性占比约为 82%,女性为 18%,与去年持平。 参与者年龄分布 小于 20,108,20% 60 以上 3,1% 20 到 29 30 到 39 50 到 59,7,1% 40 到 49 20 到 29, 265,50% 50 到 59 40 到 49,34,6% 60 以上 小于 20 30 到 39,120,22% 参与者性别分布 女 ,96,18% 男 女 男,441,82% 13
14 . 受访者中还未参加工作的人数最多,占比约 43%,其次则是从业时 间为 3-5 年、10-15 年的参与者占比分别为 13%、12%,从业时 间在 10 年以上的约 3 成。 参与者受教育程度 硕士,107,20% 本科 高中,7,1% 博士及以上 初中及以下 大专,39,7% 大专 高中 初中及以下,3,1% 硕士 本科,369,69% 博士及以上,12,2% 注:问卷篇中饼图的数据标签,例如“硕士 ,107,20%”,其中硕士表 示选项,107 是选择该选项的人数,20% 是选择该选项人数所占的比例。 专家点评 堵俊平:整体而言,在开源领域,男性在参与人数上仍然占据绝对优势,这一点和 IT 行业整体参与者性别比 例失调的趋势是一致的。尽管越来越多的开源项目都在争取吸引更多的女性开发者大力来参与开源,但整体 的状况从调查来看并没有太多改善。可能我们首先要做的是吸引女性在 IT 技术领域就业,类似“Women In Tech”这样的项目,鼓励女性在高科技领域发光发热。 单致豪:毫无疑问,开发者和开源爱好者重要的来源是学生,提高高校的开源教育将是非常重要的一环,腾讯 之前启动了“犀牛鸟开源人才计划”,打造面向高校学生的开源课程。2022 年,腾源会将联合 Techo Youth 开展开源实战高校巡回。 14
15 . 2021 中国开源年度报告 3.2 受访者从业时间 受访者中还未参加工作的人数最多,占比约 43%,其次则是从业时 间为 3-5 年、10-15 年的参与者占比分别为 13%、12%,从业时 间在 10 年以上的约 3 成。 参与者从业时间 10-15 年,63,12% 1-2 年,316% 10-15 年 15 年以上, 1-2 年 还未工作,230,43% 47,9% 15 年以上 1 年及以下 3.5 年 1 年及以下, 0-10 年 37,7% 还未工作 3-5 年,73,13% 6-10 年,56,10% 专家点评 郭悦:开源参与中 43% 还未参与工作的学生群体占比最大,这证实了近两年我国开源文化推广成果,能反 映出开源项目的推广已下沉影响到学生群体。不论是 gitee 开源暑期活动、中科院开源软件点亮计划以及 Google summer of code 等这些来自各个组织公司的项目都培养了下一代参与开源贡献习惯,了解了开源文 化精神和开源协作的共创模式,为我们更好的推进开源发展做出巨大贡献,未来可期。 15
16 . 3.3 受访者职位分布 受访者中学生和开发者占绝大多数,学生占比约 47%,开发者占比 约 29%。 参与者职位分布 CTO/CEO 公司负责人,26,5% 主管 / 经理,42,8% 产品经理,9,2% 教师,7,1% CTO/CEO 公司负责人 产品经理 教师 开发者, 开发者 157,29% 其它 学生,250,47% 项目经理 学生 主管 / 经理 其他,34,6% 项目经理,12,2% 专家点评 堵俊平:参加开源项目的开发者有超过四成是学生。这一方面说明高校学生参与开源的热情高涨,学校里老师 们也鼓励和重视开源;另一方面,也说明现有的 IT 从业人员在开源领域投入的比例偏小。开源领域资深专家 的比例偏低,技术人员梯度不够合理,也是国内各大开源社区在吸引贡献者方面,可以优化的地方。 段夕华:近些年来,学生在开源人群中占比持续增多到今天接近一半,可能也是因为用人单位越来越认可学生 在开源中所展现出的编程技能、沟通能力及合作精神,因此这其中应该也不乏各种刷榜行为,需要开源项目所 有者更多关注学生贡献者增多所带来的质量、合规等问题。 杨丽蕴:我国开源人才后备力量足、基数大。 我国高校越来越重视开源人才的培养 , 越来越多的学生参与到开 源开发中,开源人才培养周期前置,越来越多的学校开设开源课程,希望后续可以实现在学习计算机、编译原 理、软件工程等理论知识的同时,让学生学习掌握开源开发模式、理解认同开源文化。 16
17 . 2021 中国开源年度报告 3.4 受访者所在的企业类型 受访者所在的企业类型多为国内初创公司和国内大型互联网企业, 占比分别是 39% 和 25%。 参与者所在企业类型 其他,28,11% 外企,25,10% 国企 / 央企 / 事业单位 36,15% 外企 国内初创公司 国内大型互联网企业 国企 / 央企 / 事业单位 其他 国内初创公司 96,39% 国内大型互联网企业 61,25% 专家点评 段夕华: 科技型初创公司用开源来实现技术能力展现,吸引潜在合作伙伴,这个趋势不容忽视。这其中国内 最为抢眼的就是 PingCAP/TiDB,其开源策略、战术均值得大家学习借鉴。 堵俊平:这两年,一个很明显的趋势是越来越多的初创企业参与开源。这一方面得益于 ToB 赛道成为市场和 政策导向的热点,另一方面开源所代表的开放式创新也被投资界所认可。尤其是开源与数据(数据库 & 大数据) 以及 AI 等热点技术相结合,更是为市场带来了极大的想象空间。 17
18 . 3.5 公司购买开源产品的决策 公司在购买开源产品(基于开源项目的商业化产品)时,多由工程团队 负责人(技术总监 / 架构师 /TL)来进行产品的选择,而且在同类型软 件的购买中,半数的人会考虑软件供应商对开源社区的贡献,但不是主 要的考虑因素,只有在产品性能差别不大时,才会选择对开源社区贡献 大的供应商。 专家点评 姜宁:这里的开源产品是指基于开源项目的商业化产品吧!大部分的情况下,开源项目的选型是由在一线的开 发人员决定的,但是由于公司决策链的关系,商业产品的购买还是要通过公司领导,工程团队负责人进行决策。 堵俊平:由于技术领域的发展日新月异,技术采购决策权下沉至工程团队技术负责人的趋势是不可避免的。这 同时也要求技术产品的采购在决策流程上透明化,更看重产品在技术指标上的优势。客观来看,这对开源的发 展有利有弊。利的一面在于,技术产品的提供方,在相关的开源领域的贡献可以被视为技术竞争力;弊的一面 在于让部分厂商为了取得差异化的竞争优势,把本应开源出来的特性或者优化,来闭源处理,从而不利于开放 式创新,也降低了可维护性。更为健康的针对开源产品的采购模式,应该平衡产品指标,技术竞争力以及产品 本身的可维护性。 段夕华:不知道 21 年底所爆发的 log4j 漏洞,是否会让公司购买开源产品更加保守谨慎?开源安全任重而道远。 18
19 . 2021 中国开源年度报告 3.6 受访者所从事的技术方向 受访者中非技术人员占比最高,后端开发次之,与去年相比,非技术人 员的比例大幅提升,说明开源已经越来越受到各行各业的关注。 注:非技术人员和学生是对受访者的不同维度的刻画,不太能确定非技 术人员中所包含学生的比例,有些学生可能会选择自己未来从事的职业 方向。 专家点评 堵俊平:开源的参与者中非技术人员比例提高说明开源在向各行各业渗透,同时开源自身也需要法务,公共政 策等领域的支撑才能更好的发展。 19
20 . 3.7 开发语言 开发语言呈现多超多强的状态,Python 后来居上,超过 Java 成为榜首, JavaScript/TypeScript 位居第三。 专家点评 堵俊平:Python 和 Java 并驾齐驱,某种程度反映了当下的技术热点趋势。开源的大数据项目,Java ( 以及 基于 JVM 的 Scala) 是绝对主力,比如大家耳熟能详的 Hadoop, HBase, Spark 等,而开源的 AI 框架类项目, 如:TensorFlow, PyTorch, MindSpore 等,则主要由 Python 语言所构成。未来,这两大语言还将持续在 各自擅长的领域发光发热。 段夕华:随着世界全面进入大数据和 AI 时代,Python 相比较 Java 的优势应该会持续扩大。 20
21 . 2021 中国开源年度报告 3.8 Java 开发框架 Java 开发框架的使用中,Spring 以绝对优势遥遥领先。 注:此处 Java 数据暂未考虑前端的 Android 开发群体 3.9 PHP 开发框架 PHP 开发框架以 Thinkphp 的使用居多。 21
22 . 3.10 Ruby 开发框架 Ruby 开发框架的使用中,使用 Rack 的开发者居多。 3.11 Go 开发框架 Go 的开发框架中,使用 Beego 的开发者占比最大。 22
23 . 2021 中国开源年度报告 3.12 Node.js 开发框架 Node.js 开发框架中,Express 使用最多,其次是 Koa。 3.13 Python 开发框架 Python 开发框架使用情况中,Django 和 Flask 遥遥领先。 23
24 . 3.14 前端开发框架 前 端 开 发 框 架 的 使 用 中,Top5 分 别 是 Vue.js,JQuery,React, Element UI 和 Bootstrap。 专家点评 段夕华:这个数据有点意思,React 居然屈居 Vue 之后,好像跟国外的统计数据不太一致。不知道是样本容 量问题,还是因为国内开源项目对华人发起的 Vue 情有独钟。 24
25 . 2021 中国开源年度报告 3.15 数据库 数据库使用情况中,不出意外地,MySQL 以绝对优势遥遥领先,SQL Server 与 Oracle 跟随其后。 专家点评 段夕华:Mysql 和 Postgres 的对比关系也有国内外差异,估计还是惯性使然 25
26 . 3.16 版本控制工具 毫无疑问的是,Git 一枝独秀,具有绝对性优势。SVN、TFS、CVS 目 前仍有不少参与者在使用。 3.17 AI 开发框架 AI 开发框架使用情况中,意料之中地,Tensorflow 和 PyTorch。 26
27 . 2021 中国开源年度报告 3.18 云原生组件 / 工具 云原生组件 / 工具的使用中,Kubernetes 一枝独秀。 4 开源社区参与现状 在填写问卷的 537 人中,约有 52% 的受访者有过参与开源社区的经历。 4.1 首次参与 / 转而参与开源项目的原因 受访者首次参与 / 转而参与开源项目的原因多为主观原因,例如更好的 技能施展空间、更和谐的社区氛围、更多的朋友,而应公司所在组织的 要求来参与开源社区的占比很小。 27
28 .专家点评 堵俊平:大部分投身开源的人不能简单视为仅仅是工作需要,更多的则是源于内在需要。例如希望发挥自身更 大的价值、喜欢社区的工作氛围或者拓展人脉,等等。把工作需要与人的需求结合起来,让每个开发者在社区 里找到归属感,开源项目才能不断吸引优秀的人才加入。 28
29 . 2021 中国开源年度报告 4.2 检索开源项目的原因 受访者们检索开源项目的原因多种多样,占比较大的原因是寻找特定功 能的软件。 专家点评 姜宁:大家使用开源项目还是从解决自己的问题角度出发。 堵俊平:用户是大部分人接触开源的首要角色,也是最重要的角色。对开源项目而言,有独创性的特色功能是 引发大众关注和使用的关键。 29





































































































































