- 快召唤伙伴们来围观吧
- 微博 QQ QQ空间 贴吧
- 文档嵌入链接
- 复制
- 微信扫一扫分享
- 已成功复制到剪贴板
2021年中国低代码行业短报告-头豹研究院
在“数字化转型”的时代,企业需要更多应用来改善企业内部及外部管理。然而,落后的软件开发生产力无法满足日益增长的软件开发业务需求。根据预测,到2021年应用软件开发需求的增长将是企业交付能力的数倍。低代码技术在这样的IT缺口中应运而生,对软件开发提效降本,大幅提高了企业的交付能力。 中国低代码市场正处于起步阶段,本报告就低代码技术路径、中国市场竞争格局、下游应用分析以及行业未来发展趋势几方面探析低代码在中国的发展状况。
企业的定制化需求是刚性需求,只有模型驱动的低代码平台能满足; 企业软件开发的最大痛点是需求沟通困难,由模型驱动的低代码平台开发是最优解决方案。
展开查看详情
1 . www.leadleo.com 2021年 中国低代码行业短报告 2021 China Low-Code industry Short Research Report 2021年中国低コード業界レポート 概览标签 :低代码、表单驱动、模型驱动 报告主要作者:唐英杰 报告提供的任何内容(包括但不限于数据、文字、图表、图像等)均系 2021/02 头豹研究院独有的高度机密性文件(在报告中另行标明出处者除外)。 未经头豹研究院事先书面许可,任何人不得以任何方式擅自复制、再造 、传播、出版、引用、改编、汇编本报告内容,若有违反上述约定的行 为发生,头豹研究院保留采取法律措施,追究相关人员责任的权利。头 豹研究院开展的所有商业活动均使用“头豹研究院”或“头豹”的商号、商标 ,头豹研究院无任何前述名称之外的其他分支机构,也未授权或聘用其 1 他任何第三方代表头豹研究院开展商业活动。
2 .头豹研究院简介 头豹研究院是中国大陆地区首家B2B模式人工智能技术的互联网商业咨询平台,已形成集行业研究、政企咨询、产业规划、会展会 议行业服务等业务为一体的一站式行业服务体系,整合多方资源,致力于为用户提供最专业、最完整、最省时的行业和企业数据库服务,帮助 用户实现知识共建,产权共享 公司致力于以优质商业资源共享为基础,利用大数据、区块链和人工智能等技术,围绕产业焦点、热点问题,基于丰富案例和海量数据, 通过开放合作的研究平台,汇集各界智慧,推动产业健康、有序、可持续发展 1万+ 2,500+ 25万+ 300+ 注册机构用户 50万+ 资深分析师和 细分行业进行 数据元素 行业专家库 研究员 深入研究 公司目标客户群体覆盖 率 高 , PE/VC 、 投 行 覆 盖率达80% 四大核心服务: 企业服务 云研究院服务 行业排名、展会宣传 园区规划、产业规划 为企业提供定制化报告服务、管理 提供行业分析师外派驻场服务,平台数据库、 行业峰会策划、奖项评选、行业 地方产业规划,园区企业孵化服务 咨询、战略调整等服务 报告库及内部研究团队提供技术支持服务 白皮书等服务 2 ©2021LeadLeo www.leadleo.com
3 .报告阅读渠道 详情请咨询 头豹科技创新网 —— www.leadleo.com PC端阅读全行业、千本研报 头豹小程序 —— 微信小程序搜索“头豹”、手机扫上方二维码阅读研报 添加右侧头豹研究院分析师微信,邀您进入行研报告分享交流微信群 图说 表说 专家说 数说 3 ©2021LeadLeo www.leadleo.com
4 .摘要 1.低代码平台有表单驱动和模型驱动两种主要技术路径,模 型驱动的技术路径将是未来主流路径 • 表单驱动和模型驱动两种技术各有优劣,表单驱动复用性高,模型驱动产 出代码群灵活度高,可支持广泛场景的复杂应用开发,选择技术路径即是 在复用性和灵活性中做取舍。但企业的多样性决定了企业软件定制开发模 式的必要性,基于行业、规模和产品特性的差异,每个企业都有不同的管 聚焦低代码:中国低代码市场 理方式和流程,特别是围绕核心业务流程差异化更大,因此模型驱动将是 未来低代码平台开发的主流技术路径。 将如何发展? 2.低代码平台具有效率和成本两方面优势 • 相较于传统代码开发,低代码开发具有开发、协作、多端部署三方面效率 在“数字化转型”的时代,企业需要更多应用来改善企业内部及外部管理。然而, 优势。成本方面,低代码开发降低了人力成本和多环境部署成本。 落后的软件开发生产力无法满足日益增长的软件开发业务需求。根据预测,到 2021年应用软件开发需求的增长将是企业交付能力的数倍。低代码技术在这样的 3.中国低代码行业处于起步期,市场小格局分散 IT缺口中应运而生,对软件开发提效降本,大幅提高了企业的交付能力。 • 中国低代码平台市场有四类参与者,通用开发性平台专注于生态环境打造, 中国低代码市场正处于起步阶段,本报告就低代码技术路径、中国市场竞争格局、 竞争力主要体现在生态合作伙伴的数量及质量、代码拓展能力、场景覆盖 的广度。专业型业务平台专注于业务,竞争力主要体现在服务客户的经验、 下游应用分析以及行业未来发展趋势几方面探析低代码在中国的发展状况。 对具体业务的理解深度和场景覆盖广度。 3.中国低代码行业发展趋势 • 低代码平台将将于原生代码共存,同时与行业软件厂商加深合作、促进新 的软件协作开发模式、低代码厂商将加速构建平台生态、提高与其他业务 系统的集成能力。 4
5 . 名词解释 目录 中国低代码行业概览 ---------------------------------------- 06 CONTENTS • 定义、技术路径发展趋势 ---------------------------------------- 07 • 低代码平台效率优势 ---------------------------------------- 08 • 低代码平台成本优势 ---------------------------------------- 09 中国低代码行业市场竞争格局 • 低代码行业总体竞争格局 ---------------------------------------- 10 • 主要低代码厂商分类及对比 ---------------------------------------- 11 • 通用开发型平台竞争力对比 ---------------------------------------- 12 • 专业业务型平台竞争力对比 ---------------------------------------- 13 中国低代码平台应用下游分析 • 应用下游分析:按行业 ---------------------------------------- 14 • 应用下游分析:按应用场景 ---------------------------------------- 15 中国低代码行业发展趋势 ---------------------------------------- 16 方法论 ---------------------------------------- 18 法律声明 ---------------------------------------- 19 5 ©2021 LeadLeo www.leadleo.com
6 .名词解释 低代码平台:是通过少量代码或无需编码就可以快速生成应用程序的开发平台。通过可视化进行应用程序开发的方法,使开发人员可以通过图形化的用户界面,使用拖 拽组件和模型驱动的逻辑来创建网页和移动应用程序 无代码开发:一种无需代码基础,适合业务人员、IT开发及其他各类人员使用的数字化开发平台,它可以快速构建应用,并适应企业的各种需求变化,用户在几天甚至 几个小时内就能完成系统的开发、测试和部署,并能够随时调整或更新 表单驱动:通过表单数据定义业务,建立多张表单,利用流程串联表单,定义报表输出方式 模型驱动:通过建模定义业务逻辑,包括数据关系、流程逻辑等,实现应用开发管理自动化 BPM:Business Process Management,业务流程管理,是一种以规范化的构造端到端的卓越业务流程为中心,以持续的提高组织业务绩绩效为目的的系统化方法 aPaaS:Application Platform as a Service,应用程序平台即服务,是基于PaaS(平台即服务)的一种解决方案,支持应用程序在云端的开发、部署和运行,提供软件开 发中的基础工具给用户,包括数据对象、权限管理、用户界面等 ISV:Independent Software Vendors ,独立软件开发商,指专门从事软件的开发、生产、销售和服务的企业 6 ©2021 LeadLeo www.leadleo.com
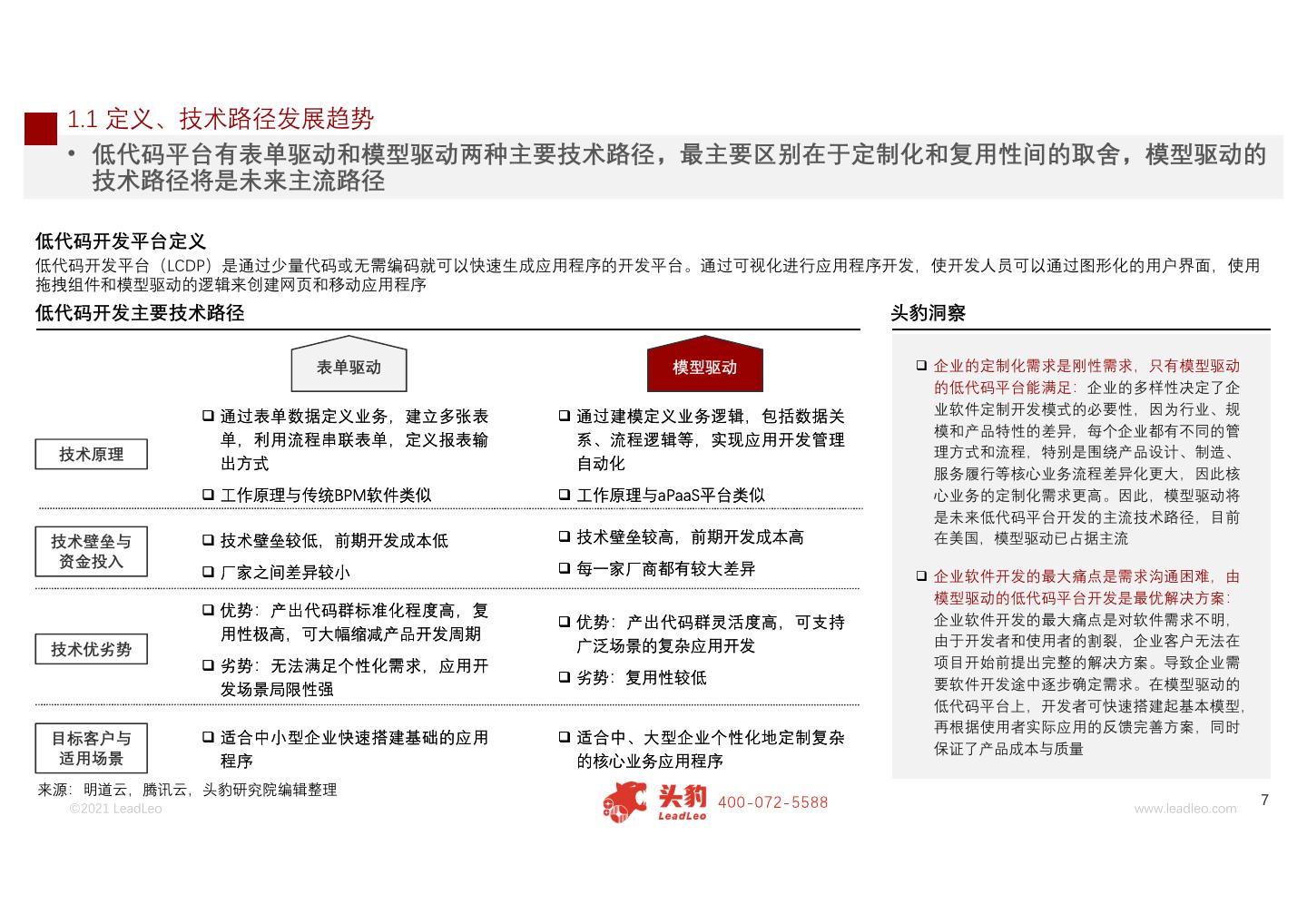
7 . 1.1 定义、技术路径发展趋势 • 低代码平台有表单驱动和模型驱动两种主要技术路径,最主要区别在于定制化和复用性间的取舍,模型驱动的 技术路径将是未来主流路径 低代码开发平台定义 低代码开发平台(LCDP)是通过少量代码或无需编码就可以快速生成应用程序的开发平台。通过可视化进行应用程序开发,使开发人员可以通过图形化的用户界面,使用 拖拽组件和模型驱动的逻辑来创建网页和移动应用程序 低代码开发主要技术路径 头豹洞察 表单驱动 模型驱动 企业的定制化需求是刚性需求,只有模型驱动 的低代码平台能满足:企业的多样性决定了企 通过表单数据定义业务,建立多张表 通过建模定义业务逻辑,包括数据关 业软件定制开发模式的必要性,因为行业、规 模和产品特性的差异,每个企业都有不同的管 单,利用流程串联表单,定义报表输 系、流程逻辑等,实现应用开发管理 技术原理 理方式和流程,特别是围绕产品设计、制造、 出方式 自动化 服务履行等核心业务流程差异化更大,因此核 工作原理与传统BPM软件类似 工作原理与aPaaS平台类似 心业务的定制化需求更高。因此,模型驱动将 是未来低代码平台开发的主流技术路径,目前 技术壁垒与 技术壁垒较低,前期开发成本低 技术壁垒较高,前期开发成本高 在美国,模型驱动已占据主流 资金投入 每一家厂商都有较大差异 厂家之间差异较小 企业软件开发的最大痛点是需求沟通困难,由 模型驱动的低代码平台开发是最优解决方案: 优势:产出代码群标准化程度高,复 优势:产出代码群灵活度高,可支持 企业软件开发的最大痛点是对软件需求不明, 用性极高,可大幅缩减产品开发周期 由于开发者和使用者的割裂,企业客户无法在 技术优劣势 广泛场景的复杂应用开发 劣势:无法满足个性化需求,应用开 项目开始前提出完整的解决方案。导致企业需 劣势:复用性较低 要软件开发途中逐步确定需求。在模型驱动的 发场景局限性强 低代码平台上,开发者可快速搭建起基本模型, 再根据使用者实际应用的反馈完善方案,同时 目标客户与 适合中小型企业快速搭建基础的应用 适合中、大型企业个性化地定制复杂 保证了产品成本与质量 适用场景 程序 的核心业务应用程序 来源:明道云,腾讯云,头豹研究院编辑整理 7 ©2021 LeadLeo www.leadleo.com
8 . 1.2 低代码平台效率优势 • 低代码开发相较于传统代码开发具有效率优势,开发上从代码编程和修复检测两方面提效,协作上从开发人员 内部及跨职能沟通上提效,部署上通过一键部署多种环境提效 低代码开发的效率优势 描述 提高开发效率:使用低代码平台,可通过图形 开发效率 协作效率 多端部署效率 化拖拉拽的方式,替代传统编写代码的方式, 能够降低大量工作量。其次,由于应用开发人 原生代码 测试、修复代 紧耦合的串行 各职能领域竖 不同环境分别 员水平参差不齐,传统编写代码的质量无法保 代码编程 开发平台 码bug 开发模式 井效应明显 部署 证,需要花费大量时间检测和修复bug。低代码 平台是理想的解决方案,基于高复用性的特点, 平台里的模型组件均是由专业能力优异的程序 员反复推敲修改得来,质量高,开发人员无需 低代码 测试修复环节 松耦合的并行 可视化语言、 一键部署到多 图形化拖拉拽 再花费大量时间精力测试、修复代码 开发平台 很少或没有 开发模式 应用表示单一 种环境 提高协作效率:使用低代码平台可以通过并行 开发和增强跨沟通来提升协作效率。传统代码 开发需要等一个环节完成再进行下个环节,因 此人数跟效率不成正比。而使用低代码开发, 开发者之间配 开发人员可以同时进行不同环节的工作,大幅 降低工作量 合需求降低, 一键将应用部 套用封装代 统一语言以便 提高效率。另一方面,低代码平台通过可视化 和对开发人 不必等待上一 署到用户端、 效率提高 码,省去测 业务与技术人 语言,同时提升了各职能领域的沟通效率 员编程技能 环节完成再进 运营端、服务 试修复环节 员间一致沟通 的要求 行下一个环节 端多种环境 提高多端部署效率:传统代码开发需要对不同 开发 用户端、运营端、服务端分别部署,效率低下, 而低代码平台可以一键部署到多种环境,大幅 提高了部署效率 来源:阿里云,头豹研究院编辑整理 8 ©2021 LeadLeo www.leadleo.com
9 . 1.3 低代码平台成本优势 • 低代码开发减少项目所需人数和时间,从而降低人力成本;一键部署的特性使得用户端、运营端、服务端无需 被分别部署,部署成本下降 低代码开发的人力成本优势 多环境部署的成本优势 项目人员数量 项目所需时间 项目制作成本 原生代码开发 12人 6个月 数百万元 宜创科技为某 用户端 安卓 iOS H5 小程序 地产中介搭建 海外服务板块 系统 4人 1个月 数十万元 运营端 PC客户端 Web端 移动端 - 6个月 400万元 服务端 本地 云端 ClickPaaS为某 化工企业重构 整体信息化架构 ‐ 1个月 70万元 - X X 活字格为某冷 低代码开发 链物流企业定 制冷链物流管 理系统 5人 20%X 30%X 一键部署到多种环境 X:传统编码完成项目所需时间;20%X:低代码开发完成项目所需时间缩短80% 来源:阿里云,中国软件网,头豹研究院编辑整理 9 ©2021 LeadLeo www.leadleo.com
10 . 2.1 中国低代码行业总体竞争格局 • 中国低代码行业处于起步期,市场小格局分散,但有望迎来高速增长;无代码平台因为应用场景相对窄,竞争 较为缓和,集中度高 中国低代码平台市场规模 中国低代码平台行业集中度 100% 20 亿元 https://www.leadleo.com/pdfcore/show?id=6045 82% e52920410ee537957d9e 80% 75% 16 64% 60% 52% 53% 12 16% 46% 44% 低代码 40% 30% 8 无代码 25% 84% 20% 4 0% 0 CR4 CR8 CR10 2017 2018 2019 2020 行业整体 低代码平台 无代码平台 2020年中国低代码平台市场整体规模达18.5亿元,同比增长32%,但随着各类 厂商纷纷进入行业布局,有望迎来高速增长:2020年全球低代码市场规模达 87亿美元,合约563亿元人民币。中国低代码市场正处起步阶段,市场规模较 行业整体集中度低:2020年中国低代码平台行业整体CR4仅为25%,CR10仅为 小,在全球市场中占比较小。但随着云服务提供商、传统软件厂商、SaaS厂 53%,没有明显的龙头,市场竞争较为激烈 商及低代码通用平台企业的纷纷布局和资本市场的加速投资,中国低代码平 无代码平台集中度最高:2020年中国无代码平台行业整体CR4为44%,CR10仅 台市场有望迎来快速增长 为82%,市场比较集中,竞争相对缓和。这是因为无代码平台的扩展性和灵活 行业中低代码平台占据绝大多数市场份额,无代码平台仅占16%市场份额:无 性较差,应用场景较窄,市场现有规模和增长空间较小 代码平台的低延展性,无定制化属性,因此运用场景窄且灵活性低 来源:头豹研究院编辑整理 10 ©2021 LeadLeo www.leadleo.com
11 . 2.2 主要低代码厂商分类及对比 • 低代码平台市场有四类参与者,公有云服务商和通用平台企业注重平台的普适性,通用开发能力是核心能力; 传统软件企业和SaaS企业注重特定领域软件的专业度,专业业务能力是核心能力 低代码平台市场的主要参与者及业务价值、能力分析 公有云服务商 通用平台企业 传统软件企业 SaaS企业 海外 代表厂商 中国 代表厂商 快速迭代产品,扩充产品线和功 让 ISV 和 开 发 者 更 易 在 云 上 搭 建 提供一站式的应用开发及产品服 能,覆盖更广泛的业务场景 拥有软件开发的多年实践和积累 业务价值 SaaS应用,完善云应用生态圈, 务,大力发展ISV等生态合作,取得 通过低代码平台延续其开发实力 提升云服务的销量和用户粘性 围绕平台的生态收入 满足大型企业客户对的定制化需 求,缩短产品开发周期 核心能力 通用开发能力 通用开发能力 专业业务能力 专业业务能力 来源:中国软件网,头豹研究院编辑整理 11 ©2021 LeadLeo www.leadleo.com
12 . 2.3 通用开发型平台竞争力对比 • 通用开发性平台专注于生态环境打造,竞争力主要体现在生态合作伙伴的数量及质量、代码拓展能力、场景覆 盖的广度,阿里云和葡萄城竞争力较强 通用开发型平台竞争力对比 基础能力 平台能力 厂商名称 可视化程度 易用性 生态合作伙伴 代码拓展能力 场景覆盖广度 在各个层次的多处预留了 以页面为中心,一个应用 代码扩展槽,将定制能力 自 2019 年 对 外 商 用 , 累 由多个页面构成,所见即 应用模板较少,内容相对 大量开放给用户,专业开 计服务客户超6,000家 覆盖新零售、医疗、生产 所得。这同时打破不同模 简单,缺少成熟复杂应用 发者能使用代码对应用表 阿里云 客户包括蒙牛、居然之家、 制造、能源、教育、酒店 型间的边界,一个页面可 供新手参考,新手使用难 单、流程、报表、页面等 老板电器等大型企业,也 6大行业 包含各类型组件,呈现效 度偏大 能力进行扩展,从而能很 果丰富 包括电商类的中小企业 大程度满应企业软件的定 制化需求 提供可视化设计器,所见 75% 全 球 财 富 500 强 企 业 全面开放编程接口,可深 即所得地构建Web页面、 报表模板库中包含了超过 均是葡萄城的长期客户, 报表模板库由葡萄城与众 涵盖了各个行业 度定制业务逻辑和页面样 业务逻辑、数据、流程等。 200张高质量专业报表模 多行业客户共同建设,开 葡萄城 式,满足包含企业核心业 从设计到发布,开发生命 板,为报表开发人员提供 客户包括海南航空、佳能、 放共享,目前已覆盖100 务在内的各类应用场景需 周期的各环节均可在可视 全方位的参考价值。 华为、辉瑞制药等不同行 多种细分行业的统计报表 求 化设计器中完成 业的知名企业 来源:道一云,葡萄城,宜搭,头豹研究院编辑整理 12 ©2021 LeadLeo www.leadleo.com
13 . 2.4 专业业务型平台竞争力对比 • 专业型业务平台专注于业务,竞争力主要体现在服务客户的经验、对具体业务的理解深度和场景覆盖广度,用 友和致远互联竞争力较强 专业业务型平台竞争力对比 基础能力 业务能力 厂商名称 可视化程度 易用性 服务客户经验 业务理解深度 场景覆盖广度 亚太最大的企业管理软件 可视化构建过程由数据建 支持根据数据创建应用的 在中国及亚太地区超过 提供商,拥有中国最大的 在汽车、烟草、医疗卫生、 模、页面建模、自动化、 模型驱动设计、构建高度 150万家企业与机构使用 企业应用软件和企业云服 审计、电子商务等领域均 用友 集成连接、发布五个模块 定制化应用的画布式设计、 用友软件,中国500强企 务研发体系和超过3,500 有覆盖,且拥有各细分领 组成,应用全程的可视化 基于模板的快速构建 业超过60%使用用友软件 人的研发队伍,对业务理 域的投资控股企业 设计器贯穿五个模块中 解深刻 提供丰富的资源库,包括 拥有超过3万家客户,客户 基于微服务架构,提供全 作为中国协同管理软件行 各行业业务应用、表单模 积淀极大提升了低代码平 覆盖制造、建筑、能源、 程可视化的设计器、零代 业的先行者和开创者之一, 致远互联 版和工具组件等,用户搭 台的开发能力并形成了各 金融、电信、互联网及政 码/低代码开发模式、拖 致远互联经过十八年专业 建时可作素材调用,降低 具特色的协同管理应用场 府机构等众多行业和领域, 拽即可完成业务搭建 协同软件市场的耕耘 搭建难度 景及解决方案 来源:道一云,葡萄城,宜搭,头豹研究院编辑整理 13 ©2021 LeadLeo www.leadleo.com
14 . 3.1 应用下游分析:按行业 • 低代码平台逐步渗透传统信息化市场,目前在TMT和制造业中应用最广泛,中国制造业体量大,渗透率提升空 间广阔,是未来低代码平台应用潜力最大的行业 低代码平台在行业中应用情况及剩余市场空间 描述 应用潜力大 高 制造 低代码平台市场开始渗透传统信息化市场:传统信息化渗 透较高的行业如制造、TMT、金融等,正好与低代码应用最 建筑 多的行业重合,低代码渗透传统信息化市场趋势渐显 剩 政府 低代码平台在TMT、制造业应用广泛:TMT和制造业是对低 余 零售 市 代码平台实际应用程度最高的行业,这两类行业信息化程度 场 较高,且行业工作流程里相似部分较多,因此最早接受低代 空 数字新媒体 码开发 间 制造业是低代码平台发展潜力最高行业:制造业在中国体 教育 量巨大,低代码开发还有很大渗透空间。且低代码已被实践 运输 证实适用制造业,未来低代码在制造业的发展潜力巨大 低 金融 应用潜力小 低 实际应用程度 高 实际应用少 实际应用多 来源:头豹研究院编辑整理 14 ©2021 LeadLeo www.leadleo.com
15 . 3.2 应用下游分析:按应用场景 • 企业内部管理应用标准化程度远高于企业外部应用,是低代码平台最适用的场景,其中工作组级的应用需求量 大、关键性低、复杂度低,与低代码平台最契合 企业内部系统与低代码平台契合度 描述 工作组级 部门级 企业级 企业外部应用不契合低代码平台:低代码平台 的核心思想是将相似的业务逻辑以代码的形式 表达并封装,以提高复用率。但企业对外部的 应用需求量 应用软件多涉及公司主营业务,有多样化、自 主可控、高扩展性的需求,很难复用低代码平 契合低代码 不契合低代码 台中的组件,不契合低代码平台 企业内部系统最契合低代码平台:企业内部管 任务关键性 理流程相似度远高于对外部业务的流程,比如 考勤管理、薪酬管理、审批流程等内部管理流 契合低代码 不契合低代码 程在每个公司中都具有强相似性。企业内部软 件的开发基本按照固定的需求范式进行,独特 实现复杂度 功能点较少,因此可以通过低代码平台实现 契合低代码 不契合低代码 企业内部系统中工作组级应用需求量大、关键 性低、复杂度低,与低代码平台契合度最高: 应用软件符合2/8原则,即20%的通用型应用, 与低代码契合程度 可覆盖80%用户群体,例如企业考勤系统。而剩 下80%的特殊型应用,只能覆盖20%用户。且通 契合低代码 不契合低代码 用型应用的关键性和复杂度低,更适合套用低 代码平台里的组件,更契合低代码平台 来源:明道云,头豹研究院编辑整理 15 ©2021 LeadLeo www.leadleo.com
16 . 4.1 中国低代码行业发展趋势(1/2) • 低代码平台将打破跨职能沟通壁垒,促进新的软件协作开发模式;加速构建平台生态,进一步提升复用能力; 提高与其他业务系统的集成能力,解决数据孤岛的问题 低代码平台发展趋势 1.低代码平台将促进新的软件协作开发模式 传统开发过程各环节人员沟通困难,软件应用难创新,需求难以准确传达:在传统软件开发流程中,人员职责极端细化,业务、系统、开发、测试、运维 技术人员各负责一小段流程,软件创新性低,需求难以准确传达 低代码平台打破各环节沟通壁垒,更新需求转化和开发模式:通过可视化的表达,开发流程各环节人员沟通效率大幅提高,可一起参与所有流程,确保需 求的准确传达,激发软件创新性 2.低代码厂商将加速构建平台生态 原生代码没有生态建设,复用能力低:传统代码由于各类技术不互通、缺乏统一平台与市场、代码集成成本,一直未形成规模化的生态能力,复用率低, 低水平重复建设的现象非常普遍 平台生态体系和复用能力互相促进:低代码平台云化后,开发者可、使用系统组件、组件市场中的组或自行开发组件并发布至市场种,因此,平台生态体 系越大,积累的可复用能力就越多,进而吸引更多的开发者,进一步扩大平台生态体系,形成正向反馈 3. 低代码厂商将提高与其他业务系统集成能力 低代码开发平台需解决数据孤岛的问题:随着企业数字化的进程,在各类企业软件系统上形成碎片化的数据孤岛,当用户选择低代码开发平台时,平台是 否能对公司核心业务系统集成将是重要考虑因素,因此,低代码平台必须提高对其他业务系统的集成能力 来源:头豹研究院编辑整理 16 ©2021 LeadLeo www.leadleo.com
17 . 4.2 中国低代码行业发展趋势(2/2) • 低代码开发将与原生代码形成互补,由低代码快速完成非核心业务部分,原生代码开发可专注于核心业务部分; 低代码平台也将与行业软件厂商加深合作,低代码提升软件交付速度,软件厂商打磨产品专业业务能力 低代码平台发展趋势 4.低代码开发与原生代码开发未来将长期共存、互补 低代码可以减少不必要的工作量:许多非业务核心工作可以用低代码平台完成。比如编写重复的boilerplate代码、搭建CI/CD流水线、申请环境资源、配置监 控报警等;人工同步维护多个功能重复的端应用等 原生代码开发可更专注于核心业务的工作:开发人员可将使用低代码平台节省的时间投入于创新性、有价值、有区分度的工作,从而提高原生代码的质量 和复杂度,形成对低代码开发的互补 5.行业软件厂商将与低代码平台加深合作 大客户定制是多数软件厂商难题:大企业软件开发通常以定制化形式进行,由于高端开发人才的稀缺,这类业务通常供不应求。软件厂商被困于耗时耗力 的定制化软件开发,无暇顾及自身软件产品的迭代与优化,这是大多数软件企业厂商的难题 低代码平台加快行业软件厂商交付速度,提高效率:低代码厂商通过组件等模式,搭建好应用的基础框架,再交由具有业务能力优势的行业软件厂商作进 一步修订与优化,显著缩短了定制化软件的开发周期 来源:头豹研究院编辑整理 17 ©2021 LeadLeo www.leadleo.com
18 .方法论 头豹研究院布局中国市场,深入研究10大行业,54个垂直行业的市场变化,已经积累了近50万行业研究样本,完成近10,000多个独立的研究咨询 项目。 研究院依托中国活跃的经济环境,从低代码、模型驱动、表单驱动等领域着手,研究内容覆盖整个行业的发展周期,伴随着行业中企业的创立, 发展,扩张,到企业走向上市及上市后的成熟期,研究院的各行业研究员探索和评估行业中多变的产业模式,企业的商业模式和运营模式,以专 业的视野解读行业的沿革。 研究院融合传统与新型的研究方法,采用自主研发的算法,结合行业交叉的大数据,以多元化的调研方法,挖掘定量数据背后的逻辑,分析定性 内容背后的观点,客观和真实地阐述行业的现状,前瞻性地预测行业未来的发展趋势,在研究院的每一份研究报告中,完整地呈现行业的过去, 现在和未来。 研究院密切关注行业发展最新动向,报告内容及数据会随着行业发展、技术革新、竞争格局变化、政策法规颁布、市场调研深入,保持不断更新 与优化。 研究院秉承匠心研究,砥砺前行的宗旨,从战略的角度分析行业,从执行的层面阅读行业,为每一个行业的报告阅读者提供值得品鉴的研究报告。 18 ©2021 LeadLeo www.leadleo.com
19 .法律声明 本报告著作权归头豹所有,未经书面许可,任何机构或个人不得以任何形式翻版、复刻、发表或引用。若征得头豹同意进行引用、刊发的,需在 允许的范围内使用,并注明出处为“头豹研究院”,且不得对本报告进行任何有悖原意的引用、删节或修改。 本报告分析师具有专业研究能力,保证报告数据均来自合法合规渠道,观点产出及数据分析基于分析师对行业的客观理解,本报告不受任何第三 方授意或影响。 本报告所涉及的观点或信息仅供参考,不构成任何投资建议。本报告仅在相关法律许可的情况下发放,并仅为提供信息而发放,概不构成任何广 告。在法律许可的情况下,头豹可能会为报告中提及的企业提供或争取提供投融资或咨询等相关服务。本报告所指的公司或投资标的的价值、价 格及投资收入可升可跌。 本报告的部分信息来源于公开资料,头豹对该等信息的准确性、完整性或可靠性不做任何保证。本文所载的资料、意见及推测仅反映头豹于发布 本报告当日的判断,过往报告中的描述不应作为日后的表现依据。在不同时期,头豹可发出与本文所载资料、意见及推测不一致的报告和文章。 头豹不保证本报告所含信息保持在最新状态。同时,头豹对本报告所含信息可在不发出通知的情形下做出修改,读者应当自行关注相应的更新或 修改。任何机构或个人应对其利用本报告的数据、分析、研究、部分或者全部内容所进行的一切活动负责并承担该等活动所导致的任何损失或伤 害。 19 ©2021 LeadLeo www.leadleo.com
20 .头豹 Project Navigator 领航者计划介绍 共建报告流程 每个季度,头豹将于 头豹诚邀各行业 网站、公众号、各自 企业申请共建 创造者、颠覆者 媒体公开发布季度招 领航者 募令,每季公开 知识共享、内容共建 125个 头豹审核资质 招募名额 头豹共建报告 2021年度特别策划 确定合作细项 Project Navigator 头豹邀请沙利文担任计划首 信息共享、内容共建 领航者计划 席增长咨询官、江苏中科院 智能院担任计划首席科创辅 头豹诚邀政府及园 导官、财联社担任计划首席 区、金融及投资机 媒体助力官、无锋科技担任 报告发布投放 构、顶流财经媒体 计划首席新媒体造势官、 及大V推荐共建企业 iDeals担任计划首席VDR技 术支持官、友品荟担任计划 首席生态合作官 备注:活动解释权均归头豹所有,活动细则将根据实际情况作出调整。 400-072-5588 20 ©2021 LeadLeo www.leadleo.com
21 .头豹 Project Navigator 领航者计划与商业服务 市值管理 IPO服务 提升市场关注 建立融资平台 管理企业市值 登录资本市场 • 头豹以研报服务为切入点,根据企业不同 发展阶段的资本价值需求,以传播服务、 FA服务、资源对接、IPO服务、市值管理 资源对接 为 基 础 , 提 供 适 合 的 商业管家服务 助力业务发展 加速企业成长 解决方案 FA服务 传播服务 提升企业估值 研报服务 塑造行业标杆 协助企业融资 传递品牌价值 共建深度研报 撬动精准流量 备注:活动解释权均归头豹所有,活动细则将根据实际情况作出调整。 扫描上方二维码 400-072-5588 21 ©2021 LeadLeo 联系客服报名加入 www.leadleo.com
22 .读完报告有问题? 千元预算的 高效率轻咨询服务 快,问头豹!你的智能随身专家 STEP04 专业高效解答 书面反馈、分析师专访、专 家专访等多元化反馈方式 STEP03 解答方案生成 大数据×定制调研 迅速生成解答方案 STEP02 云研究院后援 云研究院7×24待命 随时评估解答方案 扫码二维码 即刻联系你的智能随身专家 STEP01 智能拆解提问 人工智能NLP技术 精准拆解用户提问 22 ©2021 LeadLeo www.leadleo.com























