- 快召唤伙伴们来围观吧
- 微博 QQ QQ空间 贴吧
- 文档嵌入链接
- 复制
- 微信扫一扫分享
- 已成功复制到剪贴板
工业互联网平台白皮书 2021
组织单位:工业互联网产业联盟
自 2017 年国务院印发《关于深化“互联网+先进制造业”发展工业互联网的指导意见》以来,工业互联网已经走过三年发展历程,迎来新的三年发展新征程。工业互联网平台也从概念普及走向落地深耕,从探索创新走向深入挖掘应用价值。平台愈发成熟供给能力和企业数字化转型强烈需求双向促进,推动平台走向以应用价值为核心的新型发展阶段。
从供给侧看,经过多年建设和能力整合,平台已经具备服务制造企业的基础能力。从应用侧看,后疫情时代企业数字化转型需求愈发强烈,利用平台实现“提质、降本、增效”已经成为企业内生需求。尽管企业上云上平台需求愈发强烈,但也面临着平台应用价值不明晰、平台实施选型困难等挑战。 基于平台创新服务可实现“有形”和“无形”两类应用价值,分析平台行业应用发展态势。
展开查看详情
1 .工业互联网平台白皮书 2021 (平台价值篇) 工业互联网产业联盟(AII) 2021 年 12 月
2 . 组织单位:工业互联网产业联盟 编写单位:中国信息通信研究院、石化盈科信息技术有 限责任公司、上海宝信软件股份有限公司、航天云网科技发 展有限责任公司、中国电信集团公司、中国华能集团有限公 司、华为技术有限公司、恒力石化股份有限公司、北京东方 国信科技股份有限公司、青岛海尔工业智能研究院有限公司、 浪潮集团有限公司、树根互联技术有限公司、用友网络科技 股份有限公司、江苏徐工信息技术股份有限公司、浙江蓝卓 工业互联网信息技术有限公司、重庆忽米网络科技有限公司、 京东云计算有限公司、百度云计算技术(北京)有限公司、上 海优也信息科技有限公司、格创东智科技有限公司、北京寄 云科技有限公司、北京和利时智能技术有限公司、湖北蒲惠 智造科技有限公司、北京云道智造科技有限公司、上海黑湖 网络科技有限公司、富士康工业互联网股份有限公司、研华 科技(中国)有限公司、参数技术(上海)软件有限公司、思 爱普(中国)有限公司、南京菲尼克斯电气有限公司、亚马逊 通技术服务(北京)有限公司
3 . 目 录 一、平台应用态势及价值内涵分析 ................... 1 (一)平台发展阶段判断 ........................... 1 (二)平台应用价值内涵分析 ....................... 2 (三)平台行业应用发展态势分析 ................... 5 二、平台应用体系多维分析 ......................... 6 (一)“应用价值-业务场景”二维热力图分析......... 7 (二)“业务场景-平台能力”二维热力图分析........ 10 (三)“应用价值-平台能力”二维热力图分析........ 13 三、总结及展望 .................................. 17 附件:平台应用价值案例汇编 ...................... 18 I
4 . 一、平台应用态势及价值内涵分析 (一)平台发展阶段判断 自 2017 年国务院印发 《关于深化 “互联网+先进制造业” 发展工业互联网的指导意见》以来,工业互联网已经走过三 年发展历程,迎来新的三年发展新征程。工业互联网平台也 从概念普及走向落地深耕,从探索创新走向深入挖掘应用价 值。平台愈发成熟供给能力和企业数字化转型强烈需求双向 促进,推动平台走向以应用价值为核心的新型发展阶段。 从供给侧看,经过多年建设和能力整合,平台已经具备 服务制造企业的基础能力。近两年,领先平台企业不断积聚 力量,务实构建工程化解决方案,平台基础架构及服务能力 日益完善。在边缘层,数据接入不再是不可攻克的难题,协 议解析、外置传感器等多类数据接入技术不断成熟。在 PaaS 层,无论是微服务技术的引入以及大数据系统的构建,正逐 渐成为平台企业的标配,少数企业还在不断提升人工智能和 低代码开发服务水平。在应用层,多数企业基本完成传统工 业软件的云化迁移和整合,平台云原生工业 APP 逐渐涌现。 以上平台能力整合以及新兴技术迭代,正日益武装、丰富平 台服务能力,为赋能制造业转型升级提供了坚实基础。 从应用侧看,后疫情时代企业数字化转型需求愈发强烈, 利用平台实现“提质、降本、增效”已经成为企业内生需求。 面向集团型企业,基于云平台打通集团企业间数据通道,开 1
5 .展协同设计、共享制造、供应链协同等网络化协同应用,几 乎成为集团型企业刚性需求。面向大型企业,针对企业内各 业务部门信息孤岛林立、海量异构数据管理困难、企业知识 沉淀和敏捷创新水平低等挑战,具备统一大数据管理架构以 及敏捷低代码开发的工业互联网平台仍是企业数字化转型 最有利技术工具。面向中小企业,由于中小企业资金紧张、 技术工程师专业能力相对薄弱,借助工业互联网平台低成本、 快速部署软件应用的特点,通过云化解耦提供轻量级工业 APP,不但降低企业基础 IT 建设、运维成本,还能够根据企 业需求针对性订阅 SaaS 化服务。 尽管企业上云上平台需求愈发强烈,但也面临着平台应 用价值不明晰、平台实施选型困难等挑战。为了更好的帮助 制造企业认识平台应用价值,推广平台企业产品服务,加快 平台落地深耕和赋能制造业转型升级,亟需开展平台应用分 析和价值研究。 (二)平台应用价值内涵分析 当前,基于平台创新服务可实现“有形”和“无形”两 类应用价值。一是有形价值,即通过“降低成本”或“扩大 收入”直接为企业创造利润。二是无形价值,涵盖“提升质 量”和“安全及可持续”,帮助企业提升品牌竞争力,保障 企业安全生产和可持续发展。其中,“降低成本”、“扩大 收入”、“提升质量”和“安全及可持续”四类一级价值又 2
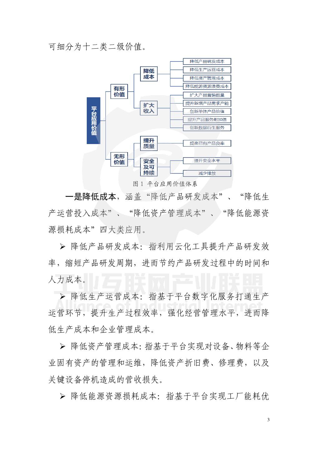
6 .可细分为十二类二级价值。 图 1 平台应用价值体系 一是降低成本,涵盖“降低产品研发成本”、“降低生 产运营投入成本”、“降低资产管理成本”、“降低能源资 源损耗成本”四大类应用。 ➢ 降低产品研发成本:指利用云化工具提升产品研发效 率,缩短产品研发周期,进而节约产品研发过程中的时间和 人力成本。 ➢ 降低生产运营成本:指基于平台数字化服务打通生产 运营环节,提升生产过程效率,强化经营管理水平,进而降 低生产成本和企业管理成本。 ➢ 降低资产管理成本:指基于平台实现对设备、物料等企 业固有资产的管理和运维,降低资产折旧费、修理费,以及 关键设备停机造成的营收损失。 ➢ 降低能源资源损耗成本:指基于平台实现工厂能耗优 3
7 .化和物料资源优化,降低能耗成本、物料浪费成本等。 二是扩大收入,涵盖“扩大产品营销数量”、“提升新 增产品需求产能”、“创新单体产品价值”、“提升产品服 务附加值”、“创新数据衍生服务”五类。 ➢ 扩大产品营销数量:指通过平台客户洞察提升工厂获 得市场订单概率,进而提升产品销量。 ➢ 提升新增产品需求产能:指当面临大量订单快速涌进 工厂时,企业通过平台实现柔性化、弹性化的生产组织,进 而扩大已有产能,满足产品销量要求。 ➢ 创新单体产品价值:指基于平台个性化定制满足客户 个性产品需求,或者创造新的产品,进而提升产品本质价值。 ➢ 提升产品服务附加值:指基于平台实现由传统卖产品 向卖“产品+服务”的方式转变过程中,通过给予用户增值服 务提升收入。 ➢ 创新数据衍生服务:指平台在数据要素集聚过程中创 造出新的衍生服务,如通过平台数据开展产融结合催生的新 盈利业务。 三是提升产品质量,主要包括“提高已有产品良率”。 指通过精密制造、智能检测等举措减低产品不良率,提升产 品质量、增强企业市场竞争力,进而提升用户粘性,获取更 多市场订单。 四是安全及可持续,涵盖“提升安全水平”和“减少排 4
8 .放”两大类。 ➢ 提升安全水平:通过平台数据感知提升工厂安全生产 水平,降低安全事故发生概率。 ➢ 减少排放:指利用平台数字化技术实现“低碳生产”, 降低污染物排放水平。 (三)平台行业应用发展态势分析 从工业互联网平台行业应用成熟度来看,原材料行业涉 及的应用案例占比达 36%,平台应用最成熟;装备制造行业 应用案例数量占比达 25%,平台应用成熟度居中;消费品行 业平台应用成熟度相对其他两个行业较低,案例占比达 21%。 此外,其他行业中电力行业应用成熟度较高。 图 2 “行业-业务场景”二维图热力图 1、原材料行业 原材料行业平台应用聚焦于生产管控和经营管理业务 领域。一是由于原材料行业上游产品价格波动频繁,企业经 营易受价格变化影响,因此企业希望基于平台实现最优生产 5
9 .计划排产,进而提升企业利润。二是原材料行业生产工艺复 杂,具有排放耗能高、生产安全风险大的特点,对于设备管 控、生产工艺优化、安全环保管理的应用需求大。 2、装备制造行业 装备制造行业平台应用关注产品研发设计业务和产品 全生命周期管理。一是装备制造行业产品复杂、价值高,平 台应用聚焦复杂产品的数字化设计验证与工艺设计。二是装 备制造行业产品生命周期长,且通过产品全生命周期数据贯 通能够挖掘出巨大应用价值,所以平台应用贯穿产品研发设 计、生产管控、运维服务全业务链。 3、消费品行业 消费品行业侧重于产品研发设计与产品后市场服务应 用。一是消费品行业产品更新迭代速度较快,通过数字化产 品研发设计提升产品设计效率的需求更大。二是消费品行业 是最贴近大众消费者的行业,用户市场竞争激烈,希望基于 平台的后市场服务提升用户使用体验,增强用户粘性。 二、平台应用体系多维分析 平台应用分析可围绕“应用价值”、“业务场景”、“平 台能力”三个维度开展,三个维度相互交织和关联。其中, 应用价值是制造用户使用平台的根本需求,业务场景是应用 价值实现的切入口,平台能力是支撑相应业务场景实现应用 价值的基础技术要求。 6
10 . 图 3 平台应用发展分析体系图 (一)“应用价值-业务场景”二维热力图分析 图 4 “应用价值-业务场景”二维热力图 降低成本是平台实现最多的应用价值,占比达 63%。基 于平台实现扩大收入、提升质量、安全及可持续三者相对均 衡,分别达到 12%、11%和 14%。 从降低成本看,平台可通过全链条业务场景切入开展应 用探索,实现产品研发、生产运营、资产管理和能源管理等 多类成本降低。一是降低生产运营成本,是平台帮助企业降 低成本最主要方式。不仅能够从研发、生产、管理等单一业 务环节开展应用,还能够通过平台资源协同实现产供销一体 7
11 .化、设计制造一体化等跨环节应用,如海澜集团基于平台打 通材料供应、生产制造、产品销售各个环节,有效降低了生 产运营成本。西门子与 3D 打印服务商 Materials Solutions 合作,基于平台打通增材制造产品设计、仿真、生产全流程, 实现产品研发到生产制造一体化应用,有效降低了生产成本。 二是降低资产管理、资源能源浪费两类成本,是平台帮助企 业降低成本的次要方式。主要通过生产管控和经营管理业务 场景切入开展应用,如优也平台对全工序能源介质数据进行 实时映射,构建跨工序协同优化模型,基于角色智能推送调 节策略,实现以单位小时成本最小化与利润最大化的能源整 体平衡,为企业带来 5-10%的能源消耗节降。树根互联与重 庆宏钢机床合作,通过建立机床数字化模型,实现机床运行、 维护、保养、变更、调拨和报废等过程状态信息的全面感知 与优化,降低设备管理成本。三是降低产品研发成本,目前 平台实现该类应用价值实践较少,可从数字化产品设计验证 或协同研发设计环节开展应用。如兰州电机与 PTC 合作,基 于平台进行研发数据、工艺模型共享,实现了不同部门间产 品设计协同,产品交付的准确率达到 98%以上。 从扩大收入看,五类应用价值逐渐显现,价值挖掘有待 进一步提升。一是扩大产品营销数量,主要通过经营管理环 节中客户洞察与销售管理实现。如重庆创盈与用友精智平台 合作,通过平台对商品、客户进行智能分层,并制定不同的 8
12 .营销方式,有效提升商家营销效率。二是提升新增产品需求 产能,主要通过数字化工艺设计、生产计划排产等业务创新 实现。如 ABB 推出 PickMaster 软件,借助数字化工艺设计在 虚拟产线上对机器人配置进行测试,并优化生产过程中的设 备配置参数,大幅提高产线部署效率。三是创新单体产品价 值,可通过数字化产品设计业务切入创造新的产品,或通过 “客户洞察+生产计划+设备管控”业务组合实现用户需求个 性化定制,进而提升单体产品价值。如安世亚太与汽车配件 供应商合作,通过平台创成式设计编写算法生成设计模型, 协助汽车配件厂商完成最佳轮毂设计,创造出新产品价值。 无锡小天鹅电器自建平台对洗衣电器产品进行模块化、参数 化设计,实现用户个性化需求的快速转化,有效提升产品单 体价值。四是提升产品服务附加值,主要通过运维服务环节 中产品运维和后市场服务实现。如寄云科技为宝石机械打造 设备运维平台,通过采集钻机、钻井仪表、电气传动 PLC 等 系统数据,实现装备产品的远程运维,提升传统钻机装备服 务附加值。五是创新数据衍生服务,目前应用刚刚起步,主 要通过产融协同实现。如智能云科将上万台 i5 机床数据接 入云端,采用租赁方式,按使用时间或工件数量计费,有效 为企业带来设备租赁收入。 从提升质量和安全及可持续看,平台重点围绕研发设计 和生产管控两个环节实现产品良率提升、安全水平提升及排 9
13 .放减少。一是提升产品良率,通过生产工艺优化本质上提升 产品质量,或通过质量检测降低不良品出厂。优也面向钢铁 和有色材料质量过程,通过对工艺执行的监控、比对、分析 和判定,实现质量过程管理数字化全追溯,不断提高材料产 品制成质量与成品精度。格创东智面向泛半导体行业复杂工 业场景,协助提升开换线效率,实现工艺流程自动化,结合 天枢平台视觉检测 300 多套算法,节约人力成本和提升产品 良率,单厂综合降本年均千万元以上。二是安全及可持续, 主要通过设备管控、安环管理等业务实现。如徐工信息汉云 平台与环保企业合作,通过实时采集车辆状态信息,实现车 辆尾气排放监管与优化,有效降低单车污染 30%-50%。新工 集团与安元科技合作,通过传感器、摄像头实时采集产线生 产状态信息,实现对生产重大危险源、风险点的实时监测, 提升工厂安全水平。 (二)“业务场景-平台能力”二维热力图分析 工业应用开发 边缘能力 通用PaaS能力 工业数据服务 工业模型服务 及人机交互 数字孪 边缘处 数据建 机理建 设计模 人机交 设备 协议 边云 边缘 资源 运维 应用 云边 数据 数据 数据 模型 业务建 生模型 低代码 理与 模及 模及 型构建 互 接入 解析 协同 控制 管理 管理 开发 协同 管理 计算 分析 管理 模优化 融合 开发 分析 分析 分析 及分析 ARVR 分析 研发设计 数字化产品设计验证(6%) (8%) 数字化工艺设计(2%) 设备管控(15%) 生产计划排产(6%) 生产工艺(8%) 生产管控 能耗管理(8%) (62%) 物料管理(4%) 质量管理(12%) 安环管理(9%) 客户洞察与销售管理(2%) 供应链与物流管理(5%) 经营管理 财务管理(2%) (14%) 库存管理(3%) 人力管理(2%) 运维服务 产品运维(10%) (11%) 后市场服务(1%) 协同研发设计(1%) 协同制造(2%) 资源协同 供应链协同(1%) (5%) 价值链协同(0%) 产融协同(1%) 图 5 “业务场景-平台能力”二维热力图 10
14 . 在平台赋能业务场景中,赋能生产管控领域的占比最多, 达到 62%。经营管理和运维服务类业务次之,占比分别达到 14%和 11%。研发设计、资源协同领域的占比相对较少,分别 是 8%和 5%。实现各类业务赋能所需的平台能力如下: 对于研发设计类业务,一是平台工业数据服务能力和工 业模型服务能力是实现该类业务的必备能力,支撑多数企业 缩短仿真计算时间和提升模拟诊断质量。如云道智造将传统 仿真工具在云端代码重构,相比传统本地计算,借助云平台 数据计算能力,有效降低仿真模拟时间;二是少数企业探索 将平台边缘能力与工业模型服务整合,推动传统离线仿真业 务向实时仿真分析发展。如 ANSYS 和阿里合作打造实时仿真 解决方案,借助阿里平台边缘接入能力,将变压器核心温度 参数接入 ANSYS 仿真模型,实现对主变压器的实时仿真与预 警;三是部分企业也将 AR/VR 人机交互能力与工业模型服务 能力结合,实现仿真模型的沉浸可视化操作。如吉利汽车通 过浪潮云洲平台基于 AR/VR 的远程维修设计产品,在设备模 型的基础上结合平台 AR/VR 人机交互能力,提供维修性主动 设计、虚拟维修仿真、产品培训等功能。 对于生产管控类业务,实现该类业务所需的平台能力类 型最多,相比于其他业务,边缘能力和工业模型服务能力要 求更高。在边缘能力方面,生产管控业务除了应用设备接入、 协议解析等基础能力,也存在大量边云协同和边缘控制等能 11
15 .力需求。如 SOMIC 利用施耐德 EcoStruxure 平台服务,根据 产品需求实现机器设备生产过程中灵活高效控制,推动企业 胶囊剂产能翻番。在工业模型服务方面,多数企业调用单一 模型即可满足需求,少数企业也开展了基于多模型融合的数 字孪生应用,如奥地利雷内公司借助西门子 Mindsphere 平 台打造数据科学模型、机理模型及三维模型融合的数字孪生 系统,帮助企业提升设备性能及产品生产效率。 对于经营管理类业务,该类业务对通用 PaaS、工业模型 服务、应用开发等能力需求较高,对边缘能力要求相对较低。 一方面,多数企业采用“通用 PaaS+低代码开发”的能力组 合,为客户快速开发定制化 APP,实现供应链、库存、销售 等业务创新。如联邦家私借助阿里低代码开发平台宜搭,通 过简单拖拽、配置完成新业务系统构建,一周上线售后管理 系统,打通信息孤岛,提升协同效率。另一方面,少数企业 积极将数据建模和业务建模能力融入到各类经营管理业务 中,优化业务应用效果。如瑞典斯堪斯卡公司利用 Oracle Analytics 平台上与机器学习融合的数据服务,快速匹配 2000 多个合规客户和供应商的个人资料,为公司提供更快、 更公平的融资决策建议;找钢网依托平台数据建模服务与业 务流程自动化能力融合,实现钢贸企业开票、记账、分联、 封存等业务办理的自动化。 对于运维服务类业务,产品运维类业务占比较高,后市 12
16 .场服务相对较少,重点依托“边缘能力+工业模型服务”实 现产品运维。如康力电梯借助百度天工智能物联网平台大数 据和机器学习产品技术,对其销售电梯运行状态进行实时远 程监控,实现电梯运维需求的快速响应。 对于资源协同类业务,实现该类业务门槛较低,未来市 场空间较大。一方面,协同研发、供应链协同等业务主要依 托平台数据管理中的数据集成实现。如中国大唐集团公司借 助用友 YonBIP 平台打造“采购、 销售” 于一体的工业品超市, 整合上下游客商超 80000+家,构建全新供应链网络协同共享 平台。另一方面,协同制造、产融协同等业务还需要采集设 备工况数据,叠加平台边缘能力。如树根互联依托平台边缘 能力叠加数据服务能力,推动企业生产数据成为银行融资担 保凭证,打造基于设备生产数据的融资租赁新模式。 (三)“应用价值-平台能力”二维热力图分析 边缘能力 通用PaaS能力 工业数据服务 工业模型服务 工业应用开发及人 (26%) (18%) (29%) (24%) 机交互(3%) 设计模型 数字孪生 边缘处理 数据建模 机理建模 业务建模 低代码 人机交互 设备接入 协议解析 边云协同 边缘控制 资源管理 运维管理 应用开发 云边协同 数据管理 数据计算 数据分析 模型管理 构建 模型融合 与分析 及分析 及分析 优化 开发 ARVR (8%) (7%) (5%) (1%) (5%) (5%) (4%) (4%) (9%) (10%) (10%) (4%) 及分析 分析 (5%) (10%) (4%) (3%) (2%) (1%) (2%) (1%) 降低产品研发成本 降低生产运营成本 降低成本 降低资产管理成本 降低能源资源浪费成本 扩大产品营销数量 提升新增产品需求产能 扩大收入 创新单体产品价值 提升产品服务附加值 创新数据衍生服务 提升质量 提高已有产品良率 安全及可 提升安全水平 持续 减少排放 图 6 “应用价值-平台能力”二维热力图 在平台提供的全类能力中,边缘能力、工业数据服务能 力、工业模型服务能力需求最旺盛,通用 PaaS、工业应用开 13
17 .发及人机交互能力成为平台可供选择的附加服务。平台能力 与应用价值的具体关联关系如下: 在边缘能力中,一是设备接入、协议解析是边缘能力中 实现各类应用价值的基础能力,当前需求比例最高。通过数 据上云支撑数据价值挖掘,实现成本降低、扩大收入、提升 质量和安全及可持续。二是边缘处理分析以及边云协同能力 应用比例居中,重点从工厂车间边缘分析切入,帮助企业实 现“降低成本”、“提升质量”、“安全及可持续”。如降 低成本方面,重庆宏钢基于树根互联的根云网关,嵌入诊断 算法进行远程实时设备监控和诊断,使维护成本降低 30%, 实现资产管理成本降低;提升质量方面,首钢部署浪潮云洲 的边缘质检模块,基于云边协同功能,将边缘侧采集的数据 上传云端开展模型训练,并将成熟算法下发至边缘设备进行 边缘分析,实现钢板缺陷实时监测,相较传统视觉检测提升 准确率 10%-20%,提升了产品良率;安全及可持续方面,中 船公司部署航天云网的能源监控系统,对传感设备采集的气 体数据实时边缘计算,并进行初步分析后上传云端,实现船 厂二氧化碳等气体排放同比上一年度下降 15%。三是基于平 台边缘控制能力实现企业价值的实践较少,仅有少数企业开 展了创新探索。如南京移动在中国移动紫金创新研究院项目 工地上,基于 5G ToB 专网和边缘控制模块实现了挖掘机远 程开工,完全保障操作工人的安全。 14
18 . 在通用 PaaS 和工业数据服务能力中,两类平台能力是 企业实现高质量价值应用的底层支撑。通用 PaaS 能力方面, 资源管理、运维管理、应用开发、云边协同四项细分能力应 用占比均衡,为企业信息架构运维、敏捷开发、知识复用提 供底层技术支撑,进而帮助企业更好的实现全类应用价值; 工业数据服务能力方面,是全类平台能力中应用比例最高的 能力,其中基础数据管理、大数据计算和数据分析应用占比 均衡,紧紧围绕数据驱动技术服务帮助企业实现价值创新。 工业模型服务是各类应用价值实现的直接体现,当前数 据模型应用比例最高,机理模型和仿真模型应用数量相对较 少,背后与机理模型研发耗时费力,平台企业更愿意直接提 供数据分析工具快速交付息息相关。一是数据模型,绝大多 数平台选择数据模型应用,帮助企业降低成本、提升质量。 如 Uptake 专注于设备故障分析的数据建模,博世专注于能 耗分析、工艺参数优化的数据建模,阿里云、航天云网、海 尔等平台集成机器视觉能力进行产品质量检测的数据建模。 二是机理模型、业务模型、设计模型,部分企业通过多类模 型工业知识的沉淀复用,支持企业实现全类价值。在机理模 型的应用方面,湖南华菱湘潭钢铁有限公司应用航天云网的 工业知识封装解决方案,基于上百个工业机理算法模型和封 装了工业机理的 APP 进行产品研发,降低了产品研发成本。 在业务模型的应用方面,找钢网基于自身业务场景进行业务 15
19 .建模优化,推出了一系列流程自动化应用,支持进行业务数 据修正、财务合规、上市审计等,通过创新数据衍生服务实 现扩大收入。在设计模型的应用方面,皇家恩菲尔德采用 PTC 平台的设计模型构建及分析能力,融合仿真设计、多体设计、 创成式设计,从设计阶段改进了摩托车的开发、生产和维修 模式,降低了产品研发成本并提高了单体产品价值。三是数 字孪生模型应用,少量平台具备数字孪生模型融合分析能力, 主要帮助企业实现“降低成本”。例如 ANSYS 与阿里 supET 平台为电网联合开发主变压器的数字孪生系统,融合电磁、 传热、流体等领域的三维建模并生成降阶模型,建立了基于 仿真的虚拟传感器,实现对主变压器的铁芯温度、损耗、功 率、工况等参数的实时监控,降低电网运营成本。 工业应用开发及人机交互能力当前应用比例较低,属于 平台附加服务,支撑企业实现“降低成本”和“扩大收入”。 在低代码开发方面,Oracle、微软、PTC、Software AG、蓝 卓、航天云网、浪潮、海尔、用友等平台支持图形化拖拉拽 的方式进行各类软件开发和快速部署,从而支持“降低成本” 和“扩大收入”的价值实现。在人机交互 AR/VR 方面,新型 人机交互主要可以降低生产运营成本和提升产品服务附加 值。例如重庆新兴通用传动采用航天云网 VR+数字孪生技术, 对跨工厂、跨地域的生产环境、设备运行状态进行远程可视 化巡检,降低生产运营成本;卡特彼勒基于 PTC 的 VUFORIA 16
20 .引擎,为设备产品搭载 AR 模块从而方便客户快速掌握设备 状态,提升产品服务附加值。 三、总结及展望 工业互联网平台步入以价值为导向的新型发展时期,平 台应用价值与业务场景、平台功能紧密交织,洞察制造用户 核心价值需求并将其转化为平台功能建设有助于促进平台 企业健康发展。 从应用价值看,降低成本是平台最广泛实现的应用价值, 以设备联网和数据打通为基础的工业互联网平台,最直观带 来的是工厂透明化、高效化管理,进而降低生产运营、资产 管理等成本。未来,随着我国“碳达峰、碳中和”战略实施, 以及消费互联网与工业互联网紧密结合,“安全及可持续” 和“扩大收入”两类应用价值有望进一步凸显。 从赋能场景看,平台应用场景重点聚焦在与工业工程紧 密相关的生产管控和运维服务领域,在研发设计领域应用较 少,与研发工具相对难以云化部署息息相关。此外,尽管当 前资源协同应用场景较少,但作为技术门槛低、收益见效快 的典型应用,未来有望进一步扩大应用规模。 从提供能力看,平台边缘能力和工业大数据服务能力需 求最为旺盛,而通用 PaaS 和应用开发能力则需求较少。说明 当前制造用户对于“边缘数据接入+工业大数据服务”的“短 平快”解决方案较为青睐,而对长远来看支撑企业敏捷创新 的“通用 PaaS+应用开发”服务则不太敏感。 17
21 .平台应用价值案例汇编 (附件) 18
22 . 降低产品研发成本—云道智造 基于工业互联网平台的研发设计应用案例 一、企业痛点介绍 国外研发设计软件经过十多年的开拓,占领了国内绝大 部分市场,而我国自主研发软件自 90 年代中期以后,较国外 发展明显落后。制造业企业在使用 CAE 等研发设计软件时 面临诸多痛点:一是软件采购成本高,国内自主软件尚未成 熟,企业需要通过代理商采购昂贵的国外正版软件;二是软 件使用成本高,企业在采购昂贵的仿真软件后,面对复杂设 计需求还需要聘用专业仿真技术人员;三是配套硬件成本高, 运行复杂仿真对并行计算能力和存储资源要求高,进一步增 加企业负担;四是软件二次开发成本高,针对特定问题场景, 企业需求从底层开发难。 二、项目落地介绍 (一)应用价值概况 云道智造研发设计平台能够有效帮助企业降低产品研 发成本。第一,软件小而专,使用成本低,能够解决企业特 定专业、特定产品的研发设计问题,而且不同于传统集成工 业软件“大而全”,避免功能过剩;第二,软件云化,部署 成本低,支持云计算、云存储,不需要企业额外负担硬件成 本;第三,无代码化开发,人员成本低,企业 APP 开发者不 19
23 .需要懂得编程;第四,跨终端协同研发缩短产品研发周期, 进而降低产品研发过程中的时间和人力成本。 (二)业务场景模式总结 通过数字化产品设计验证降低产品研发成本:云道智造 建立“云平台+仿真 APP”业务模式,通过 Simdroid 平台汇 聚各行业模型并实现针对特定场景的 APP 敏捷开发。用户可 以通过浏览器在云端调用超算资源直接进行建模、仿真计算 和后处理。“云平台+仿真 APP”模式突破了仿真技术应用门 槛高、二次开发难的行业壁垒,让更多的用户可以在研发中 应用仿真,真正实现了普惠仿真。 (三)平台实施路径 一是利用平台工业模型服务能力进行机理建模及分析。 云道智造 Simdroid 平台自主开发了结构、流体、电磁、热四 大物理场及多物理场耦合仿真引擎内核,能够满足各行业用 户特定场景的专业仿真需求,如航空航天行业气动分析、船 舶行业水动力分析、制造业成型仿真、电子行业集成电路封 装散热等。 二是利用平台应用开发能力进行低代码开发。构建图形 交互式的仿真开发环境,搭载仿真全流程处理工具,将工业 模型封装并进行仿真 APP 的编译和无代码化开发,实现为用 户快速定制仿真 APP 或为企业/行业定制仿真软件平台。 三是利用平台通用 PaaS 能力进行应用开发、运维管理 20
24 .和资源管理。基于应用开发和运维管理能力,SimCapsule 通 过云原生技术为专业仿真软件开发者提供软件快速开发、在 线运行和应用推广的一体化平台,为中小企业提供高效便捷 的仿真服务。平台微服务架构开放可拓展,用户无需下载安 装软件,软件版本自动更新实现敏捷开发运维。基于平台资 源管理能力,海量仿真 APP 可以调用超算中心、云计算资源 进行云运行,也支持私有云一键部署和跨终端访问;支持平 台 APP 商店进行 APP 上传、加密、下载和交易。 三、可推广性介绍 我国制造业企业数量超过 240 万家,但是仿真技术覆盖 率非常低,增长空间非常大。以我国制造业体量和对仿真技 术的需求估算,仿真技术服务市场规模应在数千亿元级别。 基于 Simdroid 平台的建模仿真引擎解决了引擎开发的底层 关键技术,实现了核心技术自主可控,有解决了仿真 APP 可 视化开发的问题,能够实现仿真技术普惠推广。SimCapsule 通过云原生技术,实现了仿真软件在线运行和快速开发。 Simapps 成为集工业 APP 商店、知识模型库、仿真软件工具 和工业 APP 开发者社区于一体的互联网平台。最终形成自主 通用仿真引擎——仿真平台——工业 APP 商店的完整仿真 生态体系。为中小企业提供了高效、便捷的仿真服务,大大 降低了其产品研发设计成本,具有重大推广意义。未来仿真 软件各行业应用推广前景广阔。Simapps 平台全面覆盖高校、 21
25 .科研院所,实现科研成果转化;全面覆盖仿真咨询公司和仿 真工程师,实现仿真知识变现;从“军”到“民”实现仿真 软件国产化替代。 22
26 . 降低生产运营成本—黑湖智造 面向食品行业的生产协同系统解决方案 一、企业痛点介绍 大咖国际食品有限公司是全球最大的茶饮原料生产公 司之一。作为飞速成长的千人大企业,大咖国际从订单到生 产再到发货的协作变得异常复杂。在经营端,“以销带产” 的模式要求生产快速响应复杂多变的需求;在生产端,依赖 于纸质单据的小作坊式管理给生产带来了信息孤岛,导致生 产过程不透明,成品质量难追溯,管理动作难落地,整厂协 作不顺畅,生产运营成本居高不下。 二、项目落地介绍 (一)应用价值概况 大咖国际引入了黑湖科技自主研发的「黑湖智造」生产 协同系统,降低生产运营成本。仅用短短半年时间,实现了 全工厂全环节的生产协同,整体生产运营效率提高 30%,库 存周转率提高 50%,相同产能下生产成本下降 15%。2020 年 全厂整体销售收入达到近 20 亿元。 (二)业务场景模式总结 通过生产管控降低生产运营成本:在生产计划排产方面, 黑湖生产协同平台通过工序级排产,提高计划排程效率和可 执行性,并且实时查看生产进度。在生产工艺执行方面,通 23
27 .过 SOP 工艺流程引擎连接现场设备实现自动化控制,取消车 间现场 80 余张纸质单据,减少人工信息录入,工序任务自动 触发流转,物料严格防错,提高效率同时杜绝下错料带来的 浪费。在质量管理方面,通过一物一码,质检信息随物料编 码全生命周期流转追溯记录,质检任务自动触发提醒防止漏 检,异常自动逐级报警提高异常响应速度。在库存管理方面, 通过控制库存水位,保证有效期,减少呆滞,拉动生产,提 高库存周转率。 通过资源协同降低生产运营成本:在协同制造方面,研 发 BOM 一键加密下发到车间,工厂内生产、物料、质量、 设备等部门实时协同,集团多生产基地订单、产能、物料统 一调配。在供应链协同方面,通过与 SRM 等系统的数据打 通,实现与原料供应商、外协工厂、中转仓库、需求门店等 供应链伙伴的实时协同,显著提升需求响应速度和订单准交 率。 (三)平台实施路径 黑湖智造协同平台汇聚设备数采以及各 IT 系统数据, 实时支撑生产运营过程中的协同作业,并进行可视化呈现。 具体实施路径及应用平台能力如下: 一是利用平台边缘能力实现设备数据接入和边缘控制。 通过边缘网关接入 PLC 实现平台与设备双向信息传递,平台 将工序、工艺信息直接导入投料机、果酱机、注塑机等自动 24
28 .化设备,设备返回工况信息和设备状态,是基于数据进行优 化和控制闭环的起点和终点。 二是利用平台工业数据服务能力实现数据汇聚、流转和 分析。基于数据管理能力汇聚 ERP、OA、SRM 等 IT 系统数 据和设备数据,替代传统的纸质工单,在业务单元之间高效 流转实现资源协同,并通过对数据的可视化分析,不断优化 生产流程。 三是利用平台工业模型服务能力实现业务优化。建立生 产计划、物流规划、现场设备等数据模型和业务模型,导入 设备数据和信息系统数据进行分析,快速输出最优方案,分 解为工作指令并下发至各业务执行单元。 四是利用平台通用 PaaS 能力进行应用开发、 运维管理、 资源管理和云边协同。基于微服务架构为客户快速开发云端 应用并在线更新,客户无需考虑 IT 运维。基于黑湖平台资源 管理能力,大咖国际在线下开设新工厂时,线上平台能够快 速扩容和复制系统环境,以满足大咖更多数据量和账号权限 需求,实现新老工厂的快速打通对接。 三、可推广性介绍 黑湖智造云端生产协同平台,极致降低了工厂生产协同 层数字化的成本,快速实现组织云端在线,跨工厂实时协作, 提升柔性制造能力,帮助工厂由“设计定义制造”向“需求 定义制造”升级。本方案已经在大咖国际、农夫山泉、华润 25
29 .医药、海天塑机、亚大集团等 2500 余家企业进行了应用落 地,其实践经验快速复制到食品饮料、快消日化、汽车零部 件、塑料制品、金属制品、大健康等行业。 26






































































