- 快召唤伙伴们来围观吧
- 微博 QQ QQ空间 贴吧
- 文档嵌入链接
- 复制
- 微信扫一扫分享
- 已成功复制到剪贴板
数字孪生城市白皮书
来源: 中国信息通信研究院 中国互联网协会 中国通信标准化协会
白皮书分发展综述篇、实施建议篇和建设展望篇三大部分,更新了数字孪生城市总体架构;首次系统性分析了“城市数字孪生体”和“数字孪生新引擎”建设思路;提出了数字孪生城市实施路径。
展开查看详情
1 . No.202236 数字孪生城市白皮书 (2022 年) 中国信息通信研究院 中国互联网协会 中国通信标准化协会 2023年 1月
2 . 版权声明 本白皮书版权属于中国信息通信研究院、中国互联网协 会和中国通信标准化协会,并受法律保护。转载、摘编或利 用其它方式使用本白皮书文字或者观点的,应注明“来源: 中国信息通信研究院、中国互联网协会和中国通信标准化协 会”。违反上述声明者,编者将追究其相关法律责任。
3 . 前 言 习近平总书记指出,让城市更聪明一些、更智慧一些,是推动城 市治理体系和治理能力现代化的必由之路。党的二十大报告明确将 “国家治理体系和治理能力现代化深入推进”纳入未来五年主要目标 任务,并提出“把我国制度优势更好转化为国家治理效能”“打造宜 居、韧性、智慧城市”等要求。2022 年 1 月发布的“十四五”数字经 济发展规划提出“因地制宜构建数字孪生城市”。 数字孪生城市,逐步深入到城市全要素表达、业务预警预测、场 景仿真推演、态势感知智能决策等多个环节,既能发挥多技术集成应 用优势,又能凸显我国整体智治的制度优势,正成为各地智慧城市建 设或城市数字化转型的重要探索方向。特别是今年以来,在政产学研 用各方力量共同推进下,在数字孪生与 CIM 支撑下的城市规划建设 管理,以及数字孪生水利水务领域进展较快,能源管理、智能交通、 工业制造等领域也加快试点探索,数字孪生技术应用在文体旅游、应 急安全、环境治理等城市多领域不断渗透,影响深远。 中国信息通信研究院已连续第 5 年发布数字孪生城市白皮书,今 年白皮书分发展综述篇、实施建议篇和建设展望篇三大部分,更新了 数字孪生城市总体架构;首次系统性分析了“城市数字孪生体”和“数 字孪生新引擎”建设思路;提出了数字孪生城市实施路径。 一是发展综述篇,今年以来,数字孪生城市进程明显加快,逐步 进入落地建设深水区,总体上呈现出,技术体系逐渐“清晰”,城市
4 .转型内涵加快“演进”,政策措施“全面”,供给主体“丰富”、产 业赛道“扩展”、生态耦合“紧密”、应用门槛“降低”、学术研究 “活跃”、领域标准“深入”等发展态势。但数字孪生城市建设探索 过程中,也初步浮现出“有表无里”“有静无动”以及供给侧同质化 低质化、整体设计体系化不足等问题。 二是实施建议篇,白皮书首次深入分析数字孪生城市实施路径, 重点围绕总体架构更新演进、总体设计统筹推进、典型场景筛选解剖、 数字孪生体数据重构、能力引擎重组、可持续运营、成熟度评估等七 方面内容展开。提出以“对象实体孪生+业务流程孪生”构建城市孪 生体,以城市孪生体为基础,实现物联感知、全要素表达、可视化呈 现、数据融合供给、空间分析计算、模拟仿真推演、虚实交互、自学 习自优化、众创扩展等九大能力目标,构建城市级数字孪生新引擎以 及底座平台。 三是建设展望篇,在中国式现代化、国家治理能力与治理体系现 代化总体要求下,各地将因地制宜、深入开展数字孪生城市的实施探 索。短期看,数字孪生体“多源”数据融合重组,数字孪生“多能” 新引擎构建,数字孪生“多跨”场景实现将是近期发展重点。中长期 看,数字孪生体有望突破数字资产运营难题,孪生新引擎将全面激发 城市数字化创新活力,城市建设的数字孪生应用成果有望在千行百业 中推广借鉴。
5 . 目 录 一、发展综述篇:数字孪生城市发展逐步进入深水区............................................ 1 (一)技术体系:数字孪生城市的技术构成逐渐清晰..................................... 1 (二)内涵认识:城市数字化转型进入孪生驱动阶段..................................... 5 (三)政策环境:政策部署与地方落地实践明显提速..................................... 7 (四)供给主体:企业数量增加,发展战略调整聚焦..................................... 9 (五)产业布局:服务能力深化,服务对象内容扩展................................... 11 (六)合作生态:引擎融合加速,互补产品集成开拓................................... 12 (七)技术能力:应用门槛降低,模型供给能力提升................................... 13 (八)学术科研:学术研究活跃,仿真决策颇受关注................................... 16 (九)标准专利:行业领域发力,专利申请快速增长................................... 18 (十)数字孪生城市前期探索已遇建设瓶颈................................................... 20 二、实施建议篇:基于孪生体理念推进孪生城市建设.......................................... 22 (一)更新城市总体架构,建设城市数字孪生底座....................................... 22 (二)应用总体设计方法论,推进底座平台体系设计................................... 26 (三)坚持高价值场景驱动,筛选并解剖具体场景....................................... 28 (四)重构数字孪生体属性,开展数据融合治理........................................... 30 (五)集成融合成熟引擎,形成全能力服务型平台....................................... 35 (六)构建多方协同机制,助力可持续建设运营........................................... 37 (七)建立成熟度评估模型,推动以评促建迭代发展................................... 40 三、建设展望篇:数字孪生城市建设助力中国式现代化...................................... 43 (一)“多源”孪生体数据深度融合,数据组织应用将发生较大调整....... 43 (二)“多能”数字孪生引擎或出现,推动技术产业及城市建设模式变化 ............................................................................................................................... 44 (三)“多跨”应用场景将加速推进,有力支撑中国式现代化发展模式... 46
6 . 图 目 录 图 1 数字孪生技术集成发展历程.............................................................................. 2 图 2 数字孪生城市涉及核心技术构成...................................................................... 4 图 3 我国城市数字化转型发展阶段.......................................................................... 6 图 4 全国数字孪生企业增长趋势............................................................................ 10 图 5 GIS/BIM 与视频引擎融合示例 ........................................................................ 13 图 6 数字孪生低代码平台功能框架........................................................................ 14 图 7 基于 NeRF 的城市级自动化建模 .................................................................... 15 图 8 全球/全国数字孪生相关论文发布情况 .......................................................... 17 图 9 各国数字孪生相关领域发表论文数量............................................................ 17 图 10 全球数字孪生专利数量占比情况.................................................................. 19 图 11 我国数字孪生专利新增数量变化情况 .......................................................... 20 图 12 数字孪生城市总体架构.................................................................................. 23 图 13 城市数字孪生底座平台与城市大脑、现有系统的关系.............................. 26 图 14 总体设计在数字孪生城市建设中的定位...................................................... 27 图 15 数字孪生城市总体设计任务框架.................................................................. 28 图 16 数字孪生场景价值判别方法.......................................................................... 29 图 17 数字孪生体数据融合思路.............................................................................. 31 图 18 数字孪生底座平台应用架构.......................................................................... 35 图 19 数字孪生底座平台运营架构.......................................................................... 40 图 20 数字孪生城市成熟度模型构成...................................................................... 41 图 21 数字孪生城市成熟度模型“三阶段”应用.................................................. 42
7 . 数字孪生城市白皮书(2022 年) 一、发展综述篇:数字孪生城市发展逐步进入深水区 “数字孪生城市”自提出以来已有五个年头,在政产学研用合力 推进下,2022 年呈现出技术体系逐渐“清晰”、城市转型进入“孪生 驱动”新阶段、政策全面“有力”支持、市场项目持续“增长”、企 业供给能力持续“深化”、产业服务全面“扩展”、技术产品加快“融 合”、应用门槛逐步“降低”、学术研究较为“活跃”、行业领域标 准“发力”等发展态势。同时,数字孪生城市前期探索也浮现出一些 瓶颈问题,数字孪生城市发展进入深水区。 (一)技术体系:数字孪生城市的技术构成逐渐清晰 数字孪生技术发展历程是新一代信息技术不断集成融合的过程。 回顾数字孪生技术发展历程,大致可以分四个阶段,数字孪生萌芽期, 以模型仿真驱动为特征;数字孪生概念期,以模型与感知控制驱动为 特征;数字孪生推广期,以模型、感知、空间位置等多技术融合驱动 为特征;数字孪生壮大期,以模型、位置、感知、交互、AI 等技术全 面融合驱动为特征。可以看出,每个阶段均呈现出,更多技术的一次 集成与融合,并形成一种综合性更强的技术。 1
8 . 数字孪生城市白皮书(2022 年) 来源:中国信息通信研究院 图 1 数字孪生技术集成发展历程 数字孪生萌芽期:以模型仿真驱动为特征。20 世纪 80 年代以 来,CAD、CAE、CAM 等计算机建模、模拟仿真技术迅猛发展,并 在制造业领域开始广泛应用,从产品设计发展到工程设计和工艺设计 等,通过建模软件来设计产品外观、仿真软件来模拟产品性能,成为 该时期发展的主要目的及形态。 数字孪生概念期:以模型与感知控制驱动为特征。2002 年迈克 尔·格里夫教授首次提出“镜像空间模型”1,成为数字孪生概念的起 源,并将该理念应用于产品全生命周期管理之中。与此同时,21 世纪 初“物联网”技术快速推广应用,通过感知通信获取产品实时运行数 据成为可能。2010 年 NASA 将数字孪生应用于航天航空领域,随后 1 数字孪生城市框架与全球实践(2021 年) 2
9 . 数字孪生城市白皮书(2022 年) 通用电气、达索、西门子等制造业龙头企业广泛开展数字孪生应用, 推动了物联感知技术与建模仿真技术的集成融合。 数字孪生推广期:以模型、感知、空间位置等多技术融合驱动 为特征。随着物联网、BIM 技术的成熟普及,二维 GIS 技术走向三维 化实体化语义化,数字孪生技术应用逐渐从封闭空间小微场景,向开 放空间大中型场景转变,从数字孪生零件、产品、车间,走向数字孪 生楼宇、园区、城市等大尺度范围。2015 年新加坡提出“虚拟新加坡” 建设计划2,2017 年雄安新区提出“数字孪生城市”建设理念并落地 实施,数字孪生技术开始着力解决城市规划、能耗管理、废物处理、 交通规划等社会运行发展问题。 数字孪生壮大期:以模型、感知、位置、交互、AI 等技术全面 融合为特征。随着大数据、AI、区块链等技术进入大规模应用,行业 知识图谱、行业算法与空间分析计算开始融合,VR/AR 等交互技术兴 起,UE、Unity 等高逼真可视化渲染引擎广泛应用,GIS、IOT、BIM、 AI、VR/AR 等企业纷纷开展合作,并参与到城市大脑、数字孪生城 市、数字孪生流域建设中来,构建全时空、全要素、全能力的数字孪 生空间成为可能。近两年元宇宙概念兴起、AR/VR 发展提速,加速推 动数字空间与现实空间深度融合,数字空间赋能现实空间运行,数字 孪生进入大集成大融合新阶段。 数字孪生城市技术集成性高,核心板块日渐清晰。随着近年来数 2 数字孪生城市研究报告(2018 年) 3
10 . 数字孪生城市白皮书(2022 年) 字孪生技术在城市各领域广泛应用,建模仿真、物联感知、地理信息、 大数据与人工智能、虚拟现实等各领域头部企业纷纷开展技术合作和 集成创新,加速进入数字孪生城市建设新赛道,数字孪生城市的技术 体系总体构成逐渐清晰,其核心技术至少包含六大板块。 来源:中国信息通信研究院 图 2 数字孪生城市涉及核心技术构成 标识感知技术,来源于通信领域和自动化与控制领域,是连接 物理世界的入口和反馈物理世界的出口,具备标识解析和感知两大功 能。 GIS 与新型测绘技术,来源于地理信息领域,通过定位与空间 导航、空间分析等技术,为数字孪生提供基础地理信息、遥感影像等 城市底板数据。 4
11 . 数字孪生城市白皮书(2022 年) 孪生建模技术,来源于制造业计算机辅助设计领域,通过几何 建模和物理建模实现对物理实体形状、已知(或经验)的物理规律以 及未知的物理规律的模拟。 可视化渲染技术,来源于计算机图形学和图像处理技术理论, 通过 WebGL 或游戏引擎工具将 3D 模型生成图像、视觉效果的过程, 能够真实展现物理世界全貌。 仿真推演技术,来源于大数据分析、AI 分析、视频分析等算法 领域,通过机理仿真、大数据或 AI 驱动仿真对物理世界及其运行发 展全过程进行仿真模型构建、模拟分析和实时智能推演。 交互控制技术,来源于类脑视觉、AR/VR、三维视觉、模式识 别等图形图像领域,将人的因素通过手势、视觉、语音、脑波等融入 数字孪生系统,使用者可以通过友好的人机操作方式将控制指令反馈 给物理世界,实现数字孪生全闭环优化。 (二)内涵认识:城市数字化转型进入孪生驱动阶段 数字孪生城市有力支撑城市数字化转型。全球主要经济体如英国、 新加坡等提出“数字孪生国家”“数字孪生城市”等推进计划,国民 经济和社会发展“十四五”规划纲要明确提出“探索建设数字孪生城 市”,标志着城市数字化转型向“数字孪生城市”方向探索迈进。从 发展历程看,城市数字化转型正在经历从单个行业、单个环节、单项 技术、静态为主的点状数字化转型,到技术、数据、模型共同驱动的 跨行业、全环节、融合技术、时空连续的全面数字化转型转变的阶段, 5
12 . 数字孪生城市白皮书(2022 年) 通过推进空间孪生、单体孪生、关系孪生、流程孪生等,带动城市物 理空间、数字空间的深度融合,促进了业务、数据、技术的全面融合, 逐步显现出“数字孪生驱动”城市数字化转型的新特征。 来源:中国信息通信研究院 图 3 我国城市数字化转型发展阶段 我国城市数字化转型大致经历四个阶段: 表单数字化(2008—2012 年),以行业应用驱动为主,各部门 各自推进本行业网络化、数字化,如住建部牵头“智慧城管”。 业务流程数字化(2012—2016 年),以数字技术驱动为主,通 过移动互联网、物联网、云计算等数字技术与业务流程融合加速数字 技术全面应用,如发改委牵头推进“互联网+”行动。 决策数字化(2016—2020 年),以数据分析驱动为主,通过大 数据、人工智能等技术挖掘数据背后的复杂规则,推动决策从经验化 向自动化、智能化转变,如全国各地建设“城市大脑”。 全面数字化(2020 年之后),以数字孪生驱动为主,在“十三 6
13 . 数字孪生城市白皮书(2022 年) 五”时期单行业数字化水平较高、单项技术应用较深、静态数据汇聚 较全的基础上,逐步向业务时空化、技术集成化、数据实时化发展。 (三)政策环境:政策部署与地方落地实践明显提速 数字孪生城市相关支持政策相继出台。继 2021 年国家“十四五” 规划纲要明确提出“探索建设数字孪生城市”以来,发改委、工信部、 住建部、人社部、水利部、国家能源局等相关部委对数字孪生产业、 人才、技术、应用等政策支持力度更大。国务院印发《“十四五”数 字经济发展规划》,提出“因地制宜构建数字孪生城市”。工信部联 合五部门印发《虚拟现实与行业应用融合发展行动计划(2022—2026 年)》,提出强化虚拟现实与数字孪生等技术相结合,在工业生产、 文化旅游、融合媒体、教育培训、体育健康、商贸创意、演艺娱乐、 安全应急、残障辅助、智慧城市开展应用。水利部提出“数字孪生流 域是智慧水利建设的核心和关键”,发布《数字孪生流域共建共享管 理办法(试行)》,明确了数字孪生流域的具体建设内容。自然资源 部先后印发 7 个新型基础测绘与实景三维中国建设技术文件。人社部 提出“数字孪生应用技术员”等 18 个新职业,表明数字孪生技术成 为各行业数字化升级广泛所需,具备很强的需求和前景。国家能源局、 铁路局也提出要加快数字孪生等前沿技术的应用。 7
14 . 数字孪生城市白皮书(2022 年) 表 1 数字孪生城市相关国家政策摘录 发布 印发部门 政策文件 政策内容 日期 2022 年 提升城市综合管理服务能力,完善城市信息 《“十四五”数字经 国务院 1 月 12 模型平台和运行管理服务平台,因地制宜构 济发展规划》 日 建数字孪生城市 融合应用市场加速繁荣,场景挖掘将从边缘 2021 年 工业和信息 《“十四五”大数据 浅层向核心深层拓展。基于数字孪生体的制 11 月 30 化部 产业发展规划》 造执行、跨系统跨产业链的综合性分析等深 日 层次应用将加速涌现 稳步推进城市数据资源体系和数据大脑建 中央网络安 2021 年 《“十四五”国家信 设,打造互联、开放、赋能的智慧中枢,完善 全和信息化 12 月 息化规划》 城市信息模型平台和运行管理服务平台,探 委员会 索建设数字孪生城市 国家标准化 2021 年 《“十四五”推动高 要围绕智慧城市建设内容,加强城市数字孪 管理委员会 12 月 6 质量发展的国家标 生、城市数据大脑、城市数字资源体系等方 等 10 部门 日 准体系建设规划》 面的标准体系建设,规范引导智慧城市发展 2021 年 要推进数字孪生等前沿技术与铁路领域深度 《“十四五”铁路科 国家铁路局 12 月 14 融合,加强智能铁路技术研发应用,开展铁 技创新规划》 日 路设备智能建造数字孪生平台研发应用 工信部、科 2021 年 技部、自然 《“十四五”原材料 提高生产智能水平。构建面向主要生产场景、 12 月 29 资源部三部 工业发展规划》 工艺流程、关键核心设备的数字孪生模型 日 门联合印发 要推进数字流域、数字孪生流域建设,实现 2022 年 防洪调度、水资源管理与调配、水生态过程 发展改革 《“十四五”水安全 1 月 18 调节等功能,推动构建水安全模拟分析模型, 委、水利部 保障规划》 日 要在重点防洪区域开展数字孪生流域试点建 设 《数字孪生流域共 2022 年 明确了数字孪生流域的具体建设内容,细化 水利部 建共享管理办法 3月 了技术要求 (试行)》 向社会公示“数字 2022 年 人力资源和 孪生应用技术员” 表明数字孪生技术成为各行业数字化升级广 6 月 14 社会保障部 等 18 个新职业信 泛所需,具备很强的需求和前景 日 息 2022 年 《能源碳达峰碳中 加快完善能源产业链数字化相关技术标准体 国家能源局 10 月 9 和标准化提升行动 系,推进能源各领域数字孪生、能源大数据、 日 计划》 智能化等技术标准制修订 8
15 . 数字孪生城市白皮书(2022 年) 发布 印发部门 政策文件 政策内容 日期 研究基于三维空间单元的城市信息模型 (CIM)理论和平台构建关键技术与应用;研 究城镇智能体理论、数据与运行安全等技术 科技部、住 2022 年 “十四五”城镇化 标准体系;研究建筑、大型交通枢纽与市政 房城乡建设 12 月 23 与城市发展科技创 公用设施智慧运维关键技术装备,研究城市 部 日 新专项规划 数据大脑及数字孪生城市建设理论与技术, 构建全场景智能监测预警和智慧综合运维服 务平台 来源:中国信息通信研究院整理 地方政府积极出台数字孪生城市政策,加速数字孪生城市场景建 设与产业布局。在国家政策指引下,各地因地制宜探索建设数字孪生 城市。贵阳、南京、福州等城市,均出台了以数字孪生城市为导向推 进新型智慧城市建设的文件。上海临港新区发布数字孪生城建设行动 方案,面向开发者提供约 1 平方公里待开发区域时空底板,明确数字 孪生港区、城市孪生体、数字人才港等 9 个重点场景。苏州工业园区 率先推进数字孪生创新坊,联合业界生态企业集中联合攻坚,积极探 索构建面向城市级的数字孪生体以及数字孪生底座平台,打造面向行 业第三方服务的数字孪生公共服务平台,积极创建数字孪生园区创新 产业基地。雄安新区依托 CIM 平台建设成果,积极打造数字孪生城 市。浙江宁波市开展数字孪生第二批试点工作,征集了三江流域数字 孪生监测等 41 个数字孪生应用场景,推进数字孪生应用建设。 (四)供给主体:企业数量增加,发展战略调整聚焦 我国数字孪生城市相关技术企业数量保持快速增长趋势,市场主 9
16 . 数字孪生城市白皮书(2022 年) 体持续壮大。据网站不完全统计3,在 2014 年以前,我国数字孪生城 市相关企业新增数量保持在每年 30 个左右。2015 年至 2018 年,保 持 50 至 60 个的幅度快速增长。2019 年至 2021 年,企业增长数量高 达 100 余个,涨幅达到顶峰。表明我国市场主体持续壮大,后入场玩 家较多,市场机会多,市场潜力大。目前的产业主体主要以地理信息、 新型测绘、游戏引擎、数字建模与可视化为主,随着城市数字孪生新 引擎新底座的出现,未来将有大量的人工智能、大数据、仿真推演、 算力服务的企业进入。 1000 140 900 120 800 700 100 单位:家 600 80 500 400 60 300 40 200 20 100 0 0 累计 新增 来源:天眼查,中国信息通信研究院整理 图 4 全国数字孪生企业增长趋势 数字孪生城市成为互联网企业竞技的新擂台。腾讯积极进行业务 架构与组织机构调整,成立数字孪生产品部,打造一个数字孪生云服 务,在城市、建筑、交通、工业、能源等领域形成数字孪生底座和产 3 天眼查“数字孪生”关键词检索数据 10
17 . 数字孪生城市白皮书(2022 年) 品。阿里巴巴正式发布了超融合数字孪生平台产品,将感知、仿真、 控制、可视等四域数据进行融合与计算,服务于高速公路、城市交通、 码头和机场等场景。科大讯飞在“城市超脑”中增加数字孪生引擎, 为城市提供统一、标准、可视化的数字集成底座。京东科技在智能城 市操作系统中,完善时空数据引擎、模块化时空 AI 算法、基于联邦 学习的数字网关等,构建数字孪生城市数据基底。 (五)产业布局:服务能力深化,服务对象内容扩展 数字孪生基础平台服务商升级延展基础能力。随着行业需求的爆 发增长,现有基础平台服务商加快产品能力更新迭代演进,呈现三大 方向,一是提供更高效、安全的底层数据治理和接口能力,阿里云4、 泰瑞数创、奥格科技等企业通过语义实体建模技术,基于数字孪生体 数据库进行数据融合和管理。二是提供更丰富、系统的低代码、组件 化平台能力,优锘科技、51WORLD、飞渡科技等企业开放 PaaS 平台, 对外提供更多的“预制件”数字资产,便于应用组件式构建,以及数 字资产运营变现。三是提供面向更多行业应用场景的业务支撑能力与 统一格式,英伟达推出多 GPU 支持的开放式云原生平台 Omniverse, 并通过 USD 统一数据格式进一步增强其建模与服务的通用性,2022 年以来平台组件所连接的跨行业应用增长了 10 倍。微软提出了数字 孪生定义语言(DTDL),预定义数字孪生描述模型,加速数字孪生 解决方案开发。 4 Ganos V5.0 重磅升级,走向孪生全空间数据库 11
18 . 数字孪生城市白皮书(2022 年) 数字孪生技术企业加大对 ToB、ToC 服务供给。数字孪生城市相 关企业依托自身优势,推出虚拟现实、增强现实、元宇宙等体验类产 品,着力拓展面向企业和个人的数字孪生体验服务。优锘科技打造物 联产业元宇宙平台“物联森友会”,面向企业提供从设备选型、方案 设计、方案展示、智能运营管理的全生命周期制作工具。百度、 51WORLD 等企业搭建沉浸式元宇宙展厅、会议、展览等服务,提升 用户虚拟与现实融合体验。 (六)合作生态:引擎融合加速,互补产品集成开拓 数字孪生城市相关技术引擎正加速开展深度融合。随着数字孪生 城市应用场景需求丰富、尺度延伸,各类型技术引擎融合赋能成为数 字孪生技术应用迭代升级的新方向。泰瑞数创、超图集团等企业开展 GIS 引擎与 UE、Unity 等游戏引擎深度融合,将 GIS 引擎数据管理调 度、空间分析等能力与游戏引擎场景表现能力紧密结合。CIM 快速发 展带动 GIS 引擎与 BIM 引擎进一步融合,将 BIM 单体化、精细化管 理能力与基础地理信息相结合,实现从宏观到微观的全生命周期信息 化管理。物联网厂商积极开展 IOT 引擎与 WebGL 图形可视化渲染引 擎融合,将物模型与空间、建筑模型挂接,实时加载物联网数据,实 现数字孪生城市动态化管理。此外,智汇云舟等视频服务企业推出视 频孪生融合引擎,加快与 GIS、BIM 等引擎融合,实现多机位、多视 角的二维视频向三维场景的逆向还原,以及多业务在统一数字孪生场 景时空中的态势感知、时空回溯。 12
19 . 数字孪生城市白皮书(2022 年) 来源:中国互联网协会企业提供 图 5 GIS/BIM 与视频引擎融合示例 企业加快跨领域集成合作优化数字孪生城市创新方案。互联网大 厂与地理信息行业领军企业合作,将云服务架构及互联网技术引入空 间地理信息服务,通过耦合数据治理能力与空间计算分析能力,创新 数字孪生城市解决方案。可视化渲染厂商与交通行业研究机构、设计 院以及运营商等主体深度合作,为无人驾驶、车路协同等场景提供数 字孪生基础技术支撑,创新打造高价值应用场景,形成优势互补的可 持续发展态势。ICT 优势厂商与可视化厂商、模型软件开发商深度合 作,将数字孪生技术能力集成到城市信息化项目中,推出基于数字孪 生的城市大脑、城市中枢解决方案,赋能新型智慧城市建设迈向新阶 段。 (七)技术能力:应用门槛降低,模型供给能力提升 低代码化推动数字孪生技术服务能力开放。模型预制件、云渲染 等技术的逐步发展,降低了数字孪生应用建设中代码的开发量,提升 了系统复用性和稳定性,减轻了客户端压力,实现数字孪生资源的灵 13
20 . 数字孪生城市白皮书(2022 年) 活封装和行业应用快速上线。伴随数字孪生城市的快速推进,GIS、 BIM、可视化渲染、物联网、模拟仿真等各领域厂商纷纷布局低代码 平台,支持应用场景自由搭建、灵活扩展及多样化部署,提高数字孪 生城市建设效率。数字孪生低代码领域标准体系、测评框架逐步完善, 进一步规范了低代码平台功能完备性、易用性、开放性、性能优越性, 持续提升低代码平台对数字孪生城市的支撑作用。 来源:中国信息通信研究院 图 6 数字孪生低代码平台功能框架 自动化建模方式降低广域空间模型生产成本。近年来,神经辐射 场(NeRF)技术概念火热,结合 AI 深度学习,实现二维图像到三维 场景的快速生成,高效构建大尺度、精细化数字孪生城市模型,缩减 传统三维建模成本。以 Google 为代表的地图厂商,基于 NeRF 技术, 进一步推进大场景神经视图的合成,将快速三维建模能力扩展至城市 域,并结合 AI 技术实现细节的自动修复。此外,视频融合建模成为 数字孪生城市发展重点,通过创建视频画面与空间位置的关系,将 AI 14
21 . 数字孪生城市白皮书(2022 年) 结构化计算与时空计算结合,为数字孪生城市供给连续的单体化对象, 实现视频画面和三维场景的无缝融合、沉浸式浏览,打造时空动态感 知、回溯和推演的“虚实共生”。 来源:CityNeRF: Building NeRF at City Scale5 图 7 基于 NeRF 的城市级自动化建模 泛在感知数据快速接入进一步夯实基础支撑。今年以来,我国正 式进入“物超人”时代,物联感知终端规模化部署,织密了城市神经 网络,进一步夯实数字孪生城市基础支撑。城市感知体系中多项目、 多用户、海量设备设施异构数据的生产,对统一数据标准和先进接入 技术提出新的需求,针对不同的应用场景、业务需求和网络架构,亟 需构建有效的部署管理方式来应对设备动态更新的需求。随着物联网 技术与新一代信息技术融合创新,物模型标准体系持续完善,软硬件 进一步解耦,物联网资源虚拟化及面向多场景的动态重构能力实现突 破,物联网感知终端接入门槛降低,部署及服务响应的伸缩性、敏捷 5 Xiangli Y,Xu L,Pan X, Zhao N, Rao A, Theobalt C, Dai B, Lin D. CityNeRF: Building NeRF at City Scale. arXiv:2112.05504,2021 15
22 . 数字孪生城市白皮书(2022 年) 性、智能性大幅提升,推动万物互联向万物智联迈进。 (八)学术科研:学术研究活跃,仿真决策颇受关注 全球数字孪生学术研究持续活跃,我国论文研究数量保持领先。 根据中国信通院整理统计,全球数字孪生领域发文总量整体呈现逐年 增长的趋势,尤其 2018 年以来势头活跃。我国论文发布数量与全球 趋势保持一致,且占全球论文的比例持续攀升。基于Web of science数 据库检索6,2022 年 1 月-11 月底全球发表 1761 篇数字孪生相关文章, 其中中国发文占 30%。中国、德国、美国、英国、意大利等国家是全 球数字孪生领域论文产出最多的国家。从总量上来看,中国论文研究 数量居首位,占总发文量的 22.7%,德国发文量占比 15.1%,美国占 比 13.7%,成为全球学术研究的重要部分,推动数字孪生技术创新与 发展。 6基于 Web of science 核心合集,选取范围包括 SCI-EXPANDED、CPCI-S 和 ESCI 数据库,检索 2010-2022 年关于数字孪生的学术论文。截止时间 2022 年 11 月 22 日。 16
23 . 数字孪生城市白皮书(2022 年) 单位:篇 2000 35% 1800 30% 1600 1400 25% 1200 20% 1000 15% 800 600 10% 400 5% 200 0 0% 2016年 2017年 2018年 2019年 2020年 2021年 2022年11月底 中国 全球 占比 来源:中国信息通信研究院整理 图 8 全球/全国数字孪生相关论文发布情况 25.00% 1200 1000 20.00% 800 15.00% 600 10.00% 400 5.00% 200 0.00% 0 意大 西班 俄罗 中国 德国 美国 英国 法国 韩国 瑞典 利 牙 斯 数量(篇) 1134 756 687 417 398 228 227 188 183 171 发文量占比 22.70% 15.13% 13.75% 8.35% 7.97% 4.56% 4.54% 3.76% 3.66% 3.42% 来源:中国信息通信研究院整理 图 9 各国数字孪生相关领域发表论文数量 数字孪生研究热点聚焦五大主题,城市仿真、社会化模拟研究进 一步深化。当前数字孪生学术研究主要聚焦在模拟仿真、智能制造、 17
24 . 数字孪生城市白皮书(2022 年) 信息物理系统、机器学习等技术、模型应用五大主题领域,所依托的 场景中频次较高的有智能制造、工业 4.0、设计、增材制造、城市模 型计算等。我国高校在城市仿真、社会化模拟方面研究进一步深化, 面向多智能体仿真、数字孪生实时仿真、基于不完整信息和不明确机 理的数据驱动混合模型仿真等都出现了一批重大科研成果。例如,清 华大学在《自然》上发表的“人类移动行为涌现城市发展规律”成果, 基于大规模城市模拟仿真平台,推断符合社会复杂规律的数字人居住、 就业等系列行为,揭示了城市宏观演化发展规律从人类微观移动行为 中涌现的内在机理。此外,中科院数字孪生与平行系统仿真、北京大 学博雅智城政策决策仿真优化等,在复杂系统管理控制、城市规划决 策分析等领域均形成较大影响力。 (九)标准专利:行业领域发力,专利申请快速增长 数字孪生城市标准化工作全面展开,行业领域发力明显。2021 年 以来,中国通信标准化协会(简称 CCSA)成立数字孪生城市特设工 作组、数字孪生网络工作组;全国信息技术标准化技术委员会成立城 市数字孪生专题组、工业数字孪生专题组、数字孪生工作组;全国智 能建筑及居住区数字化标准化技术委员会成立 BIM/CIM 标准工作组。 此外,中国互联网协会、中国信息协会、工业互联网产业联盟、中关 村智慧城市产业联盟等联盟协会组织开展数字孪生技术相关团体标 准制定工作。据不完全统计7,截至 2022 年 8 月,我国共研究或制定 7 数据来源:全国标准信息公共服务平台、全国团体标准信息平台 18
25 . 数字孪生城市白皮书(2022 年) 数字孪生技术相关标准超 50 项,其中包括 14 项国家标准、18 项行 业标准以及 20 项团体标准。标准方向主要集中在城市、网络、水利、 工业、建造等领域。 数字孪生相关专利数量保持高速增长,我国专利总量位居全球第 一位。根据中国信通院统计,从全球来看,中国、美国、欧盟是数字 孪生技术创新与应用的主要国家和地区。从数量来看,我国数字孪生 专利总体数量保持领先,拥有数字孪生相关专利 4283 个,占比高达 50.33%,美国、欧盟、韩国、日本等紧随其后。从 2016 到 2020 年, 我国数字孪生相关的专利数量呈现明显增长趋势,数字孪生技术与创 新已经进入快速发展阶段,截至 2021 年,我国新增数字孪生相关申 请专利 1771 件,同比增长 91%,成为数字孪生技术创新的核心力量。 澳大利亚, 38, 芬兰, 60, 0.71% 0.45% 其他, 173, 2.03% 英国, 70, 0.82% 日本, 80, 0.94% 韩国, 168, 1.97% 印度, 178, 2.09% 中国, 4283, 德国, 222, 2.61% 欧洲专利局, 686, 50.33% 8.06% 美国, 2552, 29.99% 来源:中国信息通信研究院 图 10 全球数字孪生专利数量占比情况 19
26 . 数字孪生城市白皮书(2022 年) 1771 926 424 250 81 114 15 24 52 2013 2014 2015 2016 2017 2018 2019 2020 2021 来源:中国信息通信研究院 图 11 我国数字孪生专利新增数量变化情况 (十)数字孪生城市前期探索已遇建设瓶颈 近两年来,数字孪生城市相关实践案例层出不穷,建设探索进入 深水区。在取得宝贵经验的同时,数字孪生城市建设由于涉及技术复 杂、实施参与方较多、业务深度广度较大,已初步暴露出应用浅化、 场景与能力单一化同质化、技术与业务脱节、体系化不足、可持续运 营乏力等若干问题挑战。 1.数字孪生城市建设“有表无里”,渲染可视化与算法机 理孪生发展不平衡。近年来,渲染引擎的广泛应用,推动数字孪生 城市的可视化发展较为充分,但业务部门普遍反映数字孪生与业务脱 节、两张皮现象严重,几何模型容易建,业务流程嵌入难,成熟的行 业机理模型、业务规则难以与几何模型深度融合,是因为几何模型缺 乏语义化描述,即实体对象的数字孪生体并没有全属性要素构建。亟 20
27 . 数字孪生城市白皮书(2022 年) 需增强数字孪生体的语义化表达,并由单体孪生向业务流程孪生、知 识规则与机理算法孪生推进,切实解决业务痛点,发挥数字化对业务 分析决策支撑的核心价值。 2.缺乏统一数字孪生体表达模型,三维空间数据与业务 数据、语义数据融合不理想。一是广域三维数据表达多以“图层 化+兴趣点”为主,与对象化、事件化的城市业务流程模式不匹配, 导致业务数据融合难。二是业务数据普遍缺乏时序、位置属性,给实 体对象、业务流程时空化改造带来不便,现行系统改造压力较大。三 是三维空间数据表达缺乏统一标准,GIS、BIM、视频、3Dmax 等各 条线厂商分头推进各自空间实体对象的表达方式,虽各有优势但缺乏 整体性全局性考虑,导致业务应用发展整体上受限。 3.技术企业纵向与横向合作仍不紧密。一是横向上,企业 同质化现象多,由于发展初级阶段对可视化需求旺盛,空间化特性较 强,大多供给方都围绕可视化、空间计算构建基础能力,如空间剖切、 空间查询、空间统计、光照分析等,面向深度应用场景需求的能力建 设较少,如城市生命线的碰撞检测,基于孪生体的全流程轨迹溯源, 基于孪生空间的水淹效果分析等。二是纵向上,上下游企业生态合作 仍不足,从 GPU 计算到数据格式转化与数据治理、平台支撑能力到 具体应用场景构建等环节,还未形成上下贯通的整体方案。 4.基于“三融五跨”业务场景驱动的总体设计体系还不 健全,数字孪生高价值场景较少。数字孪生城市高价值典型应用 21
28 . 数字孪生城市白皮书(2022 年) 场景,如消防应急救援、城市管网管理、自然灾害预测等,需要集成 通信、感知、位置、模型等多条线技术,整合政府多部门数据,打通 跨系统业务流程,并明确技术间集成关系、多部门的业务数据需求清 单、跨部门数据共享机制等。由于缺乏体系化的总体设计指引,以及 缺乏业务部门的深度参与,导致在业务、数据、应用、技术等层面尚 未形成融合设计方案,高价值、典型应用场景仍难以实现。 二、实施建议篇:基于孪生体理念推进孪生城市建设 当前数字孪生城市建设实施的最大瓶颈是城市的数字孪生体从 未构建起来,数据未全方位融合,造成数字孪生应用价值未得到充分 释放。亟需围绕“数字孪生体”进行数据融合、技术融合和业务融合, 打造包含底层数据逻辑和配套能力组件、支撑九种孪生能力8的数字 孪生城市新引擎,形成“全能力、服务型、低代码”的城市级数字孪 生底座平台。 (一)更新城市总体架构,建设城市数字孪生底座 1.数字孪生城市总体架构进一步迭代更新 经过五年来发展,数字孪生城市基本形成“三横四纵”的总体架 构,“三横”为新型基础设施、智能运行中枢、孪生应用体系,“四 纵”为组织保障体系、标准规范体系、网络安全防线、运营保障体系, 具体如下。 8数字孪生城市白皮书(2020 年),九种能力是指物联感知、全要素表达、可视化呈现、数据融合供给、 空间分析计算、模拟仿真推演、虚实交互、自学习自优化等。 22
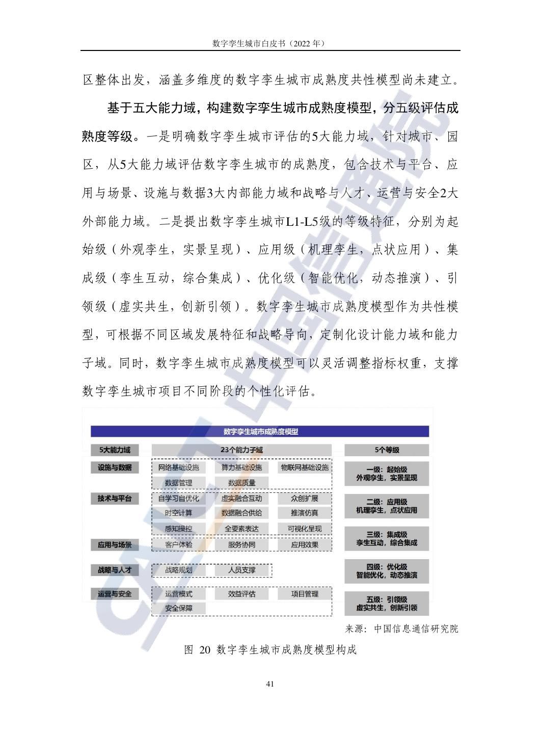
29 . 数字孪生城市白皮书(2022 年) 来源:中国信息通信研究院 图 12 数字孪生城市总体架构 新型基础设施,承载城市全要素的数据采集、传输与计算,图形 计算需求增强。主要包括端采集、网连接、智计算三部分内容,一是 通过新型测绘、物联网等终端,采集城市静态、动态数据;二是通过 5G、千兆光纤、北斗等网络设施,传输城市运行数据;三是通过边云 超智能计算体系,尤其是 GPU 图形计算,来满足数字孪生城市对图 形渲染的强大存储和计算需求。 智能运行中枢,融合多源数据和能力组件形成数字孪生底座,数 字孪生体亟需突破。主要包括数据汇聚治理、数据深度融合、数据赋 能应用三部分内容,一是依托城市大数据平台、城市感知平台、城市 实景三维平台、城市信息模型平台等,全面汇聚城市运行相关数据; 23























































