- 快召唤伙伴们来围观吧
- 微博 QQ QQ空间 贴吧
- 文档嵌入链接
- 复制
- 微信扫一扫分享
- 已成功复制到剪贴板
2021-2022中国自动驾驶产业年度总结报告
- 自动驾驶技术正推动中国人工智能、互联网、汽车产业、交通产业的融合与创新发展。回顾2021年,互联网、科技企业加速布局自动驾驶行业,产业各方的融合推动了其商业化落地进程。伴随着大量资本涌入,政策监管体系初步搭建,中国自动驾驶产业已然驶入快车道。
- 2021年中国出台自动驾驶相关政策,明确定义了自动驾驶等级分类,实现了道路交通安全、数据安全等法规监管的初步搭建。在国家与行业多方的共同支持下,中
- 国自动驾驶与智能网联汽车产业的技术正取得不断突破,从测试验证转向了多场景示范应用。
- 随着国家自动驾驶示范区数量增加,自动驾驶技术已在多个应用场景实现落地。地方政府、自动驾驶科技企业、主机厂与场景方多方协同,打造封闭场景、半封闭场景、与城市开放场景下的自动驾驶应用,使得自动驾驶摆脱“概念定义”,真正走进大众生活,市场需求得到释放。
- 2021年可谓是自动驾驶的商业化元年,进入2022年,规模化商用开始成为行业主旋律。在这样的持续热度下,如何打磨自身竞争力,进入最后的决赛圈是自动驾驶
- 产业中每个参与主体都需要思考的问题。
- 《2021-2022中国自动驾驶产业年度总结报告》通过对2021年自动驾驶大事件的梳理,从汽车产业价值链、技术发展路径、多场景应用、企业商业模式、核心零部件供应、数据安全这六个维度进行年度复盘与分析。
- 同时,报告对2022年及未来中国自动驾驶产业进行了趋势展望,为自动驾驶产业链的各参与者角色定位、商业模式摸索、洞悉行业风险与机遇提供参考意见。
展开查看详情
1 .2021-2022中国自动驾驶产业年度总结报告 亿欧智库 www.iyiou.com/research Copyright reserved to EqualOcean Intelligence, January 2022
2 .序言 u 自动驾驶技术正推动中国人工智能、互联网、汽车产业、交通产业的融合与创新发展。回顾2021年,互联网、科技企业加速布局自动驾驶行业,产业各方的融合推 动了其商业化落地进程。伴随着大量资本涌入,政策监管体系初步搭建,中国自动驾驶产业已然驶入快车道。 u 2021年中国出台自动驾驶相关政策,明确定义了自动驾驶等级分类,实现了道路交通安全、数据安全等法规监管的初步搭建。在国家与行业多方的共同支持下,中 国自动驾驶与智能网联汽车产业的技术正取得不断突破,从测试验证转向了多场景示范应用。 u 随着国家自动驾驶示范区数量增加,自动驾驶技术已在多个应用场景实现落地。地方政府、自动驾驶科技企业、主机厂与场景方多方协同,打造封闭场景、半封闭场 景、与城市开放场景下的自动驾驶应用,使得自动驾驶摆脱“概念定义”,真正走进大众生活,市场需求得到释放。 u 2021年可谓是自动驾驶的商业化元年,进入2022年,规模化商用开始成为行业主旋律。在这样的持续热度下,如何打磨自身竞争力,进入最后的决赛圈是自动驾驶 产业中每个参与主体都需要思考的问题。 u 《2021-2022中国自动驾驶产业年度总结报告》通过对2021年自动驾驶大事件的梳理,从汽车产业价值链、技术发展路径、多场景应用、企业商业模式、核心零部件 供应、数据安全这六个维度进行年度复盘与分析。 u 同时,报告对2022年及未来中国自动驾驶产业进行了趋势展望,为自动驾驶产业链的各参与者角色定位、商业模式摸索、洞悉行业风险与机遇提供参考意见。 2
3 .1 2021年中国自动驾驶产业发展现状研究 2 2021年中国自动驾驶产业年度复盘分析 3 2022年及未来中国自动驾驶产业趋势展望
4 .2021年中国自动驾驶产业发展现状研究
5 .2021,自动驾驶技术催生汽车产业新业态,跨界玩家入局共建生态圈 u 自动驾驶技术的高速发展为汽车产业带来巨变, 2021年传统车企开始加大与自动驾驶核心零部件供应商的战略合作,加速L2自动驾驶技术量产落地的同时开始布局L4 技术;随着科技企业与互联网巨头的不断入场,造车已不再是主机厂专属,汽车新业态正在显现; u 自动驾驶科技企业经历了前期的技术研发期,2021年通过与主机厂、应用场景方的战略合作,搭建技术、量产、平台三位一体合作战略,加速自动驾驶技术更迭与场 景应用落地,产业融合开始提速。 u 2020年,传统车企持续布局智能网联与车路协同,开始构建生态圈 u 2021年,传统车企加强自动驾驶核心软硬件战略合作,打造多元生态圈 u 2020年,互联网与出行企业布局智能网联,发展云端业务 u 2021年,更多科技大厂布局自动驾驶与汽车领域,部分大厂开启造车 ≈ 造车 电机 u 2020年,自动驾驶科技企业开始与车企战略合作,加速技术落地与量产 u 2021年,自动驾驶科技企业加强上下游战略合作,产业融合加速 信息来源:公开资料整理、亿欧智库 5
6 .自动驾驶软硬件进入技术产品化阶段,智能网联赋能复杂场景技术落地 u 相比于2020年的自动驾驶软件技术的不断落地,2021年核心硬件技术研发开始加速,多家企业发布激光雷达、计算平台、芯片等技术产品,推动自动驾驶技术装车量 产进程。城市开发生态下,多个场景自动驾驶技术取得突破,Robobus、自主泊车、无人配送自动驾驶产品化提速; u 车路云一体化技术路径越发明朗,以互联网、自动驾驶科技企业为首的玩家加速布局自动驾驶云平台,通过打造云平台、智慧城市数字底座,实现自动驾驶信息数据的 交互与网联化,以赋能的方式助力高级自动驾驶在复杂场景下落地。 亿欧智库:2020、2021年自动驾驶技术发展大事件梳理 威马 速腾聚创 超星未来 驭势科技 01.25:发布与百度 03.10:建成国 05.25:发布新一 09.25:正式发布面向城 Apollo深度合作落 内首条车规级固 代高级自动驾驶车 市服务的L4自动驾驶解决 地的首个技术—— 态激光雷达产线 载计算平台 方案UiBox及首款落地产 百度Apollo 小马智行 AVP无人自主泊车 NOVA30P 品UiBox无人配送车 04.09:正式发布 11.10:实现L4级别自动驾 “ACE交通引擎”,提 驶软硬件系统PonyAlphaX 斑马智行 国汽智控 蘑菇车联 百度DeepWay 轻舟智航 供智能交通解决方案 的标准化生产 01.22:发布 02.23:发布面向量 04.21:发布车 09.17:正式对外 10.23:在无锡发布公开道路 CloudCar,是实现汽 产的自动驾驶计算 路云一体化自动 发布首款智能重 5G自动驾驶网约巴士,并通 长安汽车 华为 车交互智能、驾驶智能、 基础平台“智能汽 驾驶系统2.0 卡——星途1代 过小程序提供网约功能服务 03.10:研发出国内首 10.30:正式发布全栈 服务智能的核心部件 车基础脑”1.0版本 个量产的L3级自动驾 智能汽车解决方案品 1月 1月 2月 3月 4月 5月 9月 9月 10月 驶技术—交通拥堵自 牌“HI” 动驾驶TJP 技 n 自动驾驶核心硬件技术研发加速,包括激光雷达、计算平台、芯片等; 术 3月 4月 10月 11月 进 n 不同应用场景下,特别是城市场景中自动驾驶技术产品化提速,包括自主泊车、Robobus、无人配送等; 展 n 互联网企业与自动驾驶科技企业持续布局云端平台,赋能自动驾驶技术落地。 2020 2021 信息来源:公开资料整理、亿欧智库 6
7 .示范区范围扩大与道路许可开放条件下,自动驾驶进入商业化的快车道 u 2021年,矿山与港口作为相对较易落地的自动驾驶应用场景,部分企业已拿下商业订单,开启商业化运营,同时多个矿山与港口自动驾驶项目开始进入测试验收阶段, 商业化进程实现突破;北京开放智能网联汽车高速公路道路测试,干线物流自动驾驶已进入道路测试阶段; u 城市场景下,北京经开区正式开放自动驾驶出行服务商业化试点许可,Robotaxi进入商业化试运营初期,实现造血;Robobus切入细分场景,包括微循环巴士、短途 接驳车等,随着示范区域范围扩大,试运营进程加速。 亿欧智库:2020、2021年自动驾驶商业化进程大事件梳理 难 Robotaxi企业强化合作,开始道路测试 Robotaxi扩大示范区,开始商业化试运营 开放场景 • 04.20:百度Apollo在百度地图与百度app中上线Robotaxi服务;示范区开启试运 • 07.08:蘑菇车联对衡阳市市区主干道进行道路智能化和车路协同智能网联化 营服务 升级,实现Robotaxi、Robobus、自动驾驶清扫车、巡逻车等多场景覆盖 ü Robobus 07.10:文远知行获得智能网联汽车远程测试许可,在广州正式开启路测 • • 11.25:百度Apollo、小马智行在北京市经开区开启商业化试点服务 ü Robotaxi • 07.14:AutoX拿到武汉与加州的示范应用牌照;上海自动驾驶示范应用向公众开放 • 08.19:元戎启行与曹操出行进行自动驾驶车辆的测试运营合作 • 08.26:小马智行分别与博士、一汽合作,进行产品优化 Robobus切入细分场景,扩大试运营范围 • 09.09:文远知行开发L4级货运车,与中通快递合作,开展商业试点运营 Robobus产品落地,开启试运营 10.25:轻舟智航发布公开道路5G自动驾驶网约巴士,在无锡开展常态化运营 商 • 业 半封闭场景 • 10.21:轻舟智航发布5G无人公交,正式在苏州相城路进行试运营 化 ü 干线物流 干线物流进入技术产品化阶段 干线物流进入降维量产阶段,开始道路测试 难 ü 无人环卫 易 • 03.05:图森未来加强与UPS的运输合作服务,在美国开通新一条运输路线 • 07.27:主线科技、小马智卡拿到北京首批智能网联高速公路道路测试资质 ü 末端配送 09.06:一汽联合智加科技正式发布L3级别J7自动驾驶超级重卡产品 • 10.19:智加科技与荣庆物流合作,正式开通中国首条量产智能重卡运营专线 程 • 度 矿山无人驾驶大规模项目立项,实现技术产品落地 矿山无人驾驶开启商业试运营,开辟新运营模式 • 04.08:踏歌智行推出国内首批,共10台预装无人驾驶系统的线控矿卡NTE200A • 03.15:准能集团无人驾驶卡车混编运行全面开启 • 06.30:易控智驾在西北大型露天煤矿开始试运营 • 08.30:踏歌智行与多个大型矿厂签署无人驾驶新矿项目;提供矿山运输全链 封闭场景 一条龙服务工艺闭环 ü 矿山运输 • 09.30:慧拓在多地实现自动驾驶项目试运营,完成首个井工矿无人化项目 港口运输初步实现商业化运营 港口自动驾驶运输加速商业化运营 ü 港口运输 • 07.10:上汽集团在上海洋山港启动智能重卡商业化运营 • 11.02:主线科技向宁波舟山港完成交付13台无人驾驶卡车商业订单 • 06.01:西井科技自动驾驶与人工驾驶混行码头项目投入商业化运营 易 2020年 2021年 信息来源:公开资料整理、亿欧智库 7
8 .资本加持下,国产核心零部件企业马太效应显现,“淘汰赛”加速 u 2021年中国自动驾驶行业再度迎来投融资热潮,致力于自动驾驶解决方案的企业仍然最受青睐,同时与2020年相比,智能网联平台与硬件供应商的融资次数有一定程 度的提高,其中硬件供应商主要包括芯片、激光雷达与毫米波雷达供应商,自动驾驶技术的发展正带动上游核心硬件的投融资热度高涨; u 2021年,芯片(软件)供应商地平线融资金额总计122亿元,成为中国自动驾驶领域融资金额最大的企业,作为自动驾驶的核心技术,高技术壁垒使得芯片领域马太 效应愈发明显。A-B轮、C-D轮与战略融资次数较2020年有了明显的增加,自动驾驶行业壁垒与格局正在逐渐形成,早期入场的企业在积累了大量资金与技术后更易 获得融资,企业“淘汰赛”进程开始加速。 亿欧智库:2016-2021年中国自动驾驶项目投融资情况 亿欧智库:2020-2021年中国自动驾驶领域获得融资企业数量(单位:个) 亿欧智库:2021年中国自动驾驶领域不同性 质企业融资金额比例 投融资金额(亿元) 投融资次数(次) +107% 58 2020年 2021年 智能网联平台商 汽车人工智能 811 28 3% +400% 硬件供应商 6% +100% 5% 575 -38% +233% 自动驾驶解决方案商 535 41% 426 15 -29% 软件供应商 21% 13 12 10 8 7 226 184 6 5 3 3 75 78 105 24% 43 62 60 自动驾驶解 汽车人工智能 软件供应商 硬件供应商 出行平台 智能网联 出行平台 2016 2017 2018 2019 2020 2021 决方案商 平台商 亿欧智库:2021年中国自动驾驶获投金额TOP10企业 亿欧智库:2020-2021年中国自动驾驶领域投融资轮次数量(单位:个) 亿欧智库:2021年中国自动驾驶领域获各融 (单位:亿元) 资轮次融资金额比例 地平线 122 52 2020年 2021年 Momenta 90 智加科技 40 +150% +93% +91% 滴滴自动驾驶 39 A-B轮 36% 斑马智行 30 27 25 45% C-D轮 21 文远知行 26 禾赛科技 11 2% 23 10 5 7 6 0% 元戎启行 20 4 天使轮 17% 其他 嬴彻科技 17 战略投资 纵目科技 12 天使轮 A-B轮 C-D轮 战略投资 其他 信息来源:亿欧智库 8
9 .车路云一体化政策打造自动驾驶顶层路线,应用场景下进度不一 u 自动驾驶发展初期,我国坚持走C-V2X技术发展路线,从5G、新基建、智慧道路、智能网联等方向出发持续布局,同时加速推进示范区与先导区建设,在多应用场景 下通过与企业合作的方式,全面推进车路协同与单车智能技术,为自动驾驶商业化落进程提速; u 不同场景应用下,矿山、港口等封闭场景受到终端智能化需求的刺激,2021年技术相关标准开始陆续出台,推动场景下自动驾驶技术的快速落地。高速公路、城市场 景中,自动驾驶商业化进程以地方政府相关举措为指导,2021年以来,北京先后推动了末端配送、干线物流、Robotaxi的自动驾驶商业化进程。 亿欧智库:2021年中国自动驾驶领域相关政策梳理 u 矿山、港口等封闭作业场景智能化需求刺激下,国家政策先行 港口 n 2021.4: 交通运输部发布《自动化集装箱码头设计规范》 “路端”相关政策 n 2021.6:交通运输部发布《自动化集装箱码头建设指南》 • 2021.1 《关于加快推进新型城市基础设施建设的指导意见》 矿区 • 2021.1 《关于促进道路交通自动驾驶技术发展和应用的指导意见》 n 2021.7:国家能源局发布《智能化煤矿验收管理办法(试行)》 • 2021.2 《国家综合立体交通网规划纲要》 征求意见稿,针对矿区无人驾驶场景落地做了进一步解读 • 2021.7 《智能网联汽车道路测试与示范应用管理规范(试行)》 n 2021.8:自然资源部发布《智能矿山建设规范》 • 2021.12《机动车登记规定》(将智能网联汽车道路测试、示范应用纳入管理规范) u 高速公路、城市场景下,地方政策推动,各地方政府支持力度不一 末端配送 n 2021.5:北京市高级别自动驾驶示范区发布《无人配送车管理 实施细则》(试行版) 干线物流 “云端”相关政策 “车端”相关政策 n 2021.7:北京市智能网联汽车政策先行区正式开放自动驾驶高速 • 2021.3 《国家车联网产业标准体系建设指南(智能交通 • 2021.2 《汽车驾驶自动化分级》 场景,首次开放了先行区自动驾驶的高速场景,并允许首批获得 高速公路测试通知书的企业开展试点测试 相关)》 • 2021.8 《关于加强智能网联汽车生产企业及产品准 Robotaxi • 2021.7 《5G应用“扬帆”行动计划(2021-2023年)》 入管理的意见》 n 2021.11:《北京市智能网联汽车政策先行区自动驾驶出行服务 商业化试点管理实施细则(试行)》 信息来源:中国工信部、亿欧智库 9
10 .车端智能与路端智能协同推进,助力自动驾驶技术快速落地 u 中国早期开始布局车路协同路线,加速开展新基建与智能公路的基础设施建设。截至2020年,中国智慧公路行业市场规模已达到641亿元并呈现持续增长态势。2021 年,中国5G基站数量已达到120万座,相比2019年呈现出高速增长趋势,5G带来的高可靠性、低延时正推动自动驾驶技术稳步发展; u 随着国产激光雷达生产商的技术落地与持续迭代,激光雷达的价格有望进一步下探,大大降低车端技术量产的成本,同时“缺芯潮”倒逼国家加强芯片研发,降低进口 依赖度,避免“卡脖子”事件,自动驾驶核心零部件本土化趋势显现。 Ø 中国公路总里程和公路网密度正快速增加,路侧设备与智慧公路的 Ø 随着国内激光雷达企业产品落地,激光雷达成本有望进一步下降; 建设正不断完善。 Ø 核心硬件成本下探,有望加速实现自动驾驶商业化量产装车。 亿欧智库:中国智慧公路行业市场规模 (单位:亿元) 亿欧智库:2021-2025年中国激光雷达成本预测(单位:元) +15% 641 “智能网联” -13% 566 5,500 488 4,783 415 4,159 324 361 3,616 3,145 2015 2016 2017 2018 2019 2020 2021E 2022E 2023E 2024E 2025E “智慧公路” Ø 2021年以来,中国持续布局4G、5G基站,全球范围内中国5G基站 Ø 车规级芯片供应紧缺,倒逼国家加强芯片研发投入,带动车企、 占比达70%,为车联网提供通讯技术支持。 自动驾驶初创企业进行芯片自主研发; Ø 国内自动驾驶技术有望降低核心零部件进口依赖度。 亿欧智库:中国5G基站建设程度(单位:万座) 亿欧智库:2021年中国芯片自给率目标 “智能汽车” +174% 120 30% 72 全球5G基站占比 16 国家大力扶持芯片产业 70% 2019 2020 2021 70% 芯片自给率 信息来源:中国工信部、公开资料整理、亿欧智库 10
11 .降本增效需求驱动B端自动驾驶市场,C端出行与私家车市场容量巨大 u B端载物场景下,货车司机缺口扩大、人工成本上涨等问题正成为行业亟待解决的社会问题,自动驾驶车辆可实现对司机的替代,大大降低司机用工成本并解决人力短 缺问题。同时,自动驾驶车辆作为生产工具能够提高安全性,减少危险场景作业下的事故发生率; u 城市场景下,与其他国家相比中国消费者对L2与L4级自动驾驶乘用车拥有更高的支付意愿。到2040年,中国城市人口出行次数有望达到22亿人次每天,为共享出行带 来巨大增量市场。 B端需求 C端需求 n 商业运输中人工成本居高不下,并呈现上涨趋势,无人驾驶可以取代人工,降低成本 n 中国私家车(消费者)对自动驾驶L2/L4的愿意支付的额外成本在各国中位居为首,对自 n 人口老龄化下,货车司机缺口有望扩大 动驾驶拥有较高的接受度与信心,为中国自动驾驶市场发展带来较大的需求。 亿欧智库:2021年各国消费者对L2/L4级自动驾驶愿意支付的额外成本(单位:美元) 亿欧智库:2021年中国商业运输成本结构 亿欧智库:2020年中国货车司机年龄情况 2,343 2,178 1,844 1,868 1,819 人工成本 1,646 1,709 1,672 1,488 1,480 1,475 1,475 30% 40岁以下 47% 53% 40岁以上 L2级 70% L4级 其他 德国 法国 意大利 美国 英国 中国 n 港口、矿产等地事故频发,危险作业场景由无人驾驶完成可提高安全性 n 据亿欧智库预测,到2040年中国城市人口出行次数有望达到每天22亿人次,为共享出行 n 提高货物运输与危险场景作业的时效性 释放巨大增量市场。 亿欧智库:2019、2020年中国矿山安全事故统计 亿欧智库:2020~2040年中国城市人口出行次数变化(单位:亿人次/天) 亿欧智库:2021年中国无人驾驶车辆与人工 驾驶车辆每日运行时间对比(单位:小时) 矿山事故次数(次) 死亡人数(个) +2% 734 22 22 17 19 536 573 16 434 +100% 11 2019 2020 人工驾驶 无人驾驶 2020 2025E 2030E 2040E 信息来源:国家矿山安监局、公开资料整理、亿欧智库 11
12 .自动驾驶产业实现多学科融合,细分场景成技术落地切入口 u 自动驾驶产业链上游包括感知层、执行层、判断层与网联层,感知、执行和判断为实现自动驾驶技术的核心要素,而网联层作为中国车路协同技术路径下重要组成,与 自动驾驶技术协同发展落地; u 产业链中游包括主机厂、自动驾驶科技企业、出行科技企业和智慧交通服务商,共同打造生态融合。下游应用按场景划分为封闭场景、半封闭场景与开放场景,为技术 最终的落地带来不同市场需求。 感知层 执行层 判断层 网联层 摄像头 激光雷达 毫米波雷达 超声波雷达 线控转向/线控制动 芯片/算法 高精地图 5G通讯服务 5G通讯设备 云服务商 主机厂 自动驾驶科技企业 出行科技企业 智慧交通服务商 港口 矿区 干线物流 无人配送 无人环卫 Robotaxi Robobus 12
13 .2021年中国自动驾驶产业年度复盘分析
14 .智能化浪潮下,主机厂打通前端用户与后端研发,核心竞争力向用户体验倾斜 u 自动驾驶技术发展下,主机厂价值链开始发生改变,随着软件占整车价值比重提升,主机厂开始通过战略合作与自主研发的方式加强对核心软件与算法的掌控,在这场智 能化浪潮下打造核心竞争力。同时硬件采购由传统的动力总成与车身结构件向传感器、芯片、计算平台等高附加值、高技术壁垒零部件转变,带来供应链的重组; u 软件定义汽车模式下,用户体验与需求正成为软件升级的核心驱动力,2021年以来,主机厂开始加快打通线上线下销售模式,实现用户全生命周期管理,目的在于更加 贴近用户需求,加强品牌效应。除此之外,运营服务成为汽车价值链的延伸,主机厂、互联网企业、自动驾驶科技企业的入局带来生态互联。 传 设计研发 硬件采购 整车制造 汽车销售 运营服务 统 汽 车 参与主体:主机厂 参与主体:主机厂与供应商 参与主体:主机厂 参与主体:主机厂、4S店 参与主体:4S店、汽车后市场 价 核心要素:自主研发体现动力和 核心要素:供应商对外采购动力 核心要素:掌控整车制造与装配 核心要素:主机厂销售模式以to B 核心要素:车辆保养维修,硬件的 值 操控的传动系统 总成与车身结构件 为主,经销商面向终端客户 更换报废 链 变 Ø 软件占整车价值比例提升, Ø 催生高价值、高差异化的 Ø 新能源系统下,整车装配 Ø 打通线上线下销售模式, Ø 用户驾驶体验成为核心竞 主机厂加强自主软件研发 零部件需求,如传感器、 难度下降 实现低库存,高周转 争力,软件服务与运力服 化 Ø 开放与自动驾驶科技企业生 计算平台、芯片等 Ø 数字化、智能化生产技术 Ø 更加贴近用户,对客户需 务成为新增值领域 趋 态合作,共同进行数字化研 Ø 核心零部件供应商话语权 运用,有望提高生产效率 求快速做出响应 Ø 交通出行场景更加多元丰 发 提升,供应链逐渐扁平化 Ø 销售主体由整车销售变为 富,生态互联带来汽车后 势 软件包销售 市场价值链的重塑 参与主体:主机厂、自动驾驶科 参与主体:主机厂、新型供应商 参与主体:主机厂 参与主体:主机厂、新零售平台、 参与主体:主机厂、互联网企业、 新 技企业 核心要素:专注于三电系统+自动 核心要素:掌控整车制造与装配 电商平台等 自动驾驶科技企业等 型 核心要素:体现自动驾驶技术的 驾驶系统+智能网联 核心要素:拓展新零售、直营、体 核心要素:软件服务与硬件维护 汽 智能软件系统(算法) 验式营销渠道等 结合,同时带来多元的出行场景 车 价 值 链 设计研发 硬件采购 整车制造 汽车销售 运营服务 *蓝色越深,代表在价值链中重要程度越高 信息来源:公开资料整理、亿欧智库 14
15 .高附加值核心零部件供应商崛起,产业融合趋势下打造生态闭环 u 自动驾驶技术的实现依赖于感知层、判断层、执行层、网联层的环环相扣,因此带动一批高附加值、高技术壁垒的自动驾驶相关供应商崛起,如传感器、芯片、计算平 台等核心零部件,与传统零部件相比拥有更大的自主权与话语权,传统汽车产业链由链式向环式转变的趋势愈发明显; u 自动驾驶是多元学科的融合,2021年自动驾驶行业参与者更多为“合作”模式而非“供应”模式,通过产业协同营造良好的产业环境,重新定业商业模式,实现共赢, 推动行业发展。 产业链冗长,安全重视程度高,对供应商考核流程严格,考核周期长 自动驾驶核心软硬件供应商入局,高附加值高技术壁垒特性推动供应链扁平化 用户资源掌握在经销商手中,主机厂难以直接了解用户核心需求 用户与应用场景需求成为第一驱动力,带动技术升级与产品研发 特征 特征 二级供应商话语权较弱,主机厂拥有绝对话语权 跨界玩家入场,重新定义商业模式,产业加速融合 亿欧智库:中国传统燃油汽车产业链梳理 亿欧智库:中国自动驾驶技术下智能汽车产业链梳理 维修保养与用户服务平台 示范园区 数字化运营平台 交通解决方案提供商 商用车 用户 应用场景 私家车领域(用户) 共享出行领域 商用车应用场景 汽车信息平台 汽车经销商 汽车金融 具备软件定义汽车能力的主机厂 自动驾驶科技企业 具备自研能力出行服务平台 传统主机厂 智能驾驶 电动汽车零部件 传统汽车零部件 传统汽车零部件供应 感知层 判断层 执行层 网联层 • 三电 • 车身结构件 Tier 1 Tier 1 Tier 1 • 摄像头 • 芯片 • 线控转向 • 5G通讯设备 • 轻量化部件 • ··· ··· • 毫米波雷达 • 计算平台 • 线控制动 • 云服务商 • ··· ··· • 激光雷达 • 算法 Tier 2 Tier 2 Tier 2 • 超声波雷达 • 高精地图 信息来源:亿欧智库 15
16 .中国坚持车路云网协同发展路径,目前车端智能仍为决策主体 u 单车智能化在一定程度上难以解决感知、决策、控制环节中带来的视距死角、延时决策等问题,同时面临单车测试与道路试验昂贵,硬件成本高、系统可扩展性低等问 题,因此在单车智能化的同时发展智能网联技术可有效解决相应问题;基于目前中国道路现状与单车智能水平,车路云一体化协同发展成为中国自动驾驶发展技术路径; u 2021年,中国自动驾驶仍以单车自主决策为主,车路云体系为辅,为车辆提供信息预警为主。为推动自动驾驶技术落地,国家正加大智慧交通、通讯基站、云控平台 的建设,持续布局智能网联技术。 单车智能在规则决策下仍存在较大的发展瓶颈,智能网联技术一定程度上可协同解决单车“短板”。 现阶段(2021年) Ø 单车智能主要依靠车辆自身的视觉、毫米波雷达、激光雷达等传感器、计算单元、线控系统进行环境感知、计算决策、路径规划 p 以单车智能自主决策为主 和控制执行。 感知:依赖AI(机器学习)决策 ü L2:主要量产落地技术 算力与功耗瓶颈 ü L3:由于事故责任安全限制难以落地 发 感知发展相对成熟, ü L4:示范区试运营阶段,需全程配备安全员 决策: AI决策与规则(人工)决策 人工决策仍存在很 可扩展性低 展 成 大的发展阻力,为 p 车路云体系为辅协同发展 路径规划:规则(人工)决策 熟 自动驾驶汽车带来 测试与道路试验昂贵 车 单车智能技术 ü 车路协同:给有人驾驶车辆提供信息预警为主; 度 “长尾”。 车端硬件昂贵 路 包括城市道路的车路协同信息化,高速公路和等级 控制执行:规则(人工)决策 公路的信息化 。 云 网 亿欧智库:车路云网协同示意图 Ø 智能网联技术依赖智慧交通、云控平台与通讯技术,整个交通在允控平台的管控下,对各个市场进行智能化调度。 协 云端协同交通调控 协同决策:网联化可分担单车算力消耗, 同 智慧交通:提供道路侧智能化设备与基础数据平台 基于云控平台给出全局最优驾驶策略 发 N V2 V2 可扩展性系统:打造大数据与机器学习作 I 展 为核心的智能网联汽车产品和平台系统 路端协同感知 云端协同感知 通讯技术:提供车路云之间的连接与服务,以及边-云端 辅助决策与控制 辅助决策与控制 MEC、数据中心、云计算、人工智能等关键技术 数据与堆栈:通过数据驱动的反馈模拟 智能网联技术 模型和端到端的自动驾驶训练堆栈代替 V2 规则软件设计 P V V2 云控平台:接收感知信息与道路状态信息,将适用于自动 降低成本:铺设路端智能化设备降低车 驾驶的融合感知与决策信息下发至车端,形成信息流闭环 端成本 信息来源:公开资料整理、亿欧智库 16
17 .车企开启V2X前装量产,政府进一步推动路端智能化建设 u 中国车路协同处于发展初期,正由车载信息服务阶段向智能网联服务阶段转变。2021年,多款V2X前装量产车型集中上线,同时在双智城市政策的推动下,路端开始 规模化部署蜂窝车联网C-V2X网络与设备,推动车端智能与路端智能的技术验证; u 从商业模式维度来看,车路协同正向价值导向转变,推广初期将车路协同贴上“公益属性”标签,通过提高消费者的接受度与依赖度来推动商业化落地;除此之外,政 府开始减少干预,给V2X企业更多话语权,推动生态融合,加速市场化发展。 第一阶段:车载信息服务阶段 第二阶段:智能网联服务阶段 第三阶段:智能交通出行服务阶段 自动驾驶技术演进 基于2G、3G以及4G LTE蜂窝通信网络的语音和 基于4G、5G中的C-V2X通信技术为网联汽车提 基于5G技术,将汽车边缘计算与云端实时连 路端基础设施演进 数据通信能力,以汽车信息娱乐和eCall为代表。 供V2V、V2P、V2I等通信方式。 接,结合高精度位置信息,提供自动驾驶、编 队行驶等业务。 网联通信技术演进 2021总结 车端 路端 u 2021年,多款V2X前装量产车型集中上线,但 u 开始规模化部署蜂窝车联网C-V2X网络,与车企 项目导向 价值导向 功能较单一,多为与辅助驾驶相关的预警功能; 联合进行车路协同技术验证 Ø 开始重视功能层面的需求,挖掘车路协同的商业价值,通过示范与量产的模式, 向公众展示车路协同的应用价值; 车企 车型 上市时间 规模化部署 Ø 各地区开始强调车端与路端规模化,寻求创新点,从价值出发提高消费者的接 埃安 AION Y 2021.04 受度与依赖度,从而打开市场。 2020.11 湖南(长沙)车联网先导区 上汽通用 GL8 2020.12 在重点高速公路、城市道路规模部署蜂窝车 政府主导 生态融合 上汽 Marvel R 2021.02 联网C-V2X网络,带动全路网规模部署。 Ø 政府开始减少市场化干预,推动V2X企业与车企之间的商业合作,加速生态融 哪吒 U PRO 2021.03 2021.01 重庆(两江新区)车联网先导区 合,加速车端市场的发展。 主打复杂道路交通特征和特殊路况的全场景测 小鹏 P7 2021.04 试和规模化商用,目前正处于起步建设阶段。 工信部 公安部 交通运输部 华人运通 HiPhi 2021.05 技术验证 比亚迪 汉EV 2021.08 地方政府 长城 WEY摩卡 2021.11 2021.11 C-V2X“四跨”先导应用实践 活动采用市场中已量产发售的车辆,重点部署 技术验证 招投标形式 蔚来 ET7/ET5等 2022 演示了C-V2X支持城市智慧交通车路协同应用, 车企 V2X企业 进一步验证了C-V2X技术。 寻求商业合作,推动市场化 信息来源:公开资料整理、专家访谈、亿欧智库 17
18 .国家政策成车路协同体系搭建最大动力,产业各方深度协同必不可少 u 车路协同架构由基础设施层、网络层、平台层与应用层组成,实现基础信息的传导与处理,最终实现真正的高级自动驾驶;目前基础设施的统一安装运维、存量信息与 新型数据的融合、终端运营模式的统筹协同正成为发展阻力; u 顶层建设推动下层体系发展,中国正加速完善相关道路交通法规、网络安全法规、基础设施建设规划的构建,建设完备的信息原管理体制,实现多元异构数据的融合与 统一,通过行业各方的深度支持与参与推动自动驾驶应用落地。 亿欧智库:车路协同架构图 智能网联建设“遇阻” 城市道路示范区 测试场 智慧高速 智慧公交 5G无人车 应 运营模式不成熟:自动驾驶商业化应用仍处于测试探索阶段,同时基础设备部 智慧交通平台 车企平台 用 署尚未规模覆盖,车载终端渗透率低,缺少成熟的运营模式; 公安信息通信网边界平台 • SaaS层 图商平台 层 顶层建设欠缺:配套安全、道路交通法规仍需完善,公众对自动驾驶认知尚浅。 • PaaS层 • IaaS层 边缘云 其他平台 中心信息交互接口 平 平台信息孤单:仍存在数据通讯互联互通壁垒,不同平台存在信息孤岛现象; 台 公安专网 LTE网络 5G网络 接口无法统一:设备通信接口、系统平台接口仍需统一,建立消息一致性等方 层 面的标准化体系。 移动蜂窝网 LTE基站 5G基站 安全界定模糊:与车端相符的路侧功能安全界定尚不明确,未建立起功能安全 网 等级等概念。 络 路侧设备 智能交通基础设施 道路智能感知设备 定位信息 层 信道质量存疑:5G无线信道质量易受外部干扰,传输信道可靠性难以保证。 摄像头 激光雷达 RSU 身份认证未统一:跨行业、跨地域数字身份认证尚未协同统一。 定位信息 毫米波雷达 动态标志牌 道路信号机 PCS 基 PCS 础 工程安装复杂:基础设施建设规划尚未明细,跨界融合经历磨合期,跨部门 气象环境检测器 CORS基站 建设难度增加。 设 施 运维管理薄弱:路侧设备工程安装缺乏统一方案,以及对交通整体的布局考 层 虑,导致后期运维难度大。 信息来源:公开资料整理,亿欧智库 18
19 .现实情况制约下,“降维”路径成自动驾驶企业短期变现与技术落地首选 u 从自动驾驶企业发展路径来看,渐进式路线与跨越式路径是企业选择切入自动驾驶赛道的主要路径方向,但2021年以来,越来越多的企业开始选择技术降维或场景降 维方式加速自动驾驶技术的落地,技术降维主要体现为将L3/L4级自动驾驶技术降维打造ADAS解决方案,场景降维体现为由高维场景降到低维场景; u 通过将L3/L4级自动驾驶技术降维应用到量产车型上,可为企业获取真实道路信息与测试数据,推动技术更迭,但切入成熟的主机厂供应体系难度较大;此外,企业可 选择将自动驾驶解决方案应用到低维场景下实现规模落地,但更考验企业的场景解读能力。 亿欧智库:中国自动驾驶企业发展路径 路径三:技术降维 专注于L4级自动驾驶研究,致力于自动驾驶共享出行、封闭与半封闭场景下的产品落地 相关资讯 优 p 为企业带来短期变现 路径二:跨越式路径 势 p 积累道路信息与测试数据 L5 n 2021.01:百度基于L4级视觉系自动驾驶技 路径四:场景降维 术Apollo Lite降维应用于AVP与ANP;搭载 Apollo AVP的首款汽车威马W6量产下线 n 2021.03: Momenta与上汽联手打造自动驾 劣 p 打通主机厂供应链成为tier 1 将自动驾驶解决方案降维应用到其他领域,如城市出行场景到 驶中国方案,采用量产自动驾驶(Mpilot) 供应商,面临较大的竞争 L4 园区、矿区等封闭场景 势 路 与完全无人驾驶(MSD)相结合战略 p L4的算力与传感器在L2上存 径 n 2021:华为以L4技术在中高端车型打造L2+ 在适配问题,开发难度大 将L3/L4级自 路 功能 从L2级辅助自 一 径 动驾驶技术 动驾驶起步, : 模块化,利 三 L3 通过有限场景 渐 路径四:技术降维 用L4级技术 : ADAS系统的 进 可扩展的软 技 量产与商业化, 式 硬件一体架 术 相关资讯 更迭技术逐渐 路 构,打造 降 优 p 高维到低维场景下技术壁垒 向高级自动驾 线 ADAS解决方 维 势 更小,更容易规模化落地 L2 驶过渡 n 2021.10:百度入股狮桥成立合资公司 案 DeepWay,打造自动驾驶重卡“星途1代”, 进军干线物流领域 封闭场景 半封闭场景 开放场景 n 2021.3:小马智行正式将卡车业务独立,发 劣 p 不同场景需要重新深入解读 布新品牌“小马智卡”,进军干线物流领域 势 与定义 • 矿山运输 • 干线物流 • 共享出行Robotaxi/Robobus 私家车:量产乘用车 n 2021.9:文远知行发布中国首款L4级自动驾 p 原有场景玩家已具备成熟的 • 港口运输 • 无人环卫 • • 末端配送 驶轻客,正式进军同城货运领域 商业运营模式,难以快速抢 • 机场物流 占市场 信息来源:公开资料整理、亿欧智库 19
20 .封闭场景智能化需求旺盛,自动驾驶商用落地实现实质性突破 u 以港口与矿区为代表的自动驾驶封闭场景在政策推动下,智能化需求旺盛,拉动供给端商业订单的增长。2021年,国内新建多个全自动化码头,带动港口自动驾驶商 业化运营取得实质性突破;同时在智慧矿山建设趋势下,多个大型矿区自动驾驶项目正进入试运营与测试阶段; u 由于场景相对简单与封闭,自动驾驶车辆作为生产作业工具已提前投入商业化运营,但特殊的地理环境对企业场景解读能力提出了更高的要求;同时由于卡车自动驾驶 技术具备一定通用性,目前已有部分场景玩家通过技术复用转战干线物流场景,拓展商业化应用业务。 政策端 需求端 供给端 场景特征 港 形成中国标准,提高国内自 疫情下边境贸易口岸迸发无人化需求,2021年 传统港口机械制造商,自动驾驶科技公司、主机厂加速生 口 动化码头建设水平。 国内新建多个全自动化码头,拉动自动驾驶集 态共建,商业化运营取得实质性突破。 自 卡需求增长。 n 开始实现真正商业化落地 动 2021年,我国组织编制并发布了 三一海洋重工:在妈湾港交付了18台无人驾驶卡车; 港口与矿山自动驾驶车辆具备生产作业设备 驾 全球首部《自动化集装箱码头设 码 2021.06:深圳妈湾港 西井科技:携手和记港口,在泰国完成港口无人驾驶集卡项目, 计规范》和《自动化集装箱码头 2021.10:山东日照港 实际运营的无人驾驶车辆达到了近百台; 属性,与公开道路自动驾驶相比,政策法规 驶 头 建设指南》。 2021.10:天津港山疆港区C段 斯年智驾:拿下L4级别无人驾驶商业化运营付费协议,部署近 对安全员无明确要求,已提前实现商业化。 现 投 2021.12:山东烟台港 40辆无人集卡进入常态化运营; 状 产 2022:南通港吕四作业区 飞步科技:完成宁波舟山港集团2021年第3000万标准箱作业; 总 时 2022:广州港南沙四期(在建) 主线科技:港口无人驾驶车辆商业交付破百辆,完成天津港 结 间 2023:北部湾钦州大榄坪南作业区(在建) 2021年第2000万标准箱作业; n 场景解读进一步加强 上汽集团:无人驾驶重卡2021年转运集装箱超4万标准箱。 由于港口与矿山特殊的地理环境,自动驾驶 政策端 需求端 供给端 科技企业、主机厂、场景方正深度合作,加 深垂直场景解读能力,推动技术进步。 矿 招标文件中对安全作出强制 由国家主导推动,以内蒙古为首打造智慧矿 供给端开始加速布局矿区自动驾驶车辆部署与运行,矿区 区 性要求,提出验收管理机制, 山,向新疆及其他地区推行。 自动驾驶进入试运营与测试阶段。 自 推动矿区自动驾驶规范与安 2021.04:发布《内蒙古自治区推进煤矿智能化建 动 全落地 。 矿区 2021商业化进程 设三年行动实施方案》 n 场景玩家倾向于向干线物流延伸 驾 2021.01:发布《智能矿山建设 • 第一批推进19处露天煤矿智能化建设; 宝日希勒露天煤矿 通过国家工业性示范运营安全评审进入示范运营 规范》; • 第二批推进54处露天煤矿智能化建设; 基于卡车自动驾驶技术一定程度的通用性, 驶 安徽芜湖海螺水泥 20辆无人驾驶矿车投入芜湖海螺水泥矿区试运行 2021.07:发布《智能化煤矿验 • 第三批推进41处煤矿智能化建设。 现 矿区 垂直场景玩家逐步开始向干线物流场景布 收管理办法(试行)》(征求 状 意见稿)。 双碳目标下,高耗能的矿业产业正加大产业结 华能伊敏露天矿 华能伊敏露天矿无人驾驶单台完成混编作业测试 局,待政策开放后可快速抢占市场。 总 构转型的强度和力度,促进矿业生产的智能化 黑岱沟露天煤矿 发展至10台无人驾驶矿用卡车进行连续作业 结 改造。 哈尔乌素露天煤矿 无人驾驶卡车混编运行通过第一阶段的测试验证 信息来源:公开资料整理、专家访谈、亿欧智库 20
21 .政府端逐渐开放环卫自动驾驶招投标项目,运营为主打造智慧环卫概念 u 2021年是自动驾驶环卫场景开启规模商用的一年,自动驾驶企业开始更加强调运营属性,通过提供环卫运营服务,改变政府预算以及招投标综合考核模式,加速推广智 慧城市环卫服务概念,从而带动商业模式的多样性发展; u 城市生态下,环卫场景仍面临多重法律法规的限制,自动驾驶环卫车的法律属性还未明确,缺少对其路权管理和上路准入规则的明确规定,同时行业缺乏相关产品技术 标准,技术功能相对单一,以清扫功能为主,无法实现路面高压冲洗、洒水等其他功能。 环卫自动驾驶现状总结 亿欧智库:2021年中国环卫自动驾驶企业商业化现状 需求端 供给端 2021年:加速商业落地,开启规模商用 n 自动驾驶技术接受度提高 n 加强战略合作,共同推动商用落地 政府逐步接受智能网联以及无人驾驶技术的介入, 自动驾驶企业通过与整车厂、示范区深度合作, 酷哇机器人 仙途智能 于万智驾 希迪智驾 从示范区的落地到运营服务的开放,政府参与度 加速推进了环卫自动驾驶商业化落地,并提供 提升。 运营服务。 n 招标项目进一步开放 n 强化运营属性,打造智慧环卫服务概念 10月:实现覆盖全 6月:仙途无人清扫 6月:和碧桂园满 4月:公司智能清 从政府招投标到环卫运营服务的考核端,地方 政府传统环卫招投标模式下难以形成规模化要求, 国7个省份,20余 车,落地唐山港、 国合作,批量销售无 扫车实现突破性 政府招投标项目逐渐开放,无人驾驶车辆需求 2021年自动驾驶科技企业正加强运营属性,通过 座城市,车队规模 郑州新郑国际机场, 人环卫车 前装量产 释放推动运营服务的订单量快速增长。 运营演示推动自动驾驶环卫的招投标形成新开放 接近千台 实现真正的商业化 7月:旗下清扫车落 模式。 地西安市雁塔区 仍待解决问题 合作伙伴 合作伙伴 合作伙伴 合作伙伴 • 中联环境 • 宇通环卫 • 龙马环卫 • 盈峰中联环境 u 政府考核模式待转变 u 政策法规待明确 • 奇瑞控股 • 德国环卫公司 • 碧桂园满国 • 湖南纽恩驰 政府环卫的预算与考核模式难以对新设备有 自动驾驶环卫车的法律属性尚未厘清, ALBA • 桑德湘江集团 规模化要求,因此难以达到量产阶段。 缺少对其路权管理和上路准入规则的明 • 瑞士环卫设备- 确规定,同时责任主体不明晰。 Boschung 试点城市 u 技术功能待完善 u 产品技术标准待建立 自动驾驶环卫功能模式单一,目前更多为清 自动驾驶环卫车缺乏行业生产检验标准, 扫功能,还无法实现路面高压冲洗、洒水等 同时道路测试标准尚未形成,难以规范 北京、江苏、四川、陕西、湖北、湖南、深圳、福建、浙江、安徽、上海 功能。 化规模化发展。 信息来源:公开资料整理、专家访谈、亿欧智库 21
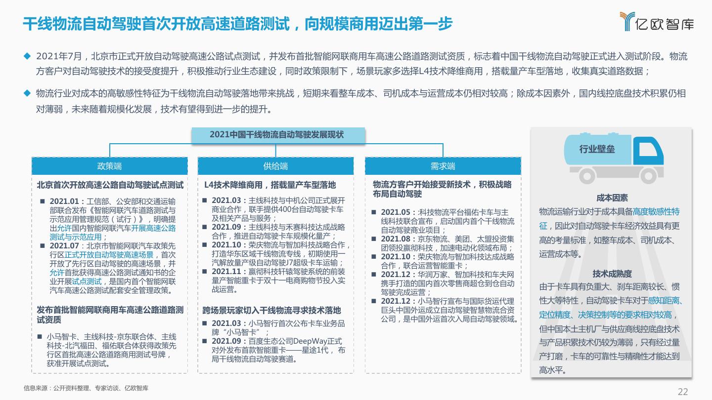
22 .干线物流自动驾驶首次开放高速道路测试,向规模商用迈出第一步 u 2021年7月,北京市正式开放自动驾驶高速公路试点测试,并发布首批智能网联商用车高速公路道路测试资质,标志着中国干线物流自动驾驶正式进入测试阶段。物流 方客户对自动驾驶技术的接受度提升,积极推动行业生态建设,同时政策限制下,场景玩家多选择L4技术降维商用,搭载量产车型落地,收集真实道路数据; u 物流行业对成本的高敏感性特征为干线物流自动驾驶落地带来挑战,短期来看整车成本、司机成本与运营成本仍相对较高;除成本因素外,国内线控底盘技术积累仍相 对薄弱,未来随着规模化发展,技术有望得到进一步的提升。 2021中国干线物流自动驾驶发展现状 行业壁垒 政策端 供给端 需求端 北京首次开放高速公路自动驾驶试点测试 L4技术降维商用,搭载量产车型落地 物流方客户开始接受新技术,积极战略 布局自动驾驶 成本因素 n 2021.01:工信部、公安部和交通运输 n 2021.03:主线科技与中机公司正式展开 部联合发布《智能网联汽车道路测试与 商业合作,联手提供400台自动驾驶卡车 n 2021.05::科技物流平台福佑卡车与主 物流运输行业对于成本具备高度敏感性特 示范应用管理规范(试行)》,明确提 及相关产品与服务; 线科技联合宣布,启动国内首个干线物流 出允许国内智能网联汽车开展高速公路 n 2021.09:主线科技与禾赛科技达成战略 自动驾驶商业项目; 征,因此对自动驾驶卡车经济效益具有更 测试与示范应用; 合作,推进自动驾驶卡车规模化量产; n 2021.08:京东物流、美团、太盟投资集 高的考量标准,如整车成本、司机成本、 n 2021.07:北京市智能网联汽车政策先 n 2021.10:荣庆物流与智加科技战略合作, 团领投嬴彻科技,加速电动化领域布局; 行区正式开放自动驾驶高速场景,首次 打造华东区域干线物流专线,初期使用一 n 2021.10:荣庆物流与智加科技达成战略 运营成本等。 开放了先行区自动驾驶的高速场景,并 汽解放量产级自动驾驶J7超级卡车运输; 合作,联合运营智能重卡; 允许首批获得高速公路测试通知书的企 n 2021.11:嬴彻科技轩辕驾驶系统的前装 n 2021.12:华润万家、智加科技和车夫网 技术成熟度 业开展试点测试,是国内首个智能网联 量产智能重卡于双十一电商购物节投入实 携手打造的国内首次零售商超仓到仓自动 汽车高速公路测试配套安全管理政策。 战运营。 由于卡车具有负重大、刹车距离较长、惯 驾驶完成运营; n 2021.12:小马智行宣布与国际货运代理 性大等特性,自动驾驶卡车对于感知距离、 发布首批智能网联商用车高速公路道路测 跨场景玩家切入干线物流寻求技术落地 巨头中国外运成立自动驾驶智慧物流合资 定位精度、决策控制等的要求相对较高, 试资质 n 2021.03:小马智行首次公布卡车业务品 公司,是中国外运首次入局自动驾驶领域。 牌“小马智卡”; 但中国本土主机厂与供应商线控底盘技术 n 小马智卡、主线科技-京东联合体、主线 n 2021.09:百度生态公司DeepWay正式 与产品积累技术仍较为薄弱,只有经过量 科技-北汽福田、福佑联合体获得政策先 对外发布首款智能重卡——星途1代, 布 行区首批高速公路道路商用测试号牌, 产打磨,卡车的可靠性与精确性才能达到 局干线物流自动驾驶赛道。 获准开展试点测试。 高水平。 信息来源:公开资料整理、专家访谈、亿欧智库 22
23 .车企加速入局Robotaxi赛道,北京开放商业化试运营为市场注血 u 2021年以来,东风汽车、享道Robotaxi先后展开Robotaxi测试运营,广汽、北汽、小鹏也宣布布局计划。随着越来越多车企入场,生态更为多元,形成车企、出行平 台、自动驾驶技术提供商的“三位一体”的商业模式; u 2021年11月政策再次加码,北京首次开放了商业化试点运营,百度与小马智行成为首批获得展开商业化试点服务的企业,意味着Robotaxi赛道开启造血模式。但受技 术、政策与成本因素制约,Robotaxi离完全回血还有很长一段路要走。 亿欧智库:中国自动驾驶Robotaxi企业运营现状(截止2021年底) 商业模式:车企入局,打造“三位一体”模式 商业化落地:示范区范围不断扩大,首次开启商业化试点 企业 采用车型 测试里程 车队规模 测试/运营城市 (公里) (辆) 2021.12.08:享道出行Robotaxi上线运营 2021.11.25 《北京市智能网联汽车政策先行区自动驾驶出 红旗、极狐、威马、 北京、上海、广州、 合作模式:上汽人工智能实验室+Momenta+享道出行 行服务商业化试点管理实施细则(试行)》 百度 1600万 400+ 埃安 长沙、沧州 2021.12.21:如祺出行Robotaxi运营业务即将上线 内容细则:允许企业收费运营自动驾驶车辆,首批投放100 雷克萨斯RX450、 合作模式:广汽+文远知行+如棋出行 辆车,在北京市经开区60平方公里范围内运行。 埃安LX、红旗E- 加州、广州、北京、 小马智行 800万 200+ HS3、比亚迪秦、林 上海 生态共建 肯MKZ 自动驾驶技 首批获得展开商业化试点服务的企业 车企 出行平台 术提供商 AUTOX 克莱斯勒FCA大捷龙 — 100 深圳、上海、广州 政府背书 600多个站点 Momenta — — — 苏州 量产能力 平台流量 软件平台 雄厚资金 用户管理 技术支持 东风日产轩逸、林肯 品牌效应 数据闭环 200多个站点 文远知行 MKZ、AION S、东 700万 300+ 广州 风风神E70 制约因素 滴滴 沃尔沃XC60 — 100 上海 大众 奥迪e-tron — 10 合肥 技术因素 政策因素 成本因素 东风汽车 东风风神E70 100万 60 武汉 u 固定路线下技术相对可行, u 责任安全界定不明晰,保险 u 单车测试成本昂贵,部分地 吉利 几何A — 10 杭州 但若要实现全区域通用,长 法规仍有待健全; 区政策限制下会产生其他成 享道 飞凡MARVEL R — 60 上海、苏州 u 各地政策开放程度不一致, 本,如拖车成本; Robotaxi 尾效应仍是最大安全阻碍。 跨省示范应用存在壁垒。 u 传感器、芯片价格处于高位, 广汽、北汽、小鹏:即将布局 整车成本高昂。 信息来源:中国汽车工业信息网、公开资料、专家访谈、亿欧智库 23
24 .自动驾驶重资产模式驱动商业闭环,轻资产模式推动企业快速商业化 u 自动驾驶企业按商业模式分类可分为“技术+运营”双驱动的重资产模式与“自动驾驶技术”赋能的轻资产模式,重资产模式多为自动驾驶场景玩家,通过提供自动驾 驶软硬件一体化技术和运力服务,形成全栈式自动驾驶解决方案,服务于需求方,该方式可深入了解客户需求,实现快速响应与技术更迭,形成商业闭环; u 轻资产模式多为自动驾驶综合服务商,提供通用型的自动驾驶技术平台,与主机厂、运营平台方形成生态合作,短期内可将技术产品化,快速实现规模化商用,积累真 实场景数据,为自动驾驶软件与算法升级与优化提供基础。 亿欧智库:2021年中国各应用场景部分自动驾驶企业盘点 自动驾驶企业商业模式 模式一:“技术+运营”双驱动的重资产模式 模式二:“自动驾驶技术”赋能的轻资产模式 开 Robotaxi 放 量产 场 量产 OEM OEM 运 景 营 运营服务 需 Robobus 前装/ 前装/ 需求方 平 求 后装 后装 数据 台 方 园区物流/ 自动驾驶企业 方 自动驾驶企业 末端配送 技术+运营服务 技术 环卫场景 优势 优势 n 有运营背景的自动驾驶企业如阿里巴巴 n 通过将技术产品化,快速投入不同场 达摩院具备先发优势; 景下的规模量产,积累真实数据,更 n 特殊场景下,通过承包运力服务贴近场 迭软件系统; 干线物流 景,更好的解读场景与打磨技术; n 多场景的商业化落地带来更低的成本, n 深度了解客户需求,从而快速响应或调 加强企业造血能力; 整升级技术,形成商业闭环。 n 未来形成标准化、通用的软件平台以 价值与技术驱动,打造轻资产模式。 港口运输 封 难点 难点 闭 n 车队的调度管理对没有运营背景的科技 n 早期面临较大的场景压力,打造标准化 场 企业来说难度较大; 产品并量产的同时需深入了解场景需求; 景 矿区作业 n 短期内采用重资产模式,增加边际成本, n 长期来看,未来标准化的产品与技术易 盈利相对困难。 被复制与模仿。 信息来源:公开资料整理、专家访谈、亿欧智库 24
25 .驭势科技:通用型自动驾驶技术栈,提供全场景适配方案 u 作为自动驾驶技术赋能代表性企业,驭势科技成立于2016年2月,是一家专注于研发和提供“全场景”自动驾驶解决方案的公司。随着自动驾驶技术的不断打磨,驭势 科技成功于2019年实现去安全员的商业化运营,同时在2021年12月,“真无人”商业运营里程正式突破120万公里,达成自动驾驶商业化进程中的重要里程碑; u 驭势科技打造的U-Drive智能驾驶平台是一套全栈自研的自动驾驶技术栈,包含了智能驾驶控制器(硬件)、AI算法、云端智能驾驶大脑等核心模块,为行业提供通用 化自动驾驶技术解决方案,快速适配不同的应用场景。U-Drive智能驾驶平台不仅实现了技术可复制性,同时可以打造数据闭环、加强数据安全性。 亿欧智库:驭势科技企业大事件梳理 技术发展期(2016~2018) 商业化拓展期(2019~2020) 商业化落地期(2020~2021) 开始打造与巴斯夫、 携手上汽通用五 完成去安全员运 在香港国际机场开 获上汽通用五 长城蚂蚁物流、徐福 营测试,标志无 启常态化运营,成 记、香港国际机场、 驭势科技“真无人” 菱交付业内首款 在上汽通用五菱厂区 菱定点,小批 人驾驶可交付产 商业运营里程正式 驭势科技(北京) L4级别自主代客 亮相博鳌亚洲论 开启无人物流常态化 为世界首个无人驾 量交付基于宝 乌鲁木齐国际机场等 助力东风开放 品的诞生 突破120万公里 有限公司成立 在广州白云机 泊车产品 坛,助力合作伙 运营,开创国内首条 驶物流车运营项目 骏 E500⻋型的 一系列自动驾驶合作 RoboTaxi试运 场完成无人驾 伴推出无人小巴 厂区无人物流线路的 前装全自动代 项目。 行,加速探索自 驶首秀 接驳服务 常态化运营 客泊⻋技术 动驾驶商业化 2016.2 2017.3 2018.11 2019.4 2019.6 2019.11 2019.12 2020.1 2021.2 2021.3 2021.12 驭势科技核心技术:全栈自研的通用自动驾驶技术栈 实现技术可复制 可同时适用A/B/C照+城市配送,实现自动驾驶落地 U-Drive 智能驾驶平台 同场景、跨场景的低成本快速复制。 云端运营管理平台 全功能车规级智能 自动驾驶算法 驾驶控制器 技 打造数据闭环 术 能够进行全自动化的筛选、标注、学习异常数据, 融合定位算法 车辆运营管理 AI控制器 优 对迭代算法模型进行训练、验证和部署,有效应对 势 复杂场景下不可知因素。 感知识别算法 智能仿真驾驶 定位控制器 决策规划算法 数据管理服务 线控底盘控制器 实现数据安全 高精地图服务 黑匣子 不依赖外部技术,保障数据信息全链路、全流程自主可 控。设置网络防火墙和防护策略,对数据进行加密鉴权 车路云协同 V2X/远程控制器 与脱敏处理;云端数据服务立足本土保证数据的保密性、 完整性、安全性与可用性。 信息来源:驭势科技、亿欧智库 25
26 .驭势科技:循序渐进打造“全场景”战略落地,稳扎稳打进军决赛圈 u 自动驾驶场景间技术存在共性,通用技术栈是覆盖全场景的最佳解决方案。驭势科技将自己打造为AI驾驶员,提供通用、多场景适配的自动驾驶技术平台,基于全栈自 研的U-Drive智能驾驶系统,将技术落地运用于无人工厂、智慧机场、城市配送、Robotaxi、Robobus等多个场景,实现循序渐进的商业化落地; u 通过对自动驾驶技术可行性、商业可行性与方案成熟度的评估,驭势科技已率先在机场、厂区等场景实现了商业化落地,并优先布局了Robotaxi赛道。未来一到两年 内,驭势科技计划通过深化生态合作,扩大区域物流场景的商业化项目落地范围,并切入乘用车、商用车新物种市场,为进军自动驾驶终局蓄力。 亿欧智库:2021年驭势科技商业化进展 加速落地 优先布局 “我们很早就意识到,自 自 影响因素 动 • 2月:携手巴斯夫基地打造化工领域智慧工厂 • 3月:东风汽车打造的东风自动驾驶领航项目正式开放面向武汉市 动驾驶技术必将应用于各种行 驾 • 3月:助力长安民生物流打造入厂物流全流程无人化 民的Robotaxi试乘服务。截止2021年,武汉Robotaxi车队已经覆 业,因此我们通过一系列战略 Ø 技术安全稳定 驶 产 • 6月:无人物流车在徐福记正式常态化运营 盖当地超300公里路网,100多个站点,超有1万的武汉市民参与了 场景落地,不断积累数据,打 Ø 法律法规完善 业 • 9月:联合长城蚂蚁物流打造全球首款长城炮EV无人驾驶物流车 体验,里程超过100万公里,服务范围还在持续扩大 磨算法与一套通用的自动驾驶 Ø 产品成本控制 发 展 • 11月:再度携手香港机场落地全球首款在机场禁区内使用的无 • 9月:发布面向城市公开道路的L4级自动驾驶解决方案UiBox 技术栈,确保未来可进入自动 Ø 真实数据积累 成 人巡逻车 驾驶决赛圈。“ 熟 • 10月:UiBox在沙特开展“最后一公里”的商业化无人配送服务 Ø 用户高接受度 度 • 12月:在乌鲁木齐国际机场打造全球首个机坪无人驾驶应用 垂直场景 泛化场景 驭势科技董事长兼CEO 吴甘沙 区域物流:机场、厂区 城市生态:Robotaxi、Robobus u 自动驾驶行业未来会从垂直场景走向泛化场景;驭势科技“全场景”战略以有边界、半封闭垂直 u 随着场景技术边界被进一步打破,通用的、可适用任何场景的自动驾驶技术平台将成为技术趋势; 场景为短期内的业务重心,确保安全性的前提下率先实现商业化落地。 u 驭势科技通过生态合作,提供高度可扩展的自动驾驶产品形态,而不是单个的项目。 商业化落地评估“3X3方法论” OEM 技术可行性 商业可行性 方案成熟度 • 场景复杂度 自动驾驶技术 • 是否解决客户的刚需痛点 • 是否能够去安全员 提供商 • 产业链成熟度 • 法律法规是否允许去安全员 • 软硬件是否标准化、集成化 运营方/场景方 • 发生事故的严重度 • 是否能够实现收支平衡 • 现场运维后是否需要工程师 信息来源:驭势科技、亿欧智库 26
27 .自动驾驶软件装配率持续攀升,推动主机厂软件收费时代加速到来 u 自动驾驶技术下,主机厂的商业模式开始从短期内的整车销售为主到中期的软件收费与整车销售转变。2021年,造车新势力正在加速探索软件收费模式,特斯拉、蔚 来、小鹏都已开启软件包收费模式且初见成效,软件选配率正在提升,传统主机厂也在加速战略布局; u 特斯拉与蔚来的带领下,一次性软件收费正向按月付费方式转型,对于用户来说,该方案降低了选择成本,可以根据自己的需求自由订阅,同时延长了主机厂汽车全生 命周期中的开发与收入周期。 u 软件销售模式下,软件价格随着配置不断优化而上涨,软件销售占比逐渐增加, 主机厂商业模式发展路径 参考特斯拉FSD软件价格历史增长趋势。 商业模式1.0 商业模式2.0 商业模式3.0 商业模式4.0 亿欧智库:特斯拉(美)FSD价格增长趋势(单位:人民币) 64,000 整车销售 软件销售 渠道收费 运力服务 整车销售为主 44,800 51,200 探索软件模式 32,000 16,000 19,200 配置升级 软件包收费 OTA升级收费 车联网收费 2015.10 2016.9 2018.8 2019.10 2020.7 2020.10 “开拓者” 2020.7 2020.10 2020.5 2021.9 2020-2021 *人民币价格由美元换算而成,人民币:美元=6.4:1 美国市场 +按月订阅 Model 3 Model Y 车联网服务收费 u 2021年,小鹏与蔚来在软件选装率中都取得较大突破,同时远超特斯拉中国装配 FSD $8000 $10000 $199/99月 率,政策倾斜下消费者对国产技术接受度有望进一步提升。继特斯拉后,蔚来增 中国市场 提速5.0s到4.4s:¥14100 $9.9/月 NOA:¥32000/FSD:¥64000 加按月付费模式,旨在延长汽车在全生命周期中的收入周期,降低用户使用成本。 蔚来软件包收费 小鹏软件包收费 理想软件包收费 “国内领先者” 亿欧智库:2021Q1特斯拉(美/中)与小 亿欧智库:2020、2021Q1小鹏软件 2020 2021.1 2020-2021 2020-2021 鹏软件包选装率对比(单位:%) 收入(单位:万元) NIO Pilot自动辅 蔚来ET7 Xpilot 2.5:免费 辅助驾驶与自动驾作为 助驾驶系统精选包 NAD订阅模式 5,000 Xpilot 3.0:¥20000 标配不单独收费 50 ¥39000 ¥680/月 30 3,000 25 大众软件包收费规划 “传统车企探索者” 2 计划推出OTA,仅对仅对L4自动驾驶模式收费7欧元/小时; 特斯拉(美) 特斯拉(中) 蔚来 小鹏 2020 2021Q1 信息来源:公开信息整理、亿欧智库 27
28 .整车OTA趋势下,掌握集成化架构与核心软件研发能力至关重要 u 受自动驾驶相关政策限制,越来越多的主机厂开始通过整车OTA来实现未来高级自动驾驶技术。2021年,居高不下的OTA投诉率体现了背后主机厂OTA的监管不力与 技术不成熟;传统主机厂正寻求电子电气架构的转型与研发,加强软件研发的掌控力度,加速支持整车OTA车型的上市; u 硬件预埋成为车企实现OTA的主流方式,2021年上市的多款车型开始搭载高级自动驾驶硬件配置,但硬件的堆砌导致整车成本过高,如何平衡OTA效果与硬件成本成 为了车企需要思考的问题,同时技术快速更迭下,对未来产品技术发展路线的预测也至关重要。 u 软件定义汽车带来汽车产品结构的改变,OTA次数越来越频繁,国内车企OTA 仍乱象频发,车主关于系统升级服务投诉日益增长。 SOTA OTA FOTA 亿欧智库:2021年中国汽车“系统升级问题” 前期法律空缺 投诉次数(单位:次) 对车辆的车载娱乐系统进行升级,达到 对整车电气化架构进行全方位的升级, 2021.8.12工信部发布《关于加强 车载导航和各种APP应用在软件层面的 更新车辆的固件系统,包括发动机、点 714 智能网联汽车生产企业及产品准入 升级。 击、变速箱、底盘等核心零部件,是实 567 管理的意见》,Q4情况得到改善。 现自动驾驶智能化的核心技术。 317 142 当前FOTA核心要素 “与OTA承诺不符” 设计研发 硬件采购 整车制造 运营服务 汽车销售 2021Q1 2021Q2 2021Q3 2021Q4 “变相收费” • 集中式电子电气架构 • 传感器; • 冗余设计 • SaaS服务平台 • 车载软件研发 • 高算力芯片 • 硬件预埋 “锁电” 硬件预埋成车企主流方式 硬件与软件无法同频升级 “续航里程缩水” 车企 车型 激光雷达 毫米波雷达 超声波雷达 摄像头 高精地图 算力 (个) (个) (个) (个) (TOPS) u 目前自主研发软件并掌握集中式电子电气架构的造车新势力已提前实现了FOTA 蔚来 ET7 1 5 12 11 Y 1016T (整车OTA),2021年传统主流车企加速了支持FOTA车型的上市。 小鹏 P5 2 5 12 13 支持FOTA 已实现FOTA 理想 ONE 1 12 5 2.5T 特斯拉 Model 3 1 12 8 144T 吉利 星瑞 2 12 4 Y 北汽 HBT 3 6 13 12 TBA 352T 信息来源:企业官网、车质网、亿欧智库 28
29 .域集中式电子电气架构加速落地,自动驾驶域控制器成竞争关键 u 自动驾驶技术的不断创新下汽车正变成一台超级计算机,传统分布式电子电气架构已无法满足海量的数据处理,电子电气架构集中化趋势显现。亿欧智库认为,中国汽 车电子电气架构正从分布式架构向域集中式架构过渡,部分主流车企已在2021年实现了新一代架构平台量产落地,推动汽车实现软件系统升级与迭代; u 域控制器作为核心零部件,大幅度减少了硬件和开发的成本,市场需求迎来快速增长。自动驾驶域作为自动驾驶技术的核心技术部件,对传感器和控制器方面都有更加 精确的时序要求和更严格的最大延时要求,高技术壁垒下使得自动驾驶域正成为车企竞争的关键。 u 软件定义汽车下,汽车电子电气架构集中化趋势显现,当前中国汽车电子电气架构正从分布式架构向域集中式转变 u 部分主流车企在2021年实现新一代架构平台量产落地 特征 特征 高算力要求 • ECU众多且由不同供应商开发,外 驱 智能化升级 • 软硬件分离,开发难度下降 车企 新一代架构平台 量产日期 部开发者难以对ECU进行编程更新 动 软硬件解耦 • 灵活部署软件,功能重新分配 • 软硬件采用强耦合形式 成本降低 • 服务间低耦合,易于维护,通信接 大众 MEB 2021 • ECU彼此孤立运作,独立决策 口标准化 宝马 iNext 2021 分布式E/E架构 (跨)域集中式E/E架构 整车集中式E/E架构 车云计算 吉利 SEA浩瀚 2021 奔驰 EVA 2021 IVI 长城 GEEP3. X 2021 左前 右前 中央计算平台 动力 底盘 车身 IVI 中央计算平台 丰田 e-TNGA 2021 传感器 执行器 左后 右后 上汽 智己汽车新一代架构 2021 动力 ··· 东风岚图 自主SOA架构 2022 ECU 域控制器 区控制器 中央计算平台 中央网关 传感器与执行器 域 u 电子电气架构集中化趋势下,域控制器整 控 域控制器 合不同域的应用,在成本控制、开发速度、 制 器 底盘域 功能创新等多维度比传统架构和开发模式 自动驾驶域 智能座舱域 动力域 车身域 分 类 搭载更高性能AI算力芯片, 产业链比较成熟, 技术门槛与安全等级 有明显优势,2021年,域控制器市场需求 及 产业链成熟,且安全等级提升,开发难度加 使车辆具备多传感器融合、 与手机开发及生态 大,具有更高技术壁垒,竞争企业相对较少。 要求低,有望融入智 迎来了快速增长。 应 定位、路径规划、决策控制 相似,所以容易实 能座舱域共同开发。 用 能力,是企业竞争的关键。 现快速落地。 信息来源:汽车之家、公开资料整理、亿欧智库 29
















































