- 快召唤伙伴们来围观吧
- 微博 QQ QQ空间 贴吧
- 文档嵌入链接
- 复制
- 微信扫一扫分享
- 已成功复制到剪贴板
全球开源生态研究报告
白皮书在去年的基础上继续围绕开源项目、开源社区、开源应用、开源商业、开源风险等开源领域热点话题进行探讨。此外,相较前两年,今年的白皮书首次梳理了全球开源生态发展对数字经济的积极影响,并总结了开源对各技术领域的重要驱动。
展开查看详情
1 . No.202213 全球开源生态研究报告 (2022 年) 中国信息通信研究院 2022年 9月
2 . 版权声明 本白皮书版权属于中国信息通信研究院,并受法律保 护。转载、摘编或利用其它方式使用本白皮书文字或者观 点的,应注明“来源:中国信息通信研究院”。违反上述 声明者,本院将追究其相关法律责任。
3 . 前 言 开源是一种开放的产品形态,同时也是一种无边界的协作模式 和开放共赢的合作理念。开源有力推动数字技术创新和应用,加速 产业与数字技术的深度融合,促进数字经济发展,提升社会生产效 能。近年来,全球开源生态发展进一步成熟,开源项目从“重规模” 到“提质量”转变,社区活跃度迅速提升,应用场景不断拓展,对 开源的投融资持续火热。同时开源伴生的风险也进入了集中暴露期, 产业多方主动布局开源风险治理。 在此背景下,中国信息通信研究院发布《全球开源生态研究报 告(2022 年)》,这是继《开源生态白皮书(2020 年)》之后第 3 次发布开源领域研究报告。本研究报告在上一本白皮书的基础上继 续围绕开源项目、开源社区、开源应用、开源商业、开源风险等开 源领域热点话题进行探讨。此外,相较前两年,本研究报告首次梳 理了全球开源生态发展对数字经济的积极影响,并总结了开源对各 技术领域的重要驱动。同时,本研究报告观察到全球开源生态从 “高速繁荣”向“稳步求精”趋势演进,开源项目稳步增长,开源 社区多态均衡发展,开源应用持续提升,开源投融资异常火热,开 源风险影响凸显。最后,本研究报告结合现有形势展望了我国开源 生态的发展机遇。
4 . 目 录 一、 开源创新模式助力数字经济发展....................................................................... 1 (一) 开源透明公平建立信任,加速数字技术发展 ............................................ 1 (二) 开源构筑软件生产新范式,增强产业链韧性 ............................................ 2 (三) 开源拓宽行业应用场景,促进行业优化转型 ............................................ 4 (四) 开源促进企业降本增效,释放企业发展动能 ............................................ 6 二、 开源融合协作深化技术创新应用....................................................................... 8 (一) 开源深度学习框架推动人工智能大规模应用 ............................................ 8 (二) 开放融合助力开源操作系统衍生多条技术线 .......................................... 10 (三) 云计算成为开源圈领跑者,促成企业间合作 .......................................... 12 (四) 开源加速数据库产品多样化,重塑生态体系 .......................................... 14 (五) 开源打破中间件市场壁垒,催生产品“专特精” ...................................... 16 三、 全球开源生态愈发成熟,风险挑战依然存在................................................. 18 (一) 开源生态优化升级,迈向高速发展崭新阶段 .......................................... 19 (二) 开源资本市场持续火热,未来充满无限机遇 .......................................... 27 (三) 开源生态繁荣发展背后,风险隐患备受关注 .......................................... 30 四、 我国开源生态步入新阶段,面临新机遇......................................................... 36 (一) 我国开源生态发展迈向新阶段 .................................................................. 36 (二) 我国开源生态积极创造新机遇 .................................................................. 40
5 . 图目录 图 1 开源赋能软件产业需求框架................................................................................ 4 图 2 开源代码在不同行业代码库中的数量................................................................ 5 图 3 行业开源程度与数字化程度关系图.................................................................... 6 图 4 开源软件成本效益分析模型................................................................................ 7 图 5 开源人工智能发展历程........................................................................................ 9 图 6 2021 年中国开源深度学习框架使用份额 ......................................................... 10 图 7 全球服务器操作系统使用份额(付费+免费)和市场收入份额 ................... 11 图 8 Linux 版本衍生情况 ........................................................................................... 12 图 9 2021 年 Linux 基金会开源项目分类 ................................................................. 13 图 10 数据库产品分类图谱........................................................................................ 15 图 11 开源改变数据库管理模式................................................................................ 16 图 12 消息中间件发展历程........................................................................................ 17 图 13 主流开源消息中间件技术细分演进图............................................................ 18 图 14 GitHub 近五年开源项目数量及增长率 ........................................................... 20 图 15 开源社区成熟度度量模型................................................................................ 22 图 16 全球活跃开源社区成熟度情况........................................................................ 22 图 17 开源社区成员分级与权力利益方格................................................................ 25 图 18 全球各国近两年开源用户数量........................................................................ 27 图 19 全球主要技术领域 2021-2022 年融资金额 .................................................... 28 图 20 2015 年-2020 年开源安全漏洞数量及变化趋势............................................. 31 图 21 全球重点行业开源代码库安全风险热力图.................................................... 33 图 22 组件漏洞开源依赖传播范围............................................................................ 34 图 23 包含无许可证或自定义许可证的开源代码库占比........................................ 35
6 . 表目录 表 1 全球 IaaS 市场份额及开源投入 ......................................................................... 14 表 2 全球代码库使用过时开源项目占比情况.......................................................... 32
7 . 全球开源生态研究报告(2022 年) 一、开源创新模式助力数字经济发展 开源作为数字经济时代一种新思维、新模式,对促进数字技术 创新、优化软件生产模式、赋能传统行业转型升级、推动企业降本 增效具有重要作用,为全球数字经济高速发展注入无限活力。在数 字产业化方面,开源通过“集众智”的新模式,促进技术的“继承 式”发展,优化软件生产体系,提高软件生产能力,成为数字经济 快速发展的有力支撑;在产业数字化方面,开源的分布式协作机制, 搭建了各个行业交流的平台,不断深化数字技术的行业应用,促进 企业降本增效,驱动行业数字化建设。 (一)开源透明公平建立信任,加速数字技术发展 开源通过公开透明的方式降低边际成本,激发技术创新。开源 对于参与者更易获取项目信息及发展轨迹,通过社区协作机制进行 思想碰撞,通过代码公开、规则公开、过程公开构建可信的协作模 式。以 Kubernetes 为例,Kubernetes 开源开放的原则给开发者提供 了可扩展的插件机制,鼓励用户通过代码的方式介入每一个阶段。 这一举措在社区中催生出了大量基于 Kubernetes API 和扩展接口的 二次创新产品,例如 Istio 微服务治理工具、应用部署框架 Operator、 云原生存储项目 ROOK 等。 开源构建数字技术发展的原生信任机制,推动信息技术快速发 展。开源通过公平公正的社区环境建立了天然的信任机制。开源项 目和开源社区致力于推动所有权中立,让参与者具有平等的技术成 1
8 . 全球开源生态研究报告(2022 年) 长路径,打消企业和个人参与开源社区及部署开源代码的顾虑。高 度开放、高效协同、充分赋权正成为开源创新的显著特征。开源基 金会凭借中立公平的特点收获了大批开发者的信任,吸引了众多优 质开源项目的加入。2021 年,Apache 开源基金会共有 351 个开源项 目,其中有 200 个成为顶级开源项目,分布在云计算、大数据、中 间件、人工智能等技术热点领域,有效提高了信息技术的创新效率。 开源通过开放共享、大众协同等模式扩大技术影响力,加速产 业蓬勃发展。拥抱开源不仅有利于企业紧跟技术发展趋势,还有利 于企业形成行业影响力,加速产业蓬勃发展。以操作系统为例,作 为核心基础软件,操作系统处于信息产业上下游生态的枢纽位置, 向下要兼容底层硬件,向上要支持应用软件与中间件,所以操作系 统需要大量人员来支撑其生态建设。开源项目的开发者越多、产品 生态越丰富、应用领域越广泛、社区就越蓬勃发展。Linux 操作系统 进一步衍生而成的安卓操作系统,以开源方式推进移动操作系统的 发展,在全球手机操作系统市场的占有率已超过 85%。 (二)开源构筑软件生产新范式,增强产业链韧性 开源构筑软件生产新范式。在供给侧,软件产业生产力迎来重 大升级。一是开源有效提升软件开发效率,缩短产品上线时间。开 源协作模式从软件全生命周期各个流程出发,实现企业内部的技术 集成和信息融合,减少由于信息传递不及时造成的资源浪费,有效 缩短产品上线时间。Rally Fighter 是世界上第一款通过开源模式设计 2
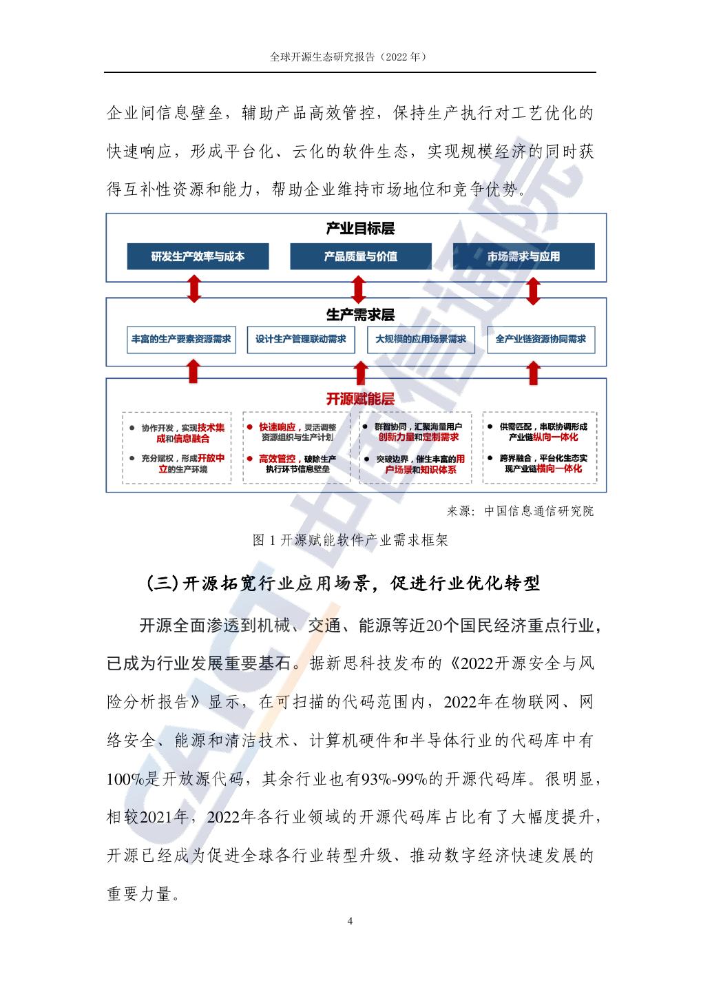
9 . 全球开源生态研究报告(2022 年) 的汽车,Local Motors 依靠其开源社区内成员的共同努力,在 18 个 月内完成全新量产车设计,比传统汽车设计快约 4 倍;二是开源建 立分布式软件开发模式,搭建信息互通桥梁。通过产业链、价值网 络协同等形式共享外部信息,建立透明高效的沟通渠道,跟进行业 动态、先进技术应用情况等。在需求侧,开源模式可以突破高效创 新边界,通过群智协同快速收集软件定制需求。应万物互联的数字 时代发展要求,各行业催生了丰富的应用场景和复杂的产品定制需 求。开源模式通过群智协同,突破单一组织边界和资源限制,集结 海量用户创新力量,快速收集用户定制需求,在用户场景中不断打 磨软件产品。 开源有效增强软件产业链韧性,万物互联助推软件生产“合纵 连横”,形成良好的规模效应和协同优势。伴随开源生态的发展, 当前全球软件研发和应用体系架构正在发生重大变化,从传统的分 层架构向现代化平台演进,从上、中、下游的链状结构向跨界融合 的网状生态演进,从“信息孤岛”向“网络互通”发展,以实现全 链条信息的集成与打通。开源成为软件产业体系中纵向和横向一体 化的核心。一方面,开源通过上下游协同研发实现产业链纵向一体 化。开源社区集聚了众多软件、芯片和应用厂商,产业链上下游企 业可以直接进行供需匹配、协同研发,大幅提高了开发效率,实现 软件系统串联协调。另一方面,开源可以实现软件产品端到端横向 一体化。开源通过异地协同开发和跨企业信息共享,能够有效破除 3
10 . 全球开源生态研究报告(2022 年) 企业间信息壁垒,辅助产品高效管控,保持生产执行对工艺优化的 快速响应,形成平台化、云化的软件生态,实现规模经济的同时获 得互补性资源和能力,帮助企业维持市场地位和竞争优势。 来源:中国信息通信研究院 图 1 开源赋能软件产业需求框架 (三)开源拓宽行业应用场景,促进行业优化转型 开源全面渗透到机械、交通、能源等近20个国民经济重点行业, 已成为行业发展重要基石。据新思科技发布的《2022开源安全与风 险分析报告》显示,在可扫描的代码范围内,2022年在物联网、网 络安全、能源和清洁技术、计算机硬件和半导体行业的代码库中有 100%是开放源代码,其余行业也有93%-99%的开源代码库。很明显, 相较2021年,2022年各行业领域的开源代码库占比有了大幅度提升, 开源已经成为促进全球各行业转型升级、推动数字经济快速发展的 重要力量。 4
11 . 全球开源生态研究报告(2022 年) 100% 90% 80% 70% 60% 50% 40% 30% 20% 10% 0% 2022年 2021年 来源:新思科技,2022 年 5 月 图 2 开源代码在不同行业代码库中的数量 基于开源开放加速数字化转型已成为行业共识,开源应用与行 业数字化程度正相关。据麦肯锡全球研究院最新的“行业数字化指 数”显示,ICT、金融保险、娱乐休闲、零售贸易、医疗保健等行业 数字化转型程度较高,与开源应用程度较高的行业高度吻合。开源 开放是数字化催生的新“创新范式”,开源通过数字技术扩散互联 促进数字技术创新,进而加速数字化转型。一方面,企业通过开源 开放充分集结全社会智力资源,与外部创新主体协同创新,搭建企 业技术创新入口和交互平台,获得“数字化生存”的动态技术创新 能力。另一方面,开源战略通过核心开源产品快速建立一个以开源 技术为平台、参与者相互赋能的行业生态圈。数字企业通过开源产 品,与上下游企业形成共享代码、协同开发、成本分摊的战略联盟, 5
12 . 全球开源生态研究报告(2022 年) 能够充分发挥各个企业的竞争优势与核心能力,增强企业之间的资 源互补,有效地扩大行业业务范围,加速行业数字化转型。 来源:麦肯锡,中国信息通信研究院 图 3 行业开源程度与数字化程度关系图 (四)开源促进企业降本增效,释放企业发展动能 开源软件为企业带来超过 8%的成本节省。2022 年中国信息通 信研究院通过调研企业使用、推广及支持开源软件带来的量化效益、 量化效益,同时引入统计误差、劳动力转化率和公开数据资料等综 合得出开源软件为企业带来超过 8%的成本节省。在量化效益方面, 企业使用开源软件带来的收益主要体现在引入成本节省(18%)、 开发成本节省(5.4%)和运维成本节省(0.8%)。与专有软件相比, 开源软件可以为企业节省大量软件购买的成本,企业不需要为软件 支付高昂的购买费用;同时,由于开源软件具备代码开放这一特点, 企业在使用时具备较强灵活性,可以根据自己的需求随时定制和调 整。在非量化效益方面,开源软件成为企业与开源社区的“连接 6
13 . 全球开源生态研究报告(2022 年) 器”,一是通过企业开发人员与开源社区的互动,给企业带来技术 创造力等增量级优势;二是开源的协作创新模式给企业业务带来灵 活性,通过合作开发增强企业员工的工作体验,提升专业能力,让 企业员工进行更多创造性工作,进而转化成企业间差异性竞争优势。 来源:中国信息通信研究院 图 4 开源软件成本效益分析模型 开源带来的创新能力和协同能力全面助推企业降本增效,加速 数字化转型。企业在数字化转型过程中主要涉及到技术产品创新和 商业模式创新。一方面,开源技术给企业技术革新带来了巨大优势, 技术创新是企业数字化转型过程中的关键一环,企业通过技术升级 优化内部业务流,通过流程优化提升公司核心竞争力;另一方面, 开源有效将企业的产品思维改变至服务思维,传统的产品思维聚焦 标准化和规模效应,企业普遍通过价格和销售能力创造竞争优势。 开源模式颠覆了传统的产品思维,各企业无需重复开发公共部分, 只需要基于开源进行差异化场景应用,通过个性化定制和用户充分 7
14 . 全球开源生态研究报告(2022 年) 参与改善用户体验,将个性化服务提升至重要地位,不断为企业创 造价值。 二、开源融合协作深化技术创新应用 开源在全球主流技术领域迅速崛起,逐渐改变软件领域的竞争 方式和市场格局,正成为数字技术创新的主流模式。据《新程序员》 统计,截止到 2021 年 5 月,在全球核心技术领域生态体系中,开源 项目占比靠前的技术领域分别是人工智能、操作系统、云计算、数 据库、中间件。 (一)开源深度学习框架推动人工智能大规模应用 开源加速全球人工智能技术迈入深度学习阶段。人工智能从诞 生至今,有 60 多年的发展历史,历经三次浪潮。在前两次浪潮中, 由于技术未能取得突破,没有进行大规模的广泛应用。随着计算能 力的提升、大数据技术的发展和网络设施的演进等,以深度学习技 术的提出为标志,人工智能迎来第三次高速发展,同时大批开源人 工智能框架不断涌现,开源开放的价值逐步显性化,加速了人工智 能技术创新和产业发展。未来,人工智能将围绕生态构建、技术创 新、应用聚焦、垂直行业、基础设施等方面形成全方位竞争格局。 8
15 . 全球开源生态研究报告(2022 年) 来源:中国信息通信研究院 图 5 开源人工智能发展历程 作为人工智能应用落地的重要“助推器”,开源深度学习框架 不断降低使用门槛,加速人工智能模型创新和应用。随着人工智能 应用场景不断丰富,各类算法的新需求大量爆发,为大幅降低人工 智能算法生产门槛,提高开发效率,众多人工智能框架纷纷对外开 源,帮助企业与开发者大幅节省产品开发流程,提高产品转化周期。 据 IDC 调研,2021 年中国深度学习框架使用份额排名前三的是 TensorFlow(29.2%)、PyTorch(28.2%)、PaddlePaddle(19.1%)。 开源深度学习框架快速增长的市场份额,符合目前人工智能产业和 技术发展的规律,各大科技企业在层出不迭地开发各种人工智能应 用的同时,也纷纷在深度学习框架加码投入,顺应市场需求。通过 开源深度学习框架的规模效应可以聚集开发人才,在标准化平台上 加速人工智能算法生产和技术迭代。同时,随着细分场景算法的出 现可以催生更加丰富的应用场景,实现产业智能化升级。 9
16 . 全球开源生态研究报告(2022 年) MindSpore, 2.40% 其他, 9.90% TensorFlow, 29.20% Caffee, 11.20% PaddlePaddle, 19.10% Caffe2/Pytorch , 28.20% 来源:IDC, 2021 年 6 月 图 6 2021 年中国开源深度学习框架使用份额 (二)开放融合助力开源操作系统衍生多条技术线 开源操作系统 Linux 占据操作系统领域主流地位。根据 Linux 基金会统计,全球 90%的公有云平台采用了 Linux 系统,99%的超 级计算机市场、82%的智能手机市场和 62%的嵌入式设备也都是基 于 Linux。根据 IDC 统计数据,全球服务器操作系统市场使用份额 (付费+免费)中,68%的服务器采用 Linux 系统。根据 Gartner 在 2020 年的统计数据,全球服务器操作系统市场收入份额(付费)中, Linux 的占比为 35.5%。 10
17 . 全球开源生态研究报告(2022 年) 使用份额(付费+免费)占比 收入份额占比 Windows , 31.70% Linux, 35.50% Windows Linux, , 64.50% 68.00% 来源:Gartner,2020 年 图 7 全球服务器操作系统使用份额(付费+免费)和市场收入份额 开源是 Linux 成功的关键因素,基于开源的 Linux kernel 衍生出 多种企业级操作系统。Linux 采用开源去中心化的开发方式,快速的 汇聚众多开发者持续迭代,快速形成了产业生态,并且 Linux 内核 拥有完善的开发工作流,众多的内核维护者在不间断地开发新代码、 发现并处理 bug。同时开源模式使操作系统的复杂性问题得到解决, 开源吸引了大量操作系统贡献者与企业用户去参与项目并帮助解决 复杂问题,降低了开发操作系统的成本与效率风险,开源所代表的 公开、共享与共建是处理复杂性的有效方法。随着时间推移,Linux 衍 生 出 一 些 著 名 版 本 , 如 Ubuntu 、 SUSE 、 CentOS 、 Red Hat Enterprise Linux、Fedora、openEuler。 11
18 . 全球开源生态研究报告(2022 年) 数据来源:中国信息通信研究院 图 8 Linux 版本衍生情况 (三)云计算成为开源圈领跑者,促成企业间合作 云计算领域 60%技术栈为开源,Kubernetes 使用占比接近 96%。 云计算经过十余年发展,已经形成以云原生为主流技术形态的发展 趋势。云 计算领域开源项 目数量占据 Linux 基金会首位, 占比 22.7%。根据 CNCF 2022 年度云原生开发报告数据显示,云原生技 术栈中开源占比超过 60%,同时 96%的企业正在使用或计划使用 Kubernetes。全球超过 560 万开发者使用 Kubernetes,年增长率 67%。 12
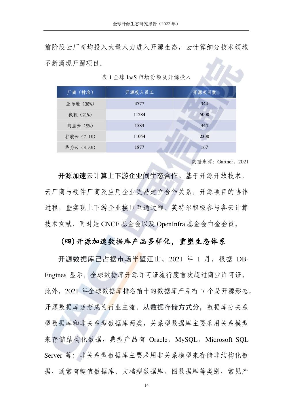
19 . 全球开源生态研究报告(2022 年) 最佳实践 其它 4% 11% 云计算/容器/ Devops/CICD 虚拟化 4% 23% 区块链 4% 物联网/嵌入 式 网络/边缘计 4% 交叉技术 算 5% 15% 隐私/安全 5% 人工智能/机器学 web/应用程 习/数据分析 序开发 11% 14% 来源:Linux 基金会,2021 年 图 9 2021 年 Linux 基金会开源项目分类 云计算领域开源生态建设以基金会模式为主。云计算领域技术 平台属性强,需要充分考虑上下兼容问题,更适合基金会模式运营。 根据云原生全景图显示,在云原生领域 493 个开源技术中,25%由 CNCF 基金会运营托管,覆盖云原生全栈技术领域。 开源改变云计算市场格局,企业从跟随开源到主导布局。云计 算技术经过三个开源发展阶段,第一阶段为开源与闭源虚拟化技术 路径博弈阶段,市场份额不分伯仲。第二阶段为开源技术路径占据 主流,企业基于开源进行二次开发形成商业产品,丰富云计算市场 主体,提升产业活力。当前阶段企业对于开源路径的跟随方式不完 全一致,部分企业积极参与上游社区,跟踪开源技术演进;部分企 业基于开源分支,形成独立演进的商业产品。企业研发实力在这一 过程得到沉淀提升。第三阶段为企业主动对外开源,布局生态。当 13
20 . 全球开源生态研究报告(2022 年) 前阶段云厂商均投入大量人力进入开源生态,云计算细分技术领域 不断涌现开源项目。 表 1 全球 IaaS 市场份额及开源投入 数据来源:Gartner,2021 开源加速云计算上下游企业间生态合作。基于开源开放技术, 云厂商与硬件厂商及应用企业更易建立合作关系,开源项目的协作 过程,暨实现上下游企业接口互通过程。英特尔积极参与各云计算 技术贡献,同时是 CNCF 基金会以及 OpenInfra 基金会白金会员。 (四)开源加速数据库产品多样化,重塑生态体系 开源数据库已占据市场半壁江山。2021 年 1 月,根据 DB- Engines 显示,全球数据库开源许可证流行度首次超过商业许可证。 此外,2021 年全球数据库排名前十的数据库产品有 7 个是开源形态, 开源数据库逐渐成为行业主流。从数据存储方式分,数据库分关系 型数据库和非关系型数据库两类,关系型数据库主要采用关系模型 来存储结构化数据,典型产品有 Oracle、MySQL、Microsoft SQL Server 等;非关系型数据库主要采用非关系模型来存储非结构化数 据,通常有键值数据库、文档型数据库、图数据库等类别,常见产 14
21 . 全球开源生态研究报告(2022 年) 品有 Redis、MongoDB、HBase 等。从应用类型来分,目前主要分 为联机事务处理(On-Line Transaction Processing,OLTP)数据库和 联机分析处理(On-Line Analysis Processing,OLAP)数据库。 来源:中国信息通信研究院 图 10 数据库产品分类图谱1 在开源的驱动下,数据库管理平台将与开源数据库合作共生, 共同构成新的数据库生态体系。传统的数据库生态体系包含核心的 数据库管理系统(Database Management System,DBMS)、支持用 户做数据库开发和管理的周边工具,以及针对数据库的部署和运行 的支持服务。起初,以 Oracle、IBM 以及微软为代表的几家商业数 据库厂商,凭借着领先的数据库产品,以及完善的原厂或第三方工 具和服务,几乎垄断了市场,用户使用数据库通常只能选择厂商将 “DBMS+工具+服务”绑定的方式。随着开源数据库不断崛起,冲 击了传统的数据库生态。在多样化市场格局下,开源数据库产品与 1 图 10 中红框部分为开源数据库产品 15
22 . 全球开源生态研究报告(2022 年) 周边的工具和服务不再绑定,开源数据库原厂受到技术壁垒、行业 分工以及其他市场因素的限制,众多厂商无法提供自身产品以外的 跨数据库统一管理和配套服务。为数据库提供统一管理和运维的平 台型工具逐渐走向台前,变得越来越重要,“多元混合的数据库+跨 数据库管理平台”将形成全新的数据库生态体系。 来源:中国信息通信研究院 图 11 开源改变数据库管理模式 (五)开源打破中间件市场壁垒,催生产品“专特精” 开源撬动国际中间件巨头长期领先地位,成为企业应用和技术 创新发展的催化剂。中间件可分为基础中间件、集成中间件和行业 领域应用平台。其中,基础中间件是构建分布式应用的基础,也是 集成中间件和行业领域应用平台的基础,包括应用服务器、消息中 间件和交易中间件等。以典型的消息中间件为例,依赖市场先发优 势和长期的技术积累,IBM、Oracle 等厂商在中间件市场长期领跑 全球。随着 2000—2007 年期间开源模式的流行和初代开源消息队列 的崛起,以 ActiveMQ 和 RabbitMQ 为代表的开源消息中间件降低了 使用门槛,在企业间广泛使用。2007 年—2018 年,互联网极速发展, 为满足大规模访问流量和数据传输,开源催生出 Kafka、Apache 16
23 . 全球开源生态研究报告(2022 年) RocketMQ 等符合新需求的开源消息中间件。2018 年之后,物联网、 云计算等大力发展,云原生代表技术层出不穷,开源消息中间件迎 来了新的发展阶段。 来源:中国信息通信研究院 图 12 消息中间件发展历程 开源有效打破技术垄断,降低使用门槛,涌现出更多专业化、 特色化、精细化的中间件产品。随着开源模式的不断推进,许多中 间件厂商纷纷将项目捐赠给开源基金会。一方面,开源模式可以加 速中间件技术突破;另一方面,依靠开源社区庞大的用户群体,中 间件在各细分领域会逐渐基于开源形成行业标准,最终受益广大的 中间件开发者和使用者。开源助推中间件技术细分发展,不断适配 真实业务场景。存储计算灵活部署为不同场景下的业务架构演进提 供了坚实基础。Apache RocketMQ 5.0 版本将存储层下沉,提供了可 分可合的存储计算分离架构,在保留极简架构带来的优异性的同时, 提供了可独立部署的无状态的 proxy;此外,Kafka 在 KIP-405 版本 中,实现了分层式的存储模式,通过计算层和存储层分离减轻了 Kafka 的分区扩缩容带来的大量数据迁移问题。降低基础设施依赖, 17
24 . 全球开源生态研究报告(2022 年) 构建零依赖自治系统有效简化部署问题。在 Kafka 3.0 架构中,最受 开发者关注的是其移除了对 ZooKeeper 管理集群元数据的依赖,提 供了一种更具扩展性和健壮性的元数据管理方式,简化了 Kafka 的 部署和配置,提升系统稳定性以及云原生环境下的可交付性;同样 为 了 简 化 部 署 , Apache Pulsar 的 改 进 计 划 PIP-45 减 轻 了 对 ZooKeeper 的依赖,减少了 Apache Pulsar 在基础设施层面的必须依赖。 来源:中国信息通信研究院 图 13 主流开源消息中间件技术细分演进图 三、全球开源生态愈发成熟,风险挑战依然存在 近年来,全球开源生态发展进一步成熟。开源项目发展稳健, 开源社区多态均衡发展,开源应用进一步提升,开源投融资持续火 热。同时开源伴生的风险也进一步凸显,产业多方纷纷布局开源风 险治理。 18
25 . 全球开源生态研究报告(2022 年) (一)开源生态优化升级,迈向高速发展崭新阶段 1.开源项目稳步发展,技术演进将形成以开源为主的发 展模式 全球开源项目连续两年增速放缓。据全球最大的代码托管平台 GitHub 的显示,截至 2021 年 GitHub 托管仓库已达 2.61 亿,2021 年 新增仓库 6100 万个,增长率达 30.5%。2020 年全球开源项目数量增 速从 50%下降到 43%,2021 年继续下降到 31%,连续两年增速放缓。 其中,原有项目基数逐年增大,项目贡献接受率降低是主要原因。 虽近两年开源项目增长率放缓,但项目的绝对增长数量却逐年增加, 主要原因是每年的开源项目基数都会增大。此外,开源项目存在贡 献质量较低的问题。据 GitHub 2021 年度报告数据显示,有 47.8%的 代码贡献者来自私人企业的开发者,学生群体开发者代码的贡献量 占比为 27.9%,开源核心贡献者数量较少,新手比例较高。随着开 源项目的审核和维护门槛日益增高,有很多贡献者没有足够能力确 保贡献代码的质量,造成开源项目的贡献接受度逐渐下降,开源项 目逐步从规模化向精细化发展。有偿开发工作岗位数量较少导致开 源项目可持续性不足是另一原因。目前,绝大多数开源项目的日常 开发和维护工作仍来源于志愿者兼职付出,许多社区开发者由于兴 趣和爱好自愿贡献代码。但很多时候,维护正在进行的开源项目需 要花费大量时间精力,能够取得报酬会成为大多数开发者积极参与 开源的重要理由。 19
26 . 全球开源生态研究报告(2022 年) 30 60% 26.1 25 50% 50% 38% 40% 20 43% 20 40% 14 31% 30% 15 9.4 10 20% 6.7 5 10% 0 0% 2017 2018 2019 2020 2021 项目数(千万) 增长率 来源:GitHub,2022 年 3 月 图 14 GitHub 近五年开源项目数量及增长率 技术演进将形成以开源为主的发展模式。在以技术开放、开源 思维为基础的信息时代,人类生活方式与技术演进正在进入一种面 向服务、开放协同的新局面,许多技术理论和创新习惯都面临革新。 开源模式为技术创新的扩散应用提供了良好的土壤,也为全球经济 的转型发展提供无穷的创新思路。据 GitHub 预测,2025 年全球开 发者数量群体将突破一亿,全球开源项目体量也将快速增长。在云 计算、大数据、物联网等新一代信息技术快速发展期,开源模式能 够快速形成产品门类,保证技术在“开放、平等、协作、分享”的 氛围中被充分利用。同时,各行业领域基于共享、开放、协作的创 新动力持续带动产业经济效益,技术分享将有效推动行业规模扩展 和生态发展,创造“集体共赢”的市场格局。 2.开源项目社区、组织社区和平台社区多态发展 20
27 . 全球开源生态研究报告(2022 年) 开源社区分项目类社区、组织类社区和平台类社区三大类别。 项目类社区是围绕单个开源项目形成的的贡献者群体;组织类社区 是基于开源组织(开源基金会等)聚集的群体;平台类社区是围绕 开源基础设施(开源代码托管平台等)聚集的群体。 疫情当下,项目类社区参与度显著提升,头部社区成熟度无明 显短板。2021 年,全球项目类社区异常活跃,开源项目和开源社区 层出不穷。全球组织与开发者对如何构建活跃的开发者生态,营造 健康可信开源社区的关注度越来越高。针对水平不一的市场参与者, 中国信息通信研究院构建了可信开源社区成熟度度量模型,围绕开 源社区的建设水平、运行机制、管理能力、市场情况等方面进行全 方位度量,考察开源社区的流行度、参与度、响应度、安全能力、 法律合规、行业应用等方面,帮助开发者构建健康可信的开源社区。 通过 GitHub 平台官方数据,《2021 中国开源年报》计算得出全球 活跃度排名前十的开源社区,包括管理容器化工作负载和服务的 Kubernetes、开源移动应用软件开发工具包 Flutter、基于 Python 的 家庭智能化平台 Home assistant、开源机器学习库 PyTorch、开源软 件开发框架.NET、源代码编辑器 VS Code 等。经模型度量分析,全 球头部开源社区发展全面,各能力域得分较高。图 7 显示了 GitHub 平台上活跃度靠前的六个开源社区,头部开源社区在各能力域的得 分显著超过行业平均值,各方面均无明显短板,处于全面发展态势, 同时,各开源社区分别有各自的优势领域。总体来说,Flutter 社区 21
28 . 全球开源生态研究报告(2022 年) 和 VS Code 社区的流行度得分较为亮眼,使用者和开发者对该社区 的关注度较高;Kubernetes 社区的行业使用情况优势明显,该社区 目前在市场上占据重要位置;PyTorch 社区的安全能力突出,该社 区高危漏洞数量较少,维护能力较强,文档较为完备;.NET 社区的 法律合规表现出色,组件许可证兼容性较高,法律风险较小;Home assistant 社区的响应度得分较高,社区响应效率和新版本更新迭代频 率较高。 来源:中国信息通信研究院 图 15 开源社区成熟度度量模型 来源:中国信息通信研究院 图 16 全球活跃开源社区成熟度情况 22
29 . 全球开源生态研究报告(2022 年) 组织型社区关注点从项目垂直孵化过渡到横向治理,安全合规 已上升至焦点问题。随着近些年全球开源软件安全事件频繁发生, 众多开源基金会和开源组织纷纷关注开源项目的安全合规问题。以 Linux 基金会为例,作为全球规模最大的开源基金会,Linux 基金会 于 2020 年与多家硬件和软件厂商合作,正式成立开源安全基金会 OpenSSF(Open Source Software Foundation),基金会现有 60 多名 会员,包括谷歌、微软、亚马逊等科技巨头。2022 年 3 月份, OpenSSF 基金会宣布成立了 Alpha-Omega 计划,将协助开源项目维 护人员寻找修补 1 万项开源代码中的新 0day,改进开源软件生态系 统的安全。2022 年 1 月,OpenSSF 与软件包数据交换(Software Package Data Exchange,SPDX)、OpenChain 合作发布了《软件物 料清单和网络安全报告》,对软件物料清单的准备和采用进行了全 球范围的实证研究,详细探讨了软件物料清单的最新准备进展和采 用情况,同时分析了全球软件供应链的安全挑战和机遇。 全球开源平台型社区相对成熟,从社交属性逐渐回归到商业属 性 。 作为 全球 用户 规 模最 大的 在线 软 件源 代码 托管 服 务平 台, GitHub 经历了 13 年的发展,目前平台积累了全球最大体量的开发 者,GitHub 规模增长迅猛得益于成功的商业模式,通过持续扩大免 费权益保持开源用户稳定增长,同时通过免费增值产品到付费私人 存储库的平滑过渡来提高下游产品市场收益,使得用户和市场规模 逐步稳固成熟。自 GitHub 被微软收购后,推出了许多欢迎度极高的 23

















































