- 快召唤伙伴们来围观吧
- 微博 QQ QQ空间 贴吧
- 文档嵌入链接
- 复制
- 微信扫一扫分享
- 已成功复制到剪贴板
信息无障碍白皮书2022年
近年来,党和政府在推动经济高质量发展的同时始终心系残疾人、老年人的需求,高度重视老年人、残疾人等群体面临的数字鸿沟问题。党的十九大提出要在老有所养、弱有所扶上不断取得新进展,保证全体人民在共建共享发展中有更多获得感。积极推进信息无障碍建设为促进基本公共服务均等化、弥合数字鸿沟问题带来了新的解决方案。我国信息无障碍建设工作已经取得阶段性成效,网络基础设施不断优化,产品服务供给不断增强。在政策引导和社会广泛参与下,"信息无障碍”、“互联网应用适老化”等已经成为社会热点话题,全社会共同关注解决老年人、残疾人数字鸿沟问题的氛围已经逐步形成。
展开查看详情
1 . No.202208 信息无障碍白皮书 (2022 年) 中国信息通信研究院 2022年5月
2 . 版权声明 本白皮书版权属于中国信息通信研究院,并受法律保 护。转载、摘编或利用其它方式使用本白皮书文字或者观 点的,应注明“来源:中国信息通信研究院”。违反上述 声明者,本院将追究其相关法律责任。
3 . 编制说明 本白皮书的编制得到以下企业支持协助,在此表示感谢(企业名 称以笔画排序):北京字节跳动科技有限公司、平安银行、达达集团、 阿里巴巴(中国)有限公司、蚂蚁科技集团股份有限公司、深圳市腾 讯计算机系统有限公司、盛泉集团有限公司。
4 . 前 言 当前,数字技术创新空前活跃,已成为促进经济社会发展、改善 民生的重要力量。随着信息通信技术的发展,云计算、大数据、人工 智能、 “互联网+”等概念开始越来越多地进入人们的视野,人们也越 来越多地接触到各种信息通信新产品和新应用。全民能使用、会使用 各种信息服务的人口比例,体现信息社会的发展水平。我国有 8500 万 残疾人和 2.64 亿 60 岁以上老年人,他们在获取信息、使用信息和利 用信息方面存在一定障碍,能让这部分特殊群体共享社会发展成果、 享受信息化发展数字红利,是践行“以人民为中心”发展思想的集中 且生动的体现。 近年来,党和政府在推动经济高质量发展的同时始终心系残疾人、 老年人的需求,高度重视老年人、残疾人等群体面临的数字鸿沟问题。 党的十九大提出要在老有所养、弱有所扶上不断取得新进展,保证全 体人民在共建共享发展中有更多获得感。积极推进信息无障碍建设为 促进基本公共服务均等化、弥合数字鸿沟问题带来了新的解决方案。 我国信息无障碍建设工作已经取得阶段性成效,网络基础设施不断优 化,产品服务供给不断增强。在政策引导和社会广泛参与下, “信息 无障碍”、 “互联网应用适老化”等已经成为社会热点话题,全社会共 同关注解决老年人、残疾人数字鸿沟问题的氛围已经逐步形成。 本白皮书紧密跟踪国内信息无障碍建设动态,从政策层面、网络 基础设施、产品服务、标准规范等维度总结我国信息无障碍建设进展,
5 .重点展现互联网应用适老化及无障碍改造成效,对未来发展前景进行 展望,并提出促进我国信息无障碍加快发展的建议。希望为关注信息 无障碍,心系信息化时代下老年人、残疾人需求的政府机构、企业单 位以及社会人士提供参考和帮助。
6 . 目 录 一、 信息无障碍的内涵 .......................................................................................... 1 (一) 信息无障碍的定义及重点受益群体 ...................................................... 1 (二) 信息无障碍的重要意义 .......................................................................... 4 二、 我国信息无障碍发展成效 .............................................................................. 7 (一) 政策引领,助推信息无障碍发展迈向新台阶 ...................................... 7 (二) 网络筑基,电信适老助残服务深入推进 .............................................. 9 (三) 应用优化,互联网产品加快无障碍改造 ............................................ 10 (四) 终端补给,辅助器具种类持续丰富 .................................................... 19 (五) 技术赋能,新一代信息技术与无障碍领域融合 ................................ 25 (六) 规范指引,标准体系建设基本形成 .................................................... 27 (七) 意识加强,信息无障碍发展环境不断优化 ........................................ 30 三、 我国信息无障碍存在的问题 ........................................................................ 31 (一) 政策法规体系有待健全 ........................................................................ 31 (二) 标准规范约束力有待提升 .................................................................... 32 (三) 适老化及无障碍互联网应用普及率较低 ............................................ 32 (四) 信息无障碍终端市场有效供给不足 .................................................... 33 四、 信息无障碍发展前景展望 ............................................................................ 34 (一) 互联网应用和终端支持信息无障碍成为趋势 .................................... 34 (二) 新一代信息技术广泛应用于信息无障碍领域 .................................... 35 (三) 信息无障碍领域呈现产业化发展态势 ................................................ 36 (四) 全社会共建信息无障碍的良好氛围逐渐浓厚 .................................... 38 五、 推进信息无障碍建设的建议 ........................................................................ 39 (一) 营造良好政策环境,推进信息无障碍法规制度建设 ........................ 39 (二) 提升无障碍普及率,设计理念纳入产品全生命周期 ........................ 39 (三) 推动技术开放共享,激发信息技术赋能潜力 .................................... 40 (四) 加强理念宣传引导,增强公众爱老助残意识 .................................... 41 附录:移动互联网应用(APP)适老化及无障碍化水平评测 ........................... 43
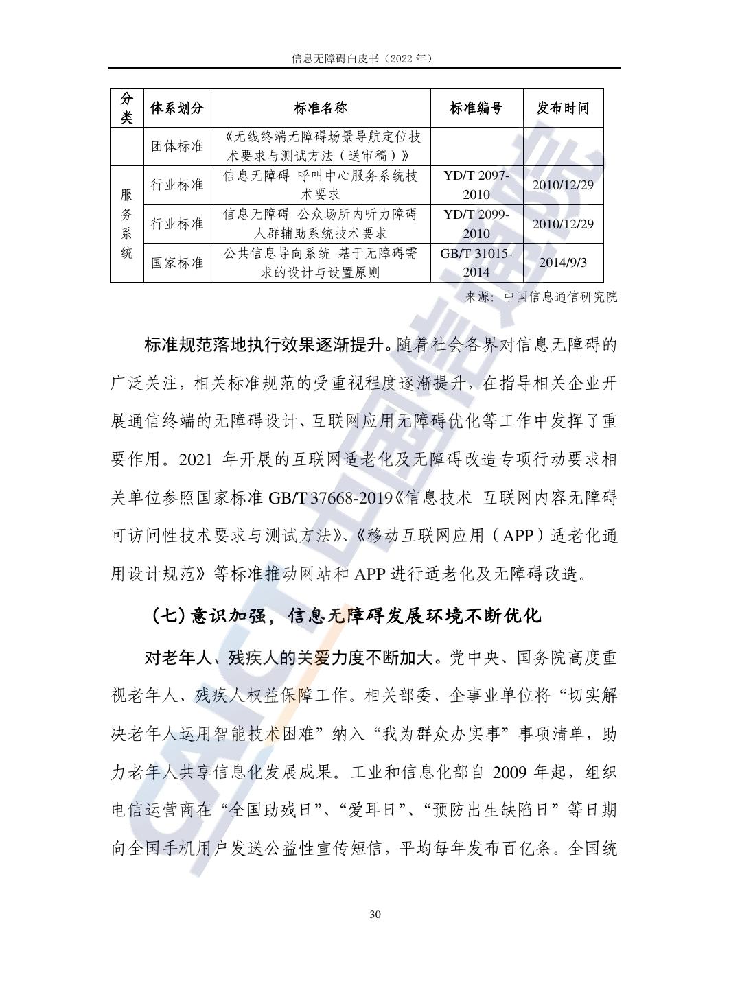
7 . 图 目 录 图 1 无障碍标准规范体系架构................................................................................ 28 图 2 网民上网促进因素............................................................................................ 34 图 3 信息无障碍在行业领域的融合应用................................................................ 36 图 4 信息无障碍多元合作机制................................................................................ 37 图 5 信息无障碍产业体系........................................................................................ 38 表 目 录 表 1 我国信息无障碍标准规范列表 ....................................................................... 28
8 . 信息无障碍白皮书(2022 年) 一、信息无障碍的内涵 (一)信息无障碍的定义及重点受益群体 1.信息无障碍的定义 “信息无障碍”是“无障碍”必不可少的组成部分。联合国《残 疾人权利公约》提出,“无障碍”是指为了使残疾人能够独立生活和 充分参与生活的各个方面,缔约国应当采取适当措施,确保残疾人在 与其他人平等的基础上,无障碍地进出物质环境,使用交通工具,利 用信息和通信。 “信息无障碍”最早源自英文“Accessibility”一词,强调某件事 物的信息可以被所有人感知、获取与使用而采取的各种措施。但随着 时代的发展,信息无障碍已不仅仅局限于实现平等地获取信息与使用 信息层面。 “互联网+”时代到来,物联网、大数据、人工智能等新一 代信息技术以及其催生出的新模式、新业态的不断涌现,信息技术与 无障碍环境建设的融合不断加深,信息无障碍的概念与内涵也应顺应 时代发展不断演化。新时代的信息无障碍概念更强调如何利用信息技 术不断改造、改善、提升人们的生活工作环境,让全社会所有人都能 享受到社会经济发展的红利。 信息无障碍相关的概念还有数字鸿沟、信息平等与信息公平等。 数字鸿沟又被称为信息鸿沟,即信息富有者与信息贫困者之间的差距, 是指在不同国家、地区、行业、企业、社会群体之间,由于对信息、 1
9 . 信息无障碍白皮书(2022 年) 网络技术的应用程度以及创新能力的差异而造成的信息贫富两级分 化。信息平等是信息资源在获取权利和机会上表现出的一种平等关系。 信息公平指的是社会主体不因种族、民族、性别、年龄、职业、阶层 等不同,在信息资源的获取、分配、利用过程中都具有平等的地位。 基于对信息无障碍相关概念与信息时代发展特征的分析,本白皮 书认为,信息无障碍一词中的“信息”应外延至“信息服务” 、“信息 技术” ,对信息无障碍给出新的定义:通过信息化手段弥补身体机能、 所处环境等存在的差异,使任何人(无论是健全人还是残疾人,无论 是年轻人还是老年人)都能平等、方便、安全地获取、交互、使用信 息。信息无障碍概念包含两个层面,一是消除“数字鸿沟”,实现“信 息平等”,让无论是残疾人、老年人还是健全人都能在正常情况下方 便地获取信息和使用信息,二是通过“信息技术”赋能社会群体,利 用信息化的手段弥补、解决社会群体尤其是残疾人、老年人等群体在 生活中遇到的各种障碍。 2.信息无障碍的重点受益群体 广义的信息无障碍并非为特定某个群体服务,而是要实现所有人 的信息平等,保障全体人民的获取信息、使用信息的权利。国际社会 上,越来越多的国家也主张使用通用设计的理念来代替原有的无障碍 理念。但在信息无障碍建设的实践过程中,一些特定群体由于身体条 件、环境等方面的限制,与一般健全人相比,存在着较大的信息障碍。 因此,在当前形势下,信息无障碍建设工作还主要围绕着解决特定人 2
10 . 信息无障碍白皮书(2022 年) 群的信息障碍而展开,白皮书中将这类群体界定为信息无障碍建设的 重点受益群体。根据障碍原因不同,可分为以下几类重点群体: 残疾人:由于感觉器官等部分身体机能缺陷,在信息获取与使用 的过程中存在着感知渠道受限、操作困难、信息的处理能力低、处理 速度慢等问题。 老年人:由于年龄增长导致身体机能衰退,老年人通常遇到的障 碍与残疾人的问题相似,并且老年人群体信息技能相对缺乏,对手机、 电脑等数字化产品的学习使用能力不强,存在对信息真实性的辨识能 力较弱等问题。 偏远地区居民:常年居住在欠缺基础设施条件的偏远山区、农村 地区的群体,由于网络设施、教育资源等限制,在获取与使用信息的 过程中往往存在基础条件与技术操作障碍。 从我国目前情况来看,残疾人和老年人是获取和使用信息最为困 难的人群,是信息无障碍建设工作所应关注的重中之重。如何让残疾 人、老年人能和健全人、年轻人一样能使用、会使用、使用好手机、 互联网等现代信息工具,提升他们的生活质量,是当前信息无障碍工 作的重心。 3.信息无障碍与适老化的关系 随着信息无障碍概念的演进,信息无障碍针对的重点人群已不仅 仅局限于残疾人,信息无障碍的定义是包含信息技术适老化的。但是, 在人口老龄化问题日益严峻的形势下,如何让数量庞大的老年人平等 3
11 . 信息无障碍白皮书(2022 年) 地享受各种信息服务,消除他们面临的信息障碍问题更加成为社会性 话题。并且,与其他重点受益群体相比,老年人面临的信息障碍的特 征具有特殊性。因此,在政策、标准规范等制定中,需要将老年人与 残疾人的需求进行区分。故在本白皮书部分章节中,将信息无障碍与 适老化分开进行阐述。 (二)信息无障碍的重要意义 信息无障碍是全面建设信息社会的必然要求。我国已经进入互联 网时代,网民规模、互联网普及率迅速提升。从信息社会发展速度角 度,我国在“跑得快”层面发展强劲,但如何让信息技术发展惠及全 体人民,实现“跑得齐”的问题,还未得到完全解决。残疾人、老年 人、偏远地区的人们面临着各种信息障碍问题,难以享受技术进步带 来的便利。截至 2021 年 12 月,我国非网民规模为 3.82 亿,使用技 能缺乏、文化程度限制和没有上网设备是这类群体不上网的主要原因 1 。在我国互联网快速发展,越来越多人享受着数字红利的同时,如果 忽视了庞大的信息障碍群体,他们就会在信息社会中被边缘化,甚至 被抛弃。只有凭借不断提升全社会信息无障碍建设意识,利用信息技 术突破信息壁垒,才有可能改善这些群体的生存状态,缩小“数字鸿 沟”,让残疾人、老年人、受教育程度较低的人等社会特殊群体可以 共享信息化发展的数字红利,平等地参与到社会活动中。 1 CNNIC,《第 49 次中国互联网发展状况统计报告》 4
12 . 信息无障碍白皮书(2022 年) 信息无障碍是补齐民生短板的重要措施。残疾人、老年人、偏远 地区居民、文化水平差异群体是信息无障碍建设的重点面向人群。即 使是健全人,随着年龄、环境、技术的变化,也会面临信息障碍问题。 信息障碍不仅对个人的发展产生巨大的阻碍,对整个和谐社会的构建 也是极为不利的。据《中国残疾人事业研究报告(2018)》蓝皮书和中 国残联等机构数据显示,我国现在残障群体人数已经超过 8500 万, 占全国总人口比 6.09%,涉及全国 1/5 家庭,关联到 2.6 亿家庭人口。 其中,视障群体人数已达 1700 万,听障人群超过 2400 万。第七次人 口普查数据显示,我国 60 岁以上老年人口已达 2.64 亿。受环境、自 身条件限制,他们在信息获取、信息使用上存在许多障碍。开展信息 无障碍工作,是补齐我国民生短板的重要举措,是帮助残疾人、老年 人等群体享受民生服务的重要手段,深刻体现了党和国家对残疾人、 老年人等群体的关怀,彰显了党和国家为人民谋幸福的根本宗旨。 信息无障碍是拉动我国信息消费与经济发展的新力量。近年来, 数字经济日益成为带动我国国民经济发展的核心关键力量。信息无障 碍建设是扫清残疾人、老年人信息消费的客观障碍,充分释放内需, 推动我国数字经济进一步增长的重要力量。我国银发经济发展日益增 速,中老年人成为日常消费的主力军,网上购物、移动支付已不再是 年轻人的专属。预计到 2050 年,我国老年人口的消费规模将增长到 106 万亿左右,占 GDP 比例将增长至 33%,养老产业规模或将达到 2 万亿元。开展信息无障碍建设,不仅能为老年人、残疾人等群体参与 5
13 . 信息无障碍白皮书(2022 年) 信息消费拓展新途径,其催生的新产品和新业态也能为我国数字经济 的高质量增长以及国民经济的健康发展注入新的活力。 信息无障碍是保障就业与巩固脱贫成效的有效手段。对于大多数 残疾人来说,不能使用信息化工具和互联网,会导致他们在信息化时 代就业更加困难。截至 2020 年底,我国符合就业年龄段(男性 16-59 岁,女性 16-54 岁)的持证残疾人有 1694.8 万,仅 861.7 万人就业, 就业率为 50.8% 。开展信息无障碍建设,研发推广信息无障碍软硬 件产品,开展互联网网站和应用的无障碍改造与优化,可以为残疾人 接受教育,提高职业技能创造更多机会,提高其创业就业的能力。同 时,随着具有信息无障碍功能的产品不断丰富,残疾人群能够无障碍 地和健全人一样从事各类工作,在各行各业中贡献自己的力量,甚至 做到足不出户,通过远程办公、电子商务实现居家就业,缩小经济收 入等方面的差距,助力巩固脱贫攻坚成果。 信息无障碍是应对突发公共事件的迫切需求。2020 年初爆发的 新冠肺炎疫情,让人们更加意识到互联网等现代信息技术与信息服务 的重要性。在全民集体抗击疫情的行动中,信息技术在人群监测、疫 情宣传、线上购买生活物资等疫情防控措施中发挥了巨大的作用。但 是我国还有老年人、残疾人、偏远地区居民等 4 亿左右的庞大群体, 尤其是独居、空巢、留守、失能及患有多种慢性疾病的老年人、残疾 人,更是疫情的易感、易重人群。他们在获取疫情防控信息时存在滞 后性和片面性,在居家隔离生活时无法通过线上方式购买疫情防护用 6
14 . 信息无障碍白皮书(2022 年) 品、生活必需品。新冠肺炎疫情这类突发公共事件,更加反映出了我 国推进信息无障碍工作的迫切性。加快信息无障碍建设,不仅是实现 信息平等权利的需要,更是应对突发公共事件,保障人民群众生命安 全的迫切要求。 二、我国信息无障碍发展成效 (一)政策引领,助推信息无障碍发展迈向新台阶 近年来,在云计算、大数据、人工智能等信息技术快速发展,智 能化服务得到广泛应用的同时,我国高度重视老年人、残疾人面临的 “数字鸿沟”问题,密集出台了多项政策,推动信息无障碍建设。 信息无障碍顶层制度体系不断完善。随着我国老龄化程度不断加 深,叠加疫情的反复持久的影响,信息化社会下弱势群体合法权益保 障工作的重要性不断提升。老年人、残疾人等群体在运用智能技术方 面遇到的困难引起了党中央、国务院的高度重视。2020 年 11 月,国 务院印发《关于切实解决老年人运用智能技术困难实施方案的通知》 , 提出要持续推动充分兼顾老年人需要的智慧社会建设,坚持传统服务 方式与智能化服务创新并行,增进包括老年人在内的全体人民福祉, 让老年人在信息化发展中有更多获得感、幸福感、安全感;2021 年 7 月,国务院印发《“十四五”残疾人保障和发展规划》,明确提出要加 快发展信息无障碍,将信息无障碍作为数字社会、数字政府、智慧城 市建设的重要组成部分,加快普及互联网网站、移动互联网应用程序 和自助公共服务设备无障碍;2021 年 11 月,中共中央和国务院发布 7
15 . 信息无障碍白皮书(2022 年) 《关于加强新时代老龄工作的意见》,提出要加快推进老年人常用的 互联网应用和移动终端、APP 应用适老化改造,实施“智慧助老”行 动,加强数字技能教育和培训,提升老年人数字素养。我国弥合老年 人、残疾人面临的“数字鸿沟”,推进信息无障碍发展的顶层制度体 系不断完善。2021 年 12 月,中央网络安全和信息化委员会印发《 “十 四五”国家信息化规划》 ,提出:“充分考虑老年人和特殊群体需求, 倡导数字产品人性化设计,增强数字经济包容性。” 行业主管部门立足自身职责积极推进配套政策制定。为贯彻落实 党中央、国务院的重要决策,让老年人、残疾人等群体更好共享信息 化发展成果,各行业主管部门纷纷制定政策文件,推动解决行业内老 年人、残疾人在运用智能技术方面遇到的困难问题。2020 年,工业和 信息化部联合中国残联出台了《关于推进信息无障碍的指导意见》, 着重解决信息消费资费、终端设备、服务与应用三方面障碍,完善基 础设施建设,增强产品服务供给,补齐信息普惠短板。2021 年,工业 和信息化部陆续发布了《互联网应用适老化及无障碍改造专项行动方 案》 、《关于切实解决老年人运用智能技术困难便利老年人使用智能化 产品和服务的通知》 、《关于进一步抓好互联网应用适老化及无障碍改 造专项行动实施工作的通知》等政策文件,助力老年人、残疾人等重 点受益群体平等便捷地获取、使用互联网应用信息;中央网信办发布 《提升全民数字素养与技能行动纲要》 ,推动开展数字助老助残行动, 促进老年人、残疾人等特殊群体数字技能稳步提升。此外,金融、交 8
16 . 信息无障碍白皮书(2022 年) 通、医疗等领域也对消除老年人、残疾人等群体面临的数字鸿沟问题 作出了规定和要求。科技部启动了“十三五”国家重点研发计划“主 动健康和老龄化科技应对”重点专项,开展相关技术和产品研究和应 用示范。 (二)网络筑基,电信适老助残服务深入推进 随着“宽带中国”战略与电信普遍服务试点工作持续推进,光纤 宽带网络和移动 4G 网络在农村地区深度覆盖,越来越多的农村居民 能够享受到普惠、优质的电信服务。 信息基础设施建设不断完善。城乡区域性数字鸿沟显著缩小,中 国贫困地区通信难问题已经得到历史性解决。2015 年以来,工业和信 息化部联合财政部组织实施了六批电信普遍服务试点,支持全国超过 13 万个行政村光纤宽带建设和 6 万个 4G 基站建设,在数字减贫中发 挥了重要作用。截至 2020 年底,我国行政村光纤和 4G 覆盖率均已 达 99%以上,光纤宽带下载率超过 100M,与城市“同网同速”。2021 年 4 月第七批电信普遍服务项目启动实施,重点解决学校、卫生室等 农村公共服务机构、30 户以上自然村等区域 4G 网络覆盖问题。截至 2021 年 11 月底,我国现有行政村已全面实现“村村通宽带” 。良好的 网络接入条件带动农村互联网应用加快普及,截至 2021 年 6 月,我 国农村网民规模为 2.97 亿,农村地区互联网普及率为 59.2%2,城乡 2 CNNIC,《第 47 次中国互联网发展状况统计报告》 9
17 . 信息无障碍白皮书(2022 年) 互联网普及率进一步缩小,广大农村地区群众逐步跟上互联网时代的 步伐,同步享受信息社会的便利。 电信服务更加便利普惠。通信资费方面,近年来,国务院、工业 和信息化部、中国残联相继出台多项相关政策,鼓励、引导电信业务 经营者为残疾人、老年人提供更加优惠的资费方案,促进残疾人平等 方便获取信息,减轻残疾人信息消费成本。各省市先后出台信息消费 优惠方案,畅通优惠办理渠道,扩大资费优惠宣传,为老年人、残疾 人真正享受到优惠的电信服务提供便利,已有超过 20 个省份出台了 信息消费补贴的通知及办法。传统电信服务方面,运营商坚持传统服 务方式与智能化服务创新并行,在线下营业厅设立老年人、残疾人爱 心专区,为老年人提供一键呼入客服服务。目前此功能已累计为超过 7000 万老年用户提供便利。 (三)应用优化,互联网产品加快无障碍改造 互联网给人们的购物、出行、社交、娱乐、就医等生活各方面带 来极大便利。如何让老年人、残疾人共同享受互联网带来的便利性成 为信息无障碍建设的重点。2020 年 12 月,工业和信息化部印发《互 联网应用适老化及无障碍改造专项行动方案的通知》(工信部信管 〔2020〕200 号),启动互联网应用适老化及无障碍改造专项行动(以 下简称“专项行动” ),紧密结合老年人、残疾人等群体的实际需求, 推动与老年人、残疾人等群体工作、生活密切相关的共 158 家网站和 移动互联网应用(APP)开展适老化及无障碍改造,涉及新闻媒体、 10
18 . 信息无障碍白皮书(2022 年) 交通出行、社交通讯、生活购物、搜索引擎、金融服务等领域。 我国网站和 APP 无障碍化改造进入加速阶段。政务网站无障碍 建设普及率大幅提升。目前已有 800 多个政府单位完成信息无障碍服 务平台的建设,实现无障碍功能的网站数量达到 3 万多个。公共服务 网站无障碍进程提速。老年人、残疾人通过网站社交、购物、获取信 息的需求得到基本保障。截止到 2022 年 4 月,已有 320 家网站通过 适老化及无障碍水平评测。移动互联网应用无障碍化改造引起广泛重 视。近年来,国内互联网企业开始重视 APP 的无障碍改造工作。近百 款 APP 推出了大字体、大图标、高对比度、功能界面简洁的长辈模 式。目前改造工作已取得阶段性成效。 新闻资讯领域。适老化方面,腾讯新闻、微博为老年人群体开发 了专属版 APP,在适老版中保留新闻浏览、新闻搜索等主要功能;今 日头条在标准版 APP 上内嵌大字模式,结合老年人特定需求,推出 AI 语音朗读新闻、健康养生小工具等功能。另外,今日头条还推出了 “头条寻人”服务来帮助走散老人和家庭团聚,至今为止推送 142497 条求助信息,寻获 16760 名走失人口。无障碍方面,在做好新闻浏览 等主要功能无障碍适配的基础上,在图文场景下,今日头条、腾讯新 闻关怀版推出语音阅读功能,帮助视障群体听资讯。结合产品特点, 今日头条推出了“口述电影”专区,为视障人士建造线上影院。 社交通讯领域。在适老化方面,社交类 APP 中,微信、QQ 在标 准版 APP 中内嵌适老化模式,重点对发消息、通讯录、支付、浏览朋 11
19 . 信息无障碍白皮书(2022 年) 友圈/空间动态等老年人常用功能进行改造。并且在默认模式下设置 字体调节功能,保障不愿意切换到关怀模式的老年用户在默认模式下 也能有较好的阅读体验。除 APP 改造外,微信组织了形式丰富的助 老活动,包括定制“银龄学堂”、纸质教程,普及老年人用户数字技能 等。无障碍方面,手机 QQ 已经实现了超过 3000 个无障碍特性,QQ 无障碍功能全年超 6000 万人次使用,全年使用量超过 1.6 亿次。除 常用功能无障碍改造外,在 QQ 表情无障碍、安全支付、声纹加好友 等方面进行了技术创新。微信重点围绕读屏软件的兼容性,按钮、标 签可读性,小程序无障碍访问组件等功能进行优化改造。另外,充分 考虑验证码易用性和安全性,微信、QQ 创新使用倒计时验证码,替 换原有的滑动拼图类型验证码,便于老年人、视障用户操作。 案例 1:微信 APP 适老化及无障碍改造 适老化方面,微信 APP 为老年用户推出“关怀模式”,实现文字 图标、按钮放大,色彩对比度更强,同时尽可能保证页面信息展示的 完整性,让老年用户看得见、看得懂、页面协调舒适。用户首次安装 微信 APP 时,会自动匹配系统的字体大小,让用户无感知切换使用 大字体,顺畅完成交互。除 APP 改造外,微信组织了形式丰富的线上 线下助老活动。2021 年 9 月,微信开启“银龄达人秀”老年风采短视 频征集公益活动,为老年人打造展示风采的线上平台,展现新时代老 年人丰富多彩的晚年生活和积极向上的精神风貌。活动吸引近 1000 12
20 . 信息无障碍白皮书(2022 年) 名老年人参加,总播放量超 1500 万次。微信于北上广深四大城市开 展“银龄学堂”互联网适老公益课活动,针对微信基础功能、智慧生 活技能、反诈防骗知识等方面为老年人提供面对面专属辅导和讲解, 切实为老年人乐享数字生活提供帮助。微信还推出了微信支付统一客 服热线 95017“长辈无忧专线”,为 60 岁及以上长辈用户提供优先接 通和一对一“适老化”专属服务。该专线支持多种方言,自上线以来 已服务长辈用户群体超 86 万次。 无障碍方面,微信 APP 紧密结合残疾人用户的实际需求,对 APP 内主要功能及页面进行全面排查,重点围绕读屏软件的兼容性,验证 码的易用性,按钮、标签可读性,小程序无障碍访问组件等功能进行 优化改造,同时建立多渠道用户反馈机制,通过线下访谈,线上建群 等多种方式及时收集版本体验中的不足并及时优化迭代。通过视障人 士与明眼人互相结合的方式进行测试调研,力求无障碍体验与明眼人 体验一致,尽力实现任何人在任何情况下都能平等地、方便地、无障 碍地获取信息。 生活购物领域。在适老化方面,淘宝重点将商品搜索、商品浏览、 下订单、芭芭农场等老年人常用功能进行适老化改造。并增加语音助 手提升老年人搜索效率。60 岁以上老人客服咨询可直接进入人工服 务流程,自 2021 年 10 月上线以来,已服务 25 万人次;京东长辈版 重点改造登录注册、搜索、购物车、订单结算等功能,为老年用户提 13
21 . 信息无障碍白皮书(2022 年) 供 VIP 专属客服服务。长辈版上线后,已服务 71 万老年人,老年人 在京东 APP 的活跃度提升 6.1%。无障碍方面,淘宝在迭代优化购物 主链路无障碍体验的同时,对大促会场、弹窗等进行了无障碍优化。 京东主要对首页、搜索、商品详情、购物车、结算等功能进行无障碍 改造,截至 2021 年 9 月,京东月均服务的无障碍用户达到 7 万人左 右。除此之外,淘宝、京东、喜马拉雅等利用平台为残疾人就业赋能, 淘宝平台已帮助上万残疾人就业;京东在宿迁成立客服中心,解决部 分残障人士就业问题;喜马拉雅平台中残疾人主播超 8000 名。 案例 2:淘宝 APP 适老化及无障碍改造 适老化方面,淘宝 APP 推出“长辈模式”,基于老年用户的行为 特点进行了功能精简与布局重构,将首页信息调整为单列展示,放大 商品图和商品名,实现信息简化、字体图标按钮放大。同时上线语音 助手,以拟人化形象 AI 助手与用户进行语音交互,帮助用户搜索想 要的商品,同时可解决其查询物流、售后、导购等多场景的问题,并 将网络用语调整为更浅显易懂的口语化表达,帮助老年人重点解决在 购物场景中存在的“看不清”“看不懂”“不会搜”三大痛点问题。 无障碍方面,淘宝 APP 自 2017 年以来持续进行无障碍功能迭 代,专项行动中重点优化购物功能主链路(首页、搜索、商品详情、 购物车、下单、退款、我的等页面)、大促会场、金币小镇等互动环节 的无障碍体验,同时增设无障碍反馈绿色通道,倾听和了解残疾人用 14
22 . 信息无障碍白皮书(2022 年) 户的真正诉求,着力打造用户平等和功能普适的产品。 金融服务领域。适老化方面,工商银行、中国农业银行、中国建 设银行、中国银行、中国交通银行都选择在标准版 APP 中内嵌适老 版模式的方式实现改造。除此之外,工商银行推出子女帮父母注册手 机银行、截图求助、亲情卡功能,打造两代人互动互通金融交易平台 的理念,在转账汇款大于 1 万时,系统会进行安全提示;中国银行在 适老版中整合养老客群专属产品、服务、权益等。截至 2021 年 10 月, 超过 55 万客户使用适老版服务,启动次数达 740 余万次。中国农业 银行为 60 岁以上老年用户推出一键直达人工客服服务,截至 2021 年 9 月,适老版月活跃用户(MAU)达 163 万,在线客服已服务超 40 万用户;中国建设银行推出中国风淡水墨画为主体风格的关怀模式。 无障碍方面,各类银行 APP 主要对转账汇款、我的账户、快速转账、 登录等常用功能进行无障碍改造。除此之外,提供语音交互服务,帮 助用户通过一句话办理业务。 案例 3:支付宝 APP 适老化及无障碍改造 适老化方面,支付 APP 推出“长辈模式”,重点根据老年群体的 实际需求,重新精简首页、财富、市民中心、充值中心、应用中心等 界面功能与布局,针对如扫一扫、收付款、收银台、出行、账单页等 老年用户常用功能进行了字体、图标、按钮放大,并去除了非必要的 营销推送、弹窗,进一步降低对老年用户的打扰,让用户看得清、易 15
23 . 信息无障碍白皮书(2022 年) 操作。同时推出“电话服务”功能,让 65 岁以上老年人能够一键直 达人工客服。除 APP 完成了适老化改造外,支付宝大力推进线下助 老“蓝马甲”活动,邀请国家反诈中心、工业和信息化部反诈中心与 各地政府部门作为指导,开展多项公益志愿服务试点工作,如在公交 枢纽站等地方帮助老年人使用智能手机健康码、扫码乘车,走入社区 开展老年课堂,为老年人提供使用智能手机的指导,解答老年人使用 智能技术过程中遇到的问题,为老年人宣传普及防骗、金融安全知识。 无障碍方面,支付宝 APP 自 2016 年以来持续推进无障碍改造工 作,本次专项行动中持续优化视障用户读屏体验,解决了视障用户操 作手势密码的问题,增加用户反馈通道,让残疾人更便捷地反馈意见 和建议。同时,支付宝推动开发 APP 无障碍监测工具与无障碍数据 大盘,实现监测 APP 开发流程是否符合无障碍标准,并持续实时关 注视障用户需求、舆情监测,通过数据分析做出决策建议,为视障用 户提供更好的体验。 旅游出行领域。适老化方面,腾讯地图、百度地图推出关怀版 APP, 保留老年人常用的路线导航、查找地点、实时公交等功能。腾讯地图 联合中国电信,举办线下“爱心翼站”助老活动,目前已在全国建成 营业厅“爱心翼站”4400 余家。高德地图在标准版 APP 中内嵌长辈 模式,并在主站 APP 端上线“一键叫车”服务。无障碍方面,各类地 图除常用功能无障碍改造外,在 APP 增设了无障碍设施的展示,便 16
24 . 信息无障碍白皮书(2022 年) 于残疾人群体查找无障碍电梯、卫生间等。 案例 4:铁路 12306APP 适老化及无障碍改造 适老化方面,铁路 12306APP 推出“爱心版”,将火车票购票、改 签、变更到站、退票、候补购票等车票相关功能,以及注册、登录、 重点旅客预约、密码修改、个人信息查看、投诉、建议、车站大屏等 老年人关注的功能按标准规范进行了适老化改造,界面功能排版更简 洁、字体更大、背景色对比更强,更符合老年人使用需求。同时, “爱 心版”中增加了电话购票入口,方便老年人通过电话进行购票。另外, 铁路 12306 标准版还开发了 APP 的字体大小和对比度调整功能,让 用户能够在自主设置的字体大小和对比度下进行火车票购买操作,为 老年用户提供更多使用选择。 无障碍方面,铁路 12306APP 也在上述主要功能中完成了无障碍 优化改造,并为障碍人群开通“重点旅客预约”功能,为残疾人等障 碍群体提供辅助进出站预约服务,帮助他们解决出行不便问题。 医疗健康领域。适老化方面,微医聚焦老年人高频使用的挂号、 问诊、购药、专病服务及健康科普的功能模块进行适老化改造。京东 到家内嵌长辈版,对全交易流程进行改造。无障碍方面,京东到家除 对常用功能进行改造外,组建“盲人体验官”队伍,邀请视障用户共 同进行 APP 无障碍适配体验与测试,提升无障碍适配用户体验感及 实用性。 17
25 . 信息无障碍白皮书(2022 年) 案例 5:京东到家 APP 适老化及无障碍改造 适老化方面,京东到家 APP 推出“长辈版” ,针对包括登录注册、 首页、门店页、单品详情页、全局购物车、频道页、结算页、搜索、 个人中心、订单列表、订单详情等全交易流程按标准规范对各个页面 的字体、颜色、对比度、验证码、行间距、禁止广告插件等多方面进 行改造,满足老年用户对于医药用品购买的使用需求。同时改造过程 严格遵循个人信息处理最小必要原则, 以保障老年用户在使用 APP 时 的个人信息安全。除 APP 改造外,京东到家积极响应上海市委老干 部局、市文明办等联办的“乐龄申城·G 生活”志愿服务活动,联合 离退休干部志愿者,组建“数字体验官”。同时为老年人打造《数字伙 伴计划·如何使用智能手机》学习教材,帮助老年人学会使用智能手 机。 无障碍方面,京东到家 APP 对上述全交易流程改造过程中同样 完成了无障碍改造,主要针对包含验证码、字体大小、非文本信息、 焦点相应、朗读、错误提示等多方面进行优化完善,并组建“盲人体 验官”队伍,通过专人对接、社群管理畅通与盲人体验官们的交流渠 道,共同进行 APP 无障碍适配体验与测试,不断提升无障碍适配用 户体验感及实用性。 18
26 . 信息无障碍白皮书(2022 年) (四)终端补给,辅助器具种类持续丰富 经过多年的努力,我国信息无障碍辅助产品的研究取得了较大进 展,终端的信息无障碍性能取得了显著提高。越来越多科技水平高、 性价比优的智能化辅助器具、信息无障碍终端产品出现,为残疾人、 老年人参与信息化的社会生活创造条件。 按照身体机能障碍的分类,我国生产的信息无障碍终端主要包括 视觉障碍、听觉障碍、肢体操作能力障碍方面的信息无障碍终端和适 老化终端。 1.视觉障碍辅助终端产品 视觉障碍辅助终端的服务对象主要是极低或无视力(盲人)、有 限低视力、色盲这 3 类视觉障碍人群。目前,国内主流的手机产品基 本实现视觉信息方面的无障碍功能,通过终端内置的读屏软件,盲人 可通过快捷手势功能操作手机;通过文字加粗设置、显示方式设置及 放大功能的使用,使低视力人群看得清屏幕信息;通过可视化信息颜 色的调整,满足色盲人群的需求。 电脑产品同样是视觉障碍人群经常使用的信息终端产品,通过安 装电脑读屏软件,盲人同样可以正常使用其功能,目前,我国有多家 从事读屏软件研发的公司。近年来,读屏软件的性能不断优化,提高 了视障人士的使用体验。 随着通信技术和物联网技术的不断发展,我国终端厂家不断研发 出具有视觉信息无障碍的智能家居和智能家电产品,例如用于家庭的 19
27 . 信息无障碍白皮书(2022 年) 信息无障碍智能音箱,通过语音指令,便可获取智能家电和家居的相 关状态信息,操控智能家居和家电的相关运行,如打开窗帘,关闭窗 帘等。 目前,由于城市的快速发展,盲人出行面临着极大困难,我国终 端厂家研制的可穿戴导盲终端,在一定程度上解决了盲人出行遇到的 痛点。例如,我国中兴健康生产全球首款智能导盲帽,其运用雷达技 术、定位导航技术、图像及文字识别技术、信息无障碍技术,通过后 台服务和亲属服务的方式,有效实现避障和导盲功能。 2.听觉障碍辅助终端产品 听觉障碍辅助终端的主要服务对象包括无听力(聋人)和有限听 力障碍人群。目前,我国终端厂家生产的信息无障碍手机产品可基本 满足听障人群的需求,通过内置语音转文字功能,听力有限的障碍人 群可通过助听器接收来自终端的音频信息。例如,中国联通推出的“无 障碍 AI 呼叫服务” ,该服务把手机中的语音通话转变为文字信息,实 时传送给接听界面,同时也可以把输入的文字信息转换为实时的语音 信息,发送给对方接听者,不仅满足听障人群接听的需求,同时也满 足失语障碍人群拨打电话的需求。 随着我国语音识别技术的成熟和发展,语音转文字开始广泛应用 于除手机之外的无障碍终端产品,例如,最典型的语音转文字终端产 品,可通过内置麦克风或连接语音输出接口接收语音信息。通过对语 音信息的识别处理,把相关语音信息以文字或手语的方式显示在终端 20
28 . 信息无障碍白皮书(2022 年) 产品屏幕上,或合成到被连接语音接口的终端屏幕上,通过将音频信 息处理转化成其他的信息传达方式,从而弥补听力障碍。 3.肢体障碍辅助终端产品 肢体障碍辅助终端产品的主要服务对象是因无法利用手指功能 正常地进行终端操作的肢体障碍人群。终端通过屏幕触控性能的改进 和实体按键功能的设置,可满足部分手指操作障碍的人群正常操作; 通过终端声控技术、头控技术或通过终端接口外加操作辅具的方式实 现代替手来操作终端的需求。 我国部分终端厂家生产的移动终端产品已对操作能力障碍的信 息无障碍功能进行了优化工作,例如,通过对屏幕触控性能优化,可 设置触摸和延迟时间、增加忽略重复点击功能,使部分手指机能障碍 人群正常使用移动终端;通过增加支持安装操作辅具的接口,满足手 指操作功能缺失的障碍人群对于移动终端的操作。 案例 6:小米 Mi 10 Pro 移动电话机支持信息无障碍情况 通过改造和优化,目前小米 Mi 10 Pro 移动电话机信息无障碍功 能已基本满足大部分视障、听障和运动障碍人群的使用需求。 在支持视觉障碍用户使用方面,通过文字放大、显示放大、颜色 反转、高对比度文字解决低视力障碍用户使用;通过对色彩校正,对 于红色,绿色及蓝色的色盲障碍用户能够正常使用应用程序;通过增 加功能强大的读屏功能,将手机应用中的对象标签转化成语音的方式 21
29 . 信息无障碍白皮书(2022 年) 解决视障群体对于操作对象的可感知性。 在支持听觉障碍用户使用方面,通过合并声道及音频均衡,解决 部分由于左右耳听力不同而造成的部分音频信息的丢失,提高用户的 感受和满意度;通过增加助听器接口功能,音频信息可方便地同步到 助听器,便于佩戴助听器的听障人士接收手机的各类音频信息。另外, 手机还增加了“小米闻声”的应用,可实现语音转文字和文字转语音 功能,方便听障人士与外界进行语音交流。 在支持运动障碍用户使用方面,增加开关控制功能,借助开关控 制,运动障碍人士可以使用一个或多个开关控制手机,用开关选择内 容、滚动页面、输入文字及执行其它操作。 4.认知能力障碍辅助终端产品 认知能力障碍辅助终端产品主要是解决认知能力障碍人群使用 终端难的问题。通过简化操作界面、增加语音助手的终端功能操作范 围、设立某些功能快捷图标和实体功能快捷键的方式满足认知障碍人 群的使用。我国生产的移动终端部分已支持简易模式、语音助手和一 键呼叫等功能,可以简化用户的操作过程,提高用户的易用性。 5.适老化终端产品 适老化移动终端产品主要是解决老年人身体机能的退化而使用 智能终端困难的问题。目前,国内相关终端厂商主要从视觉增强、听 力辅助、触控辅助、语音交互、简易模式、远程辅助操作以及应急应 22





























































