- 快召唤伙伴们来围观吧
- 微博 QQ QQ空间 贴吧
- 文档嵌入链接
- 复制
- 微信扫一扫分享
- 已成功复制到剪贴板
序幕揭开:ChatGPT 将 AIGC 推向平民化时代
展开查看详情
1 . 浦银国际研究 行业研究 | 互联网行业 序幕揭开:ChatGPT 将 AIGC 推向 浦银国际 赵丹 “平民化”时代 互联网分析师 dan_zhao@spdbi.com (852) 2808 6436 关于 AI,早在各类科幻作品中,人类就已探讨了有关它的种种终极幻 想。2022 年末,ChatGPT 的诞生,无疑让人们再一次开始思考,我们离 杨子超 曾经的想象,究竟还有多远?甚至有人将其看作 iphone 之后又一重要 助理分析师 里程碑。热炒之后或自然降温,但长期来看,AIGC 或成为未来十年最值 charles_yang@spdbi.com (852) 2808 6409 得关注的投资方向之一,本文将从 AIGC 的创新应用、技术驱动、发展 行业研究 趋势和商业变现等方面进行论述,梳理核心产业链及相关投资标的。 2023 年 02 月 14 日 应用场景:AIGC 或将颠覆传统内容生产方式和获取信息方式,成为继 PGC、UGC 之后的新一代业态模式。对企业而言,AIGC 有助于实现降 本增效。对用户而言,AIGC 降低内容创作门槛,内容供给或呈现爆发 式增长。根据 Gartner 测算,当前 AIGC 占所有生成数据小于 1%,预 计该数字到 2025 年或上升至 10%。AIGC 覆盖文字、图像、视频、音 频以及虚拟人等领域,或成为元宇宙基建内容的重要组成部分。此外, AI 视频工具或成为下一个迎来爆发的细分领域。 技术驱动:AIGC 核心要素包括算力、算法和数据,而目前技术创新主 序幕揭开:ChatGPT 将 AIGC 推向“平民化”时代 要体现在模型算法。深度学习模型的不断完善以及开源模式的推动, 为 AIGC 的发展奠定了基础。基础生成算法模型创新、预训练模型和 多模态技术加速推动行业的爆发。随着大模型不断迭代优化,达到更 高的通用性,AIGC 有望赋能更多行业应用。 发展趋势:AIGC 仍有许多方面需要完善,包括在生成内容质量,版权 确认保护以及商业化探索等方向。随着训练素材数据库愈加丰富,有 助于进一步优化模型算法,提升生产内容水平,而与之相关的法律制 度有望得到进一步完善。AIGC 能否实现商业化突破,取决从“玩具” 到“工具”的升级,才能推动付费意愿逐步提升。目前大部分 AIGC 企 业的商业模式并不成熟,还停留在免费引流阶段,未来商业模式仍在 探索中:类 SaaS 模式的订阅制成为主流;或打造细分赛道一体化解决 方案,提供增值服务,如技术授权、运维服务等。 投资标的:我国 AIGC 还处在发展早期,相关产业链还在逐步完善中。 由于预训练模型的高壁垒,未来 AIGC 基础设施研发仍将集中于头部 企业,而下游垂直领域依靠开源模型,或涌现大量应用类企业。建议 关注百度,商汤,科大讯飞,昆仑万维等。 投资风险:行业政策风险;大规模落地不及预期。 扫码关注浦银国际研究 本研究报告由浦银国际证券有限公司分析师编制,请仔细阅读本报告最后部分的分析师披露、商业关系披露及免责声明。
2 .目录 应用创新 .......................................................................................................................................................6 AI 能做什么?......................................................................................................................... 7 AIGC 如何赋能传统互联网? ............................................................................................ 12 技术驱动 .....................................................................................................................................................17 发展趋势 .....................................................................................................................................................21 内容质量有待优化 ............................................................................................................. 21 版权问题尚存争议 ............................................................................................................. 22 商业模式仍在探索中 ......................................................................................................... 24 投资标的 .....................................................................................................................................................26 图表目录 图表 1:ChatGPT 引爆行业前,2022 年 AIGC 大事件 .............................................................................5 图表 2:互联网内容生产方式 ...................................................................................................................6 图表 3:ChatGPT 回答“AIGC 应用场景” ....................................................................................................7 图表 4:ChatGPT 示例 ................................................................................................................................8 图表 5: 微软 Bing ........................................................................................................................................9 图表 6:AI 作品《太空歌剧院》 .............................................................................................................10 图表 7:AI 绘画工具 Midjourney 示例 ....................................................................................................10 图表 8:AI 视频创作工具 QuickVid 示例 ................................................................................................11 图表 9:ChatGPT 回答“AIGC 在互联网行业中的应用” ..........................................................................12 图表 10:AIGC 应用场景 ..........................................................................................................................13 图表 11: 营销文案生成 ............................................................................................................................14 图表 12: 虚拟人直播带货 ........................................................................................................................15 图表 13:Quantum Engine ........................................................................................................................16 图表 14:ChatGPT 回答“AIGC 技术驱动” ................................................................................................17 图表 15:主流生成模型 ...........................................................................................................................18 图表 16:主流 AIGC 预训练模型 .............................................................................................................18 图表 17:生成式 AI 的应用格局 ..............................................................................................................19 图表 18:ChatGPT 回答“AIGC 面临哪些困难,未来要如何解决” ........................................................21 2023-02-14 2
3 .图表 19: 微软新版搜索引擎 Bing 聊天会标注答案来源 .......................................................................22 图表 19:ChatGPT 回答“AIGC 面临的版权问题如何解决” ....................................................................23 图表 20:ChatGPT 回答“如何看待 ChatGPT 被一些学校和研究机构禁用” .........................................23 图表 21:ChatGPT 回答“AIGC 如何进行商业变现” ................................................................................24 图表 22:中国 AIGC 行业图谱 .................................................................................................................26 图表 23:中国相关标的 ...........................................................................................................................27 图表 24:2020 年以来国际 AIGC 领域主要投融资事件 ........................................................................29 图表 25:2020 年以来国内 AIGC 领域主要投融资事件 ........................................................................30 2023-02-14 3
4 .序幕揭开:ChatGPT 将 AIGC 推向 “平民化”时代 关于 AI,早在各类科幻作品中,人类就已探讨了有关它的种种终极幻想。电 影《她》中,AI 可以浪漫得像一首情诗;而《克拉拉与太阳》里,石黑一雄 甚至让 AI 机器人教会人类何为“人心”;更有 55 年前的《2001 太空漫游》, HAL 带给我们的无尽震撼与思辨。2022 年末,ChatGPT 的诞生,无疑让人们 再一次开始思考,我们离曾经的想象,究竟还有多远? ChatGPT 是由 OpenAI 在 2022 年末发布的全新的 AI 聊天机器人,因其高质 量的回答而迅速出圈,其内容涵盖写诗、检查代码和提出建议方案等,而借 助 ChatGPT 而生成的内容,在一定程度上可以取代部分“初级内容生产者”。 12 月 5 日,ChatGPT 上线不到一周,已达到百万用户。推出仅两个月,ChatGPT 月活用户突破 1 亿,成为史上用户增长速度最快的消费级应用程序。而 ChatGPT(AI 问答)只是 AIGC,即 AI Generated Content(人工智能自动生成 内容)的一个分支应用,在此之前,AI 绘画已经走红…… 在继 PGC 和 UGC 之后,AIGC 时代已经悄悄来临,甚至有人将 AIGC 的出现 比作当年 iphone 的诞生,或成为互联网发展史又一重要里程碑。而 ChatGPT 火爆的最大意义,则是将 AIGC 进一步推向“平民化时代”,正式揭开 AIGC 时代序幕。 AIGC 或成为未来十年最值得关注的投资方向之一。2022 年之前,我国人工 智能技术更多地集中在“分析式人工智能”,而“生成式人工智能”在 2022 年才逐渐迎来爆发。AIGC 则代表着人工智能技术应用从“理解分析”到“生 产创作”的进一步升级,开启人工智能的新时代。互联网行业不断创新,持 续影响并改变着用户获取信息和内容产出方式。而 AIGC,作为新一代的内 容生成方式,或将极大地降低内容生产的创作门槛,并提升内容供给的生产 效率,可以覆盖文字、图像、视频、音频以及虚拟人等领域。2022 百度世 界大会上,百度创始人李彦宏表示, “未来十年,AIGC 将颠覆现有内容生产 模式。可以实现以十分之一的成本,以百倍千倍的生产速度,去生成 AI 原 创内容。” 和其他热词一样,AIGC 后期必然会经历短期“热炒”之后的自然降温,但 从长期趋势来看,AIGC 或将进在各个生活场景中进一步渗透。 2023-02-14 4
5 . 图表 1:ChatGPT 引爆行业前,2022 年 AIGC 大事件 资料来源:新榜、36 氪、浦银国际 2023-02-14 5
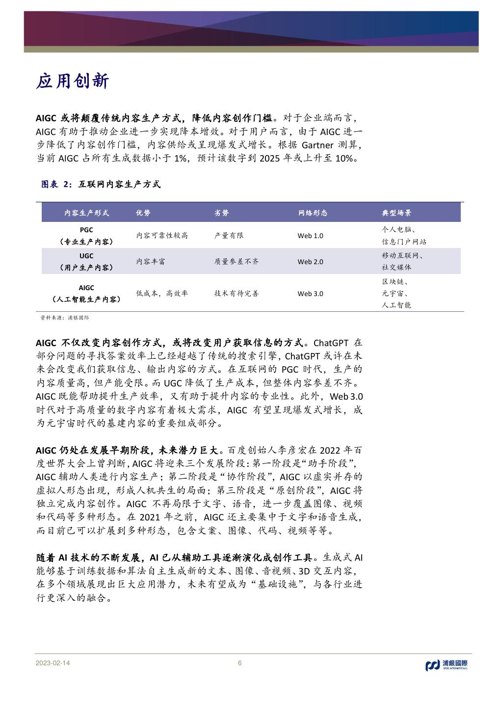
6 .应用创新 AIGC 或将颠覆传统内容生产方式,降低内容创作门槛。对于企业端而言, AIGC 有助于推动企业进一步实现降本增效。对于用户而言,由于 AIGC 进一 步降低了内容创作门槛,内容供给或呈现爆发式增长。根据 Gartner 测算, 当前 AIGC 占所有生成数据小于 1%,预计该数字到 2025 年或上升至 10%。 图表 2:互联网内容生产方式 内容生产形式 优势 劣势 网络形态 典型场景 PGC 个人电脑、 内容可靠性较高 产量有限 Web 1.0 (专业生产内容) 信息门户网站 UGC 移动互联网、 内容丰富 质量参差不齐 Web 2.0 (用户生产内容) 社交媒体 区块链、 AIGC 低成本,高效率 技术有待完善 Web 3.0 元宇宙、 (人工智能生产内容) 人工智能 资料来源:浦银国际 AIGC 不仅改变内容创作方式,或将改变用户获取信息的方式。ChatGPT 在 部分问题的寻找答案效率上已经超越了传统的搜索引擎,ChatGPT 或许在未 来会改变我们获取信息、输出内容的方式。在互联网的 PGC 时代,生产的 内容质量高,但产能受限。而 UGC 降低了生产成本,但整体内容参差不齐。 AIGC 既能帮助提升生产效率,又有助于提升内容的专业性。此外,Web 3.0 时代对于高质量的数字内容有着极大需求,AIGC 有望呈现爆发式增长,成 为元宇宙时代的基建内容的重要组成部分。 AIGC 仍处在发展早期阶段,未来潜力巨大。百度创始人李彦宏在 2022 年百 度世界大会上曾判断,AIGC 将迎来三个发展阶段:第一阶段是“助手阶段”, AIGC 辅助人类进行内容生产;第二阶段是“协作阶段”,AIGC 以虚实并存的 虚拟人形态出现,形成人机共生的局面;第三阶段是“原创阶段”,AIGC 将 独立完成内容创作。AIGC 不再局限于文字、语音,进一步覆盖图像、视频 和代码等多种形态。在 2021 年之前,AIGC 还主要集中于文字和语音生成, 而目前已可以扩展到多种形态,包含文案、图像、代码、视频等等。 随着 AI 技术的不断发展,AI 已从辅助工具逐渐演化成创作工具。生成式 AI 能够基于训练数据和算法自主生成新的文本、图像、音视频、3D 交互内容, 在多个领域展现出巨大应用潜力,未来有望成为“基础设施”,与各行业进 行更深入的融合。 2023-02-14 6
7 . AI 能做什么? 1. ChatGPT 的回答 图表 3: ChatGPT 回答“AIGC 应用场景” 资料来源:ChatGPT、浦银国际 2023-02-14 7
8 .2. 我们的观点 文字 AI 在文字创作方面发展迅速且相对成熟,能够实现聊天,生成文案,写诗, 修改代码等任务,部分创作水平已取得不错的效果。 《CNET》旗下 CNET Money 团队利用 AI 已刊登了数十篇文章,并表示未来持续探索 AI 以协助研究编辑 等工作。 ChatGPT 是文字 AI 领域的典型代表,自 2022 年 12 月 1 日开放以来,用户 数已突破 1 亿。与普通的 AI 机器人相比,ChatGPT 拥有更强的语言理解能 力,能够结合上下文语境进行回复,根据用户指令持续优化创作内容,猜测 用户意图,承认错误并拒绝不适当的请求。 图表 4: ChatGPT 示例 资料来源:ChatGPT、浦银国际 2023-02-14 8
9 .我们认为 ChatGPT 在交互方式的突破意义大于在技术层面的创新:易于操 作,用户门槛低,进而成为真正意义上的消费级应用。ChatGPT 可以对提出 的问题给出相对完整的分析框架,逻辑清晰,更适合用来搭建分析问题的初 步框架,但目前还难以解决相对具体或即时性的问题。 ChatGPT 是否会替代搜索引擎? 短期来看,还存在差距,可信度有待提升。目前的 ChatGPT 答案参差不齐, 既可以给出准确答案,也会出现“一本正经地胡说八道”。而且 ChatGPT 知 识库的时效性也一定程度上限制了提供实时信息的能力,有待进一步优化。 长期来看,ChatGPT 或许和搜索引擎进一步融合,或将成为未来搜索引擎的 新形态。微软已经在 Bing 搜索引擎中添加了 ChatGPT 功能,并开展测试; 谷歌也会推出类似 ChatGPT 的大型语言模型,一款由 LaMDA 提供支持的对 话 AI 服务 Bard;百度计划在 3 月推出新功能,在搜索引擎中加入类似 ChatGPT 的对话式机器人“文心一言”。 图表 5: 微软 Bing 资料来源:Bing、浦银国际 2023-02-14 9
10 . 图像 2022 年 9 月,AI 作品《太空歌剧院》获得了美国科罗拉多州举办的艺术博 览会的数字艺术类别冠军,引发了人们对 AI 创作的广泛关注。该作品是由 游戏设计师 Jason Allen 使用 Midjourney 模型生成,并通过 Photoshop 润色 而来。Midjourney 是一个 AI 绘画工具,通过输入图片的关键字,就能得到 AI 生成图片。AI 创作的画作已能达到专业水平,能够帮助内容创作者激发 灵感和提升效率。 图表 6: AI 作品《太空歌剧院》 资料来源:公开资料、浦银国际 图表 7: AI 绘画工具 Midjourney 示例 资料来源:Midjourney、浦银国际 2023-02-14 10
11 . 音视频 AI 音视频创作相对处于早期阶段,但发展迅速。市场上已有许多音视频创作 工具能够实现图文生成视频的能力,极大降低了音视频内容创作门槛。 QuickVid 将多个生成式 AI 系统进行整合,用于自动创建短视频内容。用户 只需输入一个单词,QuickVid 就能从库中选择一个背景视频,编辑脚本和关 键字,并添加合成配音和背景音乐,最终生成视频。 图表 8: AI 视频创作工具 QuickVid 示例 资料来源:QuickVid、浦银国际 AI 视频工具或成为下一个迎来爆发的细分领域。随着 Tiktok 在全球火爆, 短视频应用占据用户大量时长且仍在持续上升。AI 视频工具也更容易受到 追捧。全球科技巨头也都看好这一方向,纷纷布局:Meta 曾推出 Make-A- Video,可以通过文本、图片或者视频来生成一个全新的视频内容;Google 也发布了 AI 视频扩散模型 Imagen Video。 不过,目前整体质量仍有很大改进空间,仍存在画面变现变形、动作卡顿等 问题。AIGC 视频是一个相对前沿的领域,技术上仍有待突破,涉及到时序 建模、图像和文本的联合建模等问题。 除此之外,我们也看好数字人方向,数字人制作流程更为繁琐,涉及算力、 算法的要求也会更高,数字人的大规模推广有望打破元宇宙内容供给侧的 瓶颈。 2023-02-14 11
12 . AIGC 如何赋能传统互联网? 1. ChatGPT 的回答 图表 9: ChatGPT 回答“AIGC 在互联网行业中的应用” 资料来源:ChatGPT、浦银国际 2023-02-14 12
13 .2. 我们的观点 图表 10: AIGC 应用场景 资料来源:信通院、浦银国际 2023-02-14 13
14 . 广告:创意素材生成,实现“千人千面” 当前 AIGC 在图文领域已能够产生较为满意的结果,广告行业将是直接受益 者,或较容易实现规模化落地。 在广告素材方面,AIGC 工具能够协助生成宣传文案、图片和视频,能够有 效降低人力成本并提高内容生成效率。而 AIGC 的快速海量内容生成能力, 使得营销内容能够根据用户画像生成定制化内容,进而实现千人千面。 图表 11: 营销文案生成 资料来源:阿里云、浦银国际 电商:打造虚拟人形象,赋能直播带货 品牌方可根据自身需求设计出符合品牌调性的虚拟人形象,与用户建立情 感联系。与真人主播相比,虚拟人主播拥有无负面新闻,低成本运营等优势, 同时能够填补真人主播的直播空挡期,实现直播间的全天候直播,为商家持 续创造流量。 目前,受限于 AI 虚拟主播较弱的交互能力,主流虚拟主播仍需要真人辅助 进行互动。而随着 AI 能力的不断突破,虚拟人最终或能达到像真人主播一 样实现自主与用户进行实时互动。 2023-02-14 14
15 . 图表 12: 虚拟人直播带货 资料来源:阿里巴巴、浦银国际 游戏:降低游戏开发成本,提高游戏可玩性 游戏作为数字内容产业或许是 AIGC 发展过程中最大的受益领域之一。AIGC 能够在降低游戏美术成本,提升游戏设计,创造新玩法等方面提供帮助。 降低游戏美术成本。过往游戏美术师可能需要数小时来生成高质量图片,而 AI 可以通过学习游戏美术师的艺术风格,在人物、场景、关卡等方面快速生 成大量内容,能够显著降低美术成本及提高创作效率。 提高游戏的可玩性。Cyber Manufacture 推出的 AI 产品 Quantum Engine 能够 将纯文本输入转化成交互环境和动态角色的可玩性叙事。在其发布的演示 中,玩家可以扮演黑客帝国中的角色,与 NPC 进行交互,AI 会根据故事设 定的世界观进行相应的回答并推动剧情的发展。目前仍处于较为早期的阶 段,第一步基本实现了用户与 AI 对话驱动游戏剧情发展,然后是要实现 AI 游戏实时交互与视觉画面的结合,最终发布游戏成品。AI 赋能下的 NPC,可 以根据玩家行动而做出不同的反应,提高游戏的可玩性和游戏体验。 2023-02-14 15
16 . 图表 13: Cyber Manufacture 推出的 AI 产品 Quantum Engine 资料来源:Quantum Engine、浦银国际 2023-02-14 16
17 .技术驱动 1. ChatGPT 的回答 图表 14: ChatGPT 回答“AIGC 技术驱动” 资料来源:ChatGPT、浦银国际 2. 我们的观点 AIGC 核心要素包括算力、算法和数据,而目前技术创新主要体现在模型算 法。算力,包括计算机、芯片等基础设施,为其提供基本的计算和存储能力; 海量数据为训练并优化算法提供基础素材;算法是推动技术升级的核心驱 动力。深度学习模型的不断完善以及开源模式的推动,为 AIGC 的发展奠定 了基础。基础生成算法模型创新、预训练模型和多模态技术加速推动行业的 爆发。 基础生成算法模型创新推动行业发展。生成对抗网络(GAN)是早期重要的 生成模型,被广泛用于生成图像、视频、语音、三维物体模型等方面。随后 扩散模型、Transformer 等深度学习算法在各个领域得以应用并优化。尤其 是到 2022 年,Stable Diffusion 扩散化模型的出现与正式开源,直接推动了 AIGC 技术的突破性发展。 2023-02-14 17
18 . 图表 15:主流生成模型 资料来源:腾讯研究院、浦银国际 预训练模型提供通用解决方案,推动 AIGC 迎来爆发。预训练模型按基本类 型可分为自然语言处理(NLP)、计算机视觉(CV)和多模态。以 OpenAI 为 例,核心预训练模型包括聊天机器人 ChatGPT、图像生成工具 DALL-E(多模 态)、自回归语言模型 GPT-3(NLP)、文本生成代码工具 Codex(NLP)等。 生成模型的训练通常需要大量数据和高成本技术投入,进入门槛较高,因此 目前的预训练模型主要由头部科技企业和科研机构负责研发。随着预训练 模型不断成熟,市面上已有针对不同需求的多种解决方案,形成了模型即服 务(Model-as-a-Service, MaaS)模式,同时也有如 Stable Diffusion 的开源模 式,共同催生出了各类二次开发的 AIGC 应用,为 AIGC 的下游应用提供了解 决方案。 图表 16:主流 AIGC 预训练模型 公司 预训练模型 应用 BERT 语言理解与生成 LaMDA 对话系统 谷歌 PaLM 语言理解与生成、推理、代码生成 Imagen 语言理解与图像生成 Parti 语言理解与图像生成 Florence 视觉识别 微软 Turing-NLG 语言理解、生成 OPT-175B 语言模型 Meta M2M-100 语言互译 Gato 多面手的智能体 DeepMind Gopher 语言理解与生成 AlphaCode 代码生成 GPT3 语言理解与生成、推理等 CLIP&DALL-E 图像生成、跨模态检索 Open AI Codex 代码生成 ChatGPT 语言理解与生成、推理等 英伟达 Megatron-Turing NLG 语言理解与生成、推理 Stability AI Stable Diffusion 语言理解与图像生成 资料来源:腾讯研究院、浦银国际 2023-02-14 18
19 . 图表 17:生成式 AI 的应用格局 资料来源:红杉资本、非凡产研、浦银国际 2023-02-14 19
20 .而具体到 ChatGPT 产品,其核心优势在于自然语言理解能力、丰富的知识 储备和强大的学习能力,极大地提升了交互体验。本质上,ChatGPT 是一款 基于人工智能技术的聊天机器人软件,它能够与用户进行智能化的聊天对 话,帮助用户解决日常生活中的问题,并为用户提供丰富的信息和服务。 ChatGPT 架构主要包括三部分:自然语言处理模块、知识库模块和学习模块。 自然语言处理模块是 ChatGPT 的核心部分,它主要负责理解用户的言语 表达,并根据用户的语境和场景来推断用户的需求,从而生成合适的回 答内容。 知识库模块是 ChatGPT 的辅助部分,它主要负责存储大量的知识信息, 包括日常生活中的常识性问题、新闻资讯、娱乐资讯等,并能够根据用 户的需求提供丰富的信息服务。 学习模块是 ChatGPT 的重要部分,它主要负责不断地学习用户的语言表 达方式和交流习惯,并以此为基础来构建对话模型,从而不断优化自身 的对话能力。相比传统搜索引擎或 Siri 而言,一方面,ChatGPT 可以联 系上下文,实现连续完整对话;另一方面,ChatGPT 的回答具备一定逻 辑条理,更加全面,语言也更加专业化。当然,由于训练样本相对有限, ChatGPT 目前某些具体领域的知识准确度以及时效性方面还有很大提升 空间。 2023-02-14 20
21 .发展趋势 虽然 AIGC 较此前已取得重大突破,但目前还处在早期阶段,仍有许多地方 需要持续完善,包括在生成内容质量,版权确认保护以及商业化探索等方 面。 我们认为随着 AIGC 逐渐走入大众视野,训练素材数据库愈加丰富,有助于 进一步优化模型算法和提升内容创作水平,与之相关的法律制度也有望得 到进一步完善,未来商业模式也将逐步清晰。 内容质量有待优化 1. ChatGPT 的回答 图表 18: ChatGPT 回答“AIGC 面临哪些困难,未来要如何解决” 资料来源:ChatGPT、浦银国际 2. 我们的观点 整体而言,目前大部分 AIGC 产品内容更偏重娱乐属性,如果以商业化角度 来看,仍然存在一定差距。由于 AIGC 产生的内容与此前训练的素材数据库 存在很大关系,生成内容具有不稳定性和局限性。 2023-02-14 21
22 .AIGC 的火爆,也不可避免地造成短时期内赛道产品同质化严重。此外,以 当下最火爆的 ChatGPT 为例,其时效性略差,对于某些数学计算和基础常识 性问题,有时也会给出荒谬的答案。未来或连接网络搜寻信息并提供来源, 将很大程度上补充实时信息源,优化答案。 我们相信,随着越来越多的用户加入到 AIGC 互动中,会不断丰富其数据库, 将进一步完善算法并提高内容质量,从而避免批量生产“工业垃圾”。 版权问题尚存争议 1. 我们的观点 目前,AIGC 生成内容在版权方面仍存在很大争议,相关法律制度也仍需在 后期持续完善。以 AI 作画为例,关于 AI 作品的版权确认及归属尚不明晰。 同时,AIGC 作品也具有较强的随机性,也为版权归属及确认带来一定挑战。 除此之外,关于如何合理利用 AIGC 目前也备受争论,比如教育界担忧学生 利用 ChatGPT 在写论文时作弊,呼吁加强防范。 图表 19: 微软新版搜索引擎 Bing 聊天会标注答案来源 资料来源:Bing、浦银国际 2023-02-14 22
23 .2. ChatGPT 的回答 图表 20: ChatGPT 回答“AIGC 面临的版权问题如何解决” 资料来源:ChatGPT、浦银国际 图表 21: ChatGPT 回答“如何看待 ChatGPT 被一些学校和研究机构禁用” 资料来源:ChatGPT、浦银国际 2023-02-14 23
24 . 商业模式仍在探索中 1. ChatGPT 的回答 图表 22: ChatGPT 回答“AIGC 如何进行商业变现” 资料来源:ChatGPT、浦银国际 2. 我们的观点 关于 AI,如何实现商业化,是市场最关心的问题之一。近十年来,人工智能 赛道的投资浪潮起起伏伏,但市场关注点仍然是围绕商业化落地。由于 AIGC 仍处于早期,行业仍在持续加大研发投入,包括在算力、算法等方面,而商 业化处于探索阶段,因此绝大多数 AIGC 公司处于亏损状态。AIGC 毫无疑问 是 2023 年开年最大的风口,受到资本市场追捧,但目前尚未出现的清晰的 商业模式。 AIGC 能否在商业化实现重大突破,主要取决从“玩具”到“工具”的升级, 进而提升付费意愿。目前大部分 AIGC 厂商的商业模式并不成熟,还停留在 免费引流阶段,商业模式仍在探索中。AIGC 应用产品有望随着用户数的爆 发迎来可观的变现空间。我们认为,商业化探索的路径主要包括: 采取订阅制或付费会员模式,类似于 SaaS 服务。近日,OpenAI 周三推 出订阅服务 ChatGPT Plus,月费为 20 美元。该公司表示,即使是在免费 用户必须等待的高峰期,收费服务能够提供更快地响应时间和可靠性。 OpenAI 表示,会在未来几周向美国和等候名单上的用户发出这项服务 的邀请,并在未来将收费服务推广到其他国家和地区。目前,大部分 AIGC 平台也都采用类似收费模式: “一定数量的免费使用次数+付费会员”的 2023-02-14 24
25 . 模式,按产出内容量收费。但目前整体来看,C 端用户的付费意愿较低, 主要由于尚未体现出刚性需求。 打造一体化解决方案,提供增值服务。提供增值服务或成为 AIGC 未来 新的探索模式,在不影响基础功能使用体验的前提下,推出增值功能, 进行个性化收费,用户可以按需选择性购买,如技术授权、运维服务以 及专属素材等,进而为企业提供一体化解决方案。 依靠用户流量进行广告变现。无论是在 PGC 还是 UGC 时代,通过流量 进行广告变现始终是最常见的变现模式,对于主打 C 端的 AIGC 平台而 言,也不例外。随着 AIGC 用户高速增长,AIGC 或逐渐成为广告主青睐 的新的媒介平台。 2023-02-14 25
26 .投资标的 海外企业在 AIGC 领域较为领先,业务生态也相对成熟。除了传统科技巨头 微软,谷歌,英伟达,Meta 之外,还涌现出一批新的独角兽,比如 OpenAI, Stability AI,Jasper 和 DeepMind 等。国内公司也在奋起直追,产业链在逐步 完善中。由于预训练模型的高壁垒,我们认为,未来 AIGC 基础设施研发仍 将集中于行业头部企业,目前国内自研的大模型包括百度的文心大模型、阿 里的 M6 大模型、腾讯的混元大模型。但由于 AIGC 的通用能力能够赋能各 行各业,预计下游垂直领域或将百花争鸣,依靠开源的模型,或将涌现大量 应用类企业。 图表 23: 中国 AIGC 行业图谱 资料来源:非凡产研、浦银国际 2023-02-14 26
27 . 图表 24:中国相关标的 公司名称 股票代码 简介 提供完整 AI 堆栈,包括由 AI 芯片、深度学习框架、核心 AI 功能如自然语言处理、知识 百度 BIDU US 图谱、语音识别、计算机视觉和增强现实,以及一个开放的人工智能平台。 从事智能语音、自然语言理解、计算机视觉等核心技术研究,在语音识别、语音合成、机器 科大讯飞 002230 CH 翻译、图文识别、图像理解、阅读理解、机器推理等领域具备优势。 发布了“昆仑天工”AIGC 全系列算法与模型,旗下模型包括天工巧绘 SkyPaint、天工乐府 昆仑万维 300418 CH SkyMusic、天工妙笔 SkyText、天工智码 SkyCode,覆盖图像、音乐、文本、编程等多模态内 容生成能力,成为目前国内 AIGC 领域布局最为全面的公司之一。 以“视觉内容”为核心,提供优质版权素材及智能服务。相关 AI 生成内容的业务是依托公司 视觉中国 000681 CH 既有的海量数据和商业应用场景,以及 AI 技术的相关积累,通过大数据分析学习,由公司 旗下社区的摄影师、设计师和 AI 协同完成。 主营业务包括全案推广服务、全案广告代理以及元宇宙营销(虚拟人、虚拟物品以及虚拟空 蓝色光标 300058 CH 间) ,AI 化是公司技术主线之一。 涵盖感知智能、决策智能、智能内容生成和智能内容增强等关键技术领域,同时包含 AI 芯 商汤科技 0020 HK 片、AI 传感器及 AI 算力基础设施在内的关键能力。 致力于助推人工智能产业化进程和各行业智慧化转型升级,提供信息化、数字化和智能化的人 云从科技 688327 CH 工智能服务,赋能智慧金融、智慧治理、智慧出行、智慧商业等应用场景,提供以人工智能 技术为核心的行业解决方案。 全球 AI 训练数据服务商,持续推动智能语音、计算机视觉、自然语言理解等领域的创新与变 海天瑞声 688787 CH 革。 聚焦机器视觉业务,提供可配置视觉系统、智能视觉装备与核心视觉器件等高端产品与解决 凌云光 688400 CH 方案,赋能电子制造、新型显示、印刷包装、新能源、影视动漫、科学图像、轨道交通等行 业的智能“制造”。 专注于人工智能芯片产品的研发与技术创新,提供云边端一体、软硬件协同、训练推理融合、 寒武纪 688256 CH 具备统一生态的系列化智能芯片产品和平台化基础系统软件。 小冰框架以自然语言处理(NLP)为基础,目前是全球承载交互量最大的完备人工智能框架之 小冰公司 未上市 一,技术覆盖自然语言处理、计算机语音、计算机视觉及人工智能内容生成。在开放域对话、 多模态交互、超级自然语音及内容生成领域居于全球领先。 通过自研神经渲染技术、数字孪生技术、以及独创的 TTSA 技术,从语义到声音图片,再到连 倒映有声 未上市 续帧视频画面,实现多姿态的数字分身 IP 生成,并实现基于文本实时生成高质量语音(音频) 和动画(视频) ,最终实现无人驱动数字分身。 影谱科技 专注于视觉内容的生产效率与呈现交互方式的技术研究,面向媒体、文化、科教等多行业领 未上市 域提供一站式的智能解决方案。 致力于人工智能音乐,运用 AI 技术从作词、作曲、编曲、演唱、混音等方面全方位降低音乐 灵动音科技 未上市 创作及制作门槛,为音乐行业提供新的产品体验,提升效率。 专注人工智能领域基础技术研发、智能人机交互服务底层 AI 技术研发和智能技术的产业升 灵伴智能 未上市 级,核心技术覆盖机器感知智能到认知智能,具体包括语音抗噪、语音识别、语音合成、自 然语言理解等。 以自然语言处理(NLP)技术为基础,为全球企业提供新一代认知智能平台,助力企业数字化 澜舟科技 未上市 转型升级。其主要产品是基于“孟子轻量化预训练模型”打造的一系列 SaaS 功能引擎(包括 搜索、生成、翻译、对话等)和垂直场景应用。 (接下页…) 2023-02-14 27
28 . (接上页…) 公司名称 股票代码 简介 运用人工智能为游戏行业提供完整的解决方案,并利用人工智能生成内容创造真正的 rct AI 未上市 Metaverse。通过使用最前沿的技术,特别是深度学习和强化学习,rct AI 为消费者和制作方 提供真正动态且智能的用户体验。 国内头部人工智能独角兽企业。以人工智能语音技术为核心,通过全栈式技术链条,为企业 云知声 未上市 和用户提供智能语音技术和综合解决方案。 国内专业的对话式人工智能平台公司,拥有全链路的智能语音语言技术,自主研发了新一代 思必驰 未上市 人机交互平台(DUI),和人工智能芯片(TH1520);为车联网、IoT 及政务、金融等众多行业场景 合作伙伴提供自然语言交互解决方案。 超参数科技是一家专注于 AI 领域的科技公司,致力于「打造有生命的 AI」 ,创造一个 10 亿人 超参数科技 未上市 与 100 亿 AI 共同生活的虚拟世界。 致力于将重复脑力劳动 AI 化,以 AI 为杠杆撬动专业场景的百倍生产力提升,在 AIGC、文档 秘塔科技 未上市 辅助创作、智能合同等方向上开展研发与产品落地。 为机构提供非结构化数据处理的人工智能解决方案。以前沿的自然语言处理(NLP)技术为利 香侬科技 未上市 器,化繁为简,清晰呈现最有价值信息,推动金融资产管理、风控评级、行业研究、投资决 策等业务的持续扩张和服务升级。 专注于智能语音交互和 AI 数据服务,基于 AI+SaaS 开放平台,为客户提供 AI 数据服务、技术 能力、智能语音交互方案赋能服务,包括通用场景的语音合成和语音识别,以及 TTS 音色定 标贝科技 未上市 制,声音复刻,情感合成和声音转换在内的语音技术产品;AI 数据业务涵盖语音合成、语音 识别、图像视觉、NLP 等采标服务和平台化自研工具能力。 致力于人工智能和计算机视觉前沿技术研究与行业应用产品开发,业务聚焦智能制造及数智 帝视科技 未上市 影像两大领域。 聚焦于人工智能和设计创意交叉领域,旗下 AIGC 产品画宇宙定位是面向创作者的超级生产 计算美学 未上市 力工具,旗下智能设计产品图宇宙主打高品质的智能设计引擎。 追一科技 未上市 主攻深度学习和自然语言处理,提供智能语义,语音和视觉的 AI 全栈服务。 数据智能服务商,聚焦互联网多语言,跨模态,文本、图片、网页、视频等机器学习和智能 中科闻歌 未上市 计算核心技术研发,面向泛媒体、泛政务、泛金融和泛安全领域,提供多语言、跨模态和深 度认知智能的大数据系统、服务与解决方案。 专注于计算机图形学和人工智能技术的深度融合, 推动 XR 技术创新和产业应用,自主研发 相芯科技 未上市 的“虚拟数字人引擎”和“超写实数字物平台”已在逾千家国内外企业得到规模化应用。 智能创意技术提供商,基于内容元素解构方法论 AI 人工智能、云计算、创意内容大数据等核 筷子科技 未上市 心技术,提供创意智能生产、运营优化、标签洞察、协作管理的一站式 SaaS 解决方案。 打造了动画和 IP 数字人智能创作交易平台,为用户提供零门槛、低成本的 3D 数字人、虚拟 空间、虚拟素材等元宇宙内容创作软件;数字内容可一键上链,享有数字版权,用户可在来 来画 未上市 画平台自由创作、选购、交易、收藏、使用数字资产。来画还提供 3D 创意定制服务,并通过 API 赋能创意生态供应链,助力全行业批量化生产数字创意内容,快速布局元宇宙流量蓝海, 实现营销新增长。 资料来源:公开资料整理、浦银国际 2023-02-14 28
29 . 图表 25: 2020 年以来国际 AIGC 领域主要投融资事件 时间 公司名称 轮次 金额 投资方 行业分类 2/25/2020 Chattermill A轮 800 万美元 Ventech(领投);DN Capital(领投);btov Partners(领 英国深度学习 AI 技 投);Entrepreneur First;Avonmore Developments; 术解决方案提供商 Nilan Peiris;Matt Price; Vallev Bank;2be.lu 10/15/2021 Copy.ai A轮 1100 万美元 Wing Venture Partners( 领 投 ) ; Craft Ventures ; 美国人工智能文案 Sequoia Capital 红杉;Tiger Global 老虎海外;Elad 工具服务提供商 Gil 11/2/2021 rct AI A3 轮 1000 万美元 Zonff Partners; Galaxy Interactive; Yuanyuzhou 美国 AI 娱乐技术提 Ventures ; Springwind Ventures ; Banfire Union ; 供商 Everest Ventures Group ; FBG Capital ; Folius Ventures;HashKey Capital;Hash Global;Mr. Liang Xinjun;Lucid Blue Ventures;Mask Network;PKSHA SPARX Algorithm Fund;SNZ 11/16/2021 Kamua 并购 未披露 Jellysmack 英国视频编辑自动 化工具 11/22/2021 Keywee B轮 2100 万美元 Iinnavation Endeavors(领投);GandyrGroup 美国 AI 营销服务商 12/8/2021 Synthesia B轮 5000 万美元 KPCB;谷歌风投 英国基于人工智能 的视频合成工具提 供商 1/27/2022 OpenAl A轮 2 亿美元 未披露 美国智能机器人产 品研发商 4/22/2022 prezent.ai A轮 2000 万美元 Greycroft Partners(领投) 美国企业团队演示 平台 4/25/2022 Hour One A轮 2000 万美元 Insight Partners(领投); Galaxy interactive;Remagine 以色列 AI 合成视频 Ventures;Kindred Ventures;Semble Ventures;Cerca 提供商 Partners;Digital-Horizon;Eynat Guez 5/13/2022 Viable 天使轮 500 万美元 Craft Ventures ; Javelin Venture Partners ; 美国 AI 分析技术服 Streamlined Ventures ; Merus Capital ; GTMfund 务提供商 STRATMINDS;Tempo Ventures;个人投资人 6/1/2022 Checkstep 种子轮 500 万美元 Dawn Capital( 领 投 ) ; Form Ventures( 领 投 ) ; 英国 AI 情境内容解 GoCardless 决方案提供商 6/13/2022 Sonantic 轮次未知 未披露 Spotify 英国人工智能语音 技术研发商 9/16/2022 Rephrase.ai A轮 1000 万美元 Red Ventures 领投;Silver Lake;8VC 等跟投 美国生成式 AI 工具 提供商 10/18/2022 Stability Al 种子轮 1.01 亿美元 Coatue Management( 领 投 ) ; Lightspeed Venture 英国元宇宙及数字 Partners 光速全球 媒体工具开发商 10/26/2022 Jasper.ai A轮 1.25 亿美元 Insight Partners(领投);Bessemer Venture 美国 AI 内容提供商 资料来源:非凡产研、浦银国际 2023-02-14 29

































