- 快召唤伙伴们来围观吧
- 微博 QQ QQ空间 贴吧
- 文档嵌入链接
- 复制
- 微信扫一扫分享
- 已成功复制到剪贴板
AIGC行业追踪框架
展开查看详情
1 . 证券研究报告 行业报告 | 行业专题研究 2023年04月20日 数据研究 · 科技专题 AIGC行业追踪框架 作者: 分析师 孙谦 SAC执业证书编号:S1110521050004 分析师 黄海利 SAC执业证书编号:S1110522090003 行业评级:强于大市(维持评级) 请务必阅读正文之后的信息披露和免责申明 上次评级:强于大市 1
2 .摘要 本报告为天风数据研究团队详细梳理AIGC产业链和市场概况,以展现AIGC提供最大价值的领域和涉及公司所扮演的角色。 中国AI领域投资与研究能力齐头并进,重点行业渗透超50%,未来3年图像、视频单点技术布局加码。 2022 年全球AIGC市场规模为 107.9 亿美元,Precedence Research预计,2030 年将达到约 731.6 亿美元,复合增长率27%。IDC预 计,2026年中国AI投资规模将达266.9亿美元。中国占据亚太AI市场主导地位。2021年中国AI领域私募投资据全球第二,AI相关期 刊、会议和文献总量超过美国。如今,人工智能在中国互联网、金融、政府、电信行业渗透率均已超过50%。未来3年ARVR、视频 分析、知识图谱、自然语言处理将成为AI单点技术主要发力点。 未来科技公司领航+应用层多点开花实现飞轮效应。产业链中间层随AIGC应运而生,此处或诞生新的AI+创业机会。 科技大公司将资源投入与主营业务结合,打造自己的大模型掌握行业定价权,实现自生生态更好的发展。创业公司适合利用早期 生态蛮荒期,抓紧建立创新产品和产品壁垒的时间窗口,接入大厂模型结合特定领域数据集二次训练,完成垂直应用端场景的商 业价值落地。分工化让应用层成本下降,对科技大厂来说减轻服务产业客户的难度,且打破过去AI产业难商业落地的困境。 风险提示: 1. 人工智能行业发展不及预期:人工智能发展受到舆论道德争议,导致行业发展速度受限。 2. 商业模式仍不明朗:AIGC应用处于起步阶段,商业模式尚未得到有效验证。 3. 法律风险:对AIGC技术相关应用可能暗藏数据安全、著作权侵权、深度伪造、商业机密泄露、违法信息传播等风险。 请务必阅读正文之后的信息披露和免责申明 2
3 . 1.1 投资热度与市场空间 私募投资热度飙升,头部AI企业吸资能力增强 AIGC全球增长率27%,中国将成为亚太区主要增量 • 2021年AI投资总额是2020年的2倍多, 头部的AI初创企业吸引 • 全球:2022 年全球AIGC市场规模为 107.9 亿美元, 了更大额的资金投资。2021的平均私募市场投资规模比2020 Precedence Research预计,2030 年将达到约 731.6 亿美元, 年高81.1%,中国AI私募投资排名第二仅次美国。 复合增长率27%。 • 2021年,中国AI期刊、会议和文献比美国出版物总量高出 • 中国:IDC预计,2026年中国AI投资规模将达266.9亿美元。占 63.2%,中国是美国市场之外唯一拥有完整的AI产业链的国家。 据亚太AI市场主导地位。 2013-2021年 全球AI领域私募投资规模 2022-2030 全球AIGC市场规模(亿美元) 800 731.6 700 576 600 500 453.4 400 356.9 2020-2021年 全球AI私募投资案件数量与资金规模 281 300 221.2 资金规模 2020 2021 174.1 超10亿美元 3 5 200 137.1 107.9 5-10亿美元 1 10 100 1-5亿美元 93 235 5千万-1亿美元 85 294 0 低于5千万美元 2102 2120 2022 2023 2024 2025 2026 2027 2028 2029 2030 未披露 354 395 总数 2638 3059 资料来源:Stanford Artificial Intelligence Index Report 2022,天风证券研究所 资料来源: precedence research,IDC, 天风证券研究所 3 rQtNtNnNnPqNuMvNqOvNwP8OdN9PsQoOsQsRjMqQrNeRnPrQ6MtRqQvPrNxONZmOsM
4 .1.2 中国AI行业发展现状与部署 中国AI应用在金融、电新、制造、医疗加速渗透 未来3年语言处理、视频、ARVR、知识图谱类布局加注 • 据IDC,2022年中国人工智能行业应用渗透度排名前五的行业 • 据IDC,未来3年ARVR、视频分析、知识图谱、自然语言处理 依次为互联网、金融、政府、电信和制造。 将成为AI单点技术主要发力点。 • 建议关注医疗行业AI发展(21-22年渗透增速靠前,渗透率目 • 视频分析、ARVR与知识图谱需要基于强大的算力来满足渲染、 前暂处较低水平)。 实时视频分析、复杂计算场景需求,是主要的3个高算力消耗 • 此外,AI为自动驾驶、交通物流赋予的价值也不容忽视,据麦 单点技术。 肯锡预计,AI为交通领域预创造3800亿元经济价值。 2021-2022中国各行业人工智能渗透度 2022年企业人工智能单点技术部署情况 目前已经部署 未来3年计划部署 2021 2022 yoy 100 15% 13% 11% 12% 11% 67% 67% 75 11% 11% 62% 65% 62% 60% 9% 9% 56% 8% 7% 7% 50 40% 33% 32% 34% 5% 5% 4% 21% 25 3% 12% 1% 1% 8% 82 83 55 62 50 52 45 51 40 45 38 40 35 38 31 35 30 33 25 27 0 -1% 互联网 金融 政府 电信 制造 服务 交通 医疗 能源 教育 图像技术 生物识别 语音技术 自然语言处 视频分析 AR与VR 知识图谱 理 资料来源:IDC,贵州省大数据发展管理局,天风证券研究所 4
5 .1.3 ChatGPT对劳动力市场的影响 GPT对信息类生产力带来强劲影响 数字化劳动力或成为第四种用工模式,打破人机边界 ➢ OpenAI发表GPT对劳动力影响研究结果: ➢ 据ARK,由于AIGC带来的生产力提升,未来5年,全球日工 • 对于80%的美国人,至少10%的工作会受到大模型的影响。 作时长会以0.9%/年的速率下降。 到2030年,AI将使知识工 • GPT对金融、TMT、零售批发行业的从业人员影响最大,对 作者的生产率提高4倍以上。 应生产类型是数据处理、信息处理、传播、代理类别的劳动 力。而体力劳动者受到的影响相对较小。 ➢ 数字化劳动力场景: ➢ 麦肯锡预测2030年数字化劳动力市场规模达到1.73万亿水平。 • 信息查询类➔ 应用的比较多,比如智能客服机器人,一些售 前信息的查询 • 专家咨询类➔MLP需要加上世界知识,行业知识,专家系统 Human labelers GPT-4 行业 劳动力 exposure exposure 打造个性化咨询(企业大脑) TMT 数据处理托管及相关服务 0.5-0.6 >0.6 其他 其他信息服务 0.5-0.6 >0.6 • 助手类➔ 写作助手、创作助手、营销助手、办公助手等。 金融 保险承运人及相关活动 0.5-0.6 0.5-0.6 金融 基金信托和其他金融工具 金融 货币当局、中央银行 0.4-0.5 0.4-0.5 0.5-0.6 0.5-0.6 核心是智能创作。 TMT 广播 0.4-0.5 0.5-0.6 TMT 专业的科技服务 0.4-0.5 0.5-0.6 其他 公司和企业的管理 0.4-0.5 0.5-0.6 零售批发 批发电子市场和代理商和经纪人 0.4-0.5 0.4-0.5 全职 第4种用工形式 TMT 电信 0.4-0.5 0.4-0.5 零售批发 电子产品和电器商店 0.4-0.5 0.4-0.5 传 统 用 数字化劳动力 工 外包 模 资料来源:OpenAI :《GPT对劳动力市场的潜在影响早期观差》,天风证券研究所 式 备注:Exposure越高影响度越高 兼职 5
6 . 1.4 AIGC行业拆分 产业链 应用层 芯片 云计算平台 市场营销/通用写作 代码生成/文本转 代码/APP建立 基 Nvidia,Intel,Xilinx, Google AWS, Azure, Google cloud 文 代 Open AI GPT,DeepMind Gopher 础 平头哥,遂愿,海思,昆仑 阿里云,华为云,腾讯云 本 Facebook OPT ,Hugging Face Bloom 码 Open AI Codex Copi.ai 设 壁仞,沐曦,天数,寒武纪 Cohere,Anthropic,AI2,Yandex Tab nine 施 文心一言 Stability.AI 数据采集、清洗、标注 海天瑞声, 标贝科技, Scale.AI、Appen 图像生成/广告/设计 视频编辑/生成 开源基础模型 非开源基础模型 图 视 像 OpenAI Dall-E 频 Microsoft X-CLIP Stable Diffusion 模 stable diffusion OpenAI Craiyon Meta Make-A-Video 型 模型托管平台 hugging face , Model Scope 语音合成 3维模型/场景 语 3D 中间层 人类互动反馈、大模型调整、个性化模型 音 Dream Fusion OpenAI NVIDIA GET3D MDM 开放合作类 自主自立类 应 其 游戏,RPA,音乐,生物,化学,自动驾驶 用 Jasper Midjourney 6 他 OTBD 资料来源:腾讯研究院,量子位官方公众号, Leonis Capital,天风证券研究所 6
7 . 1.5 国内厂商入场机会 数据 ➢ 模型与数据生态飞轮应用 大公司技术输出 • 分工化,对应用层来说成本下降。 小公司垂直应用 模型 • 垂直专业领域的公司加入,对大公司来 • 受制于模型投入重、要求 • 资源投入与主营业务结合, 说减轻服务产业客户的难度。 高等因素,小厂在模型层 实现自生生态更好的发展。 增长 • 应用C端,打破过去AI产业难落地的困境。 或机会较小。 • 打造自己的大模型,掌握 算力 行业定价权,扮演决定航 ➢ 垂类产品 • 我们认为小厂应利用早期 向的领航者角色。 • GPT虽“见多识广”但是比某一项能力未 生态蛮荒期,抓住建立创 必能超越垂直类产品。案例:华为+中科 新场景和产品壁垒的时间 • 未来随着模型训练成本降 院上海药物研究所➔华为盘古药物分子大 窗口。接入大厂模型结合 模型 低,快速收拢市占率。 特定领域的数据集二次训 • 据AKR,GPT-3的训练成本 ➢ 新行业的诞生 练(例如司法、医疗领 2020年由460万美金/年, 大预言模型产业链中间层公司稀缺,目前 域),用下游垂直应用端 降至2022年45万美金/年, 未形成成熟的公司和商业形态。此处或诞 产品或服务完成商业价值 生新的AI+创业机会 成本平均每年下降70% 。 落地。 7 资料来源:AKR,天风证券研究所 7
8 . 1.6. 应用层技术程度与前景趋势 • AIGC文本和代码应用起步早,技术成熟度领先,优先进入黄金期。 • 图和文的AI内容生成所依赖的底层技术有所不同,造成二者之间在投资逻辑中存在差异性。 尝试期 推动期 黄金期 Before 2020 2020-2022 2023-2025 2030-Future 垃圾邮件监测 基础文稿写作 专业文稿写作 专业文稿写作 翻译 草稿水平➔初稿水平 接近人类➔超越普通人 超越专业从业者 基础问答 多行代码生成 多种编程语言兼容 自动生成终极产品 1行代码自动生成 准确度提升期 代码➔生成产品雏形 超越专业开发者 艺术图、LOGO生成 产品设计,建筑设计 自动生成终极产品 准确度提升期 草稿水平➔产品水平 超越专业艺术家、设计师 尝试3D/视频模型生成 3D/视频模型生成 AI Roblox 编辑➔自动生成 草稿水平➔初稿水平 个性化生成电影、游戏 资料来源:红杉资本,天风证券研究所 8
9 . 上游模型层 请务必阅读正文之后的信息披露和免责申明 9
10 . 2018-2023年初各AI大模型及参数量 资料来源: Leonis Capital,天风证券研究所 请务必阅读正文之后的信息披露和免责申明 10
11 .2. 国内AI领域追赶维度 模型 • 模型训练充分度、数据容纳度:预训练引发了AIGC技术能力的质变,目前已存在很多千亿规模参数的模型。 • 可用数据数量、数据标准化和连通性水平:高质量数据训练是大模型实现升级迭代的基础。据EPOCH研究,按照 数据 目前机器学习的发展速度,优质语言数据存量将在2026年耗尽,视觉数据存量将在2030-2060年耗尽。 • 高端芯片自主能力:美国限制A100高端GPU或影响大模型发展速度 科技 • 技术采纳程度:软件、云计算、边缘计算、计算、大数据、高级分析技术采用程度。 • 可用人力资本的数量和质量、技能建设以及对人才的吸引力:MarcoPolo的调研显示,中国是全球输出AI人才最多 人才 的国家,然而本科后中国顶级AI人才出现流失。 • 法规和政策的完善程度,对鼓励和加速采用AI有推进作用:据中伦律师事务所,以ChatGPT模式为例可能暗藏数 基础设施 据安全、著作权侵权、深度伪造、商业机密泄露、违法信息传播等风险。 相关领域立法工作刻不容缓。 • 商业实体基于企业对AI赋能的理解能力,从而制定清晰的战略路线来实施和扩展AI,实现自生生态更好的发展。 商业生态 • 我们认为垂直领域利益相关体达成定义新标准和合作生态,才能抓住人工智能的机会。 资料来源: EPOCH,MarcoPolo,中伦律师事务所等,天风证券研究所 11
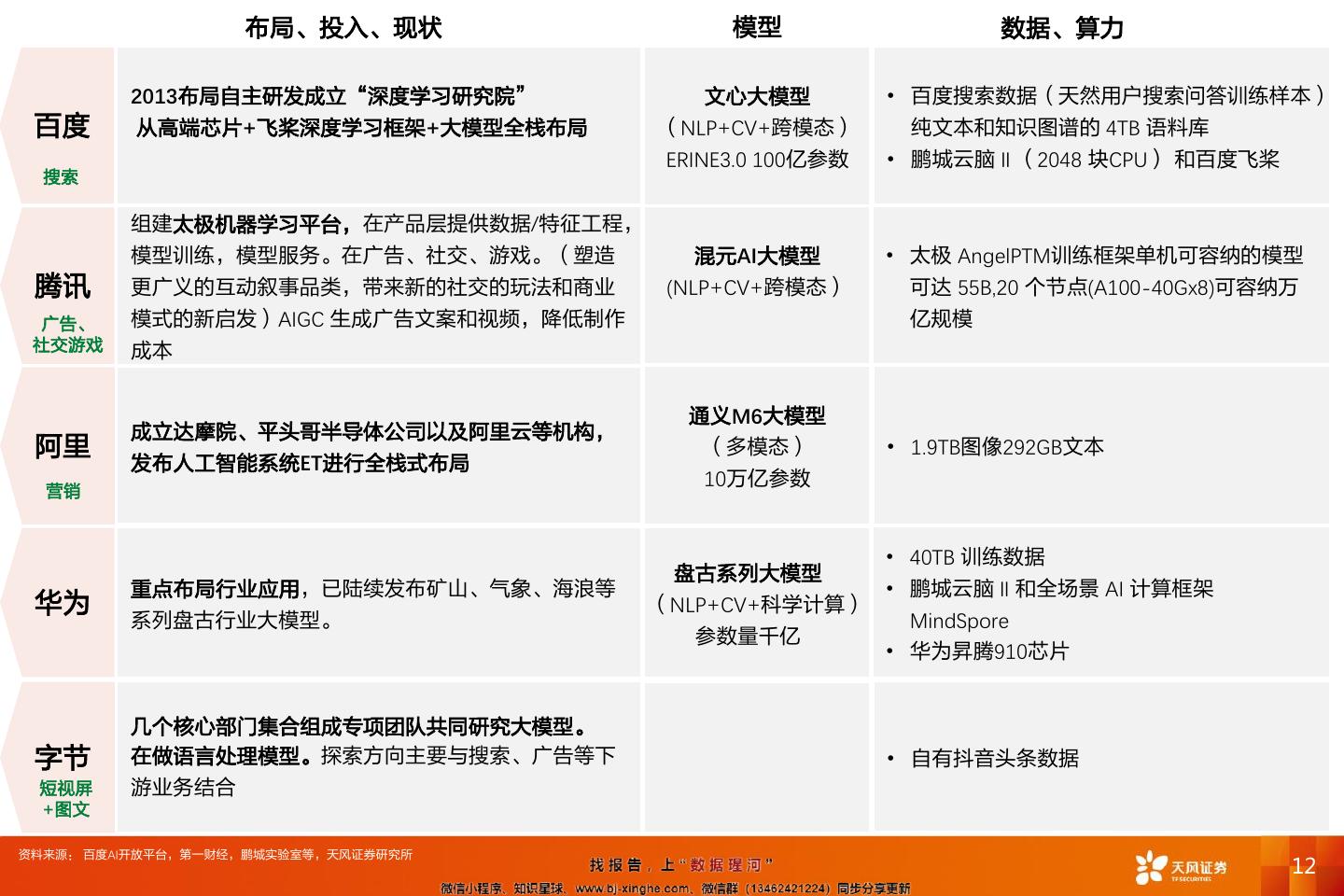
12 . 布局、投入、现状 模型 数据、算力 2013布局自主研发成立“深度学习研究院” 文心大模型 • 百度搜索数据(天然用户搜索问答训练样本) 百度 从高端芯片+飞桨深度学习框架+大模型全栈布局 (NLP+CV+跨模态) 纯文本和知识图谱的 4TB 语料库 ERINE3.0 100亿参数 • 鹏城云脑Ⅱ(2048 块CPU) 和百度飞桨 搜索 组建太极机器学习平台,在产品层提供数据/特征工程, 模型训练,模型服务。在广告、社交、游戏。(塑造 混元AI大模型 • 太极 AngelPTM训练框架单机可容纳的模型 腾讯 更广义的互动叙事品类,带来新的社交的玩法和商业 (NLP+CV+跨模态) 可达 55B,20 个节点(A100-40Gx8)可容纳万 广告、 模式的新启发)AIGC 生成广告文案和视频,降低制作 亿规模 社交游戏 成本 通义M6大模型 成立达摩院、平头哥半导体公司以及阿里云等机构, 阿里 (多模态) • 1.9TB图像292GB文本 发布人工智能系统ET进行全栈式布局 10万亿参数 营销 • 40TB 训练数据 盘古系列大模型 重点布局行业应用,已陆续发布矿山、气象、海浪等 • 鹏城云脑Ⅱ和全场景 AI 计算框架 华为 (NLP+CV+科学计算) 系列盘古行业大模型。 MindSpore 参数量千亿 • 华为昇腾910芯片 几个核心部门集合组成专项团队共同研究大模型。 字节 在做语言处理模型。探索方向主要与搜索、广告等下 • 自有抖音头条数据 短视屏 游业务结合 +图文 资料来源: 百度AI开放平台,第一财经,鹏城实验室等,天风证券研究所 12
13 . 布局、投入、现状 模型 数据、算力 浪潮 从算力、算法和应用三个方面进行布局和长期研发投入。 源1.0大模型 • 源1.0训练数据集达到了GPT-3模型的近10 信息 浪潮AI服务器的中国市场份额连续5年保持在50%以上 参数量2457亿 倍,训练使用了5000G的高质量中文数据 商汤SenseCore AI 大装置由模型层、深度学习平台、计 算基础设施三个部分架构组成。 SenseCoreAI大模型 • 智能计算基础设施-SenseCoreAI:基于 商汤 模型层与香港中文大学商汤联合实验室联合打造算法开 日日新大模型体系 2.7万块GPU的并行计算系统实现了 科技 源计划 OpenMMLab,联合上海人工智能创新中心发布 (NLP+CV+多模态) 5.0exaFLOPS的算力输出 了OpenDILab决策智能开源平台。 科大讯飞已覆盖教育、城市、医疗、工业、运营商、金 • 科大讯飞目前已建成4城7中心深度学习计 生成式预训练大模型 科大 融等多个行业领域的AI解决方案。将进一步启动生成式 (预计23年5月 算平台,算力不仅完全满足AI算法模型训 讯飞 预训练大模型任务攻关。全新推出AIGC内容创作基地— 产品级发布) 练,还面向开放平台数百万开发者和其他 —讯飞智作,用AI赋能音视频生产 行业伙伴提供相关AI服务的需求 聚焦文本内容的自动生成,重点发展绘制行业专业大模 型,以“专业大模型+领域知识数据”为核心思路,通 智语NLP平台 • 已采集超过10年的互联网公开数据,数据 拓尔斯 过模型调优和行业特有大数据与知识的融合,为新闻、 智眼OCR识别 规模超1300亿条,数据总量达100TB以上 政务、金融行业提供高质量专业大模型及上层应用 13 资料来源:东方财富网,浪潮源1.0,同花顺INEWS等,天风证券研究所 13
14 . 布局、投入、现状 模型 数据、算力 系统部署全力构建三大智能模型+一个智算平台: • 4.9TB图像,文本 三大智能模型包括悟道信息模型、天演生命模型和天 悟道2.0大模型 • 神威超算 智源 道物理模型。九鼎智算平台在建1000P算力,每服务 (NLP+多模态) • 智源研究院建设了全球最大的语料数据库 研究院 器400Gbps高速互连能力的高性能环境。 参数量1.75万亿 WuDaoCorpora2.0 目前已推出2个AIGC智能生成平台,并整合产学研用 紫东太初大模型 • 支持Token级别、模态级别与样本级别的多 中科院 自动化 各方资源搭建人工智能开源开放生态,探索通用人工 (多模态) 任务自监督学习,同时实现模态理解与模 研究所 智能产业化路径。 参数量千亿级 态生成统一建模 是由清华大学知识工程实验室(KEG)孵化的人工智 智谱 GLM-130B 能企业,与KEG合作打造并开源了GLM-130B模型, • 1.2T的英文语料,250G的中文语料 AI 千亿参数 旨在成为模型服务市场MaaS的先行者。 中文 CLIP 模型 助力传统产品的AIGC升级,打造有中国文化内核的 • 1 亿级别中文数据,约30亿中文图文数据 IDEA 中文Stable Diffusion 研究院 AIGC模型。后续将从模型迭代、推出针对特定领域的 • IDEA信息与算力中心现已具备680 模型太乙 AIGC模型、通过API将模型接入更多的业务场景三个 PetaFLOPS的AI综合算力,支持FP32、FP16、 中英双语Stable 层面持续发力 TF32等多种计算精度 Diffusion模型 14 资料来源: 中科院官网,北大智源,IDEA研究院等,天风证券研究所 14
15 . 下游应用层 文本类 请务必阅读正文之后的信息披露和免责申明 15
16 .3.1 AIGC文本类应用市场概览 场景 AIGC带来的变化 市场规模 相关公司 相关公司 AI助手逐渐成为信息第一入口 • Copy.Ai 媒体: • 受疫情影响,广告市场需 • Jasper • Anyword • AIGC 或重塑传统搜索引擎 求暂时疲软 • Contenda • 聆心智能 市场 • 广告公司空间或进一步收缩 • MRFR预计,2030年AI营销 • Regine.Ai • 内容体量剧增,平台运营压力增加 • Copysmith • 澜舟科技 营销 市场规模预计488亿美元, • Writesonic • 消费者心智抢占更加困难 2021-2030年CAGR28.6% • Hypotenuse ai • 侵犯版权的相关诉讼或将成为治理难题 • Lavender • 抢占小众、专业垂类的品牌营销市场 • Smartwriter.Ai • 文心一言 通用 自媒体: • Newsmantraa预计,22年 • Wordtune 写作 • Compose Ai • 香侬科技 • 削弱种草型KOL,改变现有流量分配与盈 全球AI写作辅助软件市场 • Otherside Ai • 智搜科技 利结构,媒介或重回中心化生态 规模3.6亿美元,28年将达 • Rytr • AI使行业门槛降低,普通人也能进入行 10亿美元,CAGR19% • Writer • 必优科技 业谋生。 • Lex 机构:人力成本降低(AI直播),个性化精 • Glean 准化教学(自适应模型),教育材料质量提 • 网经社预计,2022年中国 教育 • Mem 升(智能课本、题库) 数字教育规模3620亿元 • Quizlet 学生:情商教育需求增加 机构:管理风险,降本增效(反欺诈、智能 • 麦肯锡预计,AI技术每年 • Bloomberg gpt • 秘塔科技 金融 客服投顾、自动化交易、合同、预测等) 可为全球银行业创造高达1 • Henchman • 香侬科技 司法 客户:提高个性化服务体验 万亿美元的增量价值 资料来源: 财联社,麦肯锡,digital journal等,天风证券研究所 16
17 . 3.2 AIGC文本类应用企业概览 场景 商业模式、特色、收费标准 融资与估值 客户举例 • 蓝色光标 • 定位:百度大语言模型,互动问答,协助创作。 文心一言 • 风语筑 • 特色:基于飞桨深度学习平台,和文心知识增强大模型 • 掌阅科技 • 定位:内容创作机器人 • 特色:提供咨询写作、汽车写作等智能写作工具。 2019年1月 • 深圳报业集团晶报 智搜科技 市场 ➢ 198元/月,998元/半年,1898元/年和写作金充值模式 B轮 • 厦门日报等 ➢ 智能写作机器人资源包收费 营销 通用 写作 • 定位:智能写作SDK服务平台。 天使轮 必优科技 • 特色:专注HR垂直内容训练,一站式内容创作应用和AI简历写 金山办公领投 作产品“YOO简历” • 定位:认知智能公司 2023年3月 澜舟科技 • 特色:针对商业场景数字化转型、以自然语言处理为基础提供商 PreA+ • 华夏基金 业洞见类产品 中关村科学城领投 资料来源:文心一言,东方财富,智搜官网,天眼查等,天风证券研究所 17
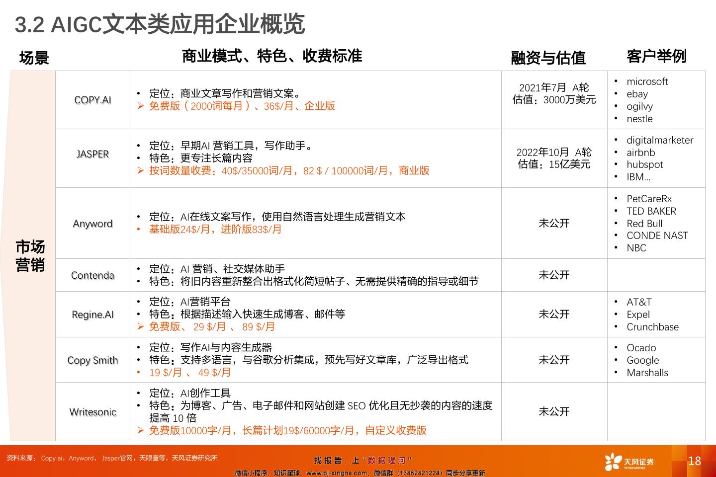
18 . 3.2 AIGC文本类应用企业概览 场景 商业模式、特色、收费标准 融资与估值 客户举例 • microsoft 2021年7月 A轮 • 定位:商业文章写作和营销文案。 • ebay COPY.AI 估值:3000万美元 ➢ 免费版(2000词每月)、36$/月、企业版 • ogilvy • nestle • digitalmarketer • 定位:早期AI 营销工具,写作助手。 JASPER 2022年10月 A轮 • airbnb • 特色:更专注长篇内容 估值:15亿美元 • hubspot ➢ 按词数量收费:40$/35000词/月,82 $ / 100000词/月,商业版 • IBM... • PetCareRx • TED BAKER • 定位:AI在线文案写作,使用自然语言处理生成营销文本 Anyword 未公开 • Red Bull • 基础版24$/月,进阶版83$/月 • CONDE NAST 市场 • NBC 营销 • 定位:AI 营销、社交媒体助手 Contenda 未公开 • 特色:将旧内容重新整合出格式化简短帖子、无需提供精确的指导或细节 • 定位:AI营销平台 • AT&T Regine.AI • 特色:根据描述输入快速生成博客、邮件等 未公开 • Expel ➢ 免费版、 29 $/月 、 89 $/月 • Crunchbase • 定位:写作AI与内容生成器 • Ocado Copy Smith • 特色:支持多语言,与谷歌分析集成,预先写好文章库,广泛导出格式 未公开 • Google • 19 $/月 、 49 $/月 • Marshalls • 定位:AI创作工具 • 特色:为博客、广告、电子邮件和网站创建 SEO 优化且无抄袭的内容的速度 Writesonic 未公开 提高 10 倍 ➢ 免费版10000字/月,长篇计划19$/60000字/月,自定义收费版 资料来源: Copy ai,Anyword, Jasper官网,天眼查等,天风证券研究所 18
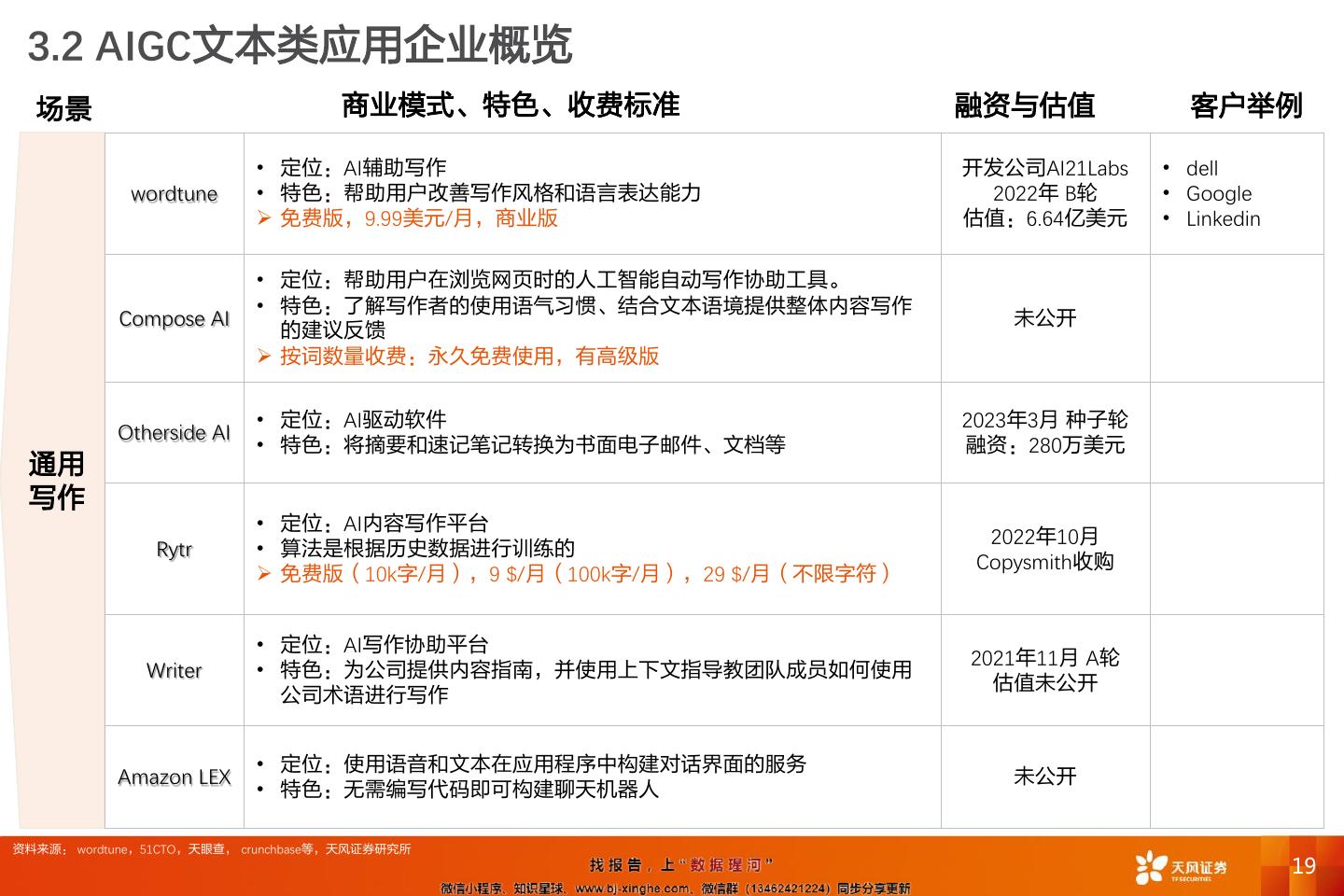
19 . 3.2 AIGC文本类应用企业概览 场景 商业模式、特色、收费标准 融资与估值 客户举例 • 定位:AI辅助写作 开发公司AI21Labs • dell wordtune • 特色:帮助用户改善写作风格和语言表达能力 2022年 B轮 • Google ➢ 免费版,9.99美元/月,商业版 估值:6.64亿美元 • Linkedin • 定位:帮助用户在浏览网页时的人工智能自动写作协助工具。 • 特色:了解写作者的使用语气习惯、结合文本语境提供整体内容写作 Compose AI 未公开 的建议反馈 ➢ 按词数量收费:永久免费使用,有高级版 • 定位:AI驱动软件 2023年3月 种子轮 Otherside AI • 特色:将摘要和速记笔记转换为书面电子邮件、文档等 融资:280万美元 通用 写作 • 定位:AI内容写作平台 2022年10月 Rytr • 算法是根据历史数据进行训练的 Copysmith收购 ➢ 免费版(10k字/月),9 $/月(100k字/月),29 $/月(不限字符) • 定位:AI写作协助平台 2021年11月 A轮 Writer • 特色:为公司提供内容指南,并使用上下文指导教团队成员如何使用 估值未公开 公司术语进行写作 • 定位:使用语音和文本在应用程序中构建对话界面的服务 Amazon LEX 未公开 • 特色:无需编写代码即可构建聊天机器人 资料来源: wordtune,51CTO,天眼查, crunchbase等,天风证券研究所 19
20 . 3.2 AIGC文本类应用企业概览 场景 商业模式、特色、收费标准 融资与估值 客户举例 2022年 C轮 • grammarly Glean • 定位:为企业提供支出去向企业提供搜索应用程序,跨团队智能搜索文档 估值:10亿美元 • greenhouse 红杉资本领投 • duolingo • 定位:AI工作栈 2022年 A轮 • Uber 办公 Mem • 特色: AI笔记应用,自动组织笔记,会议记录、项目和知识库 估值:1.1亿美元 • ByteDance ➢ 免费版25mb upload上限,memx 8$/月 teams15$/月企业版个性化收费 OpenAI领投 • Airbnb 教育 • 定位:在线学习平台,提供各种学习工具, 2020年 C轮 Quizlet • 特色:AI智能导师Q-chat 辅助学习,已有超过6千万的学生使用 估值:10亿美元 ➢ 基本版免费,plus版本 35.99 $/年 7.99$/月,教师版 35.99$/年 General Atlantic领投 网易有道 • AI口语考试和中文作业批改 子曰 • 近期开放内测 • 定位:文档辅助创作、智能合同 秘塔 2021年5月 Pre-A • 特色:提供知识经验、办事指南数据库。集成法规全库英文翻译、法律定 • 方达律所 Meta Sota 源渡创投、丰源 义、法律检索报告自动生成、自动摘要、案源推送等功能 • 中伦律所 资本领投 ➢ 检索套餐83元/月 2021年6月 金融 • 定位:AI+金融,智能投研 获腾讯投资 香侬科技 • 特色:为金融资产管理、风控评级、行业研究、投资决策等各类金融业务 律法 赋能 2018年A轮 获1.1 亿红杉中国投资 • everylaw 2023年 A 轮 • JPM henchman • 合同优化、按需定制合同 • 募集650万欧元 Grant Thornton 资料来源: Glean,技点网,财联社,天眼查, crunchbase等,天风证券研究所 20
21 . 下游应用层 代码类 请务必阅读正文之后的信息披露和免责申明 21
22 . 4.1 AIGC代码类应用市场概览 AIGC可能带来的变化 市场规模 相关公司 相关公司 工程师: • 人类+AI协作可以减少55%编程工时 • 增效减误,AI帮助形成更优化严谨的语 言,增加效率降低错误率。减少重复工 • GitHub Copilot 代码 • Replit aiXcoder 作提高开发人员创造力。 • GhostWriter 生成 炎黄盈动 IT业: • Tabnine • 微笑曲线中段IT业空间压缩:行业创新力 需求增加,人力密集型、重复性编程 (例如:数据调用)或缩小空间 • IDC预计2026年中国AIIT服 务领域规模32.7亿美元 • 实现编程可视化 代码 • Mintlify • 编程教育空间压缩:编程普及,拉近了 转 • Stenography 普通人与编程的距离,简单的编程技术 • Cogram 文本 变得普及化和大众化。 网站 开发者:网站APP开发门槛降低,人力成本 • Debuild APP 与开发成本也相对降低 • Enzyme 建立 用户:更人性化的网站与APP体验 资料来源: ARK,IDC,天风证券研究所 请务必阅读正文之后的信息披露和免责申明 22
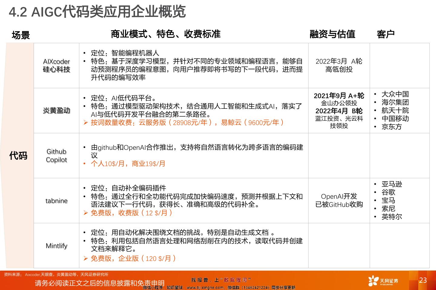
23 . 4.2 AIGC代码类应用企业概览 场景 商业模式、特色、收费标准 融资与估值 客户 • 定位:智能编程机器人 AIXcoder • 特色:基于深度学习模型,并针对不同的专业领域和编程语言,能够自 2022年3月 A轮 硅心科技 动预测程序员的编程意图,向用户推荐即将书写的下一段代码,进而提 高瓴创投 升代码的编写效率 2021年9月 A+轮 • 大众中国 • 定位:AI低代码平台。 金山办公领投 • 海尔集团 • 特色:通过模型驱动架构技术,结合通用人工智能和生成式AI,落实了 炎黄盈动 2022年4月 B轮 • 航天十院 AI与低代码开发平台融合的第二条路径。 蓝江投资、光云科 • 中国移动 ➢ 按词数量收费:云服务版(28908元/年),易鲸云(9600元/年) 技领投 • 京东方 • 由github和OpenAI合作推出,支持将自然语言转化为跨多语言的编码建 Github 代码 Copilot 议 • 个人10$/月,商业19$/月 • 亚马逊 • 定位:自动补全编码插件 • 谷歌 • 特色:通过全行和全功能代码完成加快编码速度,预测并根据上下文和 OpenAI开发 tabnine • 宝马 语法建议下一行代码,获得长、准确和高级的代码补全。 已被GitHub收购 • 索尼 ➢ 免费版,收费版(12 $/月) • 英特尔 • 定位:用自动化解决围绕文档的挑战,特别是自动生成文档 。 • 特色:利用包括自然语言处理和网络刮削在内的技术,读取代码并创建 Mintlify 文档来解释它。 ➢ 免费版,企业版(120 $/月) 资料来源: Aixcoder,天眼查,炎黄盈动等,天风证券研究所 请务必阅读正文之后的信息披露和免责申明 23
24 . 下游应用层 图像类 请务必阅读正文之后的信息披露和免责申明 24
25 . 5.1 AIGC图像类应用市场概览 AIGC可能带来的变化 市场规模 相关公司 相关公司 边际降本: • Midjourney • Tiamat 创作1副画作成本从150$下降至0.08$ • Novelai(diffusion) • ZMO.AI • 艺术设计行业: • Stability.Ai 图像 • Craiyon • 文心一格 • 帮助设计师更快速高效的设计出产品。 • Wombo.Ai 创作 • Mai小麦 • 医疗业: • Rosebud.Ai • AI的快速作图能帮助医院工作者做出更 • Lexica • Fancy 快的病情诊断与分析 • 6pen预测,若未来五年 • Play Ground • Technology 10%-30%的图片在AI的帮助 下诞生,AI绘画预计将创 造超过600亿元的市场空间 • 广告设计方降本增效 • Zyro • Stability.Ai 广告 • 用户:可要求设计方根据客户行为特征 • Salt • Nolibox图宇宙 设计 做出制定化的广告,快速增加自己的品 • Diagram • 西湖心辰 • Alpaca 牌影响力。 • 诗云科技 资料来源: ARK,财经网科技频道,天风证券研究所 请务必阅读正文之后的信息披露和免责申明 25
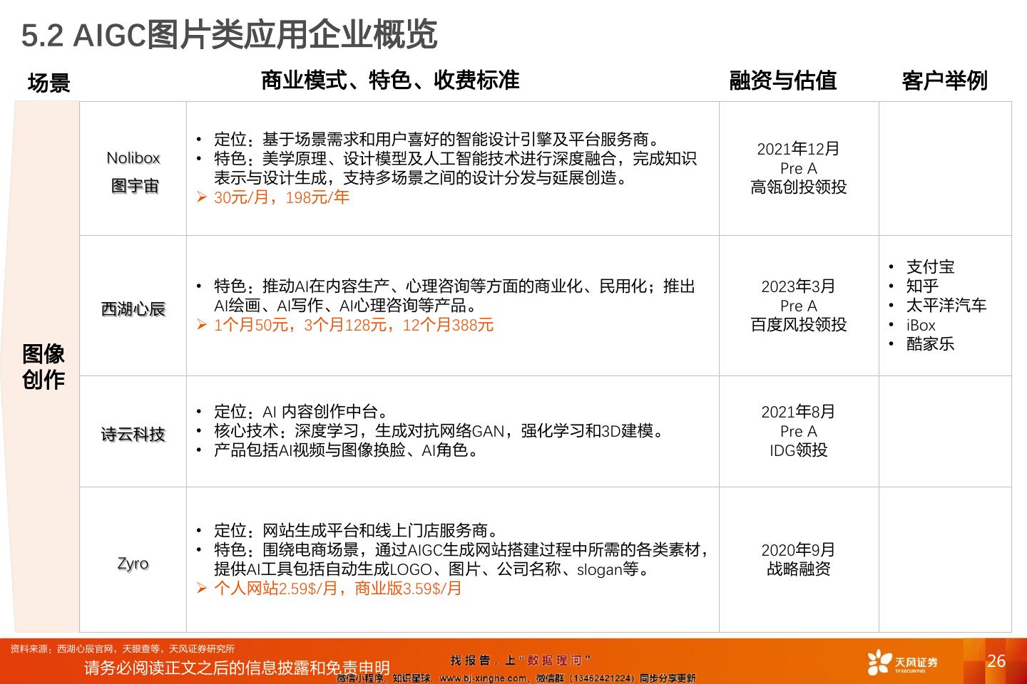
26 . 5.2 AIGC图片类应用企业概览 场景 商业模式、特色、收费标准 融资与估值 客户举例 • 定位:基于场景需求和用户喜好的智能设计引擎及平台服务商。 2021年12月 Nolibox • 特色:美学原理、设计模型及人工智能技术进行深度融合,完成知识 Pre A 表示与设计生成,支持多场景之间的设计分发与延展创造。 图宇宙 高瓴创投领投 ➢ 30元/月,198元/年 • 支付宝 • 特色:推动AI在内容生产、心理咨询等方面的商业化、民用化;推出 2023年3月 • 知乎 西湖心辰 AI绘画、AI写作、AI心理咨询等产品。 Pre A • 太平洋汽车 ➢ 1个月50元,3个月128元,12个月388元 百度风投领投 • iBox • 酷家乐 图像 创作 • 定位:AI 内容创作中台。 2021年8月 诗云科技 • 核心技术:深度学习,生成对抗网络GAN,强化学习和3D建模。 Pre A • 产品包括AI视频与图像换脸、AI角色。 IDG领投 • 定位:网站生成平台和线上门店服务商。 • 特色:围绕电商场景,通过AIGC生成网站搭建过程中所需的各类素材, 2020年9月 Zyro 提供AI工具包括自动生成LOGO、图片、公司名称、slogan等。 战略融资 ➢ 个人网站2.59$/月,商业版3.59$/月 资料来源:西湖心辰官网,天眼查等,天风证券研究所 请务必阅读正文之后的信息披露和免责申明 26
27 . 5.2 AIGC图片类应用企业概览 场景 商业模式、特色、收费标准 融资与估值 客户举例 • 定位:生成式AI平台,AI艺术创作工具 。 2023年2月 A轮 Tiamat • 特色:通过自研算法、底层引擎、平台为客户提供创意生产、广告、数字 产品。 • 定位:内容创作者的 AI 艺术生成器。 • 特色:拥有100万用户,产品支持AI图像设计师、AI模特、文本和图像间的 2022年5月 A轮 ZMO.AI 转化、NFT生成等。 高瓴资本领投 ➢ 免费版,59$/月,199$/月,799$/月(企业版) • 定位:AI艺术和创意辅助平台 图像 • 特色:使用了百度文心ERNIE-ViLG 2.0作为AI绘画的大模型底座,ERNIE- 创作 文心一格 ViLG 2.0采用知识增强算法和混合专家扩散模型建模。 • 视觉中国 • 以平台数字货币 “电量计算”,初始用户赠送50电量,每一次作画消耗8 (百度) 点电量,完成日常打卡和任务会赠送电量,也可以购买电量有39元100电 量和69元200电量等多个充值档位。 • 微博 • 定位:AI量化社交电商领域的独角兽,充当广告主和内容平台的桥梁。 Mai小麦 2021年1月 A轮 • 爱奇艺 • 特色:模拟人眼对画面中的商品进行追踪,做到高速准确的多物体识别。 • 唯品会 2021年9月 • LVMH Fancy • 定位:电商数据驱动整体解决方案平台。 天使轮 • 保乐力 • 特色:一键聚合全网优质内容,实现种草导购;智能电商视频生成。 Technology 华山资本领投 • CWF 资料来源: ZMO.ai,界面新闻,天眼查等,天风证券研究所 请务必阅读正文之后的信息披露和免责申明 27
28 . 5.2 AIGC图片类应用企业概览 场景 商业模式、特色、收费标准 融资与估值 客户举例 • 定位:通过自然语言描述生成图像。 Midjourney • 特色:有良好的discord社区讨论环境,一次生成出4张图。 ➢ 基础版10$/月,标准版30$/月,专业版30$/月 • 定位:AI开源公司。 • 特色:构建与设计、增强现实、视频游戏、广告甚至电子商务相关的应 2022年10月 种子轮 Stability.Ai 用程序,由此成功解决了AI技术封闭的问题。 10亿美元 ➢ 免费生成200张图后,2英镑/200张图 • 定位:AI 图像生成器。 图像 • 特色:只需输入文本描述,它将生成由输入文本制成的 9 个不同的图像。 创作 Craiyon ➢ 免费版(无限量),支持版5$/月45秒内9张图,专业版20$/月15秒内9张 图 • 定位:全能 AI 文本图像生成器。 2022年6月 种子轮 Wombo.Ai • 特色:支持15种艺术风格,允许上传图像作为参考。支持生成AI口型同 步内容。 • 定位:具备自我学习能力、拟人化的智能终端。 • 特色:能够生成非真实的人脸图像,并在该图像中匹配相关衣物等所需 2020年8月 Rosebud.Ai 素材,模型面孔可以根据对应受众的相关数据进行调整,生成模型能够 venture round 使活动点击率提升22%。 资料来源:Midjournal,新浪财经等,天风证券研究所 请务必阅读正文之后的信息披露和免责申明 28
29 . 下游应用层 其他类 请务必阅读正文之后的信息披露和免责申明 29



































