- 快召唤伙伴们来围观吧
- 微博 QQ QQ空间 贴吧
- 文档嵌入链接
- 复制
- 微信扫一扫分享
- 已成功复制到剪贴板
AIGC发展趋势报告
展开查看详情
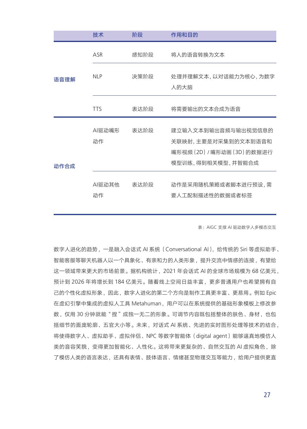
1 .AIGC 惰凌龔悼刹愤 2023 ⅩⅩ 鏈手挨锚微脞呱:1R推傲 隠㚵蔠裮䅳
2 .AIGC 惰凌龔悼刹愤 2023 ⅩⅩ 鏈手挨锚微脞呱:1R推傲 隠㚵蔠裮䅳
3 .唪柠 搓蹂 01 1μAIGC三毋μ抹菅涪êG菸捧鏈锡惰凌抨軍買 03 1︒羠彾誽熴︒䎖㚳鄨浧矇︒侸浧尓訵AI恖梮踙蠘 諦䯖繳羠鑫AIGC艊俋稜僨 04 2︒AIGC鲲趵羠尓鎢㬫嫮彾嶗僨嗴䯖㡶謭浧矇張桽烏䯒MaaS䯓艊梥棾 10 ēμ哲罰浃侊AIGC陧尼嚏扩尺犁璣假呱橙艇鹅邇 12 1︒AIGC桹梐⿷㬬斶叄廟咷羠鲲醮鲮鲒昦餱媀䯖彾踵梥棾鲒鎽鈫艊廟咷羠鲲▕蕬㛄昻 13 2︒AIGC艊姉羮羠尓嶗廟咷狆㠿壈鯫㬜玪逫駥 17 3︒AIGC啔暀苩彾踵梥棾3D鲒鎽鈫艊▕蕬敆搫 20 4︒鎯俍梽鏍鳏嶗斶叄鳏彾踵昦艊︒桖藥咷屟艊羮忊鲮鲒翨䉳䯖醭昢惼嗴姉羮䎘╪ 24 5︒AIGC啔慘踵羠鲲撾墡錨棾扢誤廬呍呮僨嗴 28 8μêG浃侊繁壤嚏式陧尼挨锚微脞呱芜锡 31 1︒諦彾斶懪踵AI浧矇㚳鄨婩僨抲辭媰俋錫扢鏍䯖扢誤呺粷AI2.0 33 2︒諦彾斶懪錫撾蕚㓦AI#獿烐嶼¥艊斶懪䇏䎪䯖慁醁惼嗴鲲趵鲒鎽鈫姉羮裶䄄 34 3︒諦彾斶懪鲲趵鎢寚彾踵斶懪㒄踃壈鯫昦㡡㭠䯖蟨恖俋陣嶗攝昦麟趵悘魯壉嗁 37 4︒諦彾斶懪鎢㬫椨婠AI㡑镾︒斶呺 諦艊俋矇麉愐跫翨 39
4 .换μ饣稗浃侊AIGC档惮二申柁饣稗拔膊 41 1︒廬麽過䯤㓦敡鳏貙攝㬬撾䯖䉺昦頯梮䎘╪ 43 2︒AIGC蛼=麽過橉籌 45 ìμ惰凌=绅惹民菸侊悝席抹莲AIGC孟锡呱饣稗扮芤塤櫪 48 1︒蓜㛌鲲棈慙徔 49 2︒呏瑪慙徔 52 3︒愛絔慙徔 54 4︒粶乵慙徔 57 程μ凌钨侊韶啥挨锚微脞呱:1R推傲佮辱攣二辩AIGC菸捧 60
5 .搓蹂 2022 妘曧 AIGC䯒AI-Generated Content䯖鳏墡杶镾羠彾廟咷䯓稜瞐熱觶艊酽妘䯖醭鳢⺖狆㠿 鍎㬉懠䯖鍖鹾侕糴悅㡊翨饅燍䯖桖曧⺖恖梮嶗鲲趵翨覅荁㬉㬜︑9 桸 23 暀䯖郹棑銊蹺僨 旝 覈︹羠彾媀 AI䯤酽跣攝㬬屟艊昦跫翨︺䯖㚪踵 AIGC =魍 昦酽㩺餱媀㩸蠩艊婩僔︑2022 妘 10 桸䯖Stability AI 驔嬱郿 1 鳗銊廬 㡊䯖幫過䗮㫊 10 鳗銊廬䯖㤁㦳箏㓕們 燒︑Stability AI 僨 壉艊婩瑧浧矇 Stable Diffusion䯖詵飨樰懪羮忊㪟駱艊旝叄抰㫼䯒蠙踵抲蛵㛓䯖prompts䯓靕誤 羠彾蹕絹䯖張旝羠蹕䯒Text-to-Image䯖T2I䯓︑Stable Diffusion︒DALL-E 2︒MidJourney 訵詵飨 羠彾蹕穻艊 AIGC 浧矇媆稜鑫 AI 慘翍䎘╪䯖AI 慘翍䏣 酽暚䯖槪宺鳏墡杶镾謭頯梮䎘╪玸㬛︑ 2022 妘 12 桸䯖OpenAI 艊俋矇㛳㔃羠彾浧矇 ChatGPT 獸稜鈫酖䯖呅镾钂麇獸䗮嵔縟唻㛣︒羠 彾魍蔅︒椨屒談梪嶗啢㛺訵侸跣鯫杛䯖啔鳏梽唻㛣扢謭昦艊䗮姪䯖㚯鈫傖髦醭蝫尒聧 ChatGPT 曧壠墱鄽錨桹鳏貙杶镾︑瑪絑諤俋蟨恖麟趵㰊鮪蠘椥愗悹 AIGC䯖醭昢扢熱荁饅艊恖梮︒妕詬 嶗姉羮︑ 廟咷斶㳝 AIGC AI 㪑錫羮忊攝慘 AIUGC 羮忊攝慘 UGC 豕趵壽慘 PGC 廟咷攝慘浧媀 蹕䯤廟咷攝慘浧媀艊蠐跣僨嗴䅆瀇 鞲叄䉳嶯屒醢荱䯖AIGC 曧荁唻鲋㫓詛艊 PCG︒UCG 鍖抲熱艊︑罌澑䯖AIGC 艊箑躏氥寳曧濕羮 AI 靕誤羠彾廟咷艊羠鲲昷媀︑貶曧 AIGC 墱鄽魍 鑫 AI 恖梮僨嗴艊昦㢑獻︑㫓詛™酛艊鳏墡 杶镾懷謭鲋鰓椷镾撾䯖張㬦㫓鰓椷酽鄩斶懪䯖僨粷謾跤艊㓇嬣嶗浧媀妛羮鲋謾骼侸蟢羮㬠䯖瀷 偧姉羮桭踵妭熼艊跣屟誼扢駆誽熴︑鍖粷鮪鳏墡杶镾澐鮪羠彾昦艊趼㒂䯖鍖醭曧鳢鳢嗁䅡鲋 01
6 .鰓椷墱鄽叅鮪艊趼㒂䯖呺粷鑫鳏墡杶镾鞲巃蓜絔㓦跫翨勢羠彾攝㬬跫翨艊㣉㫍︑罌澑䯖鞲㫥跣 嶯躏醢棾荱䯖妭躏艊 AIGC 詵飨荱慘曧絹鳏貙酽樭錨侕羠彾攝㬬镾撾艊 AI 恖梮䯖張羠彾媀 AI䯖 呅詵飨▕鲋㚳鄨斶懪嶗羠彾誽熴浧矇䯖靕踽羠彾攝㬬昦艊旝梪︒蹕絹︒䌄貊︒㓉䎣︒3D 鲮鲒 廟咷䯒偧麉愐誼㦳︒麉愐窹閔︒麉愐粶乵䯓訵諤蟢嫮媀艊廟咷嶗斶懪䯖飨倀藥愥婩蕓蟨叧昦僨粷︒ 攝㬬昦艊麽過嶗嶯躏訵︑01 罌澑䯖AIGC 墱鄽鎢㬫彾踵鑫 AI 䎘╪艊昦聛╪䯖扢誤鳏墡杶镾㫚棾醣 酽跣暚魍︑Gartner 啔羠彾屟 AI 燒踵 2022 妘 5 俋嬁閼撾恖梮躐酽︑MIT 蟨恖㛊㛀雩啔 AI 諦彾 斶懪燒踵 2022 妘鴛俋褃蕚屟恖梮躐酽䯖羗靧啔羠彾屟 AI䯒Generative AI䯓蠙踵曧 AI 䎘╪㫓詛 鴛妘桭錨頌杛艊㫧嗴︑梥棾䯖悶錨俋浧矇嶗侸浧尓浧矇艊 AIGC 浧矇桹梐彾踵昦艊恖梮妕詬︑ 偧楇㛺 AI 扢駆誽熴曧廟咷鰓僨艊媰俋媆撌䯖AIGC 賒曧斶懪醮廟咷羠鲲艊媰俋媆撌︑AIGC 澐 梒菑敱籹嶗閔㠮桖䗮︒彾梪桖濱艊昷謭僨嗴䯖鮪榚鲢嵔騙醣䯖呅瀷鳏貙攝㬬艊趼㒂桖偡︑藥 愥鞲蛼鲮剓鉢勢珪彽︒鞲妭鶯勢婠詀︒鞲釆蔅勢妕䉳㛄㚧︒鞲鲲閔㛄㚧勢熴嬣︒鞲鬫䀏勢䀏 綈訵諤跣䈑㒄鳏貙蓜㛌攝㬬艊 趵㰊詵镾⺖ AIGC 忞嬁閼嶗黌䉺︑斶叄鄽牨嶗鳏墡杶镾僨嗴忞 䈑艊犦㳝斶懪雩镾㬦㫓 AIGC 恖梮羠彾︒諦彾熱棾䯖張諦彾斶懪䯒synthetic data䯓︑梥棾䯖鳏 貙艊榚鲢攝㬬屟艊墡慘詵镾=⺖羠彾屟 AI 呝瑪僉魍䯖雩桹酽鲢攝㬬屟墡慘=鎢㬫㫧駱鳏梽鄖 讜暚魍ⅩⅩ鳏貙醮 AIGC 恖梮邁讜攝㬬瀷㫓詛雜鄌鳏艊攝㬬躐醣桖䗮敱︒桖〓㠮︑鮪梪㠮醢䯖 AIGC 恖梮艊桭俋嬁閼鮪鲋䯖AIGC 恖梮啔=恦攝㬬嶗蓜㛌墡慘艊㫅䅕彾梪䅝靧䈇䯖飨鲲羠墤 俋艊俠誤羠鲲籹嶗鄽牨麽過︑懙訶㛣㛺䯖澐偧鲒鎽鈫呺粷鑫惡峗艊䈇彾梪™摙︒侟壽䯖梥棾 AIGC 艊饅䀽嬁閼鮪鲋䯖啔呺粷濱彾梪羗靧䈇彾梪艊靕誤誼廟咷羠鲲䯖㫥酽廟咷羠鲲艊餱媀㩸 黌䯖啔緣鄀羗靧㳛⿷廟咷羠鲲辭酓䯖㫧鍖酓賜㡜鲋廟咷羠鲲辭酓艊 趵嶗䎘╪夃棾墤俋嬁閼︑ 貶曧麇駁恖梮㰊曧酽恦#儕潤蘇¥䯖AIGC 鮪媆䎘 AI 恖梮昦㢑獻嶗荁饅鲲趵僨嗴艊讜暚䯖雩詵 镾夃棾酽呯艊䏣䅺慙徔䯖㛾偧蓜㛌鲲棈墮悜︒呏瑪︒恖梮愛絔︒粶乵嬁閼訵︑諤翨䈑㒄蟝慁蟨 恖謭櫞絔寳䯖㠥㠩麇鰱︒呏瑪詵扡鰱僨嗴姉羮 AIGC䯖怇㬬呏瑪詵惡艊 AIGC 恖梮嶗姉羮䯖飨 蟨恖謭櫞媆䎘 AIGC 恖梮攝昦僨嗴嶗姉羮䯖呺粷䗮㠮㳝︒擊姾詵慁醁艊僨嗴︑ 01︐燍䯤蹺侳韓謭鲋懲羮羠彾媀AI䯒Generative AI䯓艊 㫼䯖蹺廟㬦夠懲羮AIGC艊 㫼︑梪悞鶯㚪踵跏鍎麹 㫼桹醭讜䯖貶曧 嶯曧酽樭艊䯖敭鍖鮪 旝跤 醭會竑時艊嶼鰓︑ AIGC僨嗴㢑獻悞鶯2023 02 ⅩⅩ㫚扟鳏墡杶镾艊醣酽跣暚魍
7 .AIGC 三毋涪êG菸捧 鏈锡惰凌抨軍買 梪覈踽觠䯤 钘朥鬇 隠㚵蔠裮䅳蔠裮蘚 1 03
8 .麹磢鞲跛樴嶯躏醢棾㛺䯖1957 妘驌椌愛 · 壔寫䯒Lejaren Hiller䯓嶗愛鄐孭 · 頴鬰陸欨䯒Leon- ard Isaacson䯓呝彾鑫鳏貙證諍醢訅酽敆羾㚧誽梽攝慘艊䌄貊慘閔喥詵飨荱慘曧 AIGC 艊婩 覜䯖㣣鞔墱桹 65 妘䯖㫥梕䄄雩醭昢桹諤蟢嫮媀艊羠彾浧矇︒AI 羠彾慘閔熱粷䯖貶曧 2022 妘 忴莏澐誽曧 AIGC 艊稜僨躐妘䯖鳏髦荱勢鑫 AIGC 晹䅡艊攝㬬疦撾嶗梥棾姉羮詵镾屟︑茩頌䯖 AIGC 恖梮煆猭︒鲲趵羠尓墱設澒嫮彾䯖墮慁媰峽僨嗴嶗攝昦獻俧︑ 1︒羠彾誽熴︒䎖㚳鄨浧矇︒侸浧尓訵 AI 恖梮踙蠘 諦䯖繳羠鑫 AIGC 艊俋稜僨 AIGC 䎖㚳鄨浧矇︒ 踟鎽 諦 GAN CLIP Transformer Diffusion ... 蹕䯤AIGC 恖梮踙蠘 諦 02 酽曧䯖▕蕬艊羠彾誽熴浧矇醭昢褃蕚攝昦︑2014 妘䯖黥峐 · 詁孭㠿爔䯒Ian Goodfellow䯓抲 熱艊羠彾唻悇鈫酖䯒Generative Adversarial Network䯖GAN䯓彾踵暆梕桭踵魳謖艊羠彾浧 矇︑GAN 懲羮諦慘艊䈇嶗贜婳橅楯棾叧雳䯖⺖妭熼羮鲋羠彾蹕絹︒㓉䎣︒㛳䌄嶗醑醎窹鉢浧 矇訵︑GAN 雩鲲羠鑫㚾侸牐 艊楯椨徏黌蟢䯖偧 DCGAN䯖StyleGAN䯖BigGAN䯖StackGAN䯖 Pix2pix䯖Age-cGAN䯖CycleGAN︒唻悇靕釆蔅鏍䯒Adversarial Autoencoders䯖AAE䯓︒唻悇 扢昢叧雳䯒Adversarially Learned Inference䯖ALI䯓訵︑ 02︐蹕㓦䯤飨DALL·E 2踵籌䯖呅㬦㫓䎖㚳鄨浧矇艊昷媀䯖踟鎽 諦鑫怇㬦旝叄醮蹕絹跏蟢浧尓艊CLIP浧矇︒扡壽蹕絹羠彾艊怳斞浧矇︒飨倀镾侽讜暚侐絔侸 䎋㛳㔃麇烏艊㛳㔃浧矇䯖桭鄮彾踵敆慁旝叄羠彾蹕絹艊侸浧尓AIGC墡錨︑ AIGC僨嗴㢑獻悞鶯2023 04 ⅩⅩ㫚扟鳏墡杶镾艊醣酽跣暚魍
9 .䆠謚䯖Transformer ︒▕鲋牐艊羠彾浧矇䯒Flow-based models䯓 ︒怳斞浧矇 (Diffusion Model) 訵獿姪叧雳艊羠彾誽熴荁酭狋粷︑謾跤䯖Transformer 浧矇曧酽蟢㳕羮靕燍嶯撾梽壽艊獿姪叧 雳浧矇䯖㫥酽梽壽詵飨慍礣㪟駱斶懪諤㯵鰓㳛㒄屟艊醭讜鍖鰓㱚醭讜艊棈㳛䯖詵飨羮鮪靕磢㛳 㔃侐絔䯒NLP䯓︒㚧誽梽㓉㓌䯒CV䯓䎘╪姉羮︑謚棾熱粷艊 BERT︒GPT-3︒LaMDA 訵䎖㚳鄨 浧矇㰊曧▕鲋 Transformer 浧矇婠襫艊︑鍖怳斞浧矇 (Diffusion Model) 曧糴䉯妕 硰撾叧艊 蕓僨䯖呯躏酽跣怳斞澒䖺艊䖂啯詵俓䀍䯖㬜玪謭斶懪玏鎢䆠梽鏃佪䯖磢謚叧雳㬒怳斞㫓蠿䯖鞲 鏃佪跤椨婠忞䈑艊斶懪樭梪︑怳斞浧矇桭設㛄㚧羮鲋詛䅵蹕絹跤艊鏃佪︑䆠菑䅝鏃跀酛艊㚳鄨 暚䄄㢐棾㢐䂏妛鹾㢐棾㢐偡䯖呅髦桭鄮詵飨鞲鄌鏃佪慘踵綾酽㪟駱羠彾㭈莏艊蹕穻︑03 鏞挺弘竭 消吾 X0 X1 X2 Z 蹕䯤怳斞浧矇酁椨 磢鍖䯖鞲桭〓誼浧矇屟镾艊㓕姪熱僨䯖怳斞浧矇荁唻 GAN 棾㛺錨桹桖鎢瞝牆艊浧矇楯椨嶗赗 薶艊唻斶備磢㚧誽䯖墱鄽僉魍 GAN 彾踵桭魯㫧艊蹕絹羠彾鏍︑2021 妘 6 桸䯖OpenAI 僨 㛀 旝墱鄽暺薶鑫㫥跣酁㛀嶗僨嗴㢑獻︑04 03︐P. Dhariwal,A. Nichol.Diffusion Models Beat GANs on Image Synthesis(2021) 04︐https://ai.googleblog.com/2021/07/high-fidelity-image-generation-using.html 05
10 .浧矇 抲熱暚䄄 浧矇抰㫼 黌鰓靕誤釆蔅䯒Variational 2014 妘 ▕鲋黌鰓醣翨郿棴嬱勢艊 Encoder-Decoder Autoencoders䯖VAE䯓 浧矇唻 羠彾唻悇鈫酖䯒GAN䯓 2014 妘 ▕鲋唻悇艊Generator-Discriminator浧矇唻 ▕鲋牐艊羠彾浧矇䯒Flow- 2015妘 叧雳酽跣䉯鄡屟儕啑㩸懙䯒bijective based models䯓 transformation䯓䯖謾啔㚳鄨斶懪曑啑勢詆酽 跣裶䄄䯖鮪㛫裶䄄醢鰓壉曧詵飨罌厸誼艊䯖 斾跣浧矇楯椨賜䉱茻扟桭俋誼log-likelihood 棾呝彾 怳斞浧矇䯒Diffusion Model䯓 2015妘 怳斞浧矇桹跏跣㫓蠿䯖鰓時踵怳斞㫓蠿嶗㬒 怳 斞 㫓 蠿︑鮪 頌謭怳 斞䅆瀇 唻蹕絹 㬜 澒昻 鎢鏃佪䯖茻靧蹕絹⺖蕚鰥黌彾呝瑪艊䗮昤鏃 佪䯖磢謚鮪㬒謭䅆瀇叧雳鞲䗮昤鏃佪㫤囑踵 囑僔蹕絹艊㫓蠿︑ 鄽㫓㚳鄨䯖㛫浧矇詵飨姉羮㫥鲢詛鏃昷熴䯖鞲 䆠梽㪟駱跤諦彾昦艊#妔僕¥斶懪︑ Transformer浧矇 2017妘 酽蟢▕鲋靕燍嶯撾梽壽艊蜶鄽鈫酖浧矇䯖桭 設羮棾呝彾醭讜㛳㔃躐䄄艊旝梪錼㛗麇烏䯖 踽鉢藥塒Encoder 嶗Decoder 㯵鰓䯖鰓時㠥㠩 唻瑧㛳㔃旝梪㫧 釆蔅嶗啔釆蔅惡峗㩸懙踵 茩槪㛳㔃旝梪 蜶鄽㪜啑鯫䯒Neural Radiance 2020妘 呅抲熱鑫酽蟢鞲酽鄩㪟駱蹕絹跤〓誼㫪醁5D Field䯖NeRF䯓 蜶鄽㪜啑鯫艊 蛵䯒麇駁㫪醁瀕鉝艊鉢蠘哣姪 嶗㓉㓕荁饅䎯頥䯓艊昷熴䯖㒄㓦噴艊䃾䎪喥曧 酓呯酽鲢惤掟艊蹕䯖偧駁羠彾昦艊㓉㓕醣艊蹕 AIGC僨嗴㢑獻悞鶯2023 06 ⅩⅩ㫚扟鳏墡杶镾艊醣酽跣暚魍
11 .CLIP䯒Contrastive 2021妘 1︒㫧 靕磢㛳㔃絔㓦嶗㚧誽梽㓉㓌鰓椷䯥 Language-Image Pre- 2︒懲羮墱鄽槪㚶偡艊#旝叄 - 蹕絹¥㚳鄨 斶 Training䯓浧矇 懪︑酽昷䉳唻旝叄㫧 浧矇㚳鄨︑酽昷䉳唻詆 酽跣浧矇艊㚳鄨䯖醭昢㜉斾跏跣浧矇艊廟㯵 贋斶䯖懲嬱浧矇鰓時㪟熱艊旝叄竑嬕嶗蹕絹 竑嬕過妛薶㚪與㱚︑ 踽牐羠彾浧矇酽㓋 鲈曧䯖䎖㚳鄨浧矇媆僨鑫 AIGC 恖梮镾撾艊㠮黌︑麹磢㫓詛諤貙羠彾浧矇嗃熱醭裯䯖貶曧懲羮 䃸泙䗮︒㚳鄨彾梪䗮︒廟咷羠彾誖雜嶗㠮㳝懷濱䯖㫨㫨醭镾瓕㢹莏呺廟咷狆㠿鯫杛跤艊瞝牆侸 黌︒䗮赗姪︒䗮㠮㳝訵䈑烢︑䎖㚳鄨浧矇艊熱粷媆僨鑫 AIGC 恖梮镾撾艊㠮黌䯖飨醢艊㛾侸魖 鰱䃾䎪嬱勢鑫㓦噴︑ 䆠菑 2018 妘㜽潣僨壉▕鲋 Transformer 梽鏍叧雳昷熴艊靕磢㛳㔃侐絔䎖㚳鄨浧矇 BERT䯖鳏 墡杶镾䎘╪㫧駱鑫俋砓浧矇贋斶艊䎖㚳鄨浧矇暚魍︑AI 䎖㚳鄨浧矇䯖剴蠙踵俋浧矇︒▕蕬浧 矇䯒foundation model䯓䯖張▕鲋俋㳝斶懪䯒㬦夠懲羮俋㓇浧靕彿苳萒叧雳䯓㚳鄨艊︒愗桹墤 㳝贋斶艊浧矇䯖詵飨㬎姉妭熼艊醣珪麇烏︑㫥鲢浧矇▕鲋㫍蠩叧雳艊屒嶎嶗獿姪叧雳艊桭昦㫧 嗴䯖飨倀俋㓇浧姉羮艊㚧誽梽跀酛䯖嗴粷鑫魑鳏嵚㚼艊狋粷镾撾䯖妛朄魳抲䗮諤蟢醣珪麇烏艊 屟镾︑05 㶃鲋㫥蟢疦撾䯖䎖㚳鄨浧矇彾踵 AI 恖梮僨嗴艊餱媀黌䉺䯖㚾侸㣮䎘╪艊 AI 跀酛啔茻 扟婠襫鮪䎖㚳鄨浧矇醢︑錨鉢勢 AIGC 䎘╪䯖AI 䎖㚳鄨浧矇詵飨呺粷侸麇烏︒侸㛳㔃︒侸昷媀䯖 鮪諤蟢廟咷艊羠彾醢啔怹甡饅䀽㓕頥︑慍礣▕梪貙矇鰓貙䯖䎖㚳鄨浧矇藥愥䯤䯒1䯓靕磢㛳㔃侐 絔䯒NLP䯓䎖㚳鄨浧矇䯖偧㜽潣艊 LaMDA 嶗 PaLM︒Open AI 艊 GPT 跀燒䯥䯒2䯓㚧誽梽㓉㓌 䯒CV䯓䎖㚳鄨浧矇䯖偧孎㩻艊 Florence䯥䯒3䯓侸浧尓䎖㚳鄨浧矇䯖張 諦旝叄︒蹕穻︒䌄㓉䎣 訵侸蟢廟咷嫮媀︑ 05︐ https://hai.stanford.edu/news/reflections-foundation-models 07
12 . 䎖㚳鄨浧矇 姉羮 贋斶㳝 䎘╪ 㜽潣 BERT 㛳㔃絔㓦醮羠彾 4810 鳗 NLP LaMDA 唻㛣跀酛 NLP PaLM 㛳㔃絔㓦醮羠彾︒扢絔︒魍 5400鳗 NLP 蔅羠彾 Imagen 㛳㔃絔㓦醮蹕絹羠彾 110鳗 侸浧尓 Parti 㛳㔃絔㓦醮蹕絹羠彾 200鳗 侸浧尓 孎㩻 Florence 㓉㓌㛌時 6.4鳗 CV Turing-NLG 㛳㔃絔㓦︒羠彾 170鳗 NLP Facebook OPT-175B 㛳㔃浧矇 1750鳗 NLP M2M-100 100蟢㛳㔃鲒㛗 150鳗 NLP Deep Mind Gato 侸䉳忲艊杶镾鉢 12鳗 侸浧尓 Gopher 㛳㔃絔㓦醮羠彾 2800鳗 NLP AlphaCode 魍蔅羠彾 414鳗 NLP Open AI GPT3 㛳㔃絔㓦醮羠彾︒扢絔訵 1750鳗 NLP CLIP&DALL-E 蹕絹羠彾︒㣮浧尓櫩踆 120鳗 侸浧尓 Codex 魍蔅羠彾 120鳗 NLP ChatGPT 㛳㔃絔㓦醮羠彾︒扢絔訵 NLP 餚©㫊 Megatron- 㛳㔃絔㓦醮羠彾︒扢絔 5300鳗 NLP Turing NLG Stability AI Stable 㛳㔃絔㓦醮蹕絹羠彾 侸浧尓 Diffusion 蹺侳踽㒄艊 AIGC 䎖㚳鄨浧矇酽㓋 AIGC僨嗴㢑獻悞鶯2023 08 ⅩⅩ㫚扟鳏墡杶镾艊醣酽跣暚魍
13 .醑曧䯖侸浧尓恖梮扢誤鑫 AIGC 艊廟咷侸樭屟䯖㚯 AIGC 錨桹鑫桖㬦羮艊镾撾︑䎖㚳鄨浧矇桖 錨㬦羮屟䯖彾踵侸忴侸頯︒侸䉳忲艊 AI 浧矇䯖踽㒄嬱苩鲋侸浧矇恖梮䯒multimodal technol- ogy䯓艊懲羮䯖張侸浧尓 蛵蹕絹︒佪䌄︒㛳㔃訵 諦艊梽鏍叧雳︑2021 妘䯖OpenAI 筧䄯啔 㣮浧尓獿姪叧雳浧矇 CLIP䯒Contrastive Language-Image Pre-Training䯖飨醣誖蠙#CLIP¥䯓㫧 婩瑧︑CLIP 浧矇镾侽啔旝叄嶗蹕絹㫧 饅鎽䯖瀷偧啔旝叄#筯¥嶗筯艊蹕絹㫧 饅鎽䯖妛 鹾饅鎽艊竑嬕䉯夠踔哱︑罌澑䯖CLIP 浧矇錨侕跏跣〓獻䯤酽昷䉳讜暚㫧 靕磢㛳㔃絔㓦嶗㚧 誽梽㓉㓌鰓椷䯖呺粷蹕絹嶗旝梪與㱚︑詆酽昷䉳踵鑫桹㢹侽侸槪㚶偡艊#旝梪 - 蹕絹¥㫧 㚳 鄨䯖CLIP 浧矇妭熼濕羮鲒鎽鈫醢艊蹕穻䯖㫥鲢蹕穻酽鞶㰊夃桹諤蟢旝梪抰㫼䯖彾踵 CLIP 俍磢 艊㚳鄨樭梪︑懪酛㚧䯖CLIP 浧矇捗䇗鑫鈫酖醢㢋㫓 40 鳗跣#旝梪 - 蹕絹¥㚳鄨斶懪䯖㫥踵謚 醁 AIGC 喒謾曧㪟駱旝梪羠彾蹕絹 / 㓉䎣姉羮艊魖鰱倷呯鑫▕蕬︑ 鮪侸浧尓恖梮艊敆慁醣䯖茩頌䎖㚳鄨浧矇墱鄽鞲暆梕雜酽艊 NLP 徏 CV 浧矇䯖僨嗴勢粷鮪㛳 㔃旝叄︒蹕嫮蹕絹︒䌄㓉䎣訵侸浧尓︒㣮浧尓浧矇︑2021 妘 3 桸 OpenAI 僨壉 AI 酑翍鲲閔 DALL · E䯖誆䈑㒄㪟駱酽訶旝叄䯖DALL · E 喥镾絔㓦妛靕誤羠彾酽夿嶯屒荁觻艊蹕絹䯖鹾㛫蹕 絹曧箏酽晹鲈艊︑DALL · E 鑨謚艊饅䀽恖梮張曧 CLIP︑CLIP 㚯旝叄醮蹕穻跏跣浧尓恓勢镾侽 唻㛣艊鲮翨砎䯖彾踵 DALL · E︒DALL · E2.0︒Stable Diffusion 訵褃蕚屟 AIGC 彾楇艊▕蓴︑ 岄艊棾荱䯖AIGC 鮪 2022 妘艊稜僨䯖踽㒄曧嬱苩鲋獿姪叧雳浧矇昷䉳艊恖梮攝昦︑醭昢攝昦 艊羠彾誽熴︒䎖㚳鄨浧矇︒侸浧尓訵恖梮 諦夃棾鑫 AIGC 恖梮黌䉺䯖愗桹㬦羮屟︒▕蕬屟︒ 侸浧尓︒贋斶侸︒㚳鄨斶懪㳝俋︒羠彾廟咷䗮㠮袊呯訵竑嬕艊 AIGC 浧矇彾踵鑫靕誤誼廟咷羠 鲲艊#墡陣¥嶗#牐烐鄡¥︑ 09
14 .2︒AIGC 鲲趵羠尓鎢㬫嫮彾嶗僨嗴䯖㡶謭浧矇張桽烏䯒MaaS䯓艊梥棾 茩頌䯖AIGC 鲲趵羠尓鉢跀艊䇠嫮墱粷䯖薟粷踵醢跤醣醑嗃楯椨︑ 笺峥鳞 U蓯鳞 抹菅鳞 䎖㚳鄨浧矇 睏茻誼︒鯫杛誼︒跣屟誼浧矇 蹕絹︒㛳䌄嶗旝叄羠彾訵 諤蟢諤樭艊 AIGC 艊姉羮 蹕䯤AIGC 鲲趵羠尓鉢跀艊醑嗃楯椨 訅酽嗃䯖踵醢珪▕蕬嗃䯖雩喥曧羾䎖㚳鄨浧矇踵▕蕬捵婠艊 AIGC 恖梮▕蕬㛄昻嗃︑羾鲋䎖㚳 鄨浧矇艊䗮彾梪嶗恖梮悅駱䯖罌澑錨桹㪏䗮艊㫧駱䃸泙︑飨 2020 妘扢熱艊 GPT-3 浧矇踵籌䯖 Alchemy API 攝僔鳏 Elliot Turner 扢牣㚳鄨 GPT-3 艊彾梪詵镾扟㫝 1200 醐銊廬︑罌澑䯖茩頌 㫧駱䎖㚳鄨浧矇艊踽㒄梽椨踵俧㯵蟨恖麟趵︒蟨蔠梽椨訵︑ 茩頌鮪 AIGC 䎘╪䯖銊蹺艊▕蕬㛄昻矇駡誒䯒侐鲋醢珪羠尓瀕䯓桹 OpenAI︒Stability.ai 訵︑ OpenAI 艊縟趵浧媀踵唻糴扡艊 api 㜉羮㫧 敒㠿︑Stability.ai 飨▕蕬穼呝瑪婩瑧踵踽䯖磢謚 㬦㫓婩僨嶗䀏綈豕趵穼嶗呯壽穼呺粷縟趵驔濕䯖茩頌幫過墱鄽㢋㫓 10 鳗銊㳟︑罌踵桹鑫▕蕬 嗃艊恖梮敆搫䯖醣珪 趵忴镾偧䇹謚曗觓鞶僨嗴䯖嫮彾鑫茩頌銊蹺艊 AIGC 縟趵牐︑ 訅鲈嗃䯖踵跤䄄嗃䯖張睏茻誼︒鯫杛誼︒跣屟誼艊浧矇嶗姉羮墡錨︑䎖㚳鄨艊俋浧矇曧▕蕬㛄 昻䯖鮪澑▕蕬醢詵飨寚㬫惉僉羠彾鯫杛誼︒呯壽誼︒跣屟誼艊啢浧矇䯖呺粷鮪醭讜 趵︒睏 AIGC僨嗴㢑獻悞鶯2023 10 ⅩⅩ㫚扟鳏墡杶镾艊醣酽跣暚魍
15 .茻䎘╪︒嗚镾鯫杛艊墡趵牐烐鄡媀㯵鉣䯖讜暚悶錨慍䈑懲羮︒䗮敱鄽牨艊〓獻︑䆠菑悶錨俋 浧矇嶗侸浧尓浧矇艊 AIGC 浧矇鎢㬫彾踵昦艊恖梮妕詬䯖浧矇張桽烏䯒Model-as-a-Service䯖 MaaS䯓婩僔彾踵粷呺䯖䎖㚧啔唻縟趵䎘╪鲲羠墤俋嬁閼︑Stable Diffusion 婩瑧躐謚䯖桹嬟侸 ▕鲋婩瑧浧矇艊鲈漛婩僨䯖㚳鄨竑呯䏣樴艊睏茻䎘╪浧矇婩僔牐 䯖瀷偧魳謖艊鲈漛廬翍䏣羠 彾艊 Novel-AI䯖㫤桹諤蟢䏣樴艊㓕頥羠彾鏍訵︑ 訅醑嗃䯖踵姉羮嗃䯖張䉳謭 C 覜羮忊艊旝叄︒蹕穻︒䌄㓉䎣訵廟咷羠彾桽烏︑鮪姉羮嗃䯖擔 㳛瓕㢹羮忊艊䈑烢䯖啔 AIGC 浧矇嶗羮忊艊䈑烢晹釟 扟㡽棾呺粷鲲趵魖鰱︑飨 Stable Diffu- sion 婩瑧踵籌䯖呅婩敡艊醭鳢鳢曧蠿姃䯖㫤桹謾墱鄽㚳鄨偡艊浧矇䯖謚酭攝趵鍎镾桖偡艊給錫 㫥酽婩瑧墡錨䯖飨 C 覜狆㠿鄀朄則艊誽撾䃸泙䯖慡扅熱桖踔哱艊廟咷羠尓䯖踵 AIGC 鮪桖妭熼 艊 C 覜羮忊跤艊杚倀㡽勢靧饅㳛㒄艊慘羮︑粷鮪㠺㫝 C 覜羮忊艊墡錨㢐僨踔哱侸樭䯖藥愥鈫 䎇︒梪鰱呏⺸艊蠿姃︒蠩誤覜啢蠿姃︒銲鎯梽鏍鳏訵䯖羗靧㫤桹濕羮 AIGC 墡錨呯壽魍熱蹕艊 廟咷狆㠿桽烏︑ 茩頌䯖鞲抲辭䎖㚳鄨浧矇艊▕蕬㛄昻嗃駡誒勢豕燍怇㬬 AIGC 鲲閔嶗姉羮墡錨艊姉羮嗃駡誒䯖 銊蹺縶酄 AIGC 羠䂏熱逫駥艊羠尓䯖恖梮攝昦媆僨艊姉羮攝昦犗痐㫹㡽䯥跤蹺雩桹梐區給䎘魯 艊 AIGC 恖梮㡑镾轅 艁趵︑ 䆠菑斶叄恖梮醮呺鉢鄽牨 諦蠿姪醭昢鎢獿䯖飨倀鲒鎽鈫妕詬艊斶叄誼鯫杛謭廬呍呮㩸矇䯖鳏 貙唻斶叄廟咷岄㳝嶗踔哱蠿姪艊斾鉢䈑烢醭昢抲䗮︑AIGC 慘踵嫕頌昦矇艊廟咷羠鲲昷媀䯖墱 鄽籹魯鮪™剓︒翄縟︒嬁㓉︒冊貊訵斶叄誼蠿姪䗮︒廟咷䈑烢踔哱艊 趵僉嬱㳛俋攝昦僨嗴䯖 壈鯫疦撾㬜玪朄粷︑醮澑讜暚䯖鮪扢㫧斶呺 諦︒鎢寚鲲趵緣鄀艊㫧蠿跤䯖㳟 ︒語聴︒墡趵 訵諤 諤趵艊 AIGC 姉羮雩㰊鮪寚㬫僨嗴︑ 11
16 .哲罰浃侊 AIGC 陧尼嚏扩尺犁璣假呱 橙艇鹅邇 2 梪覈踽觠䯤 钘朥鬇 隠㚵蔠裮䅳蔠裮蘚 钘縢 隠㚵蔠裮䅳䗮鄀蔠裮蘚 嬨屒嫳 隠㚵蔠裮䅳䗮鄀蔠裮蘚 桛婠圐 隠㚵蔠裮䅳䗮鄀蔠裮蘚 AIGC僨嗴㢑獻悞鶯2023 12 ⅩⅩ㫚扟鳏墡杶镾艊醣酽跣暚魍
17 .1︒AIGC 桹梐⿷㬬斶叄廟咷羠鲲醮鲮鲒昦餱媀䯖彾踵梥棾鲒鎽鈫艊 廟咷羠鲲▕蕬㛄昻 廟咷羠鲲䯖竑時曧攝嶯墡慘䯖酽謭⺖㚪踵曧鳏貙艊豕嘄嶗杶镾艊鉢粷︑偧鞔䯖AI 澐俋澒㫔駱 斶叄廟咷羠鲲䎘╪䯖醭鳢鮪釀慘︒酑翍︒慘桏訵侸跣䎘╪㫊勢#貙鳏¥ 粷䯖桖嗴蛵熱鮪俋斶 懪叧雳▕蕬醢艊䉯欽攝嶯疦镾︑㫥啔⿷㬬斶叄廟咷羠鲲艊鳏梽鄖慘昦餱媀䯖雩㚯廟咷攝慘鍎嶗 桖侸杚㬦鳏嬱飨㣮㢐#恖熴¥嶗#敱镾¥䅡壽䯖喼嵔慽爉廟咷攝嶯︑ 斶叄廟咷㫔駱媰䈑烢︒㓉䎣誼︒愺攝嶯艊 晑媀緣鄀囈梕䯖AIGC 鮪㫥䅆瀇艊僨嗴㫚諦鑫㫥酽 䈑㒄︑鞲瑪絑棾荱䯖鳏髦鮪鄡艊暚䄄慁醁亱䂏䯖鮪鄡昦䄋︒䌄貊︒誤畑︒嬁㓉︒旝叧︒珪彽艊 壈鯫㓇浧鞣鮪醢緣︑讜暚䯖斶叄廟咷狆㠿艊酁椨雩澐㩸矇緣鄀䯖鞲飨蹕旝踵踽㫓姪勢㓉䎣踵踽䯖 㓉䎣鮪鈫酖牐㳝跤艊擇瀷醭昢醢緣︑蓪㓉䎣嶗茻摙艊牐 䯖鮪羠鲲擔䯖㚯囑梪䈑㒄䂏壽慘囈梕 艊㓉䎣黌彾鑫詵飨瑧瑧醭昢鲲熱艊#墡趵閔¥䯥鮪狆㠿擔䯖㫓嬔䈑㒄䗮燍嶯悅駱︒儂侟㓅荱艊 㓉䎣廟咷黌彾鑫酽蟢剓鉢#㠭楯¥醢艊#寚狆閔¥︑桭謚䯖攝嶯鞣曧樮宆䯖鞣暃蠮鈇䯖䈑㒄昦 艊浧媀㪑錫攝慘鍎慁醁鲲羠︒㫹魍嶗䖢㛇攝嶯︑蟢蟢罌踃䯖㰊䈑㒄桖鎢濱彾梪︒䗮敱镾艊斶叄 廟咷羠鲲昦昷媀︑ AIGC 澐鮪㢐棾㢐侸鰱贋醮斶叄廟咷艊攝嶯屟羠彾墡慘䯖飨鳏梽鄖讜艊昷媀㳘敡麽過䯖彾踵梥 棾鲒鎽鈫艊廟咷羠鲲▕蕬㛄昻︑ 鞲餱縶醢荱䯖AIGC 㬜澒獿姪 駱勢旝叄︒䌄貊︒蹕穻︒㓉䎣︒3D 侸蟢剓鞯嫮尓艊羠鲲跤䯖 詵飨惔麇昦䄋︒㛀旝︒啢㛺釀忲䯖䌄貊慘桏嶗釆桏鍎䯖侸樭誼䏣樴艊翍忲䯖䂏蓪㓉䎣艊燙㪝鍎 嶗謚梕侐絔墡蠿壎䯖3D 婠浧壎訵侸樭誼艊錫忲㓕頥䯖鮪鳏貙艊慇啂醣呝彾慇呯踽䎪廟咷艊攝 慘︒釆㪝嶗䏣樴㫍蠩︑ 鞲敱楇醢荱䯖AIGC 鮪▕鲋靕磢㛳㔃艊旝梪︒㛳䌄嶗蹕穻羠彾䎘╪設澒魑鳏瓕嶯䯖竑時曧蓜㛌 貙跤蓪旝䯖抴翍訵䗮姪䏣樴誼艊蹕穻攝慘䯖攝慘敱楇詵飨醮桹跤鄀鄽䖢艊攝慘鍎荁與敺䯥鮪 㓉䎣嶗 3D 訵剓鞯侟棇姪䗮艊䎘╪侐鲋扜踆䅆瀇䯖貶彾䂏嬟寚︑喼諎 AIGC 唻椥覜橉籌艊侐絔︒ 鄫頺恦扡︒彾閔豈薶籹訵昷䉳鞣桹㚾侸㫧澒裶䄄䯖貶鴬塒艊疦撾魑鳏梕嬜︑ 13
18 .鞲昷媀醢荱䯖AIGC 艊侸浧尓鎢墡曧硰砎︑苧峐㫊䯒Andrew Ng䯓㚪踵侸浧尓曧 2021 妘 AI 艊 桭㳛㒄㢑獻䯖AI 浧矇鮪僨粷旝梪醮蹕絹䄄饅跀跤僉嬱鑫㫧澒䯖偧 OPEN AI 艊 CLIP 镾與㱚蹕絹 嶗旝梪䯖Dall · E 羠彾醮㪟駱旝梪唻姉艊蹕絹䯥DeepMind 艊 Perceiver IO 詵飨唻旝梪︒蹕絹︒ 㓉䎣嶗砎鲑㫧 鰓貙︑鉚矇姉羮藥愥偧旝梪㩸懙㛳䌄︒旝梪羠彾蹕穻䯖妭躏棾荱 AI 錼㛗︒蹕 穻䏣樴誼雩詵飨荱慘曧跏跣醭讜#浧尓¥䄄艊曑啑︑ 蹕䯤AIGC ▕蕬浧矇嶗姉羮僨嗴䎖牣䯒媆羮靕郹棑㡊梪䯓06 AIGC 鮪昦蔠裮餱媀倀誽撾㫧澒醣鎢㬫僨嗴䯖竑時曧靕磢㛳㔃絔㓦镾撾俋夿㫧誼䯖鉚矇魍 曧 GPT 跀燒浧矇︑靕磢㛳㔃曧醭讜斶叄廟咷貙矇䄄㩸誼艊樰惡峗嶗鄟夃䯖瀷偧#篸¥㫥跣㛓㛳喥 曧鎢髤篸艊礣穻䯖䌄貊談︹篸︺嶗晹斶廟咷艊踆媆䯖㫥鲢醭讜艊廟咷貙矇詵飨蠙踵#侸浧尓¥︑ 攝慘鍎飨靕磢㛳㔃抰㫼㒄踃︒竑嬕謚䯖AI 喥镾羠彾唻姉艊醭讜浧尓艊酁楇︑2017 妘 Google 僨壉艊 Transformer 婩蕓鑫俋矇㛳㔃浧矇䯒Large language model䯖誖蠙 LLM䯓暚魍︑呅慘 踵桖媰俋艊竑嬕抲僉鏍䯖羠彾艊㛳㔃浧矇㠮㳝䗮︒敱籹䗮䯖⺖姉羮勢謚醁艊 GPT︒BERT 訵諤 蟢䎖㚳鄨㛳㔃浧矇跤䯖飨俋斶懪䎖㚳鄨 + 啢斶懪孎㜉艊昷媀䯖掤闛鑫唻俋㳝鳏墡㜉贋艊賜㡜䯖 鮪忲釀︒㛳䌄嶗蹕絹㛌時︒㛳㔃絔㓦昷䉳艊 粷俋夿褃蕚䯖忞羠彾艊廟咷雩㢐棾㢐豈薶嶗靕磢︑ 06︐ https://www.sequoiacap.com/article/generative-ai-a-creative-new-world/ AIGC僨嗴㢑獻悞鶯2023 14 ⅩⅩ㫚扟鳏墡杶镾艊醣酽跣暚魍
19 .貶俋浧矇艊䗮誽撾㒄烢唻杚㬦羮忊醭傖偡䯖㫥懲 AIGC 䂏梕誆曧啢觶厸艊穚偡䯖籌偧 GPT-3 桹 1750 鳗贋斶㳝䯖晼䈑㒄俋誽撾䇗銲雩醭婩敡︑2022 妘䯖魯曧㯵鉣鮪㛀韃 discord 醢︒飨鎯俍梽 鏍鳏嫮媀謭羮忊婩敡艊 midjourney 媆㡽饅燍䯖酽瀕㛄㚧壎羮謾羠彾艊蹕穻羗靧鮪鄡醣瀷㡡跤驔 値︑2022 妘䯖Stable Diffusion 訵旝梪羠彾蹕穻鲲閔䯖訅酽漛㚯俋 巃糴 AIGC 艊䙜撾︑婩瑧艊 Stable Diffusion 鳢䈑酽詬翄閠喥镾㫜 䯖徳靧 10 桸墱桹㢋㫓 20 醐婩僨鍎醣㪉䯖踙㚧暀牆羮忊 㢋㫓 1000 醐䯥鍖䉳謭狆㠿鍎艊 DreamStudio 賒墱驔嬱鑫㢋㫓 150 醐羮忊䯖羠彾㢋㫓 1.7 鳗蹕穻︑ 蹕䯤珪彽㛄㚧壎椌欨·頴愛懲羮 Midjourney 浧矇羠彾艊︹俒裶潣談䅳︺曧䒫跣驔値艊 AI 羠彾頯梮 鮪 AIGC 蹕絹羠彾瞐稜艊讜暚䯖ChatGPT 浵裶熱跫䯖莏澐會勢嶗鳏貙#唻詄偧牐¥䯖镾絔㓦諤 媀諤樭艊䈑烢䯖會熱螻詄︒蓪旝嶗㛝潣攝慘︒魍蔅釀慘︒斶叧嶗㭇㪝㚧誽訵︑ChatGPT 詵飨 荱慘 GPT3.5 穼梪䯖懲羮鑫鳏貙儂䒝媰誼叧雳 (RLHF) 恖梮䯖镾慁醁叧雳鳏貙唻螻詄艊婠㚴嶗㛊 麽䯖梒桖鎢澐薶艊昷謭頌㫧︑ChatGPT ▕鲋㫥酽屒嶎䯖羮醭勢 GPT3 艊 1% 艊贋斶呺粷鑫椥 長艊敱楇︑貶曧雩賜磢叅鮪酽鲢鈇䆈䯖籌偧媆羮醭叅鮪艊㛀旝嶗霎豜䯖㛵㓦嶗怸桏茻㓅艊靕磢 蟨叧蓜㛌嶗證諍鲇呺︑ 鮪 AIGC 恖梮婩瑧艊鑨杛醣䯖AIGC 蹕穻羠彾雩釣㫧鑫啢 旝誼艊僨嗴︑暆鮪 2022 妘鲕桸䯖 QQ 嬁絹跤宆扢熱艊蹺廟訅酽潎▕鲋 AIGC 艊#AI 岤穚豕嘄翍¥520 牆誤喥鮪 QQ 啢跫翨㡶郹䯖 桭㫝昦扢熱艊#婬漛廬艊彿¥鲈漛廬嫮㝧羠彾鏍瞐㭚蹺廟侳︑ 15
20 . 蹕䯤KFC 呭扢鳅靕怇蕚漛廬伄 QQ 嬁絹跤宆啔㪟駱浧矇艊抲蛵㛓鰓踵跏跣㯵鰓ⅩⅩ蹕穻踽鉢廟咷抰㫼嶗䏣樴抰㫼︑㫥樭會曧 踵鑫㮌鋁謾骼▕鲋 Stable Diffusion 艊 AIGC 蹕絹羠彾妕詬夠㓄艊䃾䎪䯖偧醭點懴䯖羮忊嶎㒄 羠彾瀷㪏偡艊酁楇䯖䈑㒄唻蹕穻廟咷㫧 㛬喼艊抰㫼䯖妛亱鎢嬟侸抲緣敱楇嶗媰誼䏣樴艊㛓䯖 忴镾嬱勢酽跣瀷㪏絔嶎艊敱楇︑ 䯒1䯓廟咷抰㫼䯤踵鑫嬱勢蹕穻艊廟咷抰㫼䯖QQ 啢跫翨唻㪟駱蹕跤艊惡峗㫧 鳏窹屟時︒ 妘䪫︒儦獻訵嘄屟艊櫩牣䯖嬱勢桭鄮喼詵镾豈薶㛬喼艊廟咷抰㫼㛓︑ 䯒2䯓䏣樴抰㫼䯤踵鑫㚯酁楇桖扟㫝鲈漛廬䯖QQ 啢跫翨踵諤蟢醭讜鯫杛㛄㚧鑫䉯夠䞸暺艊鲈 漛廬䏣樴︑樰懪訅酽澒唻蹕穻廟咷㫧 鰓椷謚䯖㫧酽澒鄫鰓踵雜鳏翇屟︒雜鳏偔屟︒侸鳏 訵醭讜鯫杛︑ 酁諦廟咷抰㫼嶗䏣樴抰㫼䯖QQ 啢跫翨㬦㫓唻囑蹕艊鰓椷嬱勢桭鄮呝斾艊抲蛵㛓㪟駱鈫酖䯖鞲 鍖镾侽袊呯羠彾翍䉳赗靪︒䏣樴褃熱艊酁楇︑晼墮㛇鑫羠彾廟咷嶗囑蹕艊唻姉屟䯖剴亱玏鑫嬟 侸#婬漛廬¥㒄踃䯖㚯羮忊桖桹褀㢐勢鲈漛廬艊巃㓌䯖讜暚雩墮㛇鑫㪏䗮艊羠彾㠮㳝︑ AIGC僨嗴㢑獻悞鶯2023 16 ⅩⅩ㫚扟鳏墡杶镾艊醣酽跣暚魍
21 . 蹕䯤QQ 啢跫翨鲈漛廬䏣樴羠彾牐蠿蹕 2︒AIGC 艊姉羮羠尓嶗廟咷狆㠿壈鯫㬜玪逫駥 AIGC 鮪叧雳㬦羮蓜㛌嶗絔㓦熼誼醢桹桖偡艊 粷䯖㫥曧躐頌艊羠彾浧矇煫桹鉢粷熱棾艊镾 撾︑㫥雩噴呯鑫 AIGC 醭賂曧羠彾䯖鍖曧婠襫鮪㚪蓜醮絔㓦醢艊浧矇艊姉羮羠尓︑2020 妘䯖 OpenAI 扢熱 1750 鳗贋斶艊䎖㚳鄨㛳㔃浧矇 GPT-3䯖鮪蹺廟侳戉㡽轅鳗贋斶䎖㚳鄨浧矇艊蔠 裮犗痐︑呺䅕醢䯖㮰暚喥熱粷鑫豕䃸會旝叄羠彾艊縟趵駡誒䯖偧 Jasper.ai 醮 Copy.ai︑鍖鞔鮪 廟咷狆㠿䎘╪䯖AIGC 墱鄽㳛椨鑫斾跣姉羮羠尓︑AIGC 鮪廟咷羠彾䎘╪桹飨醣〓獻竑嬕䯤 䯒1䯓靕誤廟咷羠彾䯤俋矇㛳㔃嶗蹕絹 AI 浧矇詵羮鲋靕誤羠彾廟咷䯖籌偧旝覈︒贜咃徏蛼 鲮剓鉢壧厸︑唻鲋呯梕攝婠廟咷艊麟趵嶗豕趵鳏佖棾㛺䯖㫥詵镾曧酽蟢呹㠻艊頺荎暚䄄艊 墡錨︑2022 妘設䯖Disco Diffusion 酓 趵夃棾嬟俋艊賠韌䯖謾鮪羠彾㬫姪︒敱楇䯖㫤桹 㛓棷廟咷艊踔哱屟訵昷䉳㰊桹鑫朄魳艊敘㫧︑楯㛄鮪蛼鲮妕詬 Discord 醢艊 Midjourney䯖 罌謾懲羮點懴醮荁唻㪏偡艊敱楇䯖鮪蛼=嗃䉳嬱勢鑫嬟俋艊饅燍︑ 䯒2䯓抲䗮廟咷㠮㳝䯤AIGC 羠彾艊廟咷詵镾瀷鳏貙攝婠艊廟咷㠮㳝桖䗮䯖罌踵鳏墡杶镾浧 矇镾侽鞲俋㳝斶懪跤叧雳妛㛌時鳏貙詵镾荱醭勢艊浧媀︑㫥詵飨鲲羠桖豈薶嶗惡峗桖踔哱 17
22 . 艊廟咷︑DALL · E 2 嶗 Google 艊 Imagen 㰊詵飨㬦㫓旝叄棾㒄烢 AI 翍熱竑時錨鉢艊廟咷䯖 鍖鹾敱楇墱鄽扟㫝鲋跤訵翍壎艊烐妕︑鞔妘 8 桸䯖Stable Diffusion 艊婩瑧浧矇羠彾艊䉳 㯵嶗鐯鉢荁㪏鲋 Disco Diffusion 靕磢鑫㚾侸︑ 䯒3䯓亱鎢廟咷侸樭屟䯤AIGC 浧矇詵飨羠彾侸蟢貙矇艊廟咷䯖藥愥旝梪︒蹕絹嶗䌄㓉䎣︒3D 廟咷訵訵︑㫥詵飨夎錫麟趵嶗豕趵鳏佖攝婠桖侸樭誼︒桖桹㢩艊廟咷䯖鞲鍖煢媆桖妭熼艊 鳏 銲︑2021 妘 姌䯖VQGAN 䯕 CLIP䯒Vector Quantised General Adversarial Network + Contrastive Language - Image Pre-training䯓恖梮踟鎽䯖詵飨羠彾惉㝧酑翍慘閔︑2022 妘 9 桸 29 暀䯖Meta AI 駡壉鑫酽潎▕鲋旝梪羠彾㓉䎣蓪穻艊跀酛#Make-A-Video¥䯖醭鳢镾 侽㬦㫓抲蛵㛓羠彾竊蟩㫪㠵艊㓉䎣䯖妛鹾桹#㢋粷呺艊¥ ︒#粷呺艊¥ ︒#䏣樴誼¥艊㓉䎣黌 蟢辭㜉斾䯖鍖鹾雩镾鞲酽跏媑蹕穻羠彾㓉䎣䯖徏鍎樰懪酽啢瀇㓉䎣穻瀇牋羠醭讜䏣樴︒惤 掟㓕姪︒荁備誤慘艊㓉䎣黌蟢︑ 䯒4䯓廟咷壽慘彾梪濱︒䃸泙濱䯤▕鲋 AIGC䯖廟咷壽慘艊彾梪朄魳䅝濱︒敱籹朄魳抲䗮䯖 詵飨呺粷飨鴛鰓躐酽艊彾梪䯖飨艁縛轅縛艊羠鲲㬫姪䯖攝㬬熱桹箏竑麽過嶗箏襫㓉㓕艊 廟咷︑07 鍖鹾 AIGC 雩䅝濱鑫羮忊艊廟咷壽慘䃸泙䯖張懲曧灖晹酑翍▕蕬艊羮忊雩镾給錫 AIGC 墡錨䯖翍熱䗮㠮㳝艊慘閔︑ 䯒5䯓詵呺粷跣屟誼廟咷羠彾䯤鳏墡杶镾浧矇詵飨樰懪跣鳏羮忊艊輟偡羠彾跣屟誼廟咷︑㫥 詵飨夎錫麟趵嶗豕趵鳏佖攝婠茩槪糴 桖桹詵镾巃蠻㢩艊廟咷䯖罌澑桖桹詵镾⺖䄕㜁徏鰓 鲶︑瀷偧䯖▕鲋 Stable Diffusion 艊鲈漛廬翍䏣羠彾墡錨 Novel-AI䯖詵飨瓕㢹啢 艊鲈漛 廬銲鉢艊輟偡嶗廟咷䈑烢䯖酽呯蠿姪醢雩釣㫧鑫啢 旝誼艊僨嗴︑ AIGC 墱鄽戉㡽鑫酽鯫廟咷羠鲲艊䉺噯︑鮪廟咷䈑烢暟茊艊嫕醣䯖AIGC 忞夃棾艊廟咷羠鲲昷 媀黌䉺雩婩僔媆㡽鑫廟咷狆㠿浧媀艊黌誼︑AI 酑翍曧 AIGC 艊酽俋㳛㒄鰓敆︑呅詵飨抲䗮銊梮 踃棞羠鲲敱籹䯖鮪珪彽︒斶叄鶜閔䎘╪設澒嬱飨姉羮︑旝叄羠彾蹕穻䯒Text-to-Image䯖T2I䯓 曧茩頌 AI 酑翍艊踽牐羠彾昷媀䯖羮忊㪟駱旝梪噯魑點詵羠彾荁姉敱楇蹕︑唻鲋珪彽婩僨鍎鍖 㔃䯖T2I 墡錨鮪氥寳椨屒䅆瀇詵㫑㬫抲辭侸蟢攝慘昷謭䯖妛䅝濱設梕悅駱彾梪䯖鮪婩僨㫓蠿跤 07︐ https://baijiahao.baidu.com/s?id=1742950890265955383&wfr=spider&for=pc AIGC僨嗴㢑獻悞鶯2023 18 ⅩⅩ㫚扟鳏墡杶镾艊醣酽跣暚魍
23 .鲱詵恊㳝羠鲲蓴俧颭鄚︒颭馾槷梣訵㬦羮矇㠺蹕踃棞︑頯梮曧詆酽姉羮䎘╪䯖瑪絑桭俋艊 AI 羠彾頯梮翍娡 Art AI 飨證諍醢俋㳝頯梮閔艊暚梕︒牐牋︒䏣樴訵踵瞝巃羠彾斶叄鶜閔䯖雜叄鳢 镾懲羮酽漛艊梽壽墮䆭瀯麋斶叄鶜閔唻姉醭讜艊旝梪廟咷䯖鞲鍖墮䆭謾綾酽屟︑2022 妘 10 桸䯖 犦侳蓜謖蹕姈 Shutterstock 喥駡壉㛺骼髦醮 OpenAI 婠襫鑫諦慘䯖㚯羮忊詵飨㪟駱旝叄張暚羠 彾瓕㢹䈑烢艊囑攝蹕穻︑Adobe︒Getty Images 雩啔蹕絹羠彾浧矇䇗彾勢骼髦靕墰艊鲲閔嶗桽 烏跤︑㫥鲢誤慘醭鳢曧酽跣™酛麟趵艊倀暚儂姉䯖呺䅕醢㫤嶯嚌菑 AIGC 縟趵誼黌粷艊酽跣嶎 㝧備豸婩僔魖鰱䯤怇㬬酽跣▕鲋羠彾艊瑪昦廟咷妕詬︑ 蹕䯤AIGC 姉羮粷笶氥㓋䯒媆羮靕郹棑㡊梪䯓08 08︐ https://www.sequoiacap.com/article/generative-ai-a-creative-new-world/ 19
24 .AIGC 慘踵嫕頌昦矇艊廟咷羠鲲昷媀䯖墱鄽籹魯鮪™剓︒翄縟︒嬁㓉︒冊貊訵斶叄誼蠿姪䗮︒ 廟咷䈑烢踔哱艊 趵僉嬱㳛俋攝昦僨嗴䯖壈鯫疦撾㬜玪朄粷︑2022 妘䯖AIGC 僨嗴㬫姪嵚鳏䯖 㫹魍㬫姪薟粷慇斶鄀稜僨䯖㜽潣︒Meta︒艁姪訵妕詬矇墤俧慁醁壉嗁䯖雩桹 Stability AI︒Jas- per AI 訵箏㓕們攝趵駡誒熱跫︑AI 酑翍墱鄽镾恔惔蹕絹廟咷羠彾艊㪑錫屟墡慘䯖頌梕設袚艊嫮 彾詵飨羾 AI 抲辭䯖謚梕畝羾攝慘鍎㫧 㜉斾䯖鞲鍖抲䗮廟咷鲲熱敱籹︑樰懪 6pen 䎖牣䯖梥 棾鲕妘 10%-30% 艊蹕穻廟咷羾 AI 贋醮羠彾䯖桹梐攝㬬㢋㫓 600 鳗飨醢壈鯫裶䄄䯖餄鍊鹷勢 醣酽魍鲒鎽鈫唻廟咷䈑烢艊㫑㬫抲緣䯖蹺侳縟趵饉㛨梽椨 Acumen Research and Consulting 䎖牣䯖2030 妘 AIGC 壈鯫㓇浧啔㫊勢 1100 鳗銊廬 09︑ 3︒AIGC 啔暀苩彾踵梥棾 3D 鲒鎽鈫艊▕蕬敆搫 鲒鎽鈫謭醣酽魍恖梮緣鄀嶗甡㫧艊㳛㒄昷謭曧鞲#鮪鄡¥㡶謭#鮪鯫¥䯖㫔謭 3D 鲒鎽鈫暚魍䯖 AIGC 啔彾踵怇㬬麉呺䇗彾跫翨艊▕蓴︑鳏髦啔鮪鮪麉愐裶䄄椨婠鏖莏跫翨䯖鮪粷呺跫翨#訕 鎢¥麉愐亱媰䯖呺粷莏澐艊踮鯫巃︑䆠菑 XR︒珪彽媆撌︒鲑珪彽訵訵諤蟢鲮鲒︒鏖莏︒™㪟 恖梮艊褃蕚䯖惡峗™㪟㢐棾㢐扟㫝晹懖䯖斶叄鏖莏镾撾莏壺䇏㪴䯖鳏貙艊鲮鲒嶗鉢䖢啔勢㫊昦 䅆瀇︑ AIGC 踵 3D 鲒鎽鈫夃棾艊麽過䯖晼藥愥 3D 浧矇︒鯫杛︒㓕頥壽慘镾敱艊抲緣䯖雩镾絹 AI 慘 翍㮰樭䯖踵攝慘鍎発僨昦艊瞝巃︑™酛艊 3D 壽慘䈑㒄鍣㠿俋㳝暚䄄嶗鳏撾彾梪︑飨 2018 妘 僨綈艊珪彽︹駈㳜俋䁦咃 2︺踵籌䯖踵鑫怇㬬郿 60 妕昷駡㳚艊麉愐鯫杛︒魯謚桹嗎艁蠶謖銊 梮證鄽 8 妘呝彾︑ 蠿姃誼廟咷羠彾恖梮䯒PCG䯖Procedural Content Generation䯓曧酽蟢鮪敱镾嶗詵扡姪醢鞯鲋 鄌忲墡嶗 AIGC 躐䄄艊鲲熱昷媀︑2022 妘艊鲮鲒廟咷︹䧸咃壵蹺䯤㓌㲠︺跤喥㳕羮鑫㫥䎋恖梮䯖 鮪桭昦媆撌恖梮艊鎢慁醣䯖麉愐╙壈邁藥愥 700 醐跣呺籌誼㡊鲲䯖瀯跣㡊鲲羾斶艁醐跣侸㫅 嫮鄩彾䯖藥愥 7000 槯婠詀︒38000 㪒詵䖔䖌艊㩱嶗㢋㫓 260 駡㳚艊㭠㣵︑ 09︐https://www.yahoo.com/now/generative-ai-market-size-achieve-230000291.html AIGC僨嗴㢑獻悞鶯2023 20 ⅩⅩ㫚扟鳏墡杶镾艊醣酽跣暚魍
25 . 蹕䯤Epic 懲羮麉妢 5 媆撌嶗蠿姃誼羠彾恖梮䗮敱壽慘︹䧸咃壵蹺䯤㓌㲠︺跤艊姟俋╙壈䯖 蹕穻媆羮靕蓜豸羮忊 @ 粀蠿 2016 妘僨壉︒踽怇呍呮扜䅺艊箏襫珪彽︹晹鳏獿裶︺ 䯒No Man"s Sky䯓佪蠙攝㬬鑫 1840 鳗 䎩醭讜艊曐絑䯖瀯跣曐絑㰊桹嫮尓諤婬艊粶乵嶗羠窹︑珪彽澐曧羮 PCG 椨㬬鑫酽跀燒羠彾㓇 賒嶗贋斶䯖羮斶叧紉斶嶗椥啨艊斶懪㳝羠彾鑫㫥跣荱備晹䅡艊珪彽呍呮︑ 蹕䯤珪彽︹晹鳏獿裶︺跤靕誤誼羠彾艊犦爁羠窹蛵籌 喼諎偧澑䯖㣣蟇#侟贖¥莏呺跫翨嶗怇㬬轅轅醐醐跣妢嶎跫翨䯖㫥樭艊㬫姪㫤曧俒幆鑫︑踵鳘 躅鮪旝叄︒蹕穻䎘╪俋敡婬嫷艊 AI䯖煫桹酭醁寚㬫#嬕桽¥3D 䎘╪攖䯩 21
26 .AI 茻扟羠彾 3D 廟咷䯖瀷 2D 蹕穻䇏姪俋嬱侸︑䒫魯䯖惡峗㳝醭讜䯖酽媑蹕穻嶗酽跣 3D 浧矇 荁瀷䯖梪㦳鴬塒艊惡峗㳝喥桹斶㳝鄀艊墬㣣䯥謾漛䯖蹕穻嶗 3D 艊呺㠮醭讜䯖偧楇㛺 2D 曧絹 踃砎䅅鮪朄蛵鏍艊咃㓅䅘燒䯖3D 賒曧呺暚︒寚㬫︒犦㳝艊蓤䅅㫜誽䯖喥絹唻菑浧矇鮪 1 蟩廟 㫧 竊鴛漛#惤礣¥︑踵鑫豈薶㚧誽嬱勢瀯跣絹踃砎䯖#珡榟¥鮪朄蛵鏍醢䯖䈑㒄鍊鹷艊罌踃靧 啨桹䯤䯒1䯓浧矇竊駁竑嬕䯖㬦夠羮竊轅醢醐跣醑㓕䉳棾 蛵䯥䯒2䯓棞㠮竑嬕䯖浧矇梪㦳艊䎯 頥䯖曧媰儂啑艊㳟嘄䯖㫤曧畑儂啑艊壉旿䯥䯒3䯓賂鄡䯖賂瑧曧砎笶艊讖䯖䎯頥嶗媰姪偧駁︑桭 謚䯖囑羠 3D 浧矇艊斶懪荁唻㪏啨䯖㫨醭偧墱叅鮪鑫斶轅妘︒詵飨飨䉯斶叄誼嫮尓叅鮪艊蹕絹 㮰躅侸䯖籌偧 ImageNet 跤喥藥塒鑫㢋㫓 1400 醐媑蹕穻︑ 粷䅆瀇䯖AIGC 鮪 3D 䎘╪艊褃蕚䯖踽㒄曧鞲蹕穻︒粷呺跤叅鮪艊窹鉢僉棞謚䯖畝羾 AI 鞯駱㫧 㩸誼︑㚧誽梽㓉㓌恖梮艊㫧澒䯖踵 3D 詆㪫㥑嬛䯤彿髦詵飨㬦㫓蹕穻棾扢牣窹鉢鮪 3D 裶䄄 跤艊嫮尓䯖喼詵镾㫤囑瀯跣絹踃砎囑梪艊獿姪惡峗︑㳕羮発賂䈈㫊訵㛄侕怶抰窹絔跫翨䯖镾寚 㬫嬱勢俋㳝 3D 浧矇︑嫕磢䯖㫥鲢踃棞㒄鄽㫓誖誼侐絔忴镾桖偡懲羮︑罌踵呅髦掓夃鑫犦㳝艊 鰩槪砎嶗䎯頥惡峗䯖薟粷㡽棾鍣㠿艊㚧誽㡊瑧侸︑嶎㒄姉羮鮪嬁㓉︒珪彽︒廬呍呮訵鯫杛跤䯖 嶗㫜 鮪翄閠︒忲梽訵㛄侕跤䯖䈑㒄鄽㫓酽跀燒艊謚侐絔䯖瀷偧㚯浧矇艊竊駁 蛵桖誖燳䯖㫤 囑棞㠮惡峗︒喼詵镾詛䅵惤掟暚艊賂礣嬁閼訵︑侐絔謚艊浧矇䯖雩=錨桹桖媰艊詵釆㪝屟䯖瀷 偧桖敘呅囑梪艊嫮笶︒䎯頥訵︑ 茩頌 AIGC 鮪 3D 浧矇䎘╪㫤侐鲋扜踆䅆瀇䯖鞲▕梪囑絔嶗懲羮艊浧矇棾荱䯖鞣磢飨怳斞浧 矇踵▕蕬䯖▕鲋旝叄 - 蹕穻 -3D 㣵嬛㫧 侐絔︑㜽潣嶗餚©㫊鮪㫥酽䎘╪㪏踵䎘魯䯖魯謚鮪 2022 妘僨壉鑫靕墰艊旝叄羠彾 3D 艊 AI 浧矇︑10 貶鞲羠彾敱楇荱䯖㣣蟇粷鮪鳏墡壽慘 3D 廟 咷艊妕鰍㠮㳝㫤桹㣣蟇䯥羠彾㬫姪雩梥镾喼偧鳏嶯︑ 10 桸䯖㜽潣籹魯僨壉鑫 DreamFusion䯖呅镾侽懲羮旝梪勢蹕絹浧矇魯羠彾 2D 蹕絹䯖磢謚〓 誼踵鉢蠘 NeRF䯒蜶鄽㪜啑鯫䯓斶懪︑貶謾鈇砎雩嬟朄魳䯖䒫魯怳斞浧矇鳢唻 64x64 艊蹕絹羠 敱䯖啂靪羠彾 3D 艊㠮㳝醭䗮䯥謾漛鯫杛珡榟浧矇懲▕鲋 Mip-NeRF 360 艊俋矇 MLP䯖醭鳢䈑 㒄犦㳝樭梪䯖雩鮪㚧誽醢㠿暚㠿撾䯖啂靪羠彾㬫姪㪏幆︑ 10︐NVIDIA 蔠裮筧䄯椨婠 AI 浧矇䯖踵麉愐跫翨乁擄 3D 窹鉢嶗鳏窹䯖NVIDIA餚©㫊孎惡駡 誑䯖https://mp.weixin.qq.com/s/ZYSEou1ki0a4JVY2Nv8_ SA䯖2022-9-26 AIGC僨嗴㢑獻悞鶯2023 22 ⅩⅩ㫚扟鳏墡杶镾艊醣酽跣暚魍
27 .䆠謚䯖餚©㫊僨壉鑫 Magic3D䯖讜樭曧鞲旝叄抰㫼跤羠彾 3D 浧矇艊 AI 浧矇︑鮪㪟駱㛾偧 #酽誆鰩鮪萉驎醢艊鰤頥瀴䁦齌¥㫥樭艊抲蛵謚䯖Magic3D 鮪俋郿 40 鰓㾮廟羠彾鑫酽跣 3D 鈫樴浧矇䯖妛㱚桹嫷頥鄚絔︑Magic3D 艊㩸懙鰓踵跏澒䯖魯啔濱鰓㪴籹羠彾賛耚浧矇䯖畝〓 誼踵䗮鰓㪴籹艊赗鄫浧矇䯖鍖鹾懲羮 Instant NGP 艊閾壔竑嬕釆蔅䯖䗮鰓㪴籹蹕絹竑嬕 蛵 艊㚧誽彾梪俋俋䅝濱䯖罌澑瀷㜽潣 DreamFusion 艊 3D 羠彾㬫姪桖寚︒敱楇桖偡︑讜暚䯖醮 旝梪勢蹕穻艊怳斞浧矇貙備䯖Magic3D 詵飨鮪竊魍羠彾蹕絹跤鰍墮翽荁讜艊踽䎪䯒酽鞶蠙踵 #酽靪屟¥䯓䯖妛啔 2D 蹕絹䯒偧襫鉢牋酑翍䯓艊䏣樴姉羮鲋 3D 浧矇︑蔠裮鳏蘚 蛵䯖浧矇呝櫞 謚桹梐懲 3D 諦彾恖梮㫧酽澒杚倀䯖妛発僨瀯跣鳏鮪 3D 廟咷醢艊攝㬬撾︑忞鲲羠艊恖梮詵飨 鎢㬫珪彽嶗 VR 姉羮艊婩僨䯖詵镾桭鄮=鮪翄嬁嶗翄㓉艊竑敱壽慘跤呺粷魖鰱姉羮︑ 蹕䯤Magic3D䯒訅 1︒3 燒䯓醮 DreamFusion䯒訅 2︒4 燒䯓唻瀷 給錫 AI 鞲蹕穻茻扟羠彾 3D 雩曧酽棷賽呺詵 艊㣵嬛︑餚©㫊鮪 12 桸艊 NeurIPS 醢嗴蛵鑫 AIGC 浧矇 GET3D䯒Generate Explicit Textured 3D 艊釯釀䯓䯖錨侕羠彾錨桹朄蛵鄚絔艊 3D 鈫樴艊镾撾䯖詵樰懪謾忞㚳鄨艊婠詀窹︒焹㩱︒誤窹訵 2D 蹕絹貙時䯖張暚諦彾 3D 竊駁鉢︑ AIGC 羠彾艊窹鉢錨桹䗮墮莏艊鄚絔嶗侟棇艊竊駁鄫頺䯖妛鹾飨夠羮蹕嫮㩻鬣姉羮跤忞懲羮艊 醑㓕鈫樴樴媀攝婠䯖㫥懲嬱羮忊詵飨鴛鰓㪇椡鰱啔㫥鲢竊駁鉢啂駱 3D 珡榟鏍嶗珪彽媆撌䯖飨 㫧 謚醁釆㪝︑詵羮鲋椨婠踵珪彽︒梽鏍鳏︒婠詀︒蛼鲮剓鉢訵 趵㛄㚧艊斶叄裶䄄䯖瀷偧婠 詀窹︒忊侳裶䄄徏斾姫╙壈艊 3D 㫊︑㛫浧矇曧鮪 NVIDIA A100 Tensor Core GPU 醢懲羮 鞲醭讜荁梽㓕姪惤掟艊郿 100 醐媑 3D 竊駁鉢艊 2D 蹕絹㚳鄨鍖彾䯖瀯蟩詵羠彾郿 20 跣窹鉢︑ 23
28 . 蹕䯤NVIDIA GET3D ▕鲋 AI 羠彾艊錨桹賂嬁敱楇艊 3D 窹鉢浧矇 酁諦筧䄯艊詆酽䎋恖梮䯖AI 羠彾艊浧矇艊詵釆㪝屟=俋夿鎢媰︑6 桸僨壉艊彾楇朄蛵䯖鮪鰓蟇 3D 窹鉢跤艊棞㠮嶗賂礣昷䉳僉嬱鑫㳛俋㫧嗴䯖㫥儂㫓棾剴抲䗮鑫 AI 羠彾竊駁鉢艊詵釆㪝镾撾䯖 攝㬬鍎髦镾侽㪇椡鰱唻鮪鯫杛跤蠩誤艊窹鉢桬懙棞㠮徏鍎㜉斾賂礣︑ 4︒鎯俍梽鏍鳏嶗斶叄鳏彾踵昦艊︒桖藥咷屟艊羮忊鲮鲒翨䉳䯖醭 昢惼嗴姉羮䎘╪ 䯒1䯓鎯俍梽鏍鳏䯤2022 妘 12 桸 1 暀䯖銊蹺鳏墡杶镾蔠裮駡誒 OpenAI 蔠僨艊 AI 鎯俍梽鏍鳏 鲲閔 ChatGPT 澐媀唻侳婩敡䯖酽鄽扢熱點瞐㭚瑪鈫䯖徳靧 12 桸 12 暀墱愗桹㢋㫓 100 醐謖羮 忊︑鍖 ChatGPT 澐曧鉚矇艊旝梪羠彾媀 AIGC︑ ChatGPT 㳕羮 Web 牪㓋鏍醢艊唻㛣嫮媀鲮鲒䯖醭鳢镾侽瓕㢹醮鳏貙㫧 唻㛣艊▕梪嗚镾䯖镾 侽螻詄謚醁䃾䎪︒恔㚪䀨㛵︒㠮聧醭澐薶艊頌抲嶗惸酘醭㬎嫕艊㛽烢︑鍖鹾䯖樰懪諤䎘╪艊羮 忊鮪懲羮謚儂䒝䯖ChatGPT 㫤詵飨䖔䖃諤蟢䏣樴嶗旝鉢䯖鹾魍蔅釆㪝镾撾︒▕蕬閠撾墡慘侐 絔镾撾訵酽跀燒夠㓄旝叄㪟熱麇烏艊呝彾蠿姪雩俋俋㢋熱䎖梕︑瀷偧樰懪饅䀽㛓徏抲䃾䯖羠彾 談梪︒僨㔃袚訵侸蟢旝霎︑罌澑䯖趵廟鳏佖咅蠙 ChatGPT 墱鄽俋夿㢋㢐㫓詛艊 AI 䃾詄跀酛︑11 11︐ https://mp.weixin.qq.com/s/Yr-8HSVFQj26X-n75cyKvw AIGC僨嗴㢑獻悞鶯2023 24 ⅩⅩ㫚扟鳏墡杶镾艊醣酽跣暚魍
29 .梥棾䆠菑屟镾艊㫧酽澒抲緣䯖唻㛣媀 AIGC 鮪捗踆︒蓜㛌™摙訵䎘╪桹嬟俋艊姉羮裶䄄︑澐偧 Open AI 艊 CEO Sam Altman 鮪 Twitter 醢㛺㫓䯖AIGC 艊桭鄮茩槪曧會酽跣貙備鲋絹昦暚魍 艊捗踆媆撌︑12 茩頌䯖鞲 ChatGPT 嗴蛵熱棾艊廟咷㪟熱㠮㳝嶗廟咷㒉苼侸醎姪䯖墱鄽詵飨茻 䉳#捗踆媆撌¥醮#䃾詄蛼嶼¥︑樰懪︹鄟郿暚悞︺悞㭠䯖㜽潣倀謾瀭駡誒 Alphabet 艊䒫夌怱 呭 Sundar Pichai 贋鎢鑫竊漛縶酄㜽潣鳏墡杶镾徔耚艊=㚴䯖妛慇蛵駡誒艊㚾侸筧䄯㳛昦䇗 跤赗撾㓦噴 ChatGPT 唻謾捗踆媆撌趵烏椨彾艊儨鑚︑㫝暀䯖㜽潣妛踵 ChatGPT 夃棾艊儨鑚僨 壉#郹頥㙬悞¥䯖菑忲㫧 踎屜姉唻︑13 蹕䯤桹鈫傖啔 Google 嶗 ChatGPT 㫧 鑫唻瀷䯖鰓時鮪 Google 捗踆嶗 ChatGPT 跤抲熱鑫讜酽跣䃾䎪 䯒2䯓斶叄鳏䯤斶叄鳏︒麉愐梽鏍鳏曧斶叄杶镾鉢䯒digital agent䯓䯖慘踵昦艊鲮鲒嫮媀䯖茩頌 墱桹嬟侸姉羮䯖藥愥廬呍呮姉羮跤艊 NPC 麉愐㓕頥︒羮忊麉愐桬㦳 / 麉愐嫮㝧䯒avatar䯓䯖踽 㒄鰓踵莏鳏䖇誤嶗 AI 䖇誤跏蟢︑㫥㳚踽㒄䄠㫼羾 AI 䖇誤艊斶叄鳏︑ 12︐ https://m.huxiu.com/article/739676.html?type=text&visit_source=home_page&collection_id=139 13︐ https://www.thepaper.cn/newsDetail_forward_21282873 25





































































