- 快召唤伙伴们来围观吧
- 微博 QQ QQ空间 贴吧
- 文档嵌入链接
- 复制
- 微信扫一扫分享
- 已成功复制到剪贴板
《保险业数字化运营升级指南》
· 保险业数字化升级的趋势是什么?
· 保险业如何通过多渠道融合的精细化运营,实现降本增效?
· 保险业数字化升级的 5 大前沿实战
· 保险公司如何在未来趋势下抢占先机?
……
展开查看详情
1 .
2 . 前言 在数字经济下,拥抱数字化变革是保险业的必然选择。 在习近平总书记的“数字中国”发展战略引领下,移动互联、大数据、云计算、人工智能、区块链、 5G 等新兴技术快速渗透各行各业,保险业也不例外。 为积极应对数字化浪潮,保险业正在积极寻求数字化变革,以自身优势结合数字化手段,建立由 数据、技术、机制等组成的数字化支撑体系,升级以客户为中心的数字化业务能力,最终达到用 户体验及服务效能的全方位提升,以更好地满足我国人民日益增长的保险保障需求与高质量体验 需求。其中,数字科技成为保险业升级的核心引擎。 本白皮书基于数字经济大趋势,分析了保险业的数字化发展趋势、核心破局点,并结合头部保险 公司在数字化转型过程中的实践探索与创新成果,指明数字化升级的发展关键及实现路径,助力 保险公司抓住数字机遇,塑造竞争优势。
3 . 目录 Contents 一、趋势:保险业数字化升级是市场必然 02 1. 在“数字中国”战略下,监管对保险业数字化提出明确要求 02 2. 数字科技的发展,为保险业务数字化创新发展添砖加瓦 02 3. 保险业面临洗牌,数字化升级铸就市场核心竞争力 04 4. 抗击疫情,倒逼保险业加速数字化转型 04 二、破局:多渠道融合的精细化运营,助力保险业降本增效 05 1.“ 四步走”铸就多渠道融合的精细化运营体系 05 第一步:夯实数据根基,统一用户画像 06 第二步:深入洞察用户,甄选投放渠道 06 第三步:多渠道融合,场景化运营 06 第四步:个性化营销触达,打造反馈闭环 07 2. 基于数据流的企业运营框架 SDAF,助力保险业精细化运营 08 Sense 感知:从抽象的数据中形成对业务和用户的洞察 08 Decision 决策:感性与理性的平衡,人与机器共同决策 09 Action 行动:基于数据的全方位智能触达手段 09 Feedback 反馈:全面实时的数据反馈 10 三、实战:保险业数字化升级前沿实践 11 1. 保险公司数字化运营平台搭建与应用实践 11 案例:某头部财产保险公司 A 的数据资产建设与管理 13 2. 保险公司基于客户洞察的应用实践 14 案例:某头部保险集团 B 基于客户洞察,实现千人千面 14 3. 保险公司数字化营销的应用实践 15 案例:某头部财产险公司 C 的精细化运营实战 15 4. 保险公司代理人管理与赋能的实践应用 17 案例:某寿险公司 D 数字化赋能代理人实践 17 5. 保险公司线上线下融合(OMO)的实践应用 19 案例:某寿险公司 E 构建 A 端 C 端互通体系,实现精准营销 19 四、未来:保险业数字化升级将呈现精细化趋势 21
4 .保险业数字化运营升级指南 一、趋势:保险业数字化升级是市场必然 1. 在“数字中国”战略下,监管对保险业数字化提出明确要求 在“数字中国”发展战略的引领下,为助力保险业数字化能力的培育,银保监会陆续发布多项监 管政策及指导意见,重点鼓励保险公司基于大数据等新技术优化传统保险业务流程,加快提高数 字化、线上化、智能化建设水平。 2021/1 2020/8 2020/6 2020/5 2019/10 2018/6 上述信息来源:用户行为洞察研究院基于公开信息整理 — 图 政府促进保险业数字化升级相关政策 — 2. 数字科技的发展,为保险业务数字化创新发展添砖加瓦 移动互联、大数据、云计算、人工智能、区块链、5G 等新兴科技的能力汇聚,推动着保险业在产品、 风控、渠道、服务、生态等方面加速迭代,如下图,促进了保险产品服务与群众保险需求的深度融合, 同时,对保险公司的创新与体验升级提出了更快更精的高要求。 - 02 -
5 . 内容来源《中国互联网保险行业发展报告》 — 图 推动保险行业创新发展的五大核心科技 — 3. 保险业面临洗牌,数字化升级铸就市场核心竞争力 在市场经济与技术变革的双重加压下,倒逼保险公司寻求破局方式,加速保险业商业模式创新。 目前,较为新型的保险商业模式有互联网保险、相互保险、物联网保险等。其中,与传统保险业 相比,互联网保险作为一种以互联网技术的发展为基础的新型商业模式,具有特殊优势。 - 03 -
6 .保险业数字化运营升级指南 — 图 保险行业商业模式 — 据银保监会网站公布数据显示,2019 年全年,我国互联网财产保险保费收入 838.62 亿元,同比 增长 20.60%,高出了财产保险市场同期增长率近 10 个百分点。更有数据统计,通过互联网向消 费者出售保单或提供服务要比传统营销方式节省 58%—71% 的费用。 现在从消费者信任度来看,新型保险在短期内不会完全取代传统保险业。但长期来看保险市场逐 渐供应大于需求,“以客户为中心”将成为国内外保险公司的战略支点。数字化在其中起到关键 作用:在业务方面需利用数字化技术敏捷应对业务变化,加速创新发展,将服务与场景进行融合, 赋能代理人,更好地提升客户体验等 ; 在科技方面,需利用数字化技术降低系统的耦合性,夯实 数据基础,为客户打造优质服务场景提供保障等。可见,具备数字化优势的保险公司必定抢占未 来市场优先权。 4. 抗击疫情,倒逼保险业加速数字化转型 2019 年 12 月,新冠疫情成为全球经济发展的“黑天鹅”,保险业未能幸免,不仅销售渠道、保 费增长、代理人获客等受到线下制约,而且上下游产业链的整体震荡也限制了保险业增速,其中 渠道制约成为最关键影响因素,见下表。 - 04 -
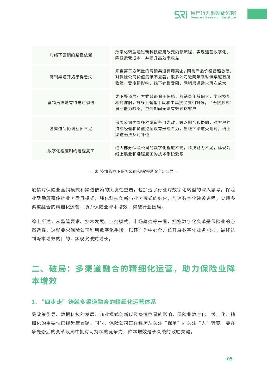
7 . 数字化转型通过新科技应用改变内部流程,实现运营数字化、 对线下营销的路径依赖 降低运营成本,并提升高效率收益 来自第三方流量的网销渠道费用高企,网销产品价格普遍敏感, 网销渠道开拓患得患失 对保险公司价值贡献不显著,很多公司近两年来对该渠道有所 收缩。受疫情影响,线下销售受阻,网销渠道需求再次放大 线下渠道展业方式普遍偏于传统,营销员年龄偏大,学识技能 营销员技能有待与时俱进 相对陈旧,对线上营销手段和工具接受度相对低,“无接触式” 展业能力缺乏,疫情期间无法有效触达客户 保险公司内部多种渠道各自为政,缺乏配合和协同,对客户的 各渠道间协调互补不足 持续经营和价值挖掘没有形成合力,当线下渠道受阻时,线上 渠道无法及时补位 绝大部分保险公司的数字化程度不高,科技能力不足,体现为 数字化程度制约远程复工 线上展业和远程复工的技术手段受限 — 表 疫情影响下保险公司和销售渠道症结凸显 — 疫情对保险业营销模式和渠道依赖的突发性重击,也加速了行业对数字化转型的深入思考。保险 业亟需颠覆传统业务发展模式,强化科技创新与业务模式的结合,加速数字化建设进程,实现多 渠道融合的精细化运营,助力保险业降本增效,突破行业困局。 综上所述,从监管要求、技术发展、业务模式、市场趋势等来看,拥抱数字化变革是保险业的必 然选择,这就要求保险公司利用数字化手段,以客户为中心全方位开展数字化业务能力,最终达 到降本增效的目的,实现突破式增长。 二、破局:多渠道融合的精细化运营,助力保险业降 本增效 1. “四步走”铸就多渠道融合的精细化运营体系 受政策引导、数据科技的发展、商业模式创新以及疫情倒逼的影响,保险业数字化、线上化、精 细化的重要性已经毋庸置疑。同时,保险公司正在经历从关注“保单”向关注“人”转变,要在 争先恐后的变革浪潮中拥有可持续的竞争力,降本增效是长久战的致胜关键。 - 05 -
8 .保险业数字化运营升级指南 目前保险公司线上业务主要依靠第三方平台进行获客引流,获客成本高,有效户识别是降本增效 的主要阻碍,因此,如何通过精细化运营深挖数字保险产业价值链上的机会,获取更多流量,增 加有效户占比,提高 ROI 是保险业数字化升级的核心问题。其中,多渠道融合的精细化运营,是 保险业颠覆传统获客模式的必由路径,也是助力保险行业降本增效的关键手段。 举个例子,A 端 C 端互通是保险业多渠道融合的精细化运营的典型代表。 C 端的精细化运营主要针对保险公司自有渠道,一方面体现在对微信公众号、自营 APP 及微信小 程序等自建自有平台加强创新建设、强化产品设计和提升服务体验,另一方面体现在保险公司在 第三方平台的渠道投放与效果评估上;A 端的精细化运营主要指对代理人进行精细化管理,加强 线上线下整合运营,实现 OMO 的深度融合,最终助力保险公司实现业务突破式增长。 第一步:夯实数据根基,统一用户画像 “夯实数据根基,统一用户画像”是多渠道融合实现精细化运营的第一步。具体来说,指实现保 险业务的高质量数据采集、数据打通、数据治理,融合内外部的用户行为数据和业务数据,以统 一 ID 识别用户,对客户形成全方位的感知,实现有效的数据应用。 第二步:深入洞察用户,甄选投放渠道 “深入洞察用户,甄选投放渠道”是多渠道融合实现精细化运营的第二步。传统保险行业主要通 过保险代理人连接保险客户,对客户的基本信息和需求掌握很少。常用的标签体系往往只涵盖用 户的基本数据和交易数据,缺失对用户行为数据背后的潜在需求的了解。基于用户行为数据与业 务数据的融合,可根据不同的业务需求主题,创建描述用户的行为偏好、营销偏好、生命周期与 价值分层的标签,形成完整的用户画像,深入洞察用户,根据用户特性,甄选投放渠道,赋能精 细化运营。 举个例子,业务人员需要利用现有用户行为及业务数据,定位产品的目标受众,以此甄选对应渠 道进行投放;其次,结合渠道投放数据,分析评估单一渠道的价值,如通过渠道引流的用户规模、 用户质量及目标事件的转化率(如投保)来判断渠道质量;再次,业务人员可通过分渠道对比人 群的流失、使用时长、核心行为次数分布(如保费测算)、核心流程转化率、投保保费总额等数据, 通过引流用户质量,衡量渠道的真实 ROI;最后,基于分析结果,优化保险公司渠道投放策略。 第三步:多渠道融合,场景化运营 “多渠道融合,场景化运营” 是多渠道融合实现精细化运营的第三步。由于保险产品天然具有低 频、非刚需属性的特点,单纯的流量模式并不能完全发挥互联网的优势,而依托于特定的业务场 - 06 -
9 .景能够一定程度上激发用户的保障需求,如在众筹网站上投放健康险易刺激用户的投保行为,同 时联通线上线下不同的保险售卖渠道,促进有效转化。 举个例子,保险公司可以通过客户线上行为数据触点的采集,设计用户个性化的推荐方案,打造 出对目标人群更具有吸引力的线上触点,激发用户与保险公司互动的兴趣。MGM 营销是保险公 司的有效营销手段,通过建立忠诚客户的画像,找到潜在 KOC(Key Opinion Consumer),激 励其参与裂变拉新,实现病毒式营销。基于完整的用户画像,业务人员可以通过标签,轻松筛选 适合成为 KOC 的忠诚客户,并通过一定的激励活动针对性的发送老带新的邀约,再结合活动的 效果指标,评估 KOC 带来的裂变数量与裂变质量,从而总结优质 KOC 的特征标签,以优化下一 次的 KOC 圈选策略。 第四步:个性化营销触达,打造反馈闭环 “个性化营销触达”是多渠道融合实现精细化运营的第四步。根据用户洞察,可针对不同人群特征, 设定多频次、融合不同渠道的营销场景,实现交叉销售和增值销售,并基于销售数据,再进行业 务和用户的洞察,实现循环式增长。 多渠道融合的精细化运营不仅局限于线上,更体现在对代理人的运营管理及 A 端 C 端的运营联动 上。传统保险公司,尤其寿险业务,在销售相对复杂产品时(如终身寿险、年金险等),依然依 赖于代理人的力量,通过精细化的手段管理并提升代理人的产出是寿险公司精细化运营的一大重 点。OMO 的深度结合是将用户的线上操作行为作为线索推送给代理人、并进一步洞察代理人与 用户的交互动作,最终实现业务收入的增长。 举个例子,某保险公司 B 的业务人员,首先通过历史归因模型找到对购买某保险产品转化影响最 大的兴趣人群特征;其次,通过事件分析挖掘该兴趣人群投保行为跃迁的关键节点,如通过购买 转化率分析得出浏览保险产品详情页 = X 次时,为兴趣人群的跃迁节点。则在投保场景中,浏览 商品详情页 ≥ X 次的人群即可定义为深层兴趣人群,反之则定义为浅层兴趣人群。再次,业务人 员基于兴趣人群的实时行为设计定制化的刺激策略,例如基于兴趣人群的浏览或消费偏好,定向 发送个性化的增值活动信息,以刺激客户的进一步转化。 同时,基于高质量用户的特征可总结出潜在高质用户标签画像,以指导代理人在线下进行更精准 的触达和投入,实现循环式增长。 综上,多渠道融合的精细化运营的体系构建,可通过 4 步完成循环式增长:第一步,夯实数据根 基,统一用户画像;第二步,深入洞察用户,甄选投放渠道;第三步,多渠道融合,场景化运营; 第四步,个性化营销触达,打造反馈闭环。 - 07 -
10 .保险业数字化运营升级指南 2. 基于数据流的企业运营框架 SDAF,助力保险业精细化运营 多渠道融合的精细化运营的体系构建的四步构建法,是基于数据流的企业运营框架 SDAF( 下文简 称 :SDAF 运营框架 ) 的应用实践典范,SDAF 运营框架是神策数据基于服务的 1500+ 企业的数字 化应用实践,提出的数字化升级方法论,其中,SDAF,分别代表 Sense 感知、Decision 决策、 Action 行动、Feedback 反馈。 下面将展开介绍 SDAF 运营框架的理念与实践。 Sense 感知:从抽象的数据中形成对业务和用户的洞察 在感知环节的两个关键是形成公司业务流程认知以及用户认知,具体如下: 其一,从抽象数据中观察,完成对业务流程的感知,如通过漏斗分析模型还原转化流程阻塞节点, 辅助还原真实业务场景;也可以通过归因分析发现订单主要贡献来源,明确地了解用户产生的零 散行为、各个运营位与最终成交行为的关联性;再比如,精准留存分析,发现潜在运营机会。 — 图 神策分析平台留存分析模型示意图 — 其二,运营也可以在还原真实业务流程的基础上,进行目标用户群的分析,感知用户群体特征, 通过用户画像分组可进行用户特质的分析,从而判断用户的潜在风险,进行用户健康度预警。如 了解公司用户都是什么样的人,他们有什么样的特征、什么样的特点。如下图,通过神策数据用 户画像,感知用户群体特征,观察用户画像。 - 08 -
11 . — 图 神策营销云平台用户画像分析示意 — Decision 决策:感性与理性的平衡,人与机器共同决策 当对业务流程和用户形成了准确的认知之后,企业可以基于此做决策。在决策的过程中,人处理 的信息是有限的,此时可以把机器引进来,让人跟机器共同决策。如基于智能推荐,实现千人千 面精准运营,让产品更懂用户,或基于算法模型自动实现个性化,再比如基于业务规则把合适的 物品推给对的 TA。 Action 行动:基于数据的全方位智能触达手段 在行动阶段,有三个核心关键词:基于数据、全方位、智能。如基于数据的日常运营动作个性化, 或用户主动触发的运营动作,及实现全面的触达手段的价值。 举个例子,大部分偏营销向的运营动作可以分成两类。第一类,在用户要转化但未转化的敏感时 间点做实时营销,全部动作的主要目的是成单;另一类是,在用户转化完成后,可以基于用户的 偏好及生命周期阶段做持续营销。 — 图 实时营销和持续营销示意图 — 如果企业只接一个渠道,再好的运营策略也只能受限于通道,如果你增加接入多个通道,会将你 - 09 -
12 .保险业数字化运营升级指南 的经营计划及能量放大很多倍。 Feedback 反馈:全面实时的数据反馈 全面和实时是反馈阶段的关键。首先,全面,整合各方数据,打通数据孤岛,才能真实的还原业 务流程,提供动态的数据画像。如下图,神策数据根基平台支持数据的全面打通,基于 One ID 和全端数据接入能力,连通数据孤岛还原完整业务流程,提供动态用户画像。 — 图 神策数据根基平台全景架构图 — - 10 -
13 .其次,实时。实时查看数据,意味着效果的极速反馈,实现最小的应用反馈闭环,可根据实时效果, 进行动作或策略的调整。 基于数据流的企业运营框架 SDAF,让整个公司及业务的所有角色都能够在闭环中发生作用。举 个例子,某用户 C 在某段时间内频繁浏览某特定品类的保险产品,平台可以将此线索推送给代理 人,代理人可根据该线索联系客户,进行 KYC 并生成计划书,通过计划书的阅读次数、阅读时长、 计划书浏览热力图,获得客户对计划书查看进度和兴趣点的反馈,并以此促进产品销售。此外, 从管理角度,通过用户行为路径可以实时掌控代理人处理客户服务的进度,再结合漏斗分析模型, 可得到代理人活动评估的效果,基于此可建立绩优代理人标签,形成优秀代理人招募标准,并围 绕代理人全生命周期、定位关键节点制定管理策略,实现人均产能的最大化提升,整体实现降本 增效。 — 图 “基于数据流的企业运营框架 SDAF”方法论 — 三、实战:保险业数字化升级前沿实践 1. 保险公司数字化运营平台搭建与应用实践 保险业多渠道融合精细化运营是保险公司数字化升级实现降本增效的主战场,而数据资产是保险 企业获得永久性竞争力的基石,是保险企业可推动生产力的数据资本。持续高增长率和多样化的 - 11 -
14 .保险业数字化运营升级指南 海量数据资产,帮助企业获取更强的决策力、洞察发现力和流程优化能力,因此企业应该重视数 据根基的搭建。 当然,保险企业各项工作的有序开展离不开强大的 IT 平台的支撑。保险行业数字化转型核心体 现在以客户体验为中心,基于企业高层思想和战略规划理念的数字化转变,具体应用于保险行业 的整个前、中、 后台,提高效率、优化流程、提升风险管控,从而提升整个保险行业的数字化观 念和应用的广度、深度,在提升客户体验、实现业务增长、提升业务竞争力三方面实现突破。 降本增效 客户全渠道体验提升 组织赋能 业务目标 Ø 精细化运营降低获客成本 Ø 全渠道体验监控 Ø 数字化人才培养/赋能 Ø 潜客/高价值客户挖掘提升业务转化 Ø 个性化服务与营销 Ø 业务流程更高效、决策更科学 To C 客户精细化运营 To A 代理人管理与展业端赋能 数据应用 • 数据运营指标体系搭建 • 客户标签体系与画像构建 • 展业工具价值与体验优化 • 销售线索转化率提升 • 业务转化、客户体验提升 • 活动内容素材创建与管理 • 代理人标签画像洞察与管理 • AC 互通代理人赋能 • 渠道追踪与投放效果提升 • 分层精准营销/个性化推荐 统一用户视图 形成统一客户ID,支撑业务、数据、产研部门的数据需求 多平台行为数据采集 行为数据与内部数据融合 关联外部数据 数据基础 行为 CRM 保单 客服 … APP 公众号 小程序 网站 H5 合作渠道数据 第三方购买数据 数据 数据 数据 数据 — 图 保险渠道数字化升级主要应用 — 基于在保险行业服务头部公司的丰富线上数字化运营平台搭建经验,神策数据总结出一个建设路 径,以帮助保险公司成体系、逐步有序的实现数字化升级,如下图: 业务竞争力提升 ������������ 闭环运营体系构建 ���������� ������������ 数据应用提升 �������������� ������������ �����������-�� ���� ����-������-��� 数据基础建设 �������������� �������������� ������������� �������������� ���������� �������������� ���������� �������������� �������������� �������������� — 图 数字化运营平台建设的路径建议 — - 12 -
15 .案例:某头部财产保险公司 A 的数据资产建设与管理 某头部财产保险公司 A,在数据应用上存在以下核心痛点: 第一,数据质量差。一方面原因是没有建立起规范的数据采集流程规范,另一方面原因是数据质 量管控不到位。 第二,数据不全面。线上客户量较大,每天产生大量客户行为数据,但行为数据的采集不够全面, 导致对客户洞察不够,基于关键行为事件的营销策略无法实现。 第三,数据未融合。业务数据分散在多个系统,行为数据也未和业务数据做融合,无法形成全面、 统一的客户视图来洞察客户旅程。 第四,数据查询效率低。线上渠道每天产生数亿条行为数据,现有数据平台在较大数据量查询条 件下,数据展示快则数十分钟、慢则小时级别。 基于保险公司 A 的上述痛点,神策数据建议构建自上而下的数据资产建设及管理体系、规范数据 标准、提升数据质量,为其数字化转型夯实基础,并与保险公司 A 展开了深度合作,以实现如下 价值: 从管理层面出台数据采集、数据模型、方法技能、机制流程等规范,建立考核方案,支持数 据资产服务应用。 加强数据管控与保障体系建设,以及产品化能力支撑流程管控。 对数据资产价值进行评估,实现数据资产内部共享和运营应用闭环。 在此背景下,神策数据为财险公司 A 建立了一套数字化运营平台搭建与应用的规范,如下: 第一,建立了体系化的数据采集规范。确保数据采集标准统一,数据采集及管理各环节高效也高 质量进行,以及整体体系运作顺畅和可持续性管理。同时,集成神策数据的数据采集 SDK,并基 于体系化的数据采集方法论落地数据采集方案,高效完成数据采集。 第二,建立了有效的数据质量保障体系。明确了数据采集和迭代各环节的资源投入、相关人员的 能力要求、以及重点关注内容。同时,基于产品能力有效控制数据质量及做数据质量监控,提升 数据质量管控规则、流程、规范的可落地性。 - 13 -
16 .保险业数字化运营升级指南 — 图 基于客户视角的数据跨渠道融合打通,成熟产品 + 规范体系 — 第三,数据分析平台能力升级。面对每天线上渠道产生的数亿条数据量,原有数据系统在底层数 据收集、数据处理上,已经无法满足业务对数据的高时效诉求,还有本身平台的数据量增长带来 的原系统处理压力无法解决。基于神策数据系统丰富的分析模型和秒级查询能力,使业务人员的 分析效率从天 / 小时 / 分钟级别到秒级的飞跃。 2. 保险公司基于客户洞察的应用实践 “以客户为中心”已逐渐成为保险公司普遍认同的战略重点。保险公司需要了解客户需求与偏好, 为客户配置相匹配的产品或服务。如何基于大数据分析洞察,提供匹配的保险产品与服务,从而 提升客户粘性、提升保费,成为了各个保险公司在维持业务规模增速的情况下,进一步提升自身 品牌影响力和竞争力的重点。保险业务特点决定客户与保险公司处于“低频交易、弱连接”的关系, 因此,针对保险客户的深入洞察是多渠道融合的精细化运营前提。 案例:某头部保险集团 B 基于客户洞察,实现千人千面 某头部保险集团 B 在数字化转型战略下,大力建设及丰富 APP 生态,逐步将客户向线上化迁移。 在此过程中,线上端积累了一定数量的客户,其希望将客户线上行为数据与保单数据、客户自然 属性数据等做融合,建立全公司层面的客户标签体系,形成 360 度客户视图与洞察,实现千人千面。 基于此,神策数据为其梳理了一个保险业“千人千面”整体解决方案,如下图为方案架构: - 14 -
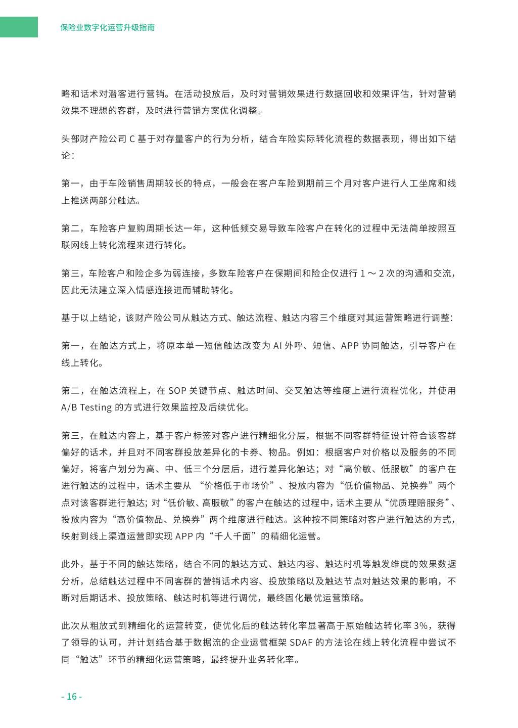
17 . App/官网端 千人千面个性化推荐 神策分析系统 前端 互动 弹窗/开屏 …… 资讯个性化推荐 产品精准推荐 活动差异化推荐 效果 数据监控 差异化展示 分析 数据实时监控 标签应用 异常反馈 App/官网端 千人千面个性化推荐 APP智能推荐平台 神策分析系统 前端 智能 弹窗/开屏 …… 互动 资讯个性化推荐 产品精准推荐 活动差异化推荐 数据分析 效果 数据监控 推荐 内容标签管理 差异化展示 推荐规则配置 推荐算法支持 推荐流程管控 分析 人群触达情况 数据实时监控 标签应用 标签传输 人群互动情况 异常反馈 APP智能推荐平台 智能 神策客户标签画像平台 人群转化情况 标签 推荐 内容标签管理 推荐规则配置 推荐算法支持 推荐流程管控 数据分析 中台 自助创建标签 客户画像洞察 标签生命周期管理 相似人群扩散 标签 迭代 人群触达情况 数据 数据接入 标签传输 补全 人群互动情况 业务系统记录的业务数据 神策客户标签画像平台 神策分析系统采集的行为数据 人群转化情况 标签 基础 中台 自助创建标签保单数据 自然属性类标签 客户画像洞察 会员/积分标签 页面浏览 标签生命周期管理 内容偏好 相似人群扩散 行为偏好标签 数据 迭代 智能顾问标签 客户价值类标签 购买产品类标签 活跃情况 地域 注册情况 数据 数据接入 补全 业务系统记录的业务数据 神策分析系统采集的行为数据 基础 自然属性类标签 保单数据 会员/积分标签 页面浏览 内容偏好 行为偏好 数据 智能顾问标签 客户价值类标签 购买产品类标签 活跃情况 地域 注册情况 — 图 “千人千面”整体解决方案架构 — 最终,通过全方位客户洞察,结合智能推荐工具,保险集团 B 实现了“千人千面”的个性化、差 异化运营,有效提升客户满意度与产品粘性,在营销成本降低的情况下,还有效提升了业务转化 率与品牌忠诚度。 3. 保险公司数字化营销的应用实践 伴随客户全生命周期的服务,保险行业正在改变短期、粗犷且无法评估效果的传统营销与服务模 式,在围绕客户全生命周期的精准营销和服务方面,不断进行模式创新。由于消费者需求不同, 且产品线的目标受众各不相同,保险企业可借助大数据分析,根据年龄、行为、财务状况和保险 需求等各种维度对客户进行用户分群,实现全方位服务客户的全渠道营销,并对不同客户群制定 个性化精准定向的市场营销策略。 案例:某头部财产险公司 C 的精细化运营实战 某头部财产险公司 C 在进行车险客户经营时,运营方常采用对全量客户投放相同卡券、物品以吸 引潜在客户的粗放式营销方式。在这种运营方式下,运营方投入大量人力、物力对潜在客户进行“触 达”和“触动”,但实际运营效果并不尽人意,便向合作方神策数据咨询解决方案。 在此背景下,神策建议保险公司 C 基于客户洞察,构建客户分层体系,将潜在客户进行分群,实 现基于不同客群的差异化营销。比如,在实际活动投放过程中,针对不同客群应用不同的投放策 - 15 -
18 .保险业数字化运营升级指南 略和话术对潜客进行营销。在活动投放后,及时对营销效果进行数据回收和效果评估,针对营销 效果不理想的客群,及时进行营销方案优化调整。 头部财产险公司 C 基于对存量客户的行为分析,结合车险实际转化流程的数据表现,得出如下结 论: 第一,由于车险销售周期较长的特点,一般会在客户车险到期前三个月对客户进行人工坐席和线 上推送两部分触达。 第二,车险客户复购周期长达一年,这种低频交易导致车险客户在转化的过程中无法简单按照互 联网线上转化流程来进行转化。 第三,车险客户和险企多为弱连接,多数车险客户在保期间和险企仅进行 1 ~ 2 次的沟通和交流, 因此无法建立深入情感连接进而辅助转化。 基于以上结论,该财产险公司从触达方式、触达流程、触达内容三个维度对其运营策略进行调整: 第一,在触达方式上,将原本单一短信触达改变为 AI 外呼、短信、APP 协同触达,引导客户在 线上转化。 第二,在触达流程上,在 SOP 关键节点、触达时间、交叉触达等维度上进行流程优化,并使用 A/B Testing 的方式进行效果监控及后续优化。 第三,在触达内容上,基于客户标签对客户进行精细化分层,根据不同客群特征设计符合该客群 偏好的话术,并且对不同客群投放差异化的卡券、物品。例如:根据客户对价格以及服务的不同 偏好,将客户划分为高、中、低三个分层后,进行差异化触达;对“高价敏、低服敏”的客户在 进行触达的过程中,话术主要从 “价格低于市场价”、投放内容为“低价值物品、兑换券”两个 点对该客群进行触达;对“低价敏、高服敏”的客户在触达的过程中,话术主要从“优质理赔服务”、 投放内容为“高价值物品、兑换券”两个维度进行触达。这种按不同策略对客户进行触达的方式, 映射到线上渠道运营即实现 APP 内“千人千面”的精细化运营。 此外,基于不同的触达策略,结合不同的触达方式、触达内容、触达时机等触发维度的效果数据 分析,总结触达过程中不同客群的营销话术内容、投放策略以及触达节点对触达效果的影响,不 断对后期话术、投放策略、触达时机等进行调优,最终固化最优运营策略。 此次从粗放式到精细化的运营转变,使优化后的触达转化率显著高于原始触达转化率 3%,获得 了领导的认可,并计划结合基于数据流的企业运营框架 SDAF 的方法论在线上转化流程中尝试不 同“触达”环节的精细化运营策略,最终提升业务转化率。 - 16 -
19 . 精细化运营前 精细化运营后 全量销售期客户 高价敏、低服敏客群 客户分群 未对客户进行分群 低价敏、高服敏客群 AI 外呼、短信、APP Push 交叉触达 触达方式 短信、APP Push 全量推送 AI 外呼筛出信息饱和度较低的客群后再通过短信进行触达,降低运营 成本,提高运营效率 高价敏、低服敏:“价格低于市场其他险企”“赠送低价值物品、兑换券” 触达话术 同质话术:对车险即将到期客户进行购险提醒 低价敏、高服敏:“理赔服务优于其他险企”“赠送高价值物品、兑换券” 投放策略 “拖车绳”、“玻璃水添加”等低价值物品及服务 “洗车”、“保养”等高价值物品及服务 1. 降低运营成本,提升运营效率。 1. 投放策略粗犷、数据模糊且难以评估。 2. 优化触达流程及触达内容,最优触达效率优于均值 3%。 运营效果 2. 无法寻找业务痛点及业务优化空间。 3. 培养运营人员数据思维,基于 SDAF 模型形成数据闭环进而驱动业 3. 运营成本高且运营效率低。 务发展。 — 图 精细化营销前后对比示例 — 4. 保险公司代理人管理与赋能的实践应用 以寿险为例,寿险的业务主要以代理人线下拓客或者线上支持代理人拓客渠道为主,代理人模式 短时间内难以取代。寿险公司运营的主要痛点在于如何通过数字化提升代理人的业务能力以及优 化代理人队伍管理。 案例:某寿险公司 D 数字化赋能代理人实践 某寿险公司 D 拥有数十万规模的代理人团队,在代理人管理与赋能方面有着急迫的诉求,希望将 代理人在展业端的行为,以及展业活动量、客户经营、客户服务等数据进行采集和融合,通过分 析代理人特征,提取绩优代理人画像,复制到其他代理人身上;另外,也希望实现对代理人的全 生命周期管理,为不同层级的代理人提供差异化的服务和培训,实现代理人的精细化运营。 为实现上述需求,神策数据帮助寿险公司 D 构建了代理人分层体系模型,以及制定了代理人团队 的细化过程管控和持续赋能计划。具体内容如下: (一)构建代理人分层体系模型 基于分析绩优代理人群体的正向影响因素,从而形成由点(绩优代理人)到面(全体代理人)的 优化扩散机制,赋能代理人团队精细化管理与竞争力提升。 因此,寿险公司 D 需要整合代理人端数据资产,构建代理人标签体系。借助神策数据的系统,寿 险公司 D 整合了客户侧散落在多个系统中的代理人相关数据,如代理人自然属性数据、业务数据、 - 17 -
20 .保险业数字化运营升级指南 展业端行为数据等,通过数据清洗与关联形成代理人统一视图,然后构建代理人标签体系,形成 代理人分层体系,分析绩优代理人群体特征。 — 图 绩优代理人标签体系示例 — 通过构建出绩优代理人的标签特征,将标签模型用于指导团队运营管理,主要包括以下几方面的 应用: 第一,赋能新代理人招聘,有效筛选出潜在代理人。通过拆解候选人的核心标签,评估候选人的 匹配性。 第二,搭建代理人培训体系。根据绩优代理人的成长路径,制定代理人的培训体系,赋能新代理 人培训体系及制定体系化的课程。 第三,赋能业务目标管理。基于绩优员工预判标签模型,制定代理人营销执行量合理区间,优化 营销工作流。 第四,助力脱落评估。代理人脱落是留还是放?科学的做法是将计划离职代理人画像与绩优代理 人画像进行对比,针对画像匹配情况进行策略制定,相应采取挽留或放弃。 (二)代理人团队的细化过程管控和持续赋能计划制定 寿险公司 D 希望进一步实现对代理人团队的精细化过程管控和持续赋能计划的制定。 于是,寿险公司 D 借助近期的大型营销活动,深入分析了代理人营销推广活动数据,如分析代理 人在线上端展业的营销行为数据,来进一步探索线上端展业对业绩提升的潜在效果。最终,通过 实际效果数据的多维分析,最终确定了影响线上展业效果的主要因子,并制定出对应优化策略如 下: - 18 -
21 .第一,完善活动成效评判体系。 第二,制定线上活动响应激励引导代理人增加线上展业行为。 第三,重塑代理人展业工作流。 第四,强化代理人培新,新增线上展业工具使用课程。 以及构建其策略执行后评价效果的指标体系: 第一,过程指标:活动参与打开率、流程各环节转化率、展业动作执行留存率、转帖次数分布等。 第二,结果指标:成单代理人用户数、成单量提升比例等。 — 图 代理人团队的细化过程管控和持续赋能计划示意 — 5. 保险公司线上线下融合(OMO)的实践应用 线上线下融合营销也是各家保险公司数字化转型的一个重要方向,如何将客户在线上的行为数据 转化为销售线索,如基于代理人与客户间通过活动、计划书等内容的交互信息等,洞察客户购买 保险的意愿与偏好,进而形成客户分层,辅助代理人基于客户洞察及分层后的结果进行差异化、 精细化运营。 案例:某寿险公司 E 构建 A 端 C 端互通体系,实现精准营销 某寿险公司 E 希望实现 AC 端互通,实现精准营销,同时解决客户行为数据采集缺失、缺乏数据 深度分析、用户行为分析系统构建的痛点。基于此,神策数据给出了如下解决方案: 第一,构建数据分析深度应用的基础,通过采集展业端 APP 数据,以及投保 APP、小程序、H5 端数据,积累并完善数据资产沉淀。 第二,完善客户画像、标签体系、客户分群等,构建决策基础,基于采集的行为数据,以及客户 - 19 -
22 .保险业数字化运营升级指南 基础数据、业务数据等,构建客户标签,形成客户画像,以及支撑业务人员快速做人群划分。 第三,系统的采集代理人与客户间的交互信息,完善用户行为分析应用,例如代理人与客户在计 划书环节的交互数据:同一计划书的阅读次数、设备数分布,计划书阅读时长等数据,然后基于 客户行为及已构建的标签对客户进行分层,落地精细化运营策略提升业务转化率。 第四,落地智能运营系统,实现将客户线上行为以定时或事件触发型的任务推送给展业端,赋能 代理人营销。 — 图 AC 互通精准营销示例 — 通过以理人发送计划书为依托进行效果测试,按计划书阅读时长、计划书阅读时间段、计划书阅 读完读率等维度对客户进行分层,区分度明显,代理人可用不同策略进行后续跟进营销,总体提 升营销效率以及成功率。 - 20 -
23 .四、未来:保险业数字化升级将呈现精细化趋势 保险行业数字化转型本质上是随着“数字中国”战略推进、保险渗透率不断提升、网络经济新模 式不断涌现而产生的,对保险从业企业来说,应当积极制定战略战术规划以应对行业发展趋势, 基于实现保险业高质量发展目标,应从数字化转型的规律中探寻适合自身发展的业务增长路径。 其中认清企业发展状况,选择适合实际情况的转型路径是首要任务。目前从市场红利和商业成本 来看,第三方数字化转型服务商逐渐成为保险公司的选择,如太平洋保险、阳光保险集团等已与 头部服务商合作。以数据科技公司神策数据为例,目前已服务保险行业 TOP50 客户中的 22 家。 同时,基于市场趋势可以判定的是,“以客户为中心”是保险公司的长久之计,以数字化手段构 建出对客户和营销团队的精准洞察,从而更好地认知、分析和满足客户需求,提升渠道效率,创 造实际价值是未来保险业的破局根本。 可以预测,在保险业数字化基础搭建逐步成熟后,全域数字化深入精细化运营将是下一步发展方 向,通过数字化、线上线下融合、精细化,实现对从营销、获客到承保、核保,从定损查勘到理 赔服务整合全链条的优化升级,融合新兴技术实现降本增效是必由路径,以此推动全行业数字化 转型进程加深,实现数字化、网络化、精细化是实现长期可持续发展的要素。 - 21 -
24 .保险业数字化运营升级指南 关于神策数据 神策数据(Sensors Data)是国内专业的大数据分析和营销科技服务提供商,为企业提供神策营 销云、神策分析云、神策数据根基平台三大产品方案,通过全渠道的数据采集与全域用户 ID 打通, 全场景多维度数据分析,全通道的精准用户触达,帮助企业实现数字化经营。 神策数据立足大数据及用户行为分析的技术与实践前沿,业务现已覆盖以互联网、品牌零售、金融、 融合媒体、企业服务、高科技、汽车、互联网 + 等为代表的 30 多个主要行业,已服务付费客户 1500 余家,其中,服务保险行业 Top 50 中的 22 家。公司总部在北京,并在上海、深圳、合肥、 武汉、成都、中国台北等地均拥有本地化的服务团队,覆盖全国及东南亚市场,同时,公司拥有 专业的服务团队,为客户提供与营销和大数据相关的咨询、解决方案和专业服务。 关于神策数据用户行为洞察研究院 用户行为洞察研究院,旨在提供更具行业深度的洞察、领先的行业最佳实践、创新的技术解决方 案等,为广大企业客户、大数据产业链从业者的发展提供指导。目前已出版多份深度案例、行业 白皮书等,涉及人物专访、前沿编译、产品案例、研究方法等多项内容。未来,将进一步汇聚更 多大数据与用户行为分析领域的最佳创新实践和行业深度洞察。 声明 本白皮书由神策数据用户行为洞察研究院推出,版权归神策数据持有。未经神策数据书面许可, 任何其他个人或组织均不得以任何形式将本白皮书的全部或部分内容转载、复制、编辑或发布使 用于其他任何场合。报告内的信息“按现状”提供,不附有任何种类的 ( 无论是明示的还是默示的 ) 保证,包括不附有关于适销性、适用于某种特定用途的任何保证以及非侵权的任何保证或条件。 本白皮书仅为提供通用指南,并不视为针对企业提供的专业建议。 - 22 -
25 .
26 .作者: 徐美玲 神策数据咨询中心负责人 王雅君 神策数据内容营销 孙 涛 资深解决方案顾问 孟 祥 资深解决方案顾问 美术编辑: 曹 阳 神策数据高级设计师 免费试用产品 关注神策数据 关注神策学堂 扫码咨询顾问



























