- 快召唤伙伴们来围观吧
- 微博 QQ QQ空间 贴吧
- 文档嵌入链接
- 复制
- 微信扫一扫分享
- 已成功复制到剪贴板
元宇宙-下一代互联网的终极形态 ——2022年华龙证券专题研究报告
本篇为华龙证卷研究报告,核心观点如下:
元宇宙被称为下一代互联网的终极形态。 元宇宙产业链由底层基础设施向外延展直到用户体验层面。 元宇宙将有望成为信息技术产业发展新的引擎。 投资建议:元宇宙当前属于概念导入期,其应用的实质性突破仍需要大量技术积累,具有较大不确定性。从产业链角度出发,可关注三条主线:5G、硬件设备 AR/VR、云计算。 风险提示:元宇宙属于多技术衍生综合体,存在底层技术不完备,算力、网络、内容生态、基础设施技术不及预期风险;行业处于初创期的内部竞争风险;区块链应用发展存在政策的不确定性。
展开查看详情
1 . 华龙证券研究所 | 证券研究报告 证券研究报告 y 报告日期:2022 年 1 月 6 日 元宇宙-下一代互联网的终极形态 ——专题研究报告 华龙证券研究所 摘要(核心观点): 元宇宙被称为下一代互联网的终极形态。元宇宙(Metaverse)一 市场走势 词起源于科幻小说《Snow Crash》中,真实的沉浸感是元宇宙的 最大特征。元宇宙是一个将所有人相互关联起来的 3D 虚拟世界, 人们在元宇宙拥有自己的数字身份。元宇宙有望解决目前互联网 业态的流量见顶与内容单一的问题,同时创造出新的经济增长模 式,满足人类社会与经济的发展需求。 元宇宙产业链由底层基础设施向外延展直到用户体验层面。可 研究员:姚浩然 以分为七个层次,分别为基础设施、人机交互、去中心化、空间 执业证书编号:S0230521030005 计算、创作者经济、发现、体验等环节。 邮 箱:Yaohr@hlzqgs.com 元宇宙将有望成为信息技术产业发展新的引擎。元宇宙产业变 研究员:杨晓天 执业证书编号:S0230521030002 革梯次大多以游戏为起点,并逐渐整合互联网、数字化娱乐、教 邮 箱:yangxt@hlzqgs.com 育、医疗等功能。随着时间推移以及技术的不断进步,元宇宙有 望整合全社会资源的分配利用,实现资源最优解。元宇宙具备巨 请认真阅读文后免责条款 大的想象空间与市场应用规模,能够带动一系列基础设施技术, 例如算法、算力、网络、通信、内容生态等革命性变革。 投资建议:元宇宙当前属于概念导入期,其应用的实质性突破仍 需要大量技术积累,具有较大不确定性。从产业链角度出发,可 关注三条主线:5G、硬件设备 AR/VR、云计算。 风险提示:元宇宙属于多技术衍生综合体,存在底层技术不完备, 算力、网络、内容生态、基础设施技术不及预期风险;行业处于 初创期的内部竞争风险;区块链应用发展存在政策的不确定性。
2 . 华龙证券研究所 | 策略研究报告 目录 1、何为元宇宙...................................................................................................................................... 1 1.1 概念的提出................................................................................................................................. 1 1.2 元宇宙爆发原因......................................................................................................................... 1 1.3 元宇宙的定义............................................................................................................................. 4 1.4 元宇宙对现实的作用................................................................................................................. 5 1.4.1 元宇宙存在的必要性.......................................................................................................... 5 1.4.2 元宇宙的发展将有效衔接互联网的末端,带来产业和经济的变革.............................. 7 1.4.3 元宇宙能够解决存量内卷的问题,开辟新增量.............................................................. 7 2 、元宇宙产业生态............................................................................................................................ 8 2.1 元宇宙生态版图......................................................................................................................... 8 2.2 云宇宙产业链的七个层次......................................................................................................... 9 2.3 元宇宙产业变革梯次............................................................................................................... 10 2.4 元宇宙实现路径及技术底座................................................................................................... 10 2.4.1 真假难辨的沉浸感通过游戏作为媒介............................................................................ 10 2.4.2 拥有身份系统与经济系统................................................................................................ 13 3、元宇宙发展现状............................................................................................................................ 16 3.1 美国元宇宙发展现状............................................................................................................... 16 3.1.1 Roblox............................................................................................................................... 16 3.1.2 Facebook 到 Mate............................................................................................................. 18 3.1.3 NVidia 英伟达................................................................................................................. 20 3.1.4 微软.................................................................................................................................... 20 3.2 国内巨头布局元宇宙............................................................................................................... 21 3.2.1 腾讯.................................................................................................................................... 21 3.2.2 阿里.................................................................................................................................... 22 3.2.3 字节跳动............................................................................................................................ 22 4、元宇宙概念市场表现.................................................................................................................... 23 4.1 元宇宙指数运行情况............................................................................................................... 23 I
3 . 华龙证券研究所 | 策略研究报告 4.2 成分股表现情况....................................................................................................................... 23 4.3 估值水平................................................................................................................................... 24 4.4 盈利预测................................................................................................................................... 25 5、投资启示及相关标的.................................................................................................................... 25 5.1 5G 有望助力元宇宙产业快速发展:..................................................................................... 25 5.2 硬件设备:VR/AR 已经开始广泛应用.................................................................................... 26 5.3 云计算可降低触达元宇宙的门槛:....................................................................................... 26 5.4 重点关注相关标的................................................................................................................... 27 6、风险提示........................................................................................................................................ 29 6.1 元宇宙存在的技术风险........................................................................................................... 29 6.2 行业处于初创期的内部竞争风险........................................................................................... 29 6.3 区块链的应用发展存在政策的不确定性............................................................................... 29 图目录.................................................................................................................................................... I 表目录.................................................................................................................................................... I II
4 . 华龙证券研究所 | 策略研究报告 1、何为元宇宙 1.1 概念的提出 元宇宙(Metaverse)一词起源于 1992 年,尼尔·斯蒂芬森的科幻 小说《Snow Crash》中, Metaverse 由 Meta 和 Verse 两个词根组成, Meta 表示“超越”或“元”, verse 表示“宇宙 Universe”。书中情 节描述了在未来,一个现实人类通过 VR 设备与虚拟人共同生活在一个数 字空间中,现实世界中的所有人和事都被数字化投射在了这个虚拟空间 中,小说提出了 “Metaverse(元宇宙)”和“化身(Avatar)”这两个 概念。 用户在《Snow Crash》的 Metaverse 中都是第一人称视角,每个接入 的用户都可以拥有一个自己的虚拟替身 Avatar,用户可以自由定义 Avatar 的形象,完成各类任务。在其后 30 年时间里,元宇宙概念在众多 影视与游戏作品中有所呈现,影视作品诸如:阿凡达、黑客帝国、西部世 界、头号玩家、失控玩家、楚门世界等;游戏作品例如:孢子、第二人生、 堡垒之夜、我的世界等。其所有的核心思想构建为现实世界中的人和事都 被数字化投射在虚拟世界里,用户可以在这个世界里创造所有可能性的事 情。 2003 年发布的《Second Life》是历史上第一个现象级的虚拟世界, 其拥有世界编辑功能与发达的虚拟经济系统,用户可以在其中社交、购物、 建造、进行商业活动等。 1.2 元宇宙爆发原因 2020 年四月,美国著名流行歌手 Travis Scott 在游戏《堡垒之夜》 中,以虚拟形象举办了一场虚拟演唱会,吸引了全球超过 1200 万玩家参 与其中,创造了游戏史上最高同时在线观看人数的记录,打破了娱乐与游 戏的边界。 1
5 . 华龙证券研究所 | 策略研究报告 图 1:Travis Scott 在游戏《堡垒之夜》中虚拟形象演唱会 资料来源:互联网公开资料、华龙证券研究所 政策疫情期间,加州大学伯克利分校为了不让学生因为疫情错过毕业 典礼,在沙盘游戏《我的世界》里重建了校园,学生以虚拟化身齐聚一堂 完成仪式。在游戏里复制了整个校园,邀请学生上游戏举行毕业典礼。典 礼流程包含了校长致辞、学位授予、抛礼帽等环节。除了毕业典礼之外, 学生们还可以浏览学校,欣赏游戏中的美景风光,打破了学术和游戏的边 界。 图 2:加州大学虚拟毕业典礼 资料来源:央视网、华龙证券研究所 2
6 . 华龙证券研究所 | 策略研究报告 2021 年 3 月 10 日,Roblox 采取直接挂牌模式(DPO)在纽约证券交 易所上市。当日,Roblox 股票的开盘价为 64.5 美元,这一价格较公司 1 月线下融资交易中的每股 45 美元上涨 43.33%,截至收盘,Roblox 股价 涨至 69.6 美元,整体市值超过 400 亿美元。在公司的招股说明书中,Roblox 提到公司的业务领域被部分人称为元宇宙。 全球第一大社交平台 Facebook 创始人马克扎克伯格 2021 年 10 月 28 日表示,Facebook 将其公司名称更改为 Meta Platforms,并将于 2021 年 12 月 1 日 起 以新 的股 票代码 "MVRS"进行 交 易 。Meta 取自 元 宇 宙 Metaverse 的前 4 个字母,Facebook 公司将以元宇宙为先,而不是社交优 先。 国内, 腾讯互联网公司主席马化腾在 2021 年 Q3 的财报中表示,元宇 宙是值得兴奋的话题,相信腾讯拥有大量探索及开发元宇宙的技术与能 力,在游戏、社交媒体以及人工智能相关领域都有丰富的经验。 自此、元宇宙概念开始呈现爆发式关注,百度搜索指数显示,2021 年九月元宇宙搜索频次与元宇宙相关资讯呈现爆发式增长,近 90 天日均 搜索量 31020 条,环比增长 377%,相关资讯日均 92370 条,环比增长 1962%。 图 3:近 90 天元宇宙关键词搜索量 图 4:近 90 天元宇宙相关资讯量 资料来源:百度指数、华龙证券研究所 3
7 . 华龙证券研究所 | 策略研究报告 1.3 元宇宙的定义 目前人们无法对元宇宙给出一个清晰的定义。具有的共识是,元宇宙 是下一代互联网形态,真实的沉浸感是元宇宙的最大特征。清华大学新闻 学院沈阳教授定义元宇宙:元宇宙是整合多种新技术而产生的新型虚实相 融的互联网应用和社会形态,它基于扩展现实技术提供沉浸式体验以及数 字孪生技术生成现实世界的镜像。通过区块链技术搭建经济体系,将虚拟 世界与现实世界在经济系统、社交系统、身份系统上密切融合,并且允许 每个用户进行内容生产和编辑。”目前“元宇宙仍是一个不断发展,演变 的概念,不同参与者以自己的方式不断丰富着它的含义。” 根据上市公司 Roblox 对于元宇宙的定义,元宇宙是一个将所有人相 互关联起来的 3D 虚拟世界,人们在元宇宙拥有自己的数字身份,可以在 这个世界里尽情互动,并创造任何他们想要的东西,应具备八大要素。 表格 1:元宇宙八大要素 身份 自由创造,也可以按照规则进行创造,形成虚拟形象,开启你的第二人生 朋友 通过人和人连接,更好的实现用户的需求 沉浸感 足够的真实,让你感觉身临其境 低延迟 5G 的发展与 VR/AR,是元宇宙发展很重要的一个基础要素 多元化 拟现实拥有超越现实的自由和多样性,打破规则的限制 随时随地 传输速度是过去的 10 倍以上,大幅提升了设备的接入门槛 经济系统 与现实经济打通 文明 重构一个新的世界,一个打破规则、约束的世界,实现多样性 资料来源:Roblox 招股说明书、华龙证券研究所 图 5:元宇宙八大要素 资料来源:Roblox 招股说明书、华龙证券研究所 4
8 . 华龙证券研究所 | 策略研究报告 1.4 元宇宙对现实的作用 1.4.1 元宇宙存在的必要性 互联网的出现改变了整个世界,人类获取和传播信息方式、生活习惯、 各行各业的商业结构以及未来发展的数字经济成为了具有社会变革性的 特征,但互联网发展至今出现了许多瓶颈导致其陷入困境。在近年来的反 垄断浪潮中,全球政府强化了科技平台监管,科技平台将面临和生产资料 类似的强监管环境;受人口增长放缓以及技术设备限制,互联网流量增长 空间触及天花板;在内容创新上同样遭遇到瓶颈,内容创新模式逐步协同 化、单调化,人与人、人与物之间的距离仍然较大,内容仍维持单向输出 的模式。 社会因素 人口红利消失,市场流量见顶。我国移动互联渗透率已经很高,当国 内流量池固定时,移动互联的用户流量增长在放缓,国内互联网用户即将 见顶。而广告、电商、平台佣金等盈利方式本质上是流量生意,需要触及 足够多的人形成规模,带来有效的转化。流量作为互联网企业的竞争壁垒 之一,当流量增长无法保持时,该盈利模式是否可持续也有待考证。 技术因素 智能手机的诞生加速了 4G 的普及,驱动了过去多年互联网产业的大 发展,造就了字节跳动、快手等互联网企业。而 5G 的商用由于在 C 端仍 未出现划时代的产品,导致 5G 的普及率并不高。新的消费需求没有被创 造出来,互联网企业内增乏力,外拓无门。 经济因素 社会经济从增量时代转为存量时代,行业内竞争加剧。互联网企业的 商业模式、业务模式和盈利模式均高度重合。在增量时代互联网企业能通 5
9 . 华龙证券研究所 | 策略研究报告 过扩张获取更多的蛋糕份额,但在存量时代意味着互联网企业竞争,实际 上是一场零和博弈,需求总量不变,任意一方的增长就意味行业中另外一 方份额的下跌。 政治因素 我国人口老年化趋势加剧,为鼓励生育、全民减负,国家出台了一系 列政策移除教育、住房和医疗三座大山。受教培和房地产行业政策的影响, 互联网教培和房地产行业市场规模也急剧收缩变小。而为提升国民消费能 力,促进国内大循环,国家更加强调公平和效率,反对互联网巨头垄断, 这些政策导致很多商业模式遭遇重创,面临重塑。 社会因素叠加技术因素导致现在的社会需求端规模增长缓慢,经济进 入存量时代,互联网企业内增乏力。国家为了打破僵局,盘活整个经济, 出台一系列政策和措施,纠正和规范发展过程中损害群众利益、妨碍公平 竞争、防止平台垄断和不正当竞争行为,触动了享受着时代红利的互联网 企业既得利益,进一步加剧互联网行业的收缩。 图 6:互联网行业政策风险增加 资料来源:国家市场监督管理总局、华龙证券研 6
10 . 华龙证券研究所 | 策略研究报告 1.4.2 元宇宙的发展将有效衔接互联网的末端,带来产业和经济的变革 一是撬动信息技术产业新一轮发展。继互联网、大数据、人工智能之 后,元宇宙将有望成为信息技术产业发展新的引擎,以元宇宙新消费概念 为抓手,通过整合和提升现有软硬件产品和技术,推动综合集成和融合应 用,面向新场景应用打造新的产品供给和服务体验,撬动信息技术产业新 一轮发展,全面激发软硬件服务厂商技术产品创新积极性和活力。 二是升级提档现有产业业态。从“互联网+”、“大数据+”、“人工 智能+”发展到“元宇宙+”,元宇宙技术发展和应用,必将带来信息技术 和经济社会融合模式革命。元宇宙技术将会率先对社交娱乐、文化旅游、 教育医疗、商贸服务等领域服务模式带来新的改变,给予在线服务逼真体 验,让在线服务具有更加身临其境的沉浸体验感,同时技术应用也会催生 出新的商业模式,促进产业生态繁荣。 表格 2:从 PC 互联网到移动互联网再到元宇宙 从 PC 互联网到移动互联网再到元宇宙 1980 2000 2010 2020 2040 网际网络 电子商务 移动互联 应用生态 元宇宙 资料来源:华龙证券研究所整理 三是为技术创新和科学研究提供重要平台支撑。元宇宙的发展为各领 域技术攻关、科学研究、前瞻探索提供了新的仿真试验平台。推动科技研 究仿真模拟实验从软件仿真向人机高度融合、环境更为逼真的虚拟空间仿 真转变,将对装备制造、航空航天、生物医学、新材料、新能源等领域技 术攻关,以及生命、物质、地球、海洋、宇宙等领域深度探索研究产生深 远影响。 1.4.3 元宇宙能够解决存量内卷的问题,开辟新增量。 元宇宙将真正改变我们与时空互动的方式,对社会和个人带来广阔价 值空间。元宇宙是承载人类现实活动的虚拟世界,基于本身的沉浸化、实 7
11 . 华龙证券研究所 | 策略研究报告 时性和多元化的特征,个体在能够利用元宇宙增加多元化的体验。元宇宙 的虚拟数字减少了物理距离和通勤的时间成本,降低了交通堵塞等传统城 市痛点,对提升整个社会幸福感将有所助益。元宇宙扫清了物理距离、社 会地位等因素造成的社交障碍,为个体实现自我价值提供了更多的要素。 元宇宙是对现实中的社交、生活以及经济社会系统的融合,对硬件、 运算等核心能力和内容创造、服务提升等方面提出更高要求,展望未来或 将改造当前的社会经济生态。现阶段,互联网行业发展已经到达了一定的 高度,整体增速有所放缓,同时商业格局相对稳定,资本正在试图寻找新 的盈利增长点。此外,数字经济增速尤为可观,元宇宙在目前经济条件下 出现有一定必然性。全球宏观经济处于存量博弈,在资本驱动下,全球经 济亟需寻找的新的突破口。 现阶段,随着互联网基础设施逐步实现全面覆盖,人们的数字化需求 渐增。群体始终保持着对新鲜事物的关注,积极拥抱数字化的未来。互联 网、移动游戏、数字支付、社交电商所建立的广泛用户基础,在很大程度 上为元宇宙的建构提供了动力。中国网民规模约为 9.89 亿人,其中游戏 用户占比达 78.67%,较上一年度增长约 8%。预计 2021 年用户增长率将下 降至 6%左右。 2 、元宇宙产业生态 2.1 元宇宙生态版图 根据清华元宇宙大学新媒体研究中心给出的元宇宙生态版图,元宇宙 生态分为底层技术支撑、前端设备平台、场景内容入口三个方面。 底层技术支撑,其中包括底层架构与后端基建,底层架构分别为区块 链、NFT、虚拟货币、人工智能、网络及运算技术。后端基建分别为 5G、 GPU、云化、交互技术、物联网、可视化及数字孪生; 前端设备平台包括虚拟主机、AI 计算实体,VR/AR,智能可穿戴、触 觉、手势、声控、神经设备; 8
12 . 华龙证券研究所 | 策略研究报告 场景内容入口包括游戏、社交、体育、旅游、加密钱包与入口、交易 平台、会展、教育、经济体系、影院、购物、广告网络。 图 7:元宇宙生态版图 资料来源:清华大学新媒体研究中心、华龙证券研究所 2.2 云宇宙产业链的七个层次 游戏开发公司 Beamable 的 CEO Jon Radoff 提出的观点,考察元宇宙 产业链可以分为七个层次,由底层基础设施向外延展直到用户体验层面, 具体如下: 表格 3:元宇宙产业链七个层次 体验 游戏、社交、电影、购物等非物质文化体验 发现 广告网络、社交、策展、互评、应用商店等 创作者经济 设计工具、资产市场、工作流、商业贸易 空间计算 3D 引擎、VR/AR/XR、多任务 UI、地理空间映射 去中心化 边缘计算、AI 代理、微服务、区块链 人机交互 智能手机、眼镜、可穿戴设备、声音、动作反馈交互 基础设施 5G、WIFI6、6G、云计算、芯片、GPU、新材料等 资料来源:互联网公开资料、Jon Radoff、华龙证券研究所 9
13 . 华龙证券研究所 | 策略研究报告 2.3 元宇宙产业变革梯次 元宇宙的表现形式大多以游戏为起点,并逐渐整合互联网、数字化娱 乐、教育、医疗等功能,随着时间的推移以及技术的不断完善进步,长期 来看甚至可以整合全社会资源的分配利用,实现资源最优解。 图 8:元宇宙产业变革梯次 资料来源:清华大学新媒体研究中心、华龙证券研究所 2.4 元宇宙实现路径及技术底座 2.4.1 真假难辨的沉浸感通过游戏作为媒介 元宇宙最重要的核心之一是真实的沉浸感,让用户置身于真假难辨的 环境中,有别于现代互联网的展现方式,元宇宙世界里,除了视觉、听觉 的感官以外,还包括触觉、嗅觉等感知。为了让用户拥有最大限度的沉浸 式交互体验,保持对真实世界的感知,元宇宙的构建需要 VR/AR、脑机接 口技术、动作扑捉、手势识别、空间感知等的沉浸式设备作为连接手段, 做到虚拟世界与真实世界结合。VR (Virtual Reality)指虚拟现实,也称 灵境技术或人工环境。借助传感设备,将体验者置身于三维感官世界,进 10
14 . 华龙证券研究所 | 策略研究报告 行信息交互。AR (Augmented Reality) 是指增强现实或者扩充实景。运 用智能交互等技术手段,将生成的虚拟信息模拟仿真后,应用到真实世界 中。 游戏作为元宇宙最佳媒介,天然具有虚拟场景以及虚拟化身,并带有 社交、经济等属性。目前对于元宇宙感知基本从游戏开始。游戏是元宇宙 的最佳媒介与载体,游戏运行模式多数依靠云计算服务器,游戏画面渲染 完毕后压缩通过网络传递给玩家,玩家只需要基本的视频解压即可。云游 戏的延时会显著影响用户在元宇宙中的体验,常见的游戏最低要求每秒至 少 60 帧,对于算力要求极高,云计算技术能够有效降低延时,提升计算 效率。云计算是分布式计算的一种,指的是通过网络“云”将巨大的数据 计算处理程序分解成无数个小程序,然后通过多部服务器组成的系统进行 处理和分析这些小程序得到结果并返回给用户。云计算可以很好的解决延 时过长、汇聚流量过大等问题,为实时性和带宽密集型业务提供更好的支 持。 图 9:2018-2023 年我国云游戏市场规模、增速及预测: 资料来源:Wind、华龙证券研究所 2006 年,出现了元宇宙游戏的雏形《Roblox》,一款大型沙盒游戏。 玩家可以在其中自由创造游戏,能够在多个平台上即点即玩参与各类游 戏,同时平台提供好友聊天、“一起玩”、Party Place 等多种社交形式。 11
15 . 华龙证券研究所 | 策略研究报告 玩家通过售卖游戏获得游戏币,游戏币也可按照官方给定的汇率兑换现实 美元,形成了独立的经济系统。平台目前已有超过 1800 万种游戏体验。 Roblox 以玩家创作为主导,带来了沉浸式体验和社交场景。 元宇宙旨在构建一个永久的虚拟空间,同时保持对现实世界的感知和 体验。沉浸式交互设备是玩家进入元宇宙与真实世界的桥梁。VR/AR 是 Metaverse 从概念走向现实的必经之路,Metaverse 的发展也带动着 VR/AR 等硬件设备的崛起。 VR/AR 产业从 2012 年进入市场视野,经历了谷歌、索尼、微软、三 星、HTC 等巨头布局,推出了相关产品。谷歌推出 Google Glass 的第一 代眼镜产品,Facebook 收购 Oculus 推出 VR 头盔。由于初代产品技术不 完备,应用场景不够丰富,用户在使用过程中容易出现眩晕、延时等不适 感,用户逐渐降低了对 VR/AR 的预期,资本市场随即也收紧投资,行业进 入退潮整合期。经历了多年沉淀迭代到 2020 年新技术、产业链趋于成熟, 产品体验及性价比明显提升。VR/AR 产业发展按下加速键,疫情造成的社 交隔离激发了 VR 游戏、虚拟会议、AR 测温等需求崛起,Steam 平台 VR 活跃用户翻倍增长,虚拟会议,云端展览案例层出不穷。Oculus Quest2、 微软 Hololens2 为代表的消费级 VR 设备需求增长强劲,带动 VR/AR 行业 重新实现增长。 图 10:Oculus Quest 2 图 11:微软 HoloLens 2 资料来源:京东、华龙证券研究所 12
16 . 华龙证券研究所 | 策略研究报告 2.4.2 拥有身份系统与经济系统 元宇宙另一个核心在于身份系统与经济系统,身份系统首先是由代码 承载、数字构成的虚拟身份。用户在元宇宙中对应一个独立的、独特的数 字人的身份。它具备人格特征,有在数字世界里自由参与和共同生活的权 利和能力。考虑到元宇宙中的用户其实就是现实世界的数字孪生体,因此 身份的安全、防篡改和可追溯性就变得非常重要。 数字身份交换数字物品和数字资产的系统又形成元宇宙的经济系统, 具有稀缺性的东西会产生交换价值与交易价值。由于数字世界的物品是由 代码构成的,它可以无限地复制、无限地拥有,如果不考虑版权问题,它 甚至可以无限地共享,这里就需要定义稀缺与唯一性,就像永远不会有两 张编号一样的人民币。另一个问题在于虚拟资产与现实经济系统的对应, 用户在元宇宙中付出的精力成为虚拟世界的“赢家”,一旦运营商关闭了 “世界” ,则玩家一切资产、成就清零,需要构建现实与虚拟世界的桥 梁。 这里身份的独特性与价值稀缺性的实现需要元宇宙的底层架构区块 链与 NFT(Non-fungible Token)技术。《堡垒之夜》创造者“虚拟引擎 之父” Tim Sweeney 认为:区块链技术和 NFT 是通向新兴的元宇宙(虚 拟世界)的“最合理的途径”。 区块链:区块链作为新型基础设施,可以广泛应用于多个垂直应用场 景,基于自身分布式技术特点,与元宇宙完美契合。区块链是一种按时间 顺序将不断产生的信息区块以顺序相连方式组合而成的一种可追溯的链 式数据结构,是一种以密码学方式保证数据不可篡改、不可伪造的分布式 账本。 2021 年 3 月,区块链被写入《中华人民共和国国民经济和社会发展 第十四个五年规划和 2035 年远景目标纲要》;2021 年 6 月,工信部、 中央网信办发布《加快推动区块链技术应用和产业发展的指导意见》,提 出构建基于标识解析的区块链基础设施。 13
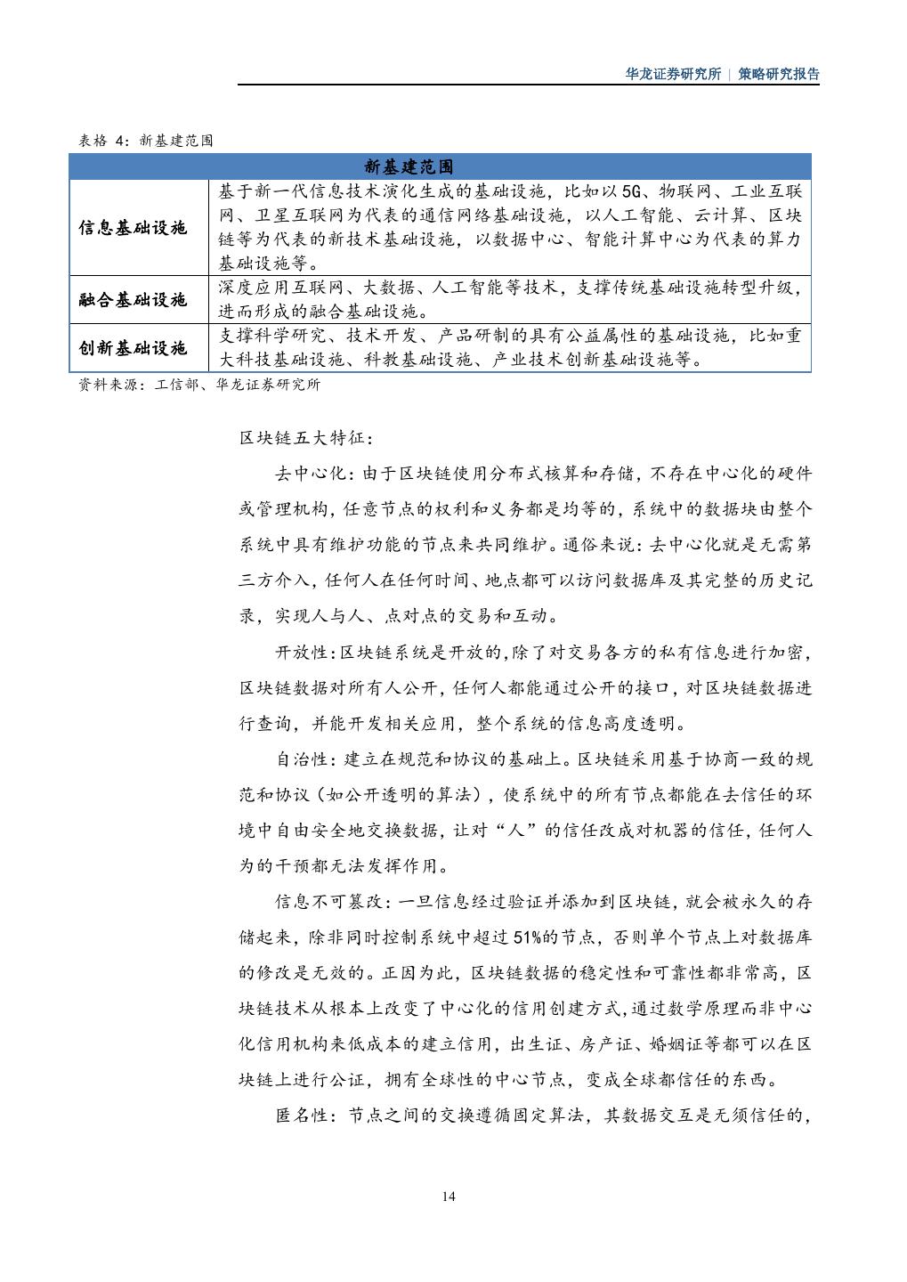
17 . 华龙证券研究所 | 策略研究报告 表格 4:新基建范围 新基建范围 基于新一代信息技术演化生成的基础设施,比如以 5G、物联网、工业互联 网、卫星互联网为代表的通信网络基础设施,以人工智能、云计算、区块 信息基础设施 链等为代表的新技术基础设施,以数据中心、智能计算中心为代表的算力 基础设施等。 深度应用互联网、大数据、人工智能等技术,支撑传统基础设施转型升级, 融合基础设施 进而形成的融合基础设施。 支撑科学研究、技术开发、产品研制的具有公益属性的基础设施,比如重 创新基础设施 大科技基础设施、科教基础设施、产业技术创新基础设施等。 资料来源:工信部、华龙证券研究所 区块链五大特征: 去中心化:由于区块链使用分布式核算和存储,不存在中心化的硬件 或管理机构,任意节点的权利和义务都是均等的,系统中的数据块由整个 系统中具有维护功能的节点来共同维护。通俗来说:去中心化就是无需第 三方介入,任何人在任何时间、地点都可以访问数据库及其完整的历史记 录,实现人与人、点对点的交易和互动。 开放性:区块链系统是开放的,除了对交易各方的私有信息进行加密, 区块链数据对所有人公开,任何人都能通过公开的接口,对区块链数据进 行查询,并能开发相关应用,整个系统的信息高度透明。 自治性:建立在规范和协议的基础上。区块链采用基于协商一致的规 范和协议(如公开透明的算法),使系统中的所有节点都能在去信任的环 境中自由安全地交换数据,让对“人”的信任改成对机器的信任,任何人 为的干预都无法发挥作用。 信息不可篡改:一旦信息经过验证并添加到区块链,就会被永久的存 储起来,除非同时控制系统中超过 51%的节点,否则单个节点上对数据库 的修改是无效的。正因为此,区块链数据的稳定性和可靠性都非常高,区 块链技术从根本上改变了中心化的信用创建方式,通过数学原理而非中心 化信用机构来低成本的建立信用,出生证、房产证、婚姻证等都可以在区 块链上进行公证,拥有全球性的中心节点,变成全球都信任的东西。 匿名性:节点之间的交换遵循固定算法,其数据交互是无须信任的, 14
18 . 华龙证券研究所 | 策略研究报告 交易对手不用通过公开身份的方式让对方对自己产生信任,有利于信用的 累计。 区块链以上的技术特性非常适合元宇宙身份系统的打造,通过区块链 建立身份 ID,没有一个元宇宙开发商或者中心化管理者抹去 ID,防止被 篡改、数据传递可以被追溯,其身份就不会被盗取,数字资产得以保护。 数字资产的不可复制,以保障元宇宙内经济系统不会产生通货膨胀,确保 元宇宙社区的稳定运行,同时利用区块链技术的数字货币可以与现实世界 的货币进行兑换,将虚拟与现实完全连接,使用户可以在虚拟世界实现自 我价值。 NFT NFT(Non-fungible Token)代表不可替代的代币,与比特币、以太 币等虚拟货币一样,依靠区块链进行交易,NFT 是区块链上给特定资产生 成一个无法篡改的独特编码。NFT 最大特点在于唯一性,是一种不可分割 且独一无二的数字资产。 NFT 标记了某一用户对于特定资产(包括数字资产如游戏皮肤、装备、 虚拟地块等)的所有权,使得 NFT 成为该特定资产公认的可交易性实体, 凭借区块链技术不可篡改、记录可追溯等特点记录产权并确保真实性与唯 一性。NFT 同样可以用来实体资产,艺术品、收藏品甚至房地产等事物的 投资,没有人可以修改所有权记录或复制粘贴新的 NFT。 NFT 是元宇宙里的数字版权、数字物权的一个合约,它给数字世界的 物品包裹了一层数字代码,有了这个合约,数字物品就有了不可分割、不 可复制的特性。解决了数字物品唯一性的问题,也就可以交换和交易。 NFT 为元宇宙经济提供底层支持,元宇宙为 NFT 提供了应用场景,在 元宇宙中,游戏、用户生成的内容、艺术、金融、虚拟形象、多人游戏和 社交,对玩家而言是具有有形价值的概念。游戏中购买的 NFT 资产实际上 都属于购买者所有,每个资产均是唯一且可识别的,并且可以在用户之间 流转,而无需征得开发人员的许可,也可以流转至游戏外部,在公开市场 上出售,甚至在其他游戏中使用。 15
19 . 华龙证券研究所 | 策略研究报告 表格 5:NFT 应用事件 第一条推特以 NFT 形式出售,内容仅为五个单词 Twitter 创始人杰克•多西 ——“just setting up my twttr”,拍卖价高达 250 万美元 作品《Everydays:The First 5000 Days》在佳士 著名加密艺术家 Beeple 得以近 6935 万美元出售 拟以 4.2 亿枚 DOGE 出售其 NFT 音乐作品 特斯拉 CEO 马斯克 资料来源:Twitter、华龙证券研究所 图 12:NFT 市场销售规模 图 13:Metaverse 在 NFT 市场销售规模 资料来源:NonFungible、华龙证券研究所 这些标志级的 NFT 产品出现以及元宇宙概念的兴起,NFT 的关注度 和整体规模达到前所未有的高度。据 Nonfungible 数据,截至 12 月初 NFT 市场交易规模 132 亿美元,元宇宙经济成交规模 5.6 亿美元,并呈 现快速上升态势。 3、元宇宙发展现状 3.1 美国元宇宙发展现状 3.1.1 Roblox Roblox 被称为元宇宙第一股,成立于 2004 年,是第一个将元宇宙概 念写进招股说明书的企业。旗下同名产品《Roblox》自 2006 年上线至今, 16
20 . 华龙证券研究所 | 策略研究报告 作为游戏同时也是游戏创作平台吸引了超过 700 万名自由游戏开发者,社 区开发共计超过 1800 万种游戏体验,是典型的 UGC 型社区,同时在线人 数最高可达 570 万,玩家和开发者尽情在虚拟世界中游玩、竞技、社交。 平台上所有的游戏和场景都是由用户使用 Roblox 提供的工具来开发的, 平台使用一种叫 Robux 的虚拟货币进行交易和买卖。平台借助游戏吸引玩 家前来体验和购买,同时将收入的一部分反哺给开发者,从而激发开发者 的创作热情,以提升平台的玩家规模和活跃度。Roblox 2021 年第一季度 日活跃用户(DAU)为 0.42 亿人,相较于去年同期的 0.236 亿人增长 79%; Roblox 上一季度日活跃用户(DAU)为 0.372 亿人。 Roblox 商业模式是玩家注册后,免费探索内部绝大多数游戏,也可 以通过一次性付费或订阅方式购买特定装扮及功能,开启更层次体验。玩 家也可以成为游戏的开发人员,创作属于自己的游戏,供其他玩家付费或 免费游玩,以此形成了良性的 UGC 型社区,拥有独立的内部经济系统。玩 家用现实货币兑换 Robux(Roblox 游戏内部货币)进行游戏内部消费, Robux 被游戏创作者获取,又可以通过一定汇率兑换现实美元,连接了虚 拟与现实的经济系统。 图 14:Roblox 游戏画面 资料来源:互联网公开资料、华龙证券研究所 17
21 . 华龙证券研究所 | 策略研究报告 图 15:Roblox 营业收入及增速 资料来源:iFinD、华龙证券研究所 3.1.2 Facebook 到 Meta Facebook 创始人马克扎克伯格 2021 年 10 月 28 日表示,Facebook 将 其公司名称更改为 Meta Platforms,并将于 2021 年 12 月 1 日起以新的 股票代码"MVRS"进行交易。Meta 取自元宇宙 Metaverse 的前 4 个字母, Facebook 公司将以元宇宙为先,而不是社交优先。Meta 沿袭了 Facebook 一直以来的社交媒体属性,以 C 端为入口,社交娱乐或将成为未来元宇宙 业务重点。 硬件布局:2014 年,20 亿美元收购了 Oculus 公司,布局 AR/VR 硬 件。2017 年,Facebook 宣布将会在 10 年内再投资 30 亿美元,力图把 AR/VR 带向数以亿计的用户。2020 年 Facebook 在 AR/VR 业务上投入了近 50 亿美元。 技术布局:2021 年 Q3 财报,Facebook 表示预计将在 2021 年年内为 旗下 Facebook Reality Labs 投入 100 亿美元研发费用,帮助 Facebook Reality Labs 加速其虚拟现实和增强现实方面的研发进度,并将在未来 几年内为 Facebook Reality Labs 投入更多资源。收购的方向包含了 3D 18
22 . 华龙证券研究所 | 策略研究报告 建模、游戏引擎、计算机视觉、深度识别、脑机接口、人工智能等领域。 图 16:Facebook 到 Mate 资料来源:互联网公开资料、华龙证券研究所 Facebook2021 三季度报表显示,公司营业收入 842.58 亿美元,同比 增长 45.54%,其中广告收入公占总收入占比约在 96%-98%,822.94 亿美 元。 图 17:Facebook 营业收入及增速 资料来源:iFinD、华龙证券研究所 19
23 . 华龙证券研究所 | 策略研究报告 3.1.3 NVidia 英伟达 英伟达对于元宇宙的布局重心在硬件底座。扮演稳固新经济基建者的 角色,将元宇宙渗透至各行业,“做多”to B,铸造“工业元宇宙”。在 2021 年 GPU 技术会议上,CEO 黄仁勋不仅重磅发布人工智能“阿凡达”平 台,还同时发布 3 个虚拟人,表现出全力布局“元宇宙”的决心。要将产 品路线升级为“GPU+CPU+DPU”的“三芯”战略,同时,将其新发布的 Omniverse 平台定位为“工程师的元宇宙”。 Omniverse 平台集合了英 伟达过去二十多年在 AI、HPC 和图形各方面的技术、算法、标准,是英 伟达为创建元宇宙数字化虚拟空间的技术平台底座。 图 18:英伟达营业收入及增速 资料来源:iFinD、华龙证券研究所 3.1.4 微软 微软将办公软件功能发挥到极致,立足于各领域生产、办公的需求, 将沉浸式办公落到实际应用。在年度技术盛会 Ignite 2021 上,首席执行 官 Satya Nadella 表示,微软将探索元宇宙技术。微软计划通过两项新举 措发展元宇宙,第一项举措名为“Dynamics 365 Connected Spaces”, 提供了一个全新视角,帮助管理者深入了解客户在零售商店、员工在工厂 20
24 . 华龙证券研究所 | 策略研究报告 车间等空间内的移动和互动方式,以及如何在混合工作环境中优化健康及 安全管理。人们能够通过人工智能驱动的模型和观察数据,在零售商店, 工厂车间等任何空间进行交互。 第二项举措名为“Mesh for Microsoft Teams”,将在微软现有的 Team 功能(线上会议)之上,加入一个名为 Mesh 的混合现实的功能, 允许不同位置的人们通过生产力工具 Teams 加入协作,召开会议、发送信 息、处理共享文档等,共享全息体验。该功能也允许人们使用个性化的 3D 头像,体验一个沉浸式的空间。 图 19:微软营收及增长率 资料来源:iFinD、华龙证券研究所 3.2 国内巨头布局元宇宙 3.2.1 腾讯 2020 年 2 月腾讯投资、淡马锡等资本参与了被业界称为“元宇宙第 一股”的 Roblox 的 1.5 亿美元 G 轮融资。而更早之前,腾讯以 40%的持 股,成为了 Epic Games 的股东,这是一家 3D 内容及 AR/VR 内容开发引擎 Unreal Engine 的开发商。 马化腾在 2021 年 Q3 的财报会议中表示,元宇宙是个值得兴奋的话题, 21
25 . 华龙证券研究所 | 策略研究报告 相信腾讯拥有大量探索及开发元宇宙的技术与能力,在游戏、社交媒体以 及人工智能相关领域都有丰富的经验。此前马化腾在内部刊物《三观》中 写到:“一个令人兴奋的机会正在到来,移动互联网十年发展,即将迎来 下一波升级,我们称之为全真互联网。” 腾讯认为,元宇宙最有吸引力的一点是用户体验,让客户参与到虚拟 世界的研发建设中,所以腾讯的元宇宙策略是软件而非硬件驱动,软件带 来更好的用户体验。此外,元宇宙中容易被忽略的是用户社区,而腾讯已 经有相关的功能性产品,比如 UGC、PGC 工具、社区服务器等,此前已申 请大量元宇宙相关商标。 3.2.2 阿里 2021 年 9 月,阿里云游戏事业部发布了全新品牌“元境”,该公司 未来业务与元宇宙相关。提供云游戏 PaaS 能力和开发者平台。在元宇宙 中,“元境”扮演着“新基建”的建设者和技术的推动者,通过对云游戏 技术及体验的不断打磨,也筑成了元宇宙的底层技术支撑。此次新成立 “元境先生”,或为阿里在元宇宙游戏领域的进一步布局。此外,阿里已 申请注册“阿里元宇宙”、“淘宝元宇宙”等商标。 阿里在布局元宇宙底层基建云计算时具备先发优势,自 2009 年发展 云计算至今,已经成为全球第三、中国第一的服务商,以飞天操作系统为 核心,覆盖从自研芯片、服务器等硬件到阿里灵杰 AI+大数据软件及云钉 一体的应用层的综合产品体系,并为云游戏行业提出针对性的解决方案。 3.2.3 字节跳动 2021 年 8 月底,字节跳动以溢价近 9 倍、15 亿美元(约 97 亿元)的 价格收购 VR 软硬件制造商 Pico。字节跳动曾对外表示,收购 Pico 后将 支持其在 VR/AR 领域的长期投资,吸纳 Pico 的软件、硬件以及人才和专 业知识的优势,并逐步深化在元宇宙领域的长期投资。在资金方面,字节 跳动已融资 10 亿美元,用于元宇宙开发,在不断升级的互联网巨头竞争 22
26 . 华龙证券研究所 | 策略研究报告 中寻求自己的元宇宙平台。字节跳动此前也花了 1 亿人民币投资元宇宙概 念的游戏公司代码乾坤。代码乾坤是一家手机游戏研发商,成功研发出首 个基于全物理引擎的游戏、动画开发和交互平台《重启世界》。许多人都 认为代码乾坤是中国版 Roblox。 4、元宇宙概念市场表现 4.1 元宇宙指数运行情况 元宇宙概念 2021 年四季度开始发酵,在短短三个月的时间里加速升 温,越来越多的上市公司变成了“元宇宙概念股”,并随之放量、大涨, 吸引越来越多的投资者关注参与。元宇宙指数区间涨幅 45.6%,远跑赢沪 深 300 指数。 图 20:元宇宙指数与沪深 300 指数运行对比 资料来源:iFinD、华龙证券研究所 4.2 成分股表现情况 截至 12 月 28 日,iFinD 元宇宙指数成分股近 3 个月表现突出,86 只成分股其中 80 只录得正收益,仅 6 只收益为负。5 只个股涨幅超 100%。 23
27 . 华龙证券研究所 | 策略研究报告 表格 6:元宇宙成分股市场表现 资料来源:iFinD、华龙证券研究所 4.3 估值水平 从 PE/PB 角度观察,元宇宙指数保持上行趋势,指数 PE 与 PB 值也随 之攀升,PE 与指数走势相关性较高,PE 上升说明市场对元宇宙抱有很高 的预期,给予较高的估值水平;另一方面也说明概念的炒作出现泡沫迹象。 图 21:PE、PB 变化 资料来源:iFinD、华龙证券研究所 24
28 . 华龙证券研究所 | 策略研究报告 4.4 盈利预测 表格 7:盈利预测 资料来源:iFinD、华龙证券研究所 5、投资启示及相关标的 元宇宙从现实角度已初具雏形,未来仍需要很长的时间积累,现阶段 元宇宙的行业机会并未完全成熟。展望未来,从产业链确定性角度出发, 存在三条关注主线: 5.1 5G 有望助力元宇宙产业快速发展: 5G 是前四代通信技术的基础上再建一张全新的通信网络,随着 5G 网 络的覆盖,设备连接数有望未来几年实现快速增长,加快实现万物互联。 5G 在延时上相对 4G 提升了 30-50 倍,将能够实现 1ms 的超低延时通信连 接;在速度上,提升 100 倍,达到每秒 10Gbps;连接密度上,每平方公 里能够承载 1 百万个的连接数量,是 4G 时代的 100 倍。此外,5G 还能够 在 500km/h 的高速铁路上实现无线通信连接。综合来说,5G 通信技术在 移动性、谱效、峰值速率等指标上的性能显著优于 4G。 5G 具备高速率、低延迟、大带宽等特点,能够有效解决当前游戏面 临的画质低、延时高等问题。据 IDC 数据,5G 连接数在未来几年预计将 会有快速增长,全球 5G 连接数将从 2019 年的 1360 万攀升至 2024 年的 18 亿,复合增速高达 166.1%。根据区域划分来看,2020 年,亚太地区将 25
29 . 华龙证券研究所 | 策略研究报告 占到 81.8%的全球 5G 连接数,发展的速度较为领先。 截至 2020 年底,我国已建成全球最大 5G 网络,开通 5G 基站超过 71.8 万个,实现所有地级以上城市 5G 网络全覆盖。2021 年,继续建成 60 万 个 5G 基站。待 5G 网络全面建成后,高质量、高可靠的 5G 网络有望助力 元宇宙产业快速发展。 5.2 硬件设备:VR/AR 已经开始广泛应用 2020 年全球 VR/AR 市场规模约为 900 亿元,其中 VR 市场规模 620 亿元,AR 市场规模 280 亿元。中国信通院预测全球虚拟(增强)现实产 业规模 2020-2024 的年均增长率约为 54%,其中 VR 增速约 45%,AR 增速 约 66%,全球虚拟设备出货量可达 7500 万台,其中 VR 设备占 3300 万台、 AR 设备后来居上占 4200 万台。2024 年二者市场规模接近、均达到 2400 亿元。 VR/AR 设备在经历前两年的低迷期之后。2019 年开始复苏,随着游戏 产业需求驶入快车道,2020 年底 Facebook 旗下 Oculus 发布新一代 VR 头 显 Quest2,不仅提升了设备的分辨率及刷新率,并且延时所造成的眩晕 感大幅降低,电池续航能力也有所提升。同时 Facebook 还采用补贴销售 策略,Quest2 定价 299 美元,价格更加亲民,一经推出就引爆市场。 5.3 云计算可降低触达元宇宙的门槛: 云计算为用户提供所需的计算资源,降低用户触达元宇宙的门槛。云 端资源主要包括 IDC、计算集群等设备,网络边缘的资源主要包括手机、 个人电脑等用户终端以及 Wi-Fi 接入点、蜂窝网络基站、路由器等设备。 云计算能够保障多用户在线,同时降低延时和连接终端数量限制。保证大 规模用户数据的实时更新和系统的低延时。 中国信息通信研究院《云计算发展白皮书(2020 年)》披露的数据 显示,2019 年,以 IaaS、PaaS 和 SaaS 为代表的全球云计算市场规模达 到 1883 亿美元,增速 20.86%。预计未来 4 年市场平均增长率在 18%左右, 26



































