- 快召唤伙伴们来围观吧
- 微博 QQ QQ空间 贴吧
- 文档嵌入链接
- 复制
- 微信扫一扫分享
- 已成功复制到剪贴板
基于Apache DolphinScheduler对千亿级数据的应用实践-钟霈合
展开查看详情
1 . 2022 基于Apache DolphinScheduler 对千亿级数据的应用 实践 讲师 钟霈合
2 .目录 CONTENTS 01 背景 02 海量数据处理 03 应用场景 04 未来规划
3 . 1.1 需求分析 01 1.2 任务调度对比 背景 1.3 选择DS的理由 1.4 大数据平台架构 1.5 数据流图
4 .1.1 需求分析 1、支持多租户的权限控制 任务调度系统不仅是大数据部门在用,会提供给其余部门、其余厂商去使用。 2、上手难度简单,支持可视化任务管理 不只是研发团队会深入使用任务调度,数仓团队、数据库团队、业务团队都会基于任务调度去 跑一些任务,如果是必须要写代码才能很好使用的话,就推广起来难度很大。 3、支持对任务及节点状态进行监控 一是需要有对节点的监控,可以清晰看到节点负载情况。二是需要有对任务的监控,任务失败 与否、运行情况要一目了然。
5 .1.1 需求分析 4、支持较为方便的重跑、补数 数据特性分为实时、周期、离线三种,对于不同特性的数据,需要很好的支持重跑,并且在数 据出问题后,可以补前面的数据。 5、支持高可用HA、弹性扩容、故障容错 对于集群运维和集群管理,不同的项目和场景需要的方案是不一样的,并且需要支持节点、任 务的高可靠和故障容错。 6、支持时间参数 会在DS上使用ETL进行周期调度,如果任务调度系统可以支持时间参数,那在不同的组件中时 间参数可以统一管理。
6 .1.2 任务调度对比 Crontab:不支持多租户权限管理、平台管理、分发执行等功能,支持分钟级别的调度,不支持重跑。 Rundeck:最基本的用法就是封装shell脚本,分为企业版和付费版,付费版功能较少 xxl-job:一款国产开发的轻量级分布式调度工具,对大数据组件解耦合,功能较少 Elastic-Job:基于Quartz的无中心化弹性分布式任务调度系统,运维使用复杂 Azkaban:一个轻量级的任务调度框架,可视化支持较差,任务需要打zip包,使用不便 AirFlow:界面很高大上,需要使用Python进行DAG图的绘制,无法做到低代码任务调度 Oozie:集成在Hadoop中的大数据任务调度框架,需要使用xml进行配置,上手难度高
7 .1.3 选择DS的理由 部署简单,Master、Worker 01 各司其职,可线性扩展,不 依赖于大数据集群 02 对任务及节点有直观的监控 , 失败还是成功一目了然 任务类型支持多,DAG图决 03 定了可视化配置及可视化任 务血缘 04 甘特图和版本控制,对于大 量任务来说,非常好用 05 能够很好满足工作需求
8 .1.4 大数据平台架构
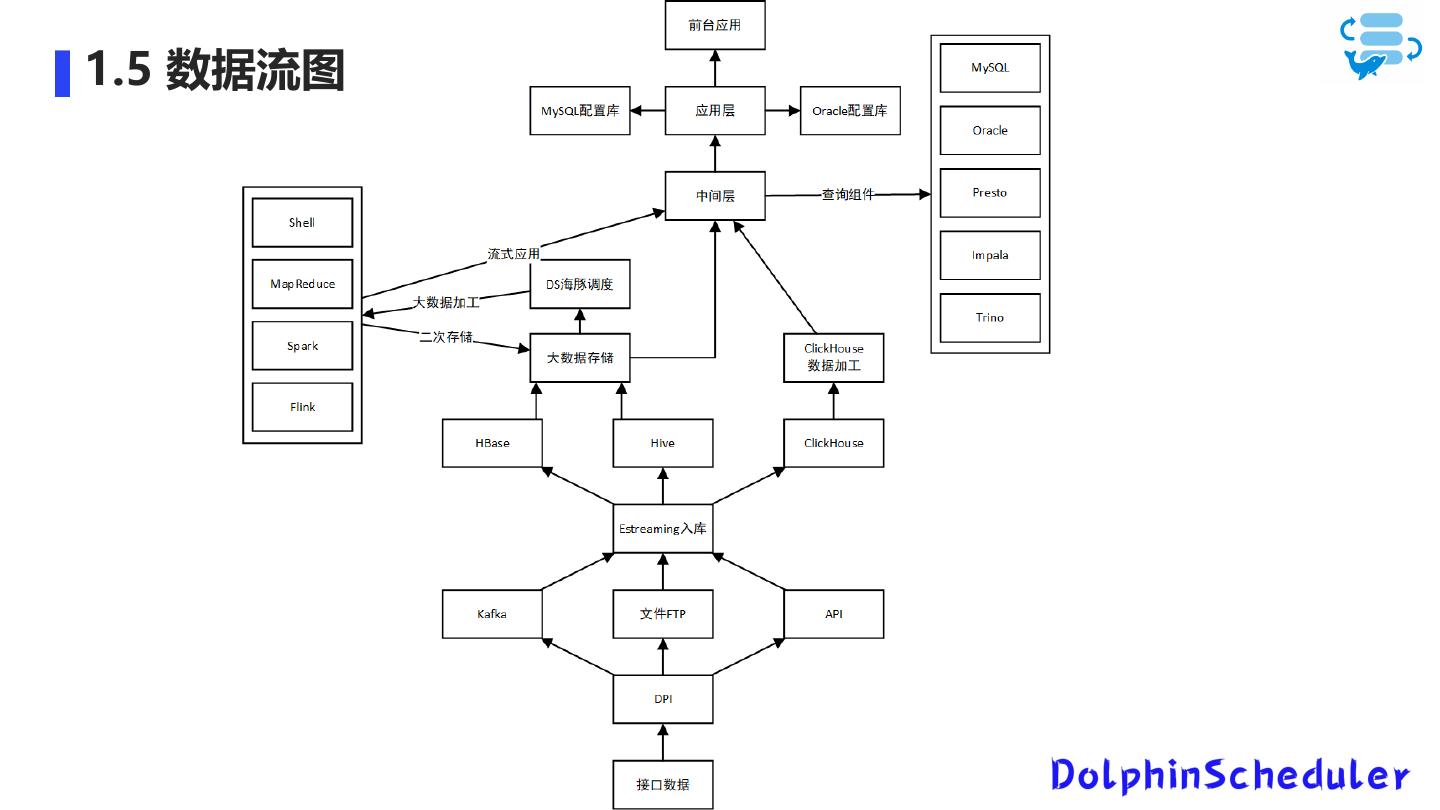
9 .1.5 数据流图
10 . 2.1 数据需求 02 2.2 数据同步选型 海量数据处理 2.3 ClickHouse优化 2.4 海量数据处理加工 2.5 数据同步操作
11 .2.1 数据需求 • 数据量:每天上千亿条 • 字段数:上百个字段,String类型居多 • 数据流程:在数据仓库中进行加工,加工完成的数据放入CK,应用直 接查询CK的数据 本章节主要讲解数据计算+数据加 • 存储周期:21天~60天 工+数据同步的一个完整技术流程, 其对于数据的需求如下所示: • 查询响应:对于部分字段需要秒级响应
12 .2.2 数据同步选型 Sqoop: 01 DS上集成了Sqoop任务类型,但是对于Hive到 ClickHouse的需求,Sqoop是无法支持的 Flink : 02 实时流架构,增加消息队列,额外数据开销 编写程序, , 运维不便,高吞吐量场景不是首选 Spark&SparkSQL : 03 占用大量Yarn资源,作为二期工程在集群扩容后进行迭 代 SeaTunnel : 04 底层封装Spark、Flink,在本场景中直接选择Spark是更 优解 DataX : 05 快速迭代,资源消耗少,运维简便,吞吐量高 最终选择 , 在一期工程中进行实现
13 .2.3 ClickHouse优化 1)写入本地表 数据写入流程:Niginx负载均衡——>分布式表——>本地表——>分布式本地表 2)使用MergeTree表引擎家族 使用ReplicatedMergeTree作为数据表的本地表引擎 使用ReplicatedReplacingMergeTree作为数据字典的表引擎 3)二级索引优化 二级索引从minmax替换到了bloom_filter 索引粒度更改到了32768
14 .2.3 ClickHouse优化 4)小文件优化 在数据计算的时候对小文件做了合并 5)参数优化 6)Zookeeper优化 1.调整MaxSessionTimeout参数,加大Zookeeper会话最大超时时间 2.在Zookeeper中将dataLogDir、dataDir目录分离 3.单独部署一套CK集群专供ClickHouse使用,磁盘选择超过1T,给的是SSD盘
15 .2.4 海量数据处理架构 一期技术架构: Hive数仓架构——Hive——SparkSQL——DataX——DataX Web——DolphinScheduler— —ClickHouse
16 .2.4 海量数据处理架构 二期技术架构: 简化了一期架构
17 . 2.5 数据同步操作-DataX技术原理 DataX 是阿里巴巴开源的一个异构数据源离线同步工具,致力于实现包括关系型数据库(MySQL、 Oracle 等)、HDFS、Hive、ODPS、HBase、FTP 等各种异构数据源之间稳定高效的数据同步功能。
18 . 2.5 数据同步操作-DataX在DS中的应用 DS需要集成了DataX才好去使用。
19 .2.5 数据同步操作-DataX在DS中的应用 DS中的DataX的不同使用方式:
20 . 2.5 数据同步操作-DataX在DS中的应用 DataX有多种不同的调优方式,下面所示的有channel速度调优、JVM调优、写入CK调优。 channel速度调优: JVM调优: 写入CK调优:
21 . 数据&元数据备份&数据清理&日志清理: 3 应用场景 任务调度: 甘特图分析:
22 .4 未来规划 1 2 从某一个任务调度系统往DS DS集群部署、升级工具,减 进行任务迁移的工具,半自动 少运维工作量。 化,帮助DS推进。 3 4 5 从定制化监控转变为插件式监 二次开发,增加只读场景、回 集成API网关功能,对协议适 控,从高代码到低代码的转变, 收站功能,增多判断条件及功 配、服务管理、限流熔断、认 时监控告警更加灵活,及早发 能,资源批量上传等,助力大 证授权、接口请求等进行一站 现节点 工作流、数据库、任务 、 数据。 式操作。 等的问题。
23 . THANKS! Ending
























