- 快召唤伙伴们来围观吧
- 微博 QQ QQ空间 贴吧
- 文档嵌入链接
- 复制
- 微信扫一扫分享
- 已成功复制到剪贴板
20_03 Cassandra at Instagram 2019
介绍了Instagram上的Cassandra使用案例、系统上的提升和接下来的挑战
展开查看详情
1 .CASSANDRA @ INSTAGRAM 2019 Dikang Gu -- Instagram
2 .ABOUT ME • Apache Cassandra Committer • Engineering manager @ IG • HDFS developer @ FB 2
3 .AGENDA 1 Cassandra usage at Instagram 2 Improvements 3 Challenges 3
4 .INSTAGRAM • Launched in 2010 • 1B+ Monthly Active Accounts • 500M+ Daily Active Accounts of Stories • IGTV • IG Shopping 4
5 .CASSANDRA IN A NUTSHELL
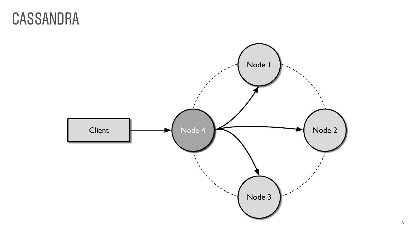
6 .WHAT IS CASSANDRA Apache Cassandra is robust, high-performance distributed database.
7 .CASSANDRA 7
8 .CASSANDRA Node 1 Client Node 4 Node 2 Node 3 8
9 .CASSANDRA USAGE @ IG
10 .CASSANDRA HISTORY @ IG 10
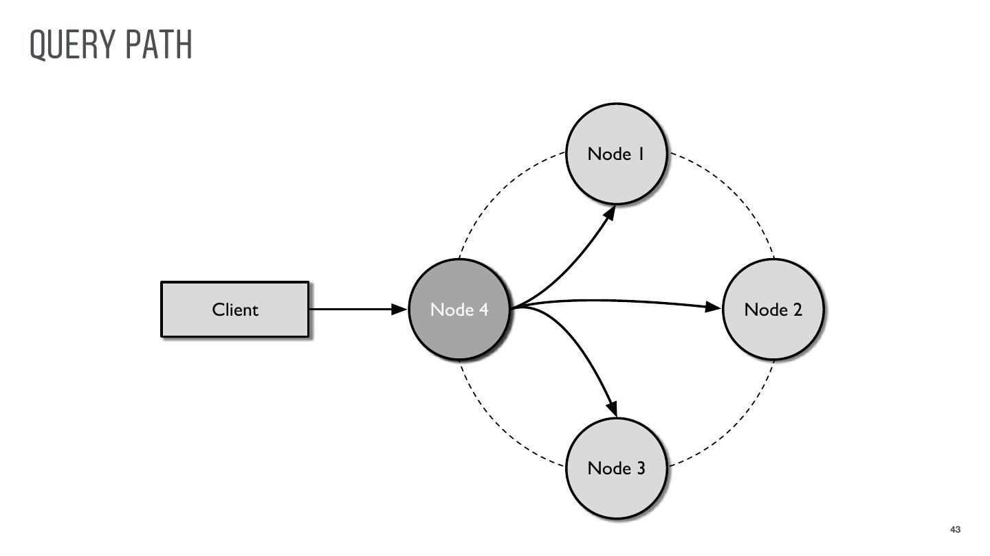
11 .INSTAGRAM DEPLOYMENT ● 1000s of Apache Cassandra instances ● 10s of millions of QPS ● 100s of production use cases ● Petabytes of data ● 5+ Datacenters ● Version 3.0 ● Custom storage engine based on RocksDB 1 1
12 .USE CASES
13 .USE CASE A Metadata store Application uses Cassandra as persisted metadata storage, they store a list of metadata blobs associated with a key, and do point query or range query during the read time. CREATE TABLE keyspace.t1 ( key BIGINT, t_id INT, value BLOB, PRIMARY KEY (key, t_id) ) 13
14 .USE CASE B Time series store This type of applications use Cassandra as time series storage, they store a list of activities into Cassandra, sorted by timestamp. This class of use cases usually have high write throughput, which fits well into Cassandra’s strength. CREATE TABLE keyspace.t2 ( key BIGINT, ts TIMEUUID, value BLOB, PRIMARY KEY (key, ts) ) 14
15 .USE CASE C Counter store This type of applications stores distributed Counters into Cassandra. They issue bump or get requests against the storage. CREATE TABLE keyspace.t3 ( key BIGINT, value COUNTER, PRIMARY KEY (key) ) 15
16 .ABSTRACTIONS
17 .CQL SELECT * FROM keyspace.t1 WHERE key = 1 AND t_id = 2; INSERT INTO keyspace.t1 (key, t_id, value) VALUES (1, 2, "metadata")
18 .STORAGE API Put MultiGet Get BatchMutate GetRange Delete 18
19 .CLIENTS 19
20 .RECAP Cassandra usage at Instagram • Cassandra in a nutshell • C* history and deployments within IG • Typical use cases • Abstractions 20
21 .IMPROVEMENTS
22 .IMPROVEMENTS • Pluggable Storage Engine • Global Data Partition • Large Scale C* Cluster • Gateway • Manageability 22
23 .PLUGGABLE STORAGE ENGINE 23
24 .CASSANDRA 24
25 .CASSANDRA SINGLE NODE 25
26 .CASSANDRA STORAGE ENGINE LAYER 26
27 .CASSANDRA-13474 27
28 .NEW HIGH PERFORMANCE ENGINE Rocksandra https://github.com/Instagram/cassandra/tree/rocks_3.0 28
29 .ROCKSANDRA https://instagram-engineering.com/open-sourcing-a-10x-reduction-in-apache-cassandra-tail-latency-d64f86b43589 29































































